Study on the Molecular Mechanism of Interaction Between Perfluoroalkyl Acids and PPAR by Molecular Docking
Abstract
1. Introduction
2. Materials and Methods
2.1. Molecular Docking
2.2. Molecular Dynamics Simulation
2.3. Statistical Analysis
3. Results
3.1. Molecular Interactions of PFAAs in the Experimental Group with PPARδ
3.2. Structure-Activity Analysis of PFAAs in the Experimental Group with PPARδ
3.3. Key Factors Influencing the Interaction Between PFAAs and PPARδ
3.4. Molecular Interactions of PFAAs in the Validation Group with PPARδ
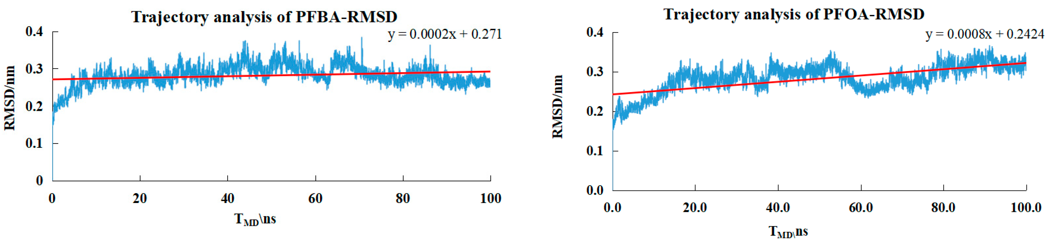
3.5. MD Simulation
4. Conclusions and Prospects
Supplementary Materials
Author Contributions
Funding
Institutional Review Board Statement
Informed Consent Statement
Data Availability Statement
Conflicts of Interest
References
- Brunn, H.; Arnold, G.; Körner, W.; Rippen, G.; Steinhäuser, K.G.; Valentin, I. PFAS: Forever chemicals—Persistent, bioaccumulative and mobile. Reviewing the status and the need for their phase out and remediation of contaminated sites. Environ. Sci. Eur. 2023, 35, 20. [Google Scholar] [CrossRef]
- Almeida, N.M.S.; Eken, Y.; Wilson, A.K. Binding of Per- and Polyfluoro-alkyl Substances to Peroxisome Proliferator-Activated Receptor Gamma. ACS Omega 2021, 6, 15103–15114. [Google Scholar] [CrossRef]
- Rericha, Y.; Simonich, M.T.; Truong, L.; Tanguay, R.L. Review of the zebrafish as a model to investigate per- and polyfluoroalkyl substance toxicity. Toxicol. Sci. 2023, 194, 138–152. [Google Scholar] [CrossRef]
- Gao, C.; Hua, Z.-L.; Li, X.-Q. Distribution, sources, and dietetic-related health risk assessment of perfluoroalkyl acids (PFAAs) in the agricultural environment of an industrial-agricultural interaction region (IAIR), Changshu, East China. Sci. Total Environ. 2022, 809, 152159. [Google Scholar] [CrossRef] [PubMed]
- Dong, H.; Lu, G.; Yan, Z.; Liu, J.; Yang, H.; Zhang, P.; Jiang, R.; Bao, X.; Nkoom, M. Distribution, sources and human risk of perfluoroalkyl acids (PFAAs) in a receiving riverine environment of the Nanjing urban area, East China. J. Hazard. Mater. 2020, 381, 120911. [Google Scholar] [CrossRef]
- McDonough, C.A.; Li, W.; Bischel, H.N.; De Silva, A.O.; DeWitt, J.C. Widening the Lens on PFASs: Direct Human Exposure to Perfluoroalkyl Acid Precursors (pre-PFAAs). Environ. Sci. Technol. 2022, 56, 6004–6013. [Google Scholar] [CrossRef]
- Sznajder-Katarzyńska, K.; Surma, M.; Cieślik, I. A Review of Perfluoroalkyl Acids (PFAAs) in terms of Sources, Applications, Human Exposure, Dietary Intake, Toxicity, Legal Regulation, and Methods of Determination. J. Chem. 2019, 2019, 2717528. [Google Scholar] [CrossRef]
- Ojo, A.F.; Peng, C.; Ng, J.C. Genotoxicity assessment of per- and polyfluoroalkyl substances mixtures in human liver cells (HepG2). Toxicology 2022, 482, 153359. [Google Scholar] [CrossRef] [PubMed]
- White, S.S.; Fenton, S.E.; Hines, E.P. Endocrine disrupting properties of perfluorooctanoic acid. J. Steroid Biochem. Mol. Biol. 2011, 127, 16–26. [Google Scholar] [CrossRef]
- Cao, Y.; Ng, C. Absorption, distribution, and toxicity of per- and polyfluoroalkyl substances (PFAS) in the brain: A review. Environ. Sci. Process. Impacts 2021, 23, 1623–1640. [Google Scholar] [CrossRef]
- Wang, C.; Fu, H.; Yang, J.; Liu, L.; Zhang, F.; Yang, C.; Li, H.; Chen, J.; Li, Q.; Wang, X.; et al. PFO5DoDA disrupts hepatic homeostasis primarily through glucocorticoid signaling inhibition. J. Hazard. Mater. 2023, 447, 130831. [Google Scholar] [CrossRef]
- Lin, H.; Liu, Z.; Yang, H.; Lu, L.; Chen, R.; Zhang, X.; Zhong, Y.; Zhang, H. Per- and Polyfluoroalkyl Substances (PFASs) Impair Lipid Metabolism in Rana nigromaculata: A Field Investigation and Laboratory Study. Environ. Sci. Technol. 2022, 56, 13222–13232. [Google Scholar] [CrossRef]
- Tyagi, S.; Gupta, P.; Saini, A.S.; Kaushal, C.; Sharma, S. The peroxisome proliferator-activated receptor: A family of nuclear receptors role in various diseases. J. Adv. Pharm. Technol. Res. 2011, 2, 236–240. [Google Scholar] [CrossRef] [PubMed]
- Chen, H.; He, J.; Xiao, Z.; Su, L.; Chen, J. Molecular dynamics simulation reveals the molecular mechanism of PFAS-induced PPARα activation. Asian J. Ecotoxicol. 2024, 19, 1–8. [Google Scholar]
- Li, C.-H.; Ren, X.-M.; Cao, L.-Y.; Qin, W.-P.; Guo, L.-H. Investigation of binding and activity of perfluoroalkyl substances to the human peroxisome proliferator-activated receptor β/δ. Environ. Sci. Process. Impacts 2019, 21, 1908–1914. [Google Scholar] [CrossRef]
- He, Y.-J.; Liao, H.; Yang, G.; Qiu, W.; Xuan, R.; Zheng, G.; Xu, B.; Yang, X.; Magnuson, J.T.; Schlenk, D.; et al. Perfluorohexanesulfonic Acid (PFHxS) Impairs Lipid Homeostasis in Zebrafish Larvae through Activation of PPARα. Environ. Sci. Technol. 2024, 58, 16258–16268. [Google Scholar] [CrossRef]
- Maldonado-Rojas, W.; Rivera-Julio, K.; Olivero-Verbel, J.; Aga, D.S. Mechanisms of interaction between persistent organic pollutants (POPs) and CYP2B6: An in silico approach. Chemosphere 2016, 159, 113–125. [Google Scholar] [CrossRef]
- Zhao, L.; Teng, M.; Zhao, X.; Li, Y.; Sun, J.; Zhao, W.; Ruan, Y.; Leung, K.M.Y.; Wu, F. Insight into the binding model of per- and polyfluoroalkyl substances to proteins and membranes. Environ. Int. 2023, 175, 107951. [Google Scholar] [CrossRef]
- Seeliger, D.; de Groot, B.L. Ligand docking and binding site analysis with PyMOL and Autodock/Vina. J. Comput.-Aided Mol. Des. 2010, 24, 417–422. [Google Scholar] [CrossRef] [PubMed]
- Rizvi, S.M.; Shakil, S.; Haneef, M. A simple click by click protocol to perform docking: AutoDock 4.2 made easy for non-bioinformaticians. EXCLI J. 2013, 12, 831–857. [Google Scholar]
- Morris, G.M.; Huey, R.; Lindstrom, W.; Sanner, M.F.; Belew, R.K.; Goodsell, D.S.; Olson, A.J. AutoDock4 and AutoDockTools4: Automated docking with selective receptor flexibility. J. Comput. Chem. 2009, 30, 2785–2791. [Google Scholar] [CrossRef]
- Ng, C.A.; Hungerbuehler, K. Exploring the Use of Molecular Docking to Identify Bioaccumulative Perfluorinated Alkyl Acids (PFAAs). Environ. Sci. Technol. 2015, 49, 12306–12314. [Google Scholar] [CrossRef] [PubMed]
- Qiu, H.; Du, Z.; Zhao, Y.; Yuan, S.; Xi, S.; Zhou, T.; Yang, J.; Zhang, C.; Xiong, Y.; Xia, Y.; et al. Enantioselective Synthesis and Biological Evaluation of Pyrrolidines Bearing Quaternary Stereogenic Centers. J. Med. Chem. 2023, 66, 9866−9880. [Google Scholar] [CrossRef] [PubMed]
- Gobejishvili, L.; Vatsalya, V.; Avila, D.V.; Feygin, Y.B.; McClain, C.J.; Mokshagundam, S.; Barve, S. Association of Circulating Markers of Microbial Translocation and Hepatic Inflammation with Liver Injury in Patients with Type 2 Diabetes. Biomedicines 2024, 12, 1227. [Google Scholar] [CrossRef]
- Wang, X.; Sun, Y.; Wang, Q.; Liu, F.; Yang, W.; Sui, X.; Yang, J.; Zhang, M.; Wang, S.; Xiao, Z.; et al. Potential Common Mechanisms of Cytotoxicity Induced by Amide Herbicides via TRPA1 Channel Activation. Int. J. Environ. Res. Public Health 2022, 19, 7985. [Google Scholar] [CrossRef]
- Chen, P.; Yang, J.; Chen, G.; Yi, S.; Liu, M.; Zhu, L. Thyroid-Disrupting Effects of 6:2 and 8:2 Polyfluoroalkyl Phosphate Diester (diPAPs) at Environmentally Relevant Concentrations from Integrated In Silico and In Vivo Studies. Environ. Sci. Technol. Lett. 2020, 7, 330–336. [Google Scholar] [CrossRef]







| Name | Acronym |
|---|---|
| Pefluoroalkyl Carboxylic Acids (linear) | |
| Perfluorobutanoic acid | PFBA |
| perfluorohexanoic acid | PFHxA |
| perfluoroheptanoic acid | PFHpA |
| perfluorononanoic acid | PFNA |
| perfluorodecanoic acid | PFDA |
| perfluoroundecanoic acid | PFUnDA |
| perfluorododecanoic acid | PFDoDA |
| perfluorotetradecanoic acid | PFTeDA |
| perfluorohexadecanoic acid | PFHxDA |
| Pefluoroalkyl Carboxylic Acids (Branched) | |
| perfluoro-3-methylheptanoic acid | 3m-PFOA |
| pefluoro-4-methylheptanoic acid | 4m-PFOA |
| perfluoro-3,3-dimethylhexanoic acid | 3,3m2-PFOA |
| perfluoro-4,4-dimethylhexanoic acid | 4,4m2-PFOA |
| Perfluoroalkanesulfonic Acids (Linear) | |
| perfluorobutanesulfonic acid | PFBS |
| perfluorohexanoic acid | PFHxS |
| Pefluoroalkyl Carboxylic Acids (Branched) | |
| perfluoro-1-methylheptanesulfonate | 1m-PFOS |
| perfluoro-2-methylheptanesulfonate | 2m-PFOS |
| perfluoro-3-methylheptanesulfonate | 3m-PFOS |
| perfluoro-4-methylheptanesulfonate | 4m-PFOS |
| perfluoro-5-methylheptanesulfonate | 5m-PFOS |
| Name | Molecular Formula | CAS NO | Molecular Weight g/mol | Topological Polar Surface Area Å2 | Boiling Point °C | Number of Hydrogen Bond Receptors | Number of Hydrogen Bond Donors | Density g/mL | Melting Point °C | Flashing Point °C |
|---|---|---|---|---|---|---|---|---|---|---|
| PFBA | C4HF7O2 | 375-22-4 | 214.04 | 37.3 | 120 | 1 | 9 | 1.6450 | −17.50 | 120–121 |
| PFHxA | C6HF11O2 | 307-24-4 | 314.05 | 37.3 | 157 | 1 | 13 | 1.7590 | 14.00 | 40.3 |
| PFHpA | C7HF13O2 | 375-85-9 | 364.06 | 37.3 | 175 | 1 | 15 | 1.7590 | 30.00 | >110 |
| PFNA | C9HF17O2 | 375-95-1 | 464.08 | 37.3 | 218 | 1 | 19 | 1.7397 | 59–62 | 218 |
| PFDA | C10HF19O2 | 335-76-2 | 514.08 | 37.3 | 218 | 1 | 21 | 1.7490 | 77–81 | 218 |
| PFUnDA | C11HF21O2 | 2058-94-8 | 564.09 | 37.3 | 160 | 1 | 23 | 1.7568 | 96–101 | >110 |
| PFDoDA | C12HF23O2 | 307-55-1 | 614.10 | 37.3 | 245 | 1 | 25 | 1.7633 | 105–108 | 245.00 |
| PFTeDA | C14HF27O2 | 376-06-7 | 714.11 | 37.3 | 270 | 1 | 29 | 0.8900 | 130–135 | N/A |
| PFHxDA | C16HF31O2 | 67905-19-5 | 814.13 | 37.3 | 211 | 1 | 33 | 1.781 | 154 | 211 |
| 3m-PFOA | C8HF15O2 | 705240-04-6 | 414.07 | 37.3 | N/A | 1 | 17 | N/A | N/A | N/A |
| 4m-PFOA | C8HF15O2 | 1144512-18-4 | 414.07 | 37.3 | N/A | 1 | 17 | N/A | N/A | N/A |
| 3,3m2-PFOA | C8HF15O2 | 1812247-20-3 | 414.07 | 37.3 | N/A | 1 | 17 | N/A | N/A | N/A |
| 4,4m2-PFOA | C8HF15O2 | 1192593-79-5 | 414.07 | 37.3 | N/A | 1 | 17 | N/A | N/A | N/A |
| PFBS | C4F9SO3H | 375-73-5 | 300.10 | 62.8 | 112–114 | 1 | 12 | 1.811 | N/A | >110 |
| PFHxS | C6F13SO3H | 355-46-4 | 400.11 | 62.8 | 238.50 | 1 | 16 | 1.841 | N/A | N/A |
| 1m-PFOS | C8HF17O3S | 927670-12-0 | 500.13 | 62.8 | N/A | 1 | 20 | N/A | N/A | N/A |
| 2m-PFOS | C8HF17O3S | N/A | 500.13 | 62.8 | N/A | 1 | 20 | N/A | N/A | N/A |
| 3m-PFOS | C8HF17O3S | N/A | 500.13 | 62.8 | N/A | 1 | 20 | N/A | N/A | N/A |
| 4m-PFOS | C8HF17O3S | N/A | 500.13 | 62.8 | N/A | 1 | 20 | N/A | N/A | N/A |
| 5m-PFOS | C8HF17O3S | 747385-21-3 | 500.13 | 62.8 | N/A | 1 | 20 | N/A | N/A | N/A |
| Name | Molecular Formula | CAS NO | Molecular Weight g/mol | Topological polar Surface Area Å2 | Boiling Point °C | Number of Hydrogen Bond Receptors | Number of Hydrogen Bond Donors | Density g/mL | Melting Point °C | Flashing Point °C |
|---|---|---|---|---|---|---|---|---|---|---|
| PFPA | C5HF9O2 | 2706-90-3 | 264.05 | 37.3 | 140 | 1 | 11 | 1.7130 | N/A | 140 |
| PFOA | C8HF15O2 | 335-67-1 | 414.07 | 37.3 | 189 | 1 | 17 | 1.7 | 55–56 | 189–192 |
| 5m-PFOA | C8HF15O2 | 909009-42-3 | 414.07 | 37.3 | N/A | 1 | 17 | N/A | N/A | N/A |
| PFOS | C8F17SO3H | 1763-23-1 | 500.13 | 62.8 | 260 | 1 | 20 | 1.8 ± 0.1 | 90.00 | 11.00 |
| 6m-PFOS | C8F17SO3H | 255831-20-0 | 500.13 | 62.8 | N/A | 1 | 20 | N/A | N/A | N/A |
| Compound | Amino Acid Residue | Binding Site of Small Molecule | Type of Interaction Force | Length of Chemical Bond (Å) |
|---|---|---|---|---|
| PFBA | TRP-256 | —OH | Hydrogen bond | 2.23 |
| ASN-269 | —OH | Hydrogen bond | 2.03 | |
| C=O | Hydrogen bond | 2.05 | ||
| GLY-270 | —OH | Hydrogen bond | 1.95 | |
| GLU-276 | —F | Halogen bond | 2.64 | |
| 3.69 | ||||
| 3m-PFOA | TRP-256 | —OH | Hydrogen bond | 3.05 |
| TRP-264 | —F | Halogen bond | 3.05 | |
| LEU-267 | —F | Halogen bond | 2.94 | |
| ASN-269 | —OH | Hydrogen bond | 2.91 | |
| GLY-270 | —OH | Hydrogen bond | 2.98 | |
| —OH | Hydrogen bond | 2.87 | ||
| PFBS | TRP-256 | —OH | Hydrogen bond | 3.05 |
| TRP-264 | —F | Halogen bond | 3.05 | |
| LEU-267 | —F | Halogen bond | 2.94 | |
| ASN-269 | —OH | Hydrogen bond | 2.91 | |
| GLY-270 | —OH | Hydrogen bond | 2.87 | |
| S=O | Hydrogen bond | 2.98 | ||
| 1m-PFOS | TRP-256 | —OH | Hydrogen bond | 3.12 |
| VAL-263 | —F | Halogen bond | 3.99 | |
| TRP-264 | —F | Halogen bond | 3.82 | |
| —F | Halogen bond | 3.82 | ||
| ASN-269 | —OH | Hydrogen bond | 3.17 | |
| GLY-270 | —OH | Hydrogen bond | 2.70 | |
| S=O | Hydrogen bond | 3.18 | ||
| GLU-276 | S=O | Hydrogen bond | 4.08 |
| Physicochemical Property | Pearson Correlation | Spearman Correlation | ||
|---|---|---|---|---|
| Correlation Coefficient | p | Correlation Coefficient | p | |
| Molecular weight | 0.581 ** | 0.007 | 0.453 * | 0.045 |
| Number of hydrogen bond receptors | b | b | . | |
| Number of hydrogen bond donors | 0.608 ** | 0.004 | 0.453 * | 0.045 |
| Topological polar surface area | −0.738 ** | <0.01 | −0.809 ** | <0.001 |
| Density | −0.509 | 0.11 | −0.497 | 0.12 |
| Melting point | 0.866 ** | 0.003 | 0.883 ** | 0.002 |
| Boiling point | 0.675 * | 0.023 | 0.579 | 0.062 |
| Flash point | 0.643 | 0.062 | 0.707 * | 0.033 |
| Name | Binding Energy (kcal·mol−1) | Molecular Weight (g·mol−1) | Number of Hydrogen Bond Donos | Melting Point (°C) |
|---|---|---|---|---|
| PFPA | −3.07 | 264.05 | 11 | N/A |
| PFOA | −3.89 | 414.07 | 17 | 55–56 |
| 5m-PFOA | −3.83 | 414.07 | 17 | N/A |
| PFOS | −3.53 | 500.13 | 20 | 90.00 |
| 6m-PFOS | −3.56 | 500.13 | 20 | N/A |
| Name | Molecular Weight | Molecular Formula | Presence of Branched Structures (Y/N) | Range of RMSD | Binding Energy (kcal·mol−1) |
|---|---|---|---|---|---|
| PFBA | 214.04 | C4HF7O2 | N | 0.0004978~0.2577104 | −2.99 |
| PFOA | 414.07 | C8HF15O2 | N | 0.0004996~0.3649920 | −3.09 |
| 3,3m2-PFOA | 414.07 | C8HF15O2 | Y | 0.000500~0.442259 | −2.45 |
| PFHxA | 814.13 | C16HF31O2 | N | 0.0005057~0.3229235 | −1.50 |
Disclaimer/Publisher’s Note: The statements, opinions and data contained in all publications are solely those of the individual author(s) and contributor(s) and not of MDPI and/or the editor(s). MDPI and/or the editor(s) disclaim responsibility for any injury to people or property resulting from any ideas, methods, instructions or products referred to in the content. |
© 2026 by the authors. Licensee MDPI, Basel, Switzerland. This article is an open access article distributed under the terms and conditions of the Creative Commons Attribution (CC BY) license.
Share and Cite
Wei, R.; Xiao, H.; Fu, J.; Luo, Y.; Wang, P. Study on the Molecular Mechanism of Interaction Between Perfluoroalkyl Acids and PPAR by Molecular Docking. Toxics 2026, 14, 67. https://doi.org/10.3390/toxics14010067
Wei R, Xiao H, Fu J, Luo Y, Wang P. Study on the Molecular Mechanism of Interaction Between Perfluoroalkyl Acids and PPAR by Molecular Docking. Toxics. 2026; 14(1):67. https://doi.org/10.3390/toxics14010067
Chicago/Turabian StyleWei, Renli, Huiping Xiao, Jie Fu, Yin Luo, and Pengfei Wang. 2026. "Study on the Molecular Mechanism of Interaction Between Perfluoroalkyl Acids and PPAR by Molecular Docking" Toxics 14, no. 1: 67. https://doi.org/10.3390/toxics14010067
APA StyleWei, R., Xiao, H., Fu, J., Luo, Y., & Wang, P. (2026). Study on the Molecular Mechanism of Interaction Between Perfluoroalkyl Acids and PPAR by Molecular Docking. Toxics, 14(1), 67. https://doi.org/10.3390/toxics14010067

