Journal Description
Machines
Machines
is an international, peer-reviewed, open access journal on machinery and engineering, published monthly online by MDPI. The International Federation for the Promotion of Mechanism and Machine Science (IFToMM) is affiliated with Machines and its members receive a discount on the article processing charges.
- Open Access— free for readers, with article processing charges (APC) paid by authors or their institutions.
- High Visibility: indexed within Scopus, SCIE (Web of Science), Inspec, and other databases.
- Journal Rank: JCR - Q2 (Engineering, Mechanical) / CiteScore - Q1 (Control and Optimization)
- Rapid Publication: manuscripts are peer-reviewed and a first decision is provided to authors approximately 16.9 days after submission; acceptance to publication is undertaken in 2.4 days (median values for papers published in this journal in the first half of 2025).
- Recognition of Reviewers: reviewers who provide timely, thorough peer-review reports receive vouchers entitling them to a discount on the APC of their next publication in any MDPI journal, in appreciation of the work done.
- Journal Cluster of Mechanical Manufacturing and Automation Control: Aerospace, Automation, Drones, Journal of Manufacturing and Materials Processing, Machines, Robotics and Technologies.
Impact Factor:
2.5 (2024);
5-Year Impact Factor:
2.6 (2024)
Latest Articles
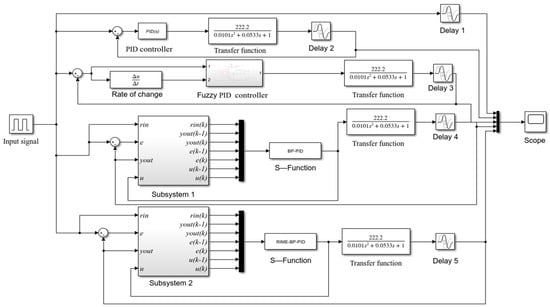
Research on Maize Precision Seeding Control Based on RIME-BP-PID
Machines 2026, 14(1), 47; https://doi.org/10.3390/machines14010047 (registering DOI) - 29 Dec 2025
Abstract
This paper addresses the insufficient speed control accuracy observed in traditional seeding systems. This paper proposes an electric drive seeding control method that incorporates a composite control strategy combining the Rime optimization algorithm (RIME) with a backpropagation neural network (BPNN). Firstly, the architecture
[...] Read more.
This paper addresses the insufficient speed control accuracy observed in traditional seeding systems. This paper proposes an electric drive seeding control method that incorporates a composite control strategy combining the Rime optimization algorithm (RIME) with a backpropagation neural network (BPNN). Firstly, the architecture including radar/proximity switch dual-mode speed measurement, STM32F103 main control, and asymmetric half-bridge drive was constructed. Based on the kinematic model, a motor speed-plant spacing mapping relationship was derived to complete the selection of a brushless DC motor. Secondly, this study addresses the issues of large overshoot in traditional PID control, response lag in fuzzy PID, and local optima in BP-PID. To overcome these challenges, the RIME algorithm is employed to optimize the weight-updating mechanism of the backpropagation neural network (BPNN). The soft RIME search facilitates multi-directional exploration, while the hard RIME puncture enhances global optimization capability, significantly improving the adaptive accuracy of the parameters. The simulation results showed that the adjustment time of the proposed RIME-BP-PID in the step response is 73.8% shorter than the BP-PID, and the overshoot is reduced to 0.23%. The square wave tracking error is 27.8% of the traditional PID. The bench test was carried out at 6–12 km/h speed and 200–300 mm. The results showed that, compared with BP-PID, the qualified index of RIME-BP-PID increased by 1.67–1.94 percentage points, the missed seeding index decreased by 1.25–1.80 percentage points, and the coefficient of variation decreased by 4.90–5.82 percentage points. The algorithm effectively solves the problem of the strong nonlinear time-varying control of a seeding system and provides theoretical support for the research and development of precision agricultural equipment.
Full article
(This article belongs to the Section Automation and Control Systems)
►
Show Figures
Open AccessArticle
Improved Fixture Layout for a Floating Brake Disc
by
Mîndru Tedor Daniel, Ciofu Ciprian Dumitru, Grigorean Ştefan, Marica Mariana, Ilie Dumitru, Tiberiu Mîrze and Nedelcu Dumitru
Machines 2026, 14(1), 46; https://doi.org/10.3390/machines14010046 (registering DOI) - 29 Dec 2025
Abstract
The design and construction of a racing car often involve determining the optimal technological solution and designing the subassemblies, taking into account the required specifications. The case presented in this paper details improvements to the fixture layout of a braking system using a
[...] Read more.
The design and construction of a racing car often involve determining the optimal technological solution and designing the subassemblies, taking into account the required specifications. The case presented in this paper details improvements to the fixture layout of a braking system using a floating disc, starting from the use of calipers and brake pads that are already available on the market, and the design, modeling, and manufacture of an optimal brake disc for car requirements. Based on their accumulated experience, the authors identified the cause of vibrations under certain braking conditions, as well as the causes leading to mechanical fatigue of the braking system components. Following the simulations, the design of the floating brake disc was improved and subsequently, a car equipped with this new type of brake disc was tested to analyze the behavior of the braking system. The results showed an improvement in the maneuverability of the car, a slower deterioration of the components of the braking system and a temperature reduction in the components during operation on the circuit.
Full article
(This article belongs to the Special Issue Advances in Dynamics and Control of Vehicles)
►▼
Show Figures

Figure 1
Open AccessArticle
Comparative Study of Motor Current–and RPM–Based Methods for Roll Force Estimation in Rolling Mill
by
Gyuhan Nam, Jinpyo Jeon, Dongyun Lee, Seong-Gi Kim, Sang-Min Byon and Youngseog Lee
Machines 2026, 14(1), 45; https://doi.org/10.3390/machines14010045 (registering DOI) - 29 Dec 2025
Abstract
This study proposes an indirect approach that estimates roll force from motor current signals in a rolling mill. Motor current is first converted to motor torque using an induction-motor equivalent-circuit model, then to roll torque via the gear ratio, and finally to roll
[...] Read more.
This study proposes an indirect approach that estimates roll force from motor current signals in a rolling mill. Motor current is first converted to motor torque using an induction-motor equivalent-circuit model, then to roll torque via the gear ratio, and finally to roll force through a torque-arm relationship. A laboratory-scale rolling mill was designed and fabricated to experimentally validate the approach. Two torque-conversion schemes were examined: Method A, which determines the slip of the induction motor from measured rpm and recalculated motor parameters, and Method B, which estimates slip from measured motor current and applies a finite element (FE)–based response surface function to calibrate the converted torque. The converted roll torques were validated against FE analysis, and the resulting roll forces were compared with load cell measurements under various rolling conditions. Deviation, defined as the average difference between the FE-predicted torque and the converted torques, ranged from −11.9% to 28.8% for Method A and −7.2% to 13.8% for Method B. Roll force deviations from measurements ranged from −14.1% to 14.9% for Method A and −3.7% to 14.2% for Method B. Method A provided a straightforward and computationally light conversion route but was more sensitive to rpm-measurement noise, whereas Method B yielded smoother temporal behavior at the cost of FE-based calibration. The results demonstrate that both methods can reproduce the overall evolution of roll torque and roll force using only motor-side measurements, offering a practical foundation for real-time monitoring in rolling mills where stand-by-stand load cells are unavailable.
Full article
(This article belongs to the Section Electrical Machines and Drives)
►▼
Show Figures

Figure 1
Open AccessArticle
LDFE-SLAM: Light-Aware Deep Front-End for Robust Visual SLAM Under Challenging Illumination
by
Cong Liu, You Wang, Weichao Luo and Yanhong Peng
Machines 2026, 14(1), 44; https://doi.org/10.3390/machines14010044 (registering DOI) - 29 Dec 2025
Abstract
Visual SLAM systems face significant performance degradation under dynamic lighting conditions, where traditional feature extraction methods suffer from reduced keypoint detection and unstable matching. This paper presents LDFE-SLAM, a novel visual SLAM framework that addresses illumination challenges through a Light-Aware Deep Front-End (LDFE)
[...] Read more.
Visual SLAM systems face significant performance degradation under dynamic lighting conditions, where traditional feature extraction methods suffer from reduced keypoint detection and unstable matching. This paper presents LDFE-SLAM, a novel visual SLAM framework that addresses illumination challenges through a Light-Aware Deep Front-End (LDFE) architecture. Our key insight is that low-light degradation in SLAM is fundamentally a geometric feature distribution problem rather than merely a visibility issue. The proposed system integrates three synergistic components: (1) an illumination-adaptive enhancement module based on EnlightenGAN with geometric consistency loss that restores gradient structures for downstream feature extraction, (2) SuperPoint-based deep feature detection that provides illumination-invariant keypoints, and (3) LightGlue attention-based matching that filters enhancement-induced noise while maintaining geometric consistency. Through systematic evaluation of five method configurations (M1–M5), we demonstrate that enhancement, deep features, and learned matching must be co-designed rather than independently optimized. Experiments on EuRoC and TUM sequences under synthetic illumination degradation show that LDFE-SLAM maintains stable localization accuracy (∼1.2 m ATE) across all brightness levels, while baseline methods degrade significantly (up to 3.7 m). Our method operates normally down to severe lighting conditions (30% ambient brightness and 20–50 lux—equivalent to underground parking or night-time streetlight illumination), representing a 4–6× lower illumination threshold compared to ORB-SLAM3 (200–300 lux minimum). Under severe (25% brightness) conditions, our method achieves a 62% tracking success rate, compared to 12% for ORB-SLAM3, with keypoint detection remaining above the critical 100-point threshold, even under extreme degradation.
Full article
(This article belongs to the Special Issue Robotic Intelligence Development of AI in Robot Perception, Learning, and Decision)
►▼
Show Figures

Figure 1
Open AccessArticle
Modelling of Aerostatic Bearings with Micro-Hole Restriction
by
Dehong Huo, Amir Fard, Junliang Liu, Ning Gou and Kai Cheng
Machines 2026, 14(1), 43; https://doi.org/10.3390/machines14010043 (registering DOI) - 29 Dec 2025
Abstract
Aerostatic bearings incorporating micro-hole restrictors with diameters on the order of tens of microns demonstrate superior static and dynamic stiffness characteristics, while significantly reducing air consumption, and are increasingly adopted in precision engineering applications. This paper investigates the modelling of aerostatic bearings with
[...] Read more.
Aerostatic bearings incorporating micro-hole restrictors with diameters on the order of tens of microns demonstrate superior static and dynamic stiffness characteristics, while significantly reducing air consumption, and are increasingly adopted in precision engineering applications. This paper investigates the modelling of aerostatic bearings with micro-hole restrictors. First, a refined discharge coefficient formula is developed, incorporating the orifice length-to-diameter ratio effect using the computational fluid dynamics (CFD) simulation results on a centrally fed circular aerostatic bearing. A numerical solution scheme is proposed using the developed discharge coefficients to enable more accurate and efficient prediction of the bearing performance and flow characteristics. Finally, the proposed numerical approach is implemented using the finite difference method (FDM) and demonstrated through a circular thrust air bearing case study. The results are validated against both CFD simulations and experimental measurements, showing excellent agreement and confirming the reliability of the FDM-based numerical model. Numerical and experimental investigations consistently demonstrate that micro-hole-restricted air bearings can achieve both high load capacity and high stiffness, having the potential for application in more complex air bearing designs and systems.
Full article
(This article belongs to the Section Advanced Manufacturing)
►▼
Show Figures

Figure 1
Open AccessArticle
Sensorless Sector Determination of Brushless DC Motors Using Maximum Likelihood Estimation
by
Abdulkerim Ahmet Kaplan, Mehmet Onur Gulbahce and Derya Ahmet Kocabas
Machines 2026, 14(1), 42; https://doi.org/10.3390/machines14010042 - 29 Dec 2025
Abstract
Brushless DC motors are widely used for their high power density and efficiency. However, sensorless control remains challenging due to the difficulty of accurate rotor position detection, especially at low speeds. This paper proposes a novel sensorless trapezoidal control method based on Maximum
[...] Read more.
Brushless DC motors are widely used for their high power density and efficiency. However, sensorless control remains challenging due to the difficulty of accurate rotor position detection, especially at low speeds. This paper proposes a novel sensorless trapezoidal control method based on Maximum Likelihood Estimation (MLE) for rotor sector detection. Unlike conventional back-EMF zero-crossing techniques, the proposed method uses a statistical algorithm to generate a probability map from prior motor state data, enabling accurate rotor position estimation without sensors. The MLE method operates with a typical computation time of 50–100 s, offering a balanced tradeoff between speed and accuracy. It is significantly faster than Kalman filter-based approaches (200–1000 s) and comparable to observer-based methods (20–80 s), while being more robust than zero-crossing techniques (<5 s). This makes it a practical and cost-effective solution for applications demanding high efficiency and reliability, such as electric mobility systems.
Full article
(This article belongs to the Special Issue Advanced Sensorless Control of Electrical Machines)
►▼
Show Figures

Figure 1
Open AccessArticle
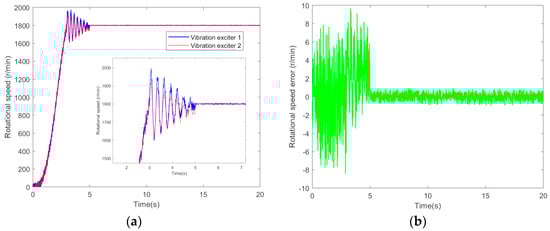
Coupling Dynamic Behavior Analysis of Multiple Vibration Excitation Sources in Heavy-Duty Mining Screen
by
Xiaohao Li, Yang Zhou, Mingzheng Bao and Yahui Wang
Machines 2026, 14(1), 41; https://doi.org/10.3390/machines14010041 (registering DOI) - 29 Dec 2025
Abstract
A heavy-duty vibrating screen with excitation sources is a mining vibrating machine synchronized by two eccentric rotors, exhibiting typical coupled dynamic behavior. Aiming at the coupling dynamic behavior of dual excitation sources based on the nonlinear vibration of a heavy-duty mining screen, theoretical
[...] Read more.
A heavy-duty vibrating screen with excitation sources is a mining vibrating machine synchronized by two eccentric rotors, exhibiting typical coupled dynamic behavior. Aiming at the coupling dynamic behavior of dual excitation sources based on the nonlinear vibration of a heavy-duty mining screen, theoretical research and experimental analysis of coupling synchronization are carried out, and the dynamic reasons for the dual excitation sources to achieve vibration synchronization are discussed. Based on nonlinear vibration theory, electromechanical coupling nonlinear dynamics equations for a dual excitation source vibrating screen are established in this paper, and the coupled dynamics factors of the two eccentric rotors are analyzed. The impact of coupling strength on the equilibrium state of the nonlinear vibration system is discussed, and the evolution process of the synchronous motion of the two eccentric rotors is further investigated, revealing the causal relationship by which the dual excitation sources achieve synchronization due to coupled dynamics behavior. The results show that the coupling effect of the multi-exciter is based on the nonlinear vibration of the vibration system, and the motion characteristics and motion mode of the exciter will change, and, finally, a coupled synchronous motion state will be reached. The research results can provide ideas for the mechanical structure design of heavy-duty mining screens excited by multiple excitation sources and can provide a theoretical basis and application reference for the selection of structural parameters of this kind of mining machinery.
Full article
(This article belongs to the Section Machine Design and Theory)
►▼
Show Figures

Figure 1
Open AccessArticle
Lightweight YOLO-Based Online Inspection Architecture for Cup Rupture Detection in the Strip Steel Welding Process
by
Yong Qin and Shuai Zhao
Machines 2026, 14(1), 40; https://doi.org/10.3390/machines14010040 - 29 Dec 2025
Abstract
Cup rupture failures in strip steel welds can lead to strip breakage, resulting in unplanned downtime of high-speed continuous rolling mills and scrap steel losses. Manual visual inspection suffers from a high false positive rate and cannot meet the production cycle time requirements.
[...] Read more.
Cup rupture failures in strip steel welds can lead to strip breakage, resulting in unplanned downtime of high-speed continuous rolling mills and scrap steel losses. Manual visual inspection suffers from a high false positive rate and cannot meet the production cycle time requirements. This paper proposes a lightweight online cup rupture visual inspection method based on an improved YOLOv10 algorithm. The backbone feature extraction network is replaced with ShuffleNetV2 to reduce the model’s parameter count and computational complexity. An ECA attention mechanism is incorporated into the backbone network to enhance the model’s focus on cup rupture micro-cracks. A Slim-Neck design is adopted, utilizing a dual optimization with GSConv and VoV-GSCSP, significantly improving the balance between real-time performance and accuracy. Based on the results, the optimized model achieves a precision of 98.8% and a recall of 99.2%, with a mean average precision (mAP) of 99.5%—an improvement of 0.2 percentage points over the baseline. The model has a computational load of 4.4 GFLOPs and a compact size of only 3.24 MB, approximately half that of the original model. On embedded devices, it achieves a real-time inference speed of 122 FPS, which is about 2.5, 11, and 1.8 times faster than SSD, Faster R-CNN, and YOLOv10n, respectively. Therefore, the lightweight model based on the improved YOLOv10 not only enhances detection accuracy but also significantly reduces computational cost and model size, enabling efficient real-time cup rupture detection in industrial production environments on embedded platforms.
Full article
(This article belongs to the Section Advanced Manufacturing)
►▼
Show Figures

Figure 1
Open AccessArticle
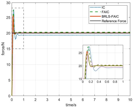
Fuzzy Adaptive Impedance Control Method for Underwater Manipulators Based on Bayesian Recursive Least Squares and Displacement Correction
by
Baoju Wu, Xinyu Liu, Nanmu Hui, Yan Huo, Jiaxiang Zheng and Changjin Dong
Machines 2026, 14(1), 39; https://doi.org/10.3390/machines14010039 - 28 Dec 2025
Abstract
During constant-force operations in complex marine environments, underwater manipulators are affected by hydrodynamic disturbances and unknown, time-varying environment stiffness. Under classical impedance control (IC), this often leads to large transient contact forces and steady-state force errors, making high-precision compliant control difficult to achieve.
[...] Read more.
During constant-force operations in complex marine environments, underwater manipulators are affected by hydrodynamic disturbances and unknown, time-varying environment stiffness. Under classical impedance control (IC), this often leads to large transient contact forces and steady-state force errors, making high-precision compliant control difficult to achieve. To address this issue, this study proposes a Bayesian recursive least-squares-based fuzzy adaptive impedance control (BRLS-FAIC) strategy with displacement correction for underwater manipulators. Within a position-based impedance-control framework, a Bayesian Recursive Least Squares (BRLS) stiffness identifier is constructed by incorporating process and measurement noise into a stochastic regression model, enabling online estimation of the environment stiffness and its covariance under noisy, time-varying conditions. The identified stiffness is used in a displacement-correction law derived from the contact model to update the reference position, thereby removing dependence on the unknown environment location and reducing steady-state force bias. On this basis, a three-input/two-output fuzzy adaptive impedance tuner, driven by the force error, its rate of change, and a stiffness-perception index, adjusts the desired damping and stiffness online under amplitude limitation and first-order filtering. Using an underwater manipulator dynamic model that includes buoyancy and hydrodynamic effects, MATLAB simulations are carried out for step, ramp, and sinusoidal stiffness variations and for planar, inclined, and curved contact scenarios. The results show that, compared with classical IC and fuzzy adaptive impedance control (FAIC), the proposed BRLS-FAIC strategy reduces steady-state force errors, shortens force and position settling times, and suppresses peak contact forces in variable-stiffness underwater environments.
Full article
(This article belongs to the Section Automation and Control Systems)
►▼
Show Figures

Figure 1
Open AccessArticle
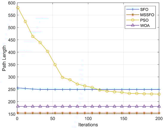
Multi-Strategy Sailfish Optimizer: Novel Algorithm with Dynamic Sardine Population and Improved Search Technique for Efficient Robot Path Planning
by
Saboohi Naeem Ahmed, Muhammad Rizwan Tanweer, Adnan Ahmed Siddiqui, Salman A. Khan, Muhammad Hassan Tanveer and Razvan Cristian Voicu
Machines 2026, 14(1), 38; https://doi.org/10.3390/machines14010038 - 28 Dec 2025
Abstract
The sailfish optimizer is a recent swarm-intelligence-based optimization algorithm which mimics the hunting behavior of sailfish in the ocean. It consists of two types of populations, namely, sailfish and sardine, where sailfish represent the candidate solutions and sardines freely maneuver in the search
[...] Read more.
The sailfish optimizer is a recent swarm-intelligence-based optimization algorithm which mimics the hunting behavior of sailfish in the ocean. It consists of two types of populations, namely, sailfish and sardine, where sailfish represent the candidate solutions and sardines freely maneuver in the search space. Existing research studies have shown that the sailfish optimizer suffers from limited global exploration capability, with local optimum stagnation and slow convergence speed. To address these limitations, an improved sailfish optimizer, namely, the Multi-Strategy Sailfish Optimizer, is proposed in this study. This improved version incorporates a modified search strategy for both sailfish and sardines, a non-linear attack power parameter, an improved hunting procedure, and a dynamic sardine population. The impact of all suggested improvements is analyzed experimentally. Several experiments with single-objective problems presented at the Congress on Evolutionary Computation in 2022 are performed to prove the effectiveness and efficiency of the proposed algorithm. This improved algorithm is compared with well-known optimization algorithms, such as the whale optimization algorithm, the sine–cosine algorithm, etc., and improved variants of those algorithms. A convergence behavior analysis is also performed using convergence graphs. Furthermore, the significance of the work is statistically validated. The analysis indicates that the Multi-Strategy Sailfish Optimizer performs significantly better than other optimization algorithms. It is also applied to solve the tension/compression spring design problem and the mobile robot path planning problem.
Full article
(This article belongs to the Section Robotics, Mechatronics and Intelligent Machines)
►▼
Show Figures

Figure 1
Open AccessArticle
Mechanistic Prediction of Machining-Induced Deformation in Metallic Alloys Using Property-Based Regression and Principal Component Analysis
by
Mohammad S. Alsoufi and Saleh A. Bawazeer
Machines 2026, 14(1), 37; https://doi.org/10.3390/machines14010037 - 28 Dec 2025
Abstract
Accurately predicting machining-induced deformation is crucial for high-precision CNC turning, particularly when working with dissimilar metallic alloys. This study presents a novel, data-driven framework that integrates empirical deformation analysis, multivariate regression, and principal component analysis (PCA) to predict axial deformation as a function
[...] Read more.
Accurately predicting machining-induced deformation is crucial for high-precision CNC turning, particularly when working with dissimilar metallic alloys. This study presents a novel, data-driven framework that integrates empirical deformation analysis, multivariate regression, and principal component analysis (PCA) to predict axial deformation as a function of intrinsic material properties, including Brinell hardness, thermal conductivity, and Young’s modulus. The approach begins with second-order polynomial modeling of experimentally observed force–deformation behavior, from which three physically interpretable coefficients, nonlinear (a), load-sensitive (b), and intercept (c), are extracted. Each coefficient is then modeled using log-linear power-law regression, revealing strong statistical relationships with material properties. Specifically, the nonlinear coefficient correlates predominantly with thermal conductivity, while both the linear and offset terms are governed mainly by hardness, with average R2 values exceeding 0.999 across all materials. To improve physical insight and reduce dimensionality, three non-dimensional ratios (H/E, k/E, H/k) are also introduced, enhancing correlation and interpretability. PCA further confirms that over 93% of the total variance in deformation behavior can be captured using just two principal components, with clear separation of materials based on thermomechanical signature and deformation coefficients. This is the first comprehensive study to unify empirical modeling, property-driven regression, and PCA for deformation prediction in CNC-machined alloys. The resulting framework offers a scalable, interpretable, and physically grounded alternative to black-box models, providing rapid screening of new materials, reduced experimental demand, and support for smart manufacturing applications, such as digital twins and material-informed process optimization.
Full article
(This article belongs to the Section Advanced Manufacturing)
►▼
Show Figures

Figure 1
Open AccessArticle
CAD-Integrated Automatic Gearbox Design with Evolutionary Algorithm Gear-Pair Dimensioning and Multi-Objective Genetic Algorithm-Driven Bearing Selection
by
David Fait
Machines 2026, 14(1), 36; https://doi.org/10.3390/machines14010036 - 27 Dec 2025
Abstract
This paper investigates global optimization methods applied to the design of a one-stage gearbox, aiming to partially automate the design using artificial intelligence. The developed software autonomously determines the gearbox parameters (number of teeth, gear width, modulus, etc.), optimizes them, and then models
[...] Read more.
This paper investigates global optimization methods applied to the design of a one-stage gearbox, aiming to partially automate the design using artificial intelligence. The developed software autonomously determines the gearbox parameters (number of teeth, gear width, modulus, etc.), optimizes them, and then models the assembly in Siemens NX CAD (computer-aided design). The direct connection between optimization and CAD leads to a faster designing process. The literature review reveals that the field of machine design is quite conservative, and only a few articles with some similarities to our research have been found. The paper describes gear dimensioning and the application of the Ipopt algorithm to the optimization of gear-pair parameters. Then, it addresses shaft design and bearing selection through multi-objective optimization using the NSGA-II algorithm, balancing cost, weight, and volume while meeting strength and durability constraints. The paper also describes the transfer of the optimized parameters and the creation of a CAD model. The last part is dedicated to the problems encountered, their potential solutions, and the advantages of the new approach. The proposed approach delivers a functional, optimized CAD model in about 10 min, providing a notable speed advantage over typical manual workflows.
Full article
(This article belongs to the Section Machine Design and Theory)
►▼
Show Figures

Figure 1
Open AccessArticle
Memetic Algorithm for Energy Optimization in Point-to-Point Robotized Operations
by
Sandi Baressi Šegota, Domagoj Frank, Ivan Lorencin and Nikola Anđelić
Machines 2026, 14(1), 35; https://doi.org/10.3390/machines14010035 - 25 Dec 2025
Abstract
This paper presents a memetic algorithm (MA) for energy cost estimation of a robot path. The developed algorithm uses a random recombination genetic algorithm (GA) as the basis for the first stage of the algorithm and performs a local search based on feature
[...] Read more.
This paper presents a memetic algorithm (MA) for energy cost estimation of a robot path. The developed algorithm uses a random recombination genetic algorithm (GA) as the basis for the first stage of the algorithm and performs a local search based on feature importances determined from the data in the second stage. To allow for the faster determination of the solution quality, the algorithm uses an ML-driven fitness function, based on MLP, for the determination of path energy. The performed tests show that not only does the GA itself optimize the point-to-point paths well, but the usage of MA can lower the energy use by 58% on average (N = 100) when compared to a linear path between the same two points.
Full article
(This article belongs to the Section Robotics, Mechatronics and Intelligent Machines)
►▼
Show Figures

Figure 1
Open AccessArticle
Transient Analysis of Vortex-Induced Pressure Pulsations in a Vertical Axial Pump with Bidirectional Flow Passages Under Stall Conditions
by
Fan Meng, Haoxuan Tang, Yanjun Li, Jiaxing Lu, Qixiang Hu and Mingming Ge
Machines 2026, 14(1), 34; https://doi.org/10.3390/machines14010034 - 25 Dec 2025
Abstract
Vertical axial-flow pumps with bidirectional passages are widely used in applications requiring flow reversal. However, their unique inlet geometry often leads to asymmetric impeller inflow conditions. This study investigates the internal flow behavior and pressure pulsation characteristics of a vertical bidirectional axial-flow pump
[...] Read more.
Vertical axial-flow pumps with bidirectional passages are widely used in applications requiring flow reversal. However, their unique inlet geometry often leads to asymmetric impeller inflow conditions. This study investigates the internal flow behavior and pressure pulsation characteristics of a vertical bidirectional axial-flow pump under design, critical stall, and deep stall conditions using unsteady Reynolds-averaged Navier–Stokes simulations combined with Fast Fourier Transform and wavelet analysis. Results show that the pump reaches peak efficiency at the design point, with critical and deep stall occurring at 0.6 Qdes and 0.5 Qdes, respectively. The head at the deep stall condition shows a further drop of 7.51% compared to the critical stall condition. This progressive performance degradation is attributed to vortex-induced blockage: it initiates with the intensification of the tip leakage vortex and evolves into large-scale separation vortices covering the suction surface under deep stall—a mechanism distinctly influenced by the bidirectional inlet’s stagnant water zone. Inlet asymmetry, reflected by a normalized velocity coefficient (Vn) below 0.6 in the stagnant water zone under design flow, is partially mitigated during stall due to flow confinement. Pressure pulsations at the blade leading edge are dominated by the blade passing frequency (BPF), with amplitudes under critical stall about 3.2 times those at design conditions. At the impeller outlet, critical stall produces a mixed dominant frequency (shaft frequency and BPF), whereas deep stall yields the highest pulsation amplitude (BPF ≈ 4.8 × the design value) resulting from extreme passage blockage. These findings clarify how bidirectional-inlet-induced vortices modulate stall progression and provide theoretical guidance for enhancing the operational stability of such pumps under off-design conditions.
Full article
(This article belongs to the Section Turbomachinery)
►▼
Show Figures

Figure 1
Open AccessReview
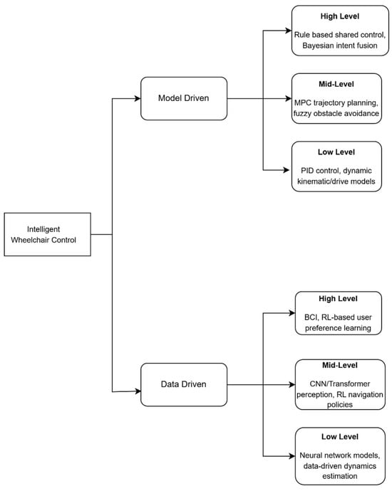
Evolution and Emerging Trends in Intelligent Wheelchair Control: A Comprehensive Review
by
Atulan Gupta, Kanan Roy Chowdhury, Nusrat Farheen and Marco P. Schoen
Machines 2026, 14(1), 33; https://doi.org/10.3390/machines14010033 - 25 Dec 2025
Abstract
As wheelchair technology evolves and embraces a more prominent role in assistive technology, the onset of intelligent control systems necessitates a comprehensive review from an engineering perspective. In this work, we analyze the development and the emerging trends in intelligent wheelchair control. A
[...] Read more.
As wheelchair technology evolves and embraces a more prominent role in assistive technology, the onset of intelligent control systems necessitates a comprehensive review from an engineering perspective. In this work, we analyze the development and the emerging trends in intelligent wheelchair control. A specific focus is provided on classifying and comparing model-driven and data-driven control methodologies. In this review, findings from a range of past contributions are examined, including conventional control theories, rule-based systems, and modern data-driven approaches that include supervised, unsupervised, and reinforcement learning control algorithms. The analysis indicates that while model-driven methods offer interpretability, data-driven techniques—in particular those leveraging machine learning—provide for a superior adaptability for navigating complex and dynamic environments. We further highlight key supporting systems found in sensors, actuators, and human-machine interfaces. Additionally, the important functionalities such as autonomous navigation and obstacle avoidance methods are identified. Our findings point to some future objectives that need to be addressed. For example, energy efficiency, robustness in unpredictable settings, computational requirements, and associated demands when utilizing data-driven methods. One of the highlighted fields of study in this work is the integration of reinforcement learning and sensor fusion, which may hold some promising results for future wheelchair technologies.
Full article
(This article belongs to the Section Automation and Control Systems)
►▼
Show Figures

Figure 1
Open AccessArticle
LiMS-MFormer: A Lightweight Multi-Scale and Multi-Dimensional Attention Transformer for Robust Rolling Bearing Fault Diagnosis Under Complex Conditions
by
Haixiao Cao, Chuanlong Ding, Yonghong Zhang and Liang Jiang
Machines 2026, 14(1), 32; https://doi.org/10.3390/machines14010032 - 25 Dec 2025
Abstract
Bearings are critical components in industrial machinery, and their failures can lead to equipment downtime and significant safety hazards. Traditional fault diagnosis methods rely on manually crafted features and classical classifiers, often suffering from poor robustness, weak generalization under noisy or small-sample conditions,
[...] Read more.
Bearings are critical components in industrial machinery, and their failures can lead to equipment downtime and significant safety hazards. Traditional fault diagnosis methods rely on manually crafted features and classical classifiers, often suffering from poor robustness, weak generalization under noisy or small-sample conditions, and limited suitability for lightweight deployment. This study proposes a Lightweight Multi-Scale Multi-Dimensional Self-Attention Transformer (LiMS-MFormer)—an end-to-end lightweight fault diagnosis framework integrating multi-scale feature extraction and multi-dimensional attention. The model integrates lightweight multi-scale convolutional feature extraction, hierarchical feature fusion, and a multi-dimensional self-attention mechanism to balance feature expressiveness with computational efficiency. Specifically, the front end employs Ghost convolution and enhanced residual structures for efficient multi-scale feature extraction. The middle layers perform cross-scale concatenation and fusion to enrich contextual representations. The back end introduces a lightweight temporal-channel-spatial attention module for global modeling and focuses on key patterns. Experiments on the Paderborn University (PU) dataset and the University of Ottawa bearing vibration dataset (Ottawa dataset) show that LiMS-MFormer achieves an accuracy of 96.68% on the small-sample PU dataset while maintaining minimal parameters (0.07 M) and low computational cost (13.55 M FLOPs). Moreover, under complex noisy conditions, the proposed model demonstrates strong fault diagnosis capability. On the University of Ottawa dataset, LiMS-MFormer consistently outperforms several state-of-the-art lightweight models, exhibiting superior accuracy, robustness, and generalization in challenging diagnostic tasks.
Full article
(This article belongs to the Special Issue Advanced Techniques for Fault Detection, Diagnosis, and Prognostics in Machinery)
►▼
Show Figures

Figure 1
Open AccessReview
Research Progress on Optical Fiber Sensing Based Health Monitoring Technology for Aerospace Composite Structures
by
Xiang Zhou, Xiaolei Zhang, Jianxin He, Chao Yin and Xing Shen
Machines 2026, 14(1), 31; https://doi.org/10.3390/machines14010031 - 25 Dec 2025
Abstract
The large-scale deployment of aerospace composite structures has become a defining trend in modern aeronautics; however, hidden damage is difficult to detect over the full life cycle with conventional non-destructive inspection. This creates an urgent demand for on-line, high-fidelity structural health monitoring (SHM)
[...] Read more.
The large-scale deployment of aerospace composite structures has become a defining trend in modern aeronautics; however, hidden damage is difficult to detect over the full life cycle with conventional non-destructive inspection. This creates an urgent demand for on-line, high-fidelity structural health monitoring (SHM) technology. Optical-fiber sensors—featuring minimal mass, micron-scale diameter, immunity to electromagnetic interference and the ability to be co-cured into composite laminates for distributed measurement—are widely regarded as the key enabling technology. This paper presents a comprehensive review of recent advances and engineering applications of optical fiber sensing. Emphasis is placed on its engineering applications covering wing strain mapping, landing-gear load tracking, fuselage deformation localization, and cure-process monitoring and low-velocity impact damage identification of composite materials. Emerging intelligent assessment methodologies are examined. Finally, the development trends of optical fiber sensing technology are prospected, offering a reference framework for future theoretical innovation and engineering deployment of aerospace composite SHM technology.
Full article
(This article belongs to the Special Issue Smart Structures and Applications in Aerospace Engineering)
►▼
Show Figures

Figure 1
Open AccessArticle
Research on the Nonlinear Stiffness Characteristics of Spline Coupling Under Multiple Contact Surfaces
by
Chongbei Huang and Yinli Feng
Machines 2026, 14(1), 30; https://doi.org/10.3390/machines14010030 - 25 Dec 2025
Abstract
Spline couplings endure various external loads during operation, which induce complex variations in contact surfaces and significantly affect their stiffness behavior. This research focuses on a specific spline coupling to analyze its nonlinear stiffness characteristics and underlying mechanisms. Employing the finite element method,
[...] Read more.
Spline couplings endure various external loads during operation, which induce complex variations in contact surfaces and significantly affect their stiffness behavior. This research focuses on a specific spline coupling to analyze its nonlinear stiffness characteristics and underlying mechanisms. Employing the finite element method, a simulation model is developed to investigate the nonlinear load-dependent stiffness changes under multiple contact surfaces. The study investigates the nonlinear stiffness characteristics of the spline coupling through sensitivity analysis of stiffness to contact surfaces and contact state changes, and reveals the patterns of contact state evolution. The analysis indicates that as external loads increase, the spline coupling stiffness decreases significantly. Variations in the contact states of each surface induce nonlinear stiffness variations, with centering surface B (the cylindrical centering surface on the right side of the spline coupling) exhibiting the most substantial influence on nonlinear stiffness changes. Furthermore, the effects of centering surface clearance, applied torque, and friction coefficients across contact surfaces on the spline coupling stiffness are examined. Stiffness increases as clearance decreases and torque increases, while friction coefficients exhibit a negligible impact on stiffness performance.
Full article
(This article belongs to the Section Turbomachinery)
►▼
Show Figures

Figure 1
Open AccessCommunication
Adherend-Limited Failure in LCD Print-to-Bond Woven Fabric-Photopolymer Joints: A Process Efficiency Communication
by
Ivan Grgić, Mirko Karakašić, Pejo Konjatić and Vivek Kumar Tiwary
Machines 2026, 14(1), 29; https://doi.org/10.3390/machines14010029 - 24 Dec 2025
Abstract
Additive manufacturing via LCD vat photopolymerisation enables direct bonding of photopolymer to textile substrates, but optimal processing parameters remain unclear. A 3 × 3 factorial design investigated the effects of layer thickness (0.01, 0.025, 0.05 mm) and UV exposure time (40, 80, 120
[...] Read more.
Additive manufacturing via LCD vat photopolymerisation enables direct bonding of photopolymer to textile substrates, but optimal processing parameters remain unclear. A 3 × 3 factorial design investigated the effects of layer thickness (0.01, 0.025, 0.05 mm) and UV exposure time (40, 80, 120 s) on the single-lap shear strength of woven fabric-photopolymer joints (65% polyester/35% cotton) using a novel pause-and-bond methodology, following the EN ISO 4587:2003 standard. Five replicate specimens per condition yielded 45 samples for mechanical testing. All specimens (45/45) exhibited adherend-limited failure within the textile substrate rather than at the polymer-textile interface, yielding consistent shear strengths of 1.38 ± 0.04 MPa (range: 1.30–1.45 MPa). Two-way ANOVA revealed no significant parametric effects (p > 0.05), indicating that interfacial bond strength consistently exceeded textile cohesive strength across all parameter combinations. The minimum resource-efficient condition (0.01 mm/40 s) achieves equivalent performance to higher-parameter combinations, enabling substantial process optimisation for textile-integrated photopolymer sandwich structures while reducing material and processing time requirements.
Full article
(This article belongs to the Special Issue Advances in 3D Printing Technologies: Materials, Processes, and Applications)
►▼
Show Figures

Figure 1
Open AccessArticle
Pedestrian Protection Performance Prediction Based on Deep Learning
by
Hongbin Tang, Zheng Dou, Xuesong Wang, Zehui Huang and Zihang Li
Machines 2026, 14(1), 28; https://doi.org/10.3390/machines14010028 - 24 Dec 2025
Abstract
In order to maintain pedestrian safety in vehicle collisions and enhance collision safety, this paper proposes a rapid prediction method of head injuries for pedestrian protection based on deep learning, which could be used to design and optimize pedestrian protection performance during the
[...] Read more.
In order to maintain pedestrian safety in vehicle collisions and enhance collision safety, this paper proposes a rapid prediction method of head injuries for pedestrian protection based on deep learning, which could be used to design and optimize pedestrian protection performance during the vehicle design stage. However, traditional finite element simulation methods involve a large computational effort and long calculation time, and multiple computations are required to obtain the corresponding pedestrian head injury results for engine hood structural optimization. Therefore, to accelerate the design process and save time costs, this paper proposes a deep learning-based method for the rapid prediction of pedestrian head injuries. Compared with traditional finite element simulation techniques, this method will greatly improve the efficiency of obtaining head injury results, and its core lies in establishing a prediction model for pedestrian head injury results. The sample data for establishing the prediction model is defined initially, in which the head injury criterion (HIC) and vehicle structure serve as the output and input of the prediction model, respectively. The voxelization method is used to digitally express the car body structure. Convolutional neural networks (CNNs) such as ResNet50, MobileNet, SqueezeNet, and ShuffleNet are used to train the model. After adjusting the dataset and model hyperparameters, the prediction model with the smallest error is obtained. The cross-validation method was used to verify the robustness and generalization ability of the model. The average error rate of the obtained prediction model for predicting head injuries was 14.28%, which proved the accuracy and applicability of the prediction model.
Full article
(This article belongs to the Section Robotics, Mechatronics and Intelligent Machines)
►▼
Show Figures

Figure 1
Journal Menu
► ▼ Journal Menu-
- Machines Home
- Aims & Scope
- Editorial Board
- Reviewer Board
- Topical Advisory Panel
- Instructions for Authors
- Special Issues
- Topics
- Sections & Collections
- Article Processing Charge
- Indexing & Archiving
- Editor’s Choice Articles
- Most Cited & Viewed
- Journal Statistics
- Journal History
- Journal Awards
- Society Collaborations
- Conferences
- Editorial Office
Journal Browser
► ▼ Journal BrowserHighly Accessed Articles
Latest Books
E-Mail Alert
News
Topics
Topic in
Actuators, Applied Sciences, Machines, Robotics, Sensors, Inventions, Technologies
Advances in Mobile Robotics Navigation, 2nd Volume
Topic Editors: Luis Payá, Oscar Reinoso García, Helder Jesus AraújoDeadline: 31 December 2025
Topic in
Actuators, Automation, Electronics, Machines, Robotics, Eng, Technologies
New Trends in Robotics: Automation and Autonomous Systems
Topic Editors: Maki Habib, Fusaomi NagataDeadline: 31 January 2026
Topic in
Coatings, JMMP, Lubricants, Machines, Materials
Advanced Manufacturing and Surface Technology, 2nd Edition
Topic Editors: Dingding Xiang, Kaiming Wang, Xudong SuiDeadline: 20 March 2026
Topic in
Applied Sciences, Electricity, Electronics, Energies, Machines, Smart Cities, Vehicles, Batteries
Design and Control of Electrical Machines for Electric Vehicles
Topic Editors: Jinhua Du, Xuan WuDeadline: 31 March 2026
Conferences
30 January–1 February 2026
2026 10th International Conference on Control Engineering and Artificial Intelligence (CCEAI 2026)

Special Issues
Special Issue in
Machines
Modeling, Sensor Fusion and Control Techniques in Applied Robotics, 2nd Edition
Guest Editors: Akos Odry, Peter OdryDeadline: 31 December 2025
Special Issue in
Machines
Selected Papers from the 8th International Symposium on Multibody Systems and Mechatronics
Guest Editors: Mario Acevedo, Leonardo Valdivia, Hiram Ponce, Ramiro VelázquezDeadline: 31 December 2025
Special Issue in
Machines
Integration and Implementation of AI in the Control and Monitoring of Electrical Machines, High Power Converters, and Energy Storage Systems
Guest Editor: Dmitry BaimelDeadline: 31 December 2025
Special Issue in
Machines
Advanced Agriculture Machines and Technologies in Smart Farming
Guest Editor: Victor BlochDeadline: 31 December 2025
Topical Collections
Topical Collection in
Machines
Machines, Mechanisms and Robots: Theory and Applications
Collection Editor: Raffaele Di Gregorio





