Design and Optimization of Lightweight Electromagnetic Valves for High-Altitude Latex Balloons
Abstract
1. Introduction
2. Structural Design
3. Electromagnetic Design
3.1. Coil Design
3.2. Core Design
3.3. Permanent Magnet Design
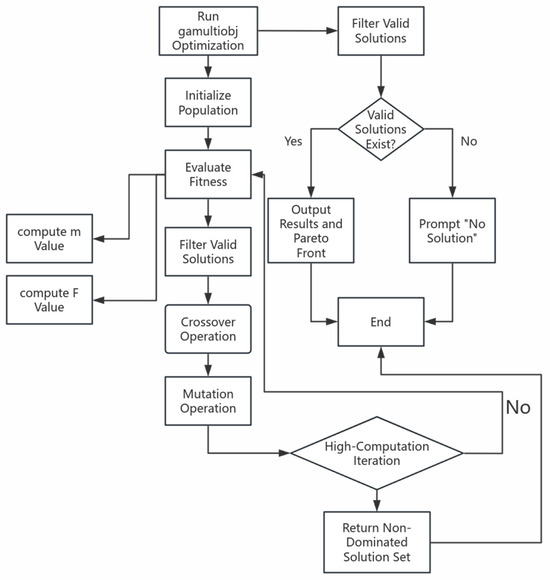
4. Valve Optimization
- Structural mass minimization (min m);
- Electromagnetic force maximization (max F).
- 1.
- Valve outer diameter limited by balloon neck dimensions;
- 2.
- Internal flow path diameter fixed as invariant design parameter;
- 3.
- Permanent magnet thickness set to standard 5 mm specification.
- Core axial height (h1);
- Coil turns (n);
5. Optimization Results Verification
- 1.
- Electromagnetic Simulation Verification (Figure 17):
- 2.
- Comparative Verification:
- 3.
- Environmental Adaptability Testing:
6. CFD Analysis of Pneumatic Performance
6.1. Numerical Setup
6.2. Results and Discussion
7. Discussion
8. Conclusions
Author Contributions
Funding
Data Availability Statement
Conflicts of Interest
References
- Zhao, D.; Liu, D.X.; Sun, K.W.; Tao, G.Q.; Zhu, M.; Wu, Z. Development status, technical challenges and trends of stratospheric airships. Acta Aeronaut. Astronaut. Sin. 2016, 37, 45–56. [Google Scholar]
- Wang, H.F.; Song, B.F.; Liu, B.; An, W. Research on conceptual design methodology for high altitude airships. J. Northwest. Polytech. Univ. 2007, 25, 56–60. [Google Scholar]
- Zheng, S.M. Research on Broadband RF Front-End Technology for Near-Space Applications. Ph.D. Thesis, Xidian University, Xi’an, China, 2013. [Google Scholar]
- Xu, J.; Peng, Y.N.; Xia, X.G.; Long, T.; Mao, E.K. Radar detection of high-dynamic vehicles in near-space based on focused detection. J. Radars 2017, 6, 229–238. [Google Scholar]
- Xue, Y.J.; Li, T.F. Development and key technologies analysis of near-space vehicles. Aerodyn. Missile J. 2011, 314, 32–36. [Google Scholar]
- Deng, X.L.; Yang, X.X.; Ma, Z.Y.; Zhu, B.J.; Hou, Z.X. Research progress on key technologies of stratospheric aerostat station-keeping utilizing wind field environment. Acta Aeronaut. Astronaut. Sin. 2019, 40, 23–36. [Google Scholar]
- Zhu, H.J. Study on Floating Mechanism and Algorithm Development of Latex Meteorological Balloons Based on Thermal and Dynamic Models. Ph.D. Thesis, Beijing University of Chemical Technology, Beijing, China, 2022. [Google Scholar]
- Xiao, D.E.; Zhang, W. Current status and development trend of meteorological balloons (Part 1). China Rubber 2009, 25, 11–14. [Google Scholar]
- Zhang, Y.S. Design and Experimental Study of Gas Venting Device for Long-Duration High-Altitude Latex Balloons. Ph.D. Thesis, Beijing University of Chemical Technology, Beijing, China, 2023. [Google Scholar] [CrossRef]
- Zhang, H.L.; Zhou, L.; Ma, X.; Wamg, Y.Z. Development status and military applications of near-space vehicles. Aerodyn. Missile J. 2014, 7, 3–7. [Google Scholar] [CrossRef]
- Zheng, Y.Z. Effects of compounding ingredients on the ascent altitude of sounding balloons. Synth. Mater. Aging Appl. 1993, 1, 31–33. [Google Scholar]
- Bao, Z.Y.; Yang, Z. Analysis and application of multiple super-high altitude balloon soundings. Tibet Sci. Technol. 2012, 8, 63–64. [Google Scholar]
- Zhang, Y.G. Structural composition and development status of aerostats. Technol. Innov. Appl. 2021, 1, 62–64. [Google Scholar]
- Zhang, G.X.; Gao, S.; Yan, H.X.; Wamg, L.Y. Design of pressure regulation system for airship with dual-balloonets. In Proceedings of the 2011 China Lighter-Than-Air Systems Conference, Chinese Society of Aeronautics and Astronautics, North Electronic Information Technology Group, Beijing, China, 16 May 2011; p. 6. [Google Scholar]
- Saleh, S.; He, W. Ascending performance analysis for high altitude zero pressure balloon. Adv. Space Res. 2017, 59, 2158–2172. [Google Scholar] [CrossRef]
- Huang, W.N.; Zhang, X.J.; Li, Z.B.; Wang, S.; Huang, M.; Cai, R. Development status and application prospects of near-space science and technology. Sci. Technol. Rev. 2019, 37, 46–62. [Google Scholar]
- He, H.; Zhang, Y.S.; Shen, Z.P.; Xiao, D.; Jiang, Y.Z.; Zhang, L.Q.; Li, F.Z. High-altitude long-duration latex balloon venting valves. Adv. Space Res. 2024, 73, 3209–3221. [Google Scholar] [CrossRef]
- Sushko, A.; Tedjarati, A.; Creus-Costa, J.; Maldonado, S.; Marshland, K.; Pavone, M. Low cost, high endurance, altitude-controlled latex balloon for near-space research (ValBal). In Proceedings of the 2017 IEEE Aerospace Conference, Big Sky, MT, USA, 4–11 March 2017; pp. 1–9. [Google Scholar] [CrossRef]
- Sushko, A.; Tedjarati, A.; Creus-Costa, J.; Marshland, K.; Brown, P.; Ragland, D.; Dean, J.; Maldonado, S.; Pauly, J.M. Advancements in low-cost, long endurance, altitude controlled latex balloons (ValBal). In Proceedings of the 2018 IEEE Aerospace Conference, Big Sky, MT, USA, 3–10 March 2018; pp. 1–10. [Google Scholar] [CrossRef]
- Bellemare, M.G.; Candido, S.; Castro, P.S.; Gong, J.; Machado, M.C.; Moitra, S.; Ponda, S.S.; Wang, Z. Autonomous navigation of stratospheric balloons using reinforcement learning. Nature 2020, 588, 77–82. [Google Scholar] [CrossRef] [PubMed]
- NASA. Helium Balloon Valve Improvement. 2019. Available online: https://ntrs.nasa.gov/archive/nasa/casi.ntrs.nasa.gov/20190030761.pdf (accessed on 12 May 2025).
- Stosiak, M.; Karpenko, M.; Skačkauskas, P. Variations in the pressure pulsation spectrum of a hydraulic system with an oscillating relief valve. Adv. Mech. Eng. 2025, 17, 16878132251343945. [Google Scholar] [CrossRef]
- He, X.H.; Wang, L.X. Design and research of stratospheric airship vent valve based on electric control. Sci. Technol. Eng. 2015, 15. [Google Scholar] [CrossRef]
- JAXA. Development of Large Exhaust Valves; ISAS Technical Report: isas16-sbs-033; ISAS: Sagamihara, Japan, 2016; Available online: https://www.bing.com/search?q=isas16-sbs-033&form=ANNTH1&refig=68d658e590d746d598d8143f9b027368&pc=CNNDDB&adppc=EDGEESS (accessed on 22 May 2025).
- Moreni, M.C. Zero Pressure Balloon Descent Valve. In Proceedings of the Academic High Altitude Conference, Chicago, IL, USA, 27–28 October 2017. [Google Scholar]
- Manning, M.W.; Redder, B.A.; Richardson, D.K.; Sanchez, D.; Scott, K.L.; Watters, K. Autonomous Position and Altitude Control System for High Altitude Balloons; Technical Report; Georgia Institute of Technology: Atlanta, GA, USA, 2018. [Google Scholar]
- Fu, Y.B.; Li, J.; Chen, C.H.; Li, H.; He, J.Y.; Sun, N. A Gas Venting Device for Aerostat. CN209213007U, 6 August 2019. [Google Scholar]
- Alves, R.B.; Simone, B.; Chantal, C.; Honda, Y.M. Altitude control of a remote-sensing balloon platform. Aerosp. Sci. Technol. 2021, 110, 106500. [Google Scholar] [CrossRef]
- Yang, M.X.; Ding, Z.H.; Lu, Z.G.; Lei, L.L.; Wang, J.; Xu, H.B.; Zhang, D.H. A Lightweight Exhaust Brake Valve. CN216342465U, 19 April 2022. [Google Scholar]
- Ning, Y.; Sun, C.; Li, H.; Zhou, X.; Wang, S.; Xu, Z. Multidisciplinary Analysis and Optimization Design of Ultra-Low Temperature Valves. Valve 2025, 8, 929–935. [Google Scholar] [CrossRef]
- Liu, T. Study on Flow Characteristics of High-Altitude Aerostat Valves Based on CFD. J. Xihang Univ. 2021, 39, 14–19. Available online: https://kns.cnki.net/KCMS/detail/detail.aspx?dbcode=CJFQ&dbname=CJFDLAST2022&filename=XHGZ202105003 (accessed on 26 May 2025).
- MatWeb. Polyamide 6 (PA6) [Online]. Available online: https://www.matweb.com/search/datasheet.aspx?MatGUID=8d78f3cfcb6f49d595896ce6ce6a2ef1 (accessed on 22 May 2025).
- ANSYS Inc. ANSYS Maxwell, Release 2025 R2, Electronics Desktop, Student Version; ANSYS Inc.: Canonsburg, PA, USA, 2025; Available online: https://www.ansys.com (accessed on 14 April 2025).
- Arnold Magnetic Technologies. Using Permanent Magnets at Low Temperature; Technical Note TN-0302 Rev.150715; Arnold Magnetic Technologies: Rochester, NY, USA, 2015; Available online: https://www.arnoldmagnetics.com/wp-content/uploads/2017/10/TN_0302_rev_150715.pdf?utm_source=chatgpt.com (accessed on 23 April 2025).
- Zhang, L.; Hu, Z. Application of multidisciplinary design optimization in unmanned underwater vehicles. J. Harbin Eng. Univ. 2024, 45, 144–152. [Google Scholar]
- Su, Y.M.; Cui, T.; Zhu, W.; Cao, J.; Yang, Z.Y. Research on multidisciplinary optimization design method for cylindrical underwater vehicles. J. Ship Mech. 2013, 17, 1076–1095. [Google Scholar]
- Zhao, J.P.; Yu, F.; Shi, X.H.; Du, X.-D. Research on multidisciplinary design optimization method for torpedo shape. Torpedo Technol. 2009, 17, 10–14. [Google Scholar]
- Wang, P.; Song, B.W.; Liu, X.L.; Mao, Z.Y. Multidisciplinary robust design optimization method for miniature underwater vehicles. Torpedo Technol. 2009, 17, 16–19. [Google Scholar]
- Luo, Y.G. Student performance prediction model based on improved genetic algorithm. Bull. Sci. Technol. 2012, 28, 223–225. [Google Scholar] [CrossRef]
- Astudillo, A.; Gillis, J.; Diehl, M.; Decré, W.; Pipeleers, G.; Swevers, J. Position and Orientation Tunnel-Following NMPC of Robot Manipulators Based on Symbolic Linearization in Sequential Convex Quadratic Programming. IEEE Robot. Autom. Lett. 2022, 7, 2867–2874. [Google Scholar] [CrossRef]
- Fan, Z.H.; Duan, T.L.; Wu, J.L. A Novel Sequential Quadratic Programming Based Material Allocation Optimization Algorithm. In Proceedings of the 2021 7th International Conference on Systems and Informatics (ICSAI), Chongqing, China, 13–15 November 2021; pp. 1–6. [Google Scholar] [CrossRef]
- Xie, T.; Huang, J.; Zhao, L.; Wang, S. Efficiency Optimization Method of Parallel DC/DC Converter Based on Sequential Quadratic Programming. In Proceedings of the 2024 7th International Conference on Power and Energy Applications (ICPEA), Taiyuan, China, 19 October 2024; pp. 405–409. [Google Scholar] [CrossRef]
- Zhuang, Y.; Wang, C.; Huang, H. Path Planning for Unmanned Surface Vehicle based on genetic algorithm and sequential quadratic programming. In Proceedings of the 2020 Chinese Automation Congress (CAC), Shanghai, China, 6–8 November 2020; pp. 3513–3518. [Google Scholar] [CrossRef]
- Janagiraman, A.; Nivedha, G.; Gunapriya, S.; Vinisha Laxmi, G.; Kalaiyarassi, M. SQP based Predictive Controller for Grid Parameters Optimization in Distributed Generation System. In Proceedings of the 2025 International Conference on Intelligent Computing and Control Systems (ICICCS), Erode, India, 19–21 March 2025; pp. 370–377. [Google Scholar] [CrossRef]
- Wang, L. Optimization of battery storage systems for off-grid solar energy solutions: A comparative study of sequential quadratic programming and genetic algorithm approaches. In Proceedings of the 6th International Conference on Artificial Intelligence and Advanced Manufacturing (AIAM 2024), Hybrid Conference, Frankfurt, Germany, 30 September 2024; pp. 252–259. [Google Scholar] [CrossRef]
- Su, M.; Fei, Y.; He, K.; Liu, F. Global Path Planning of AUV Based on GA-SQP Algorithm. In Proceedings of the 2023 China Automation Congress (CAC), Chongqing, China, 17–19 November 2023; pp. 4470–4474. [Google Scholar] [CrossRef]
- Brazhenko, V.; Cai, J.-C.; Fang, Y. Utilizing a Transparent Model of a Semi-Direct Acting Water Solenoid Valve to Visualize Diaphragm Displacement and Apply Resulting Data for CFD Analysis. Water 2024, 16, 3385. [Google Scholar] [CrossRef]



















| Description | Parameter | Value |
|---|---|---|
| Current | I | 1 A |
| Voltage | U | 20 V |
| Resistivity | 0.0172 Ω·m | |
| Wire Diameter | d0 | 0.45 mm |
| Coil Inner Diameter | d | 30 mm |
| Coil Height | h | 50 mm |
| Turns | n | 1585 |
| stroke | x | 8 mm |
| Parameter | Symbol |
|---|---|
| Coil outer diameter | d1 (mm) |
| Coil inner diameter | d2 (mm) |
| Core outer diameter | d3 (mm) |
| Core inner diameter | d4 (mm) |
| Permanent magnet diameter | d5 (mm) |
| Coil (core) height | h1 (mm) |
| Permanent magnet height | h2 (mm) |
| Number of coil turns | n |
| Coil equivalent density | 1 (g/cm3) |
| Core density | 2 (g/cm3) |
| Permanent magnet density | 3 (g/cm3) |
| Total mass | M (g) |
| Coil mass | m1 (g) |
| Core mass | m2 (g) |
| Permanent magnet mass | m3 (g) |
| Temperature/°C | Pressure/kPa | Operating Voltage/V | Operating Current/A |
|---|---|---|---|
| −10 | 36 | 20 | 1.0 |
| −15 | 30 | 20 | 1.2 |
| −20 | 24 | 20 | 1.3 |
| −25 | 19 | 22 | 1.5 |
| −30 | 13 | 22 | 1.6 |
| −35 | 9 | 24 | 1.8 |
| −40 | 5.2 | 24 | 2.0 |
| −45 | 5.8 | 26 | 2.2 |
| −50 | 6 | 26 | 2.3 |
| −55 | 6.8 | 28 | 2.5 |
| −60 | 6.5 | 28 | 2.6 |
Disclaimer/Publisher’s Note: The statements, opinions and data contained in all publications are solely those of the individual author(s) and contributor(s) and not of MDPI and/or the editor(s). MDPI and/or the editor(s) disclaim responsibility for any injury to people or property resulting from any ideas, methods, instructions or products referred to in the content. |
© 2025 by the authors. Licensee MDPI, Basel, Switzerland. This article is an open access article distributed under the terms and conditions of the Creative Commons Attribution (CC BY) license (https://creativecommons.org/licenses/by/4.0/).
Share and Cite
Li, X.; Zhang, D.; Yang, Q.; Wang, Z.; Chen, C. Design and Optimization of Lightweight Electromagnetic Valves for High-Altitude Latex Balloons. Machines 2025, 13, 934. https://doi.org/10.3390/machines13100934
Li X, Zhang D, Yang Q, Wang Z, Chen C. Design and Optimization of Lightweight Electromagnetic Valves for High-Altitude Latex Balloons. Machines. 2025; 13(10):934. https://doi.org/10.3390/machines13100934
Chicago/Turabian StyleLi, Xiaoran, Donghui Zhang, Qiguang Yang, Zihao Wang, and Chen Chen. 2025. "Design and Optimization of Lightweight Electromagnetic Valves for High-Altitude Latex Balloons" Machines 13, no. 10: 934. https://doi.org/10.3390/machines13100934
APA StyleLi, X., Zhang, D., Yang, Q., Wang, Z., & Chen, C. (2025). Design and Optimization of Lightweight Electromagnetic Valves for High-Altitude Latex Balloons. Machines, 13(10), 934. https://doi.org/10.3390/machines13100934

