Journal Description
Biomedicines
Biomedicines
is an international, peer-reviewed, open access journal on biomedicines published monthly online by MDPI.
- Open Access— free for readers, with article processing charges (APC) paid by authors or their institutions.
- High Visibility: indexed within Scopus, SCIE (Web of Science), PubMed, PMC, CAPlus / SciFinder, and other databases.
- Journal Rank: JCR - Q1 (Pharmacology and Pharmacy) / CiteScore - Q1 (Medicine (miscellaneous))
- Rapid Publication: manuscripts are peer-reviewed and a first decision is provided to authors approximately 17 days after submission; acceptance to publication is undertaken in 2.9 days (median values for papers published in this journal in the first half of 2025).
- Recognition of Reviewers: reviewers who provide timely, thorough peer-review reports receive vouchers entitling them to a discount on the APC of their next publication in any MDPI journal, in appreciation of the work done.
- Companion journals for Biomedicines include: IJTM, BioMed, Anesthesia Research and Emergency Care and Medicine.
Impact Factor:
3.9 (2024);
5-Year Impact Factor:
4.2 (2024)
Latest Articles
GBA1 Gene-Associated Transcriptomic Signatures Reveal Risk Genes in Parkinson’s Disease
Biomedicines 2025, 13(11), 2799; https://doi.org/10.3390/biomedicines13112799 (registering DOI) - 17 Nov 2025
Abstract
Background/Objectives: Pathogenic variants in the GBA1 gene, which encodes the lysosomal enzyme -glucocerebrosidase, cause Gaucher disease (GD) and represent one of the strongest genetic risk factors for Parkinson’s disease (PD). However, not all carriers develop PD, suggesting the involvement of additional modifiers.
[...] Read more.
Background/Objectives: Pathogenic variants in the GBA1 gene, which encodes the lysosomal enzyme -glucocerebrosidase, cause Gaucher disease (GD) and represent one of the strongest genetic risk factors for Parkinson’s disease (PD). However, not all carriers develop PD, suggesting the involvement of additional modifiers. Transcriptomic alterations shared between GD and PD may reveal such modifiers and provide insights into the mechanisms linking GBA1 to PD. Methods: Eighteen transcriptomic datasets spanning GD, GBA1-associated PD, and sporadic PD were integrated to identify shared, directionally concordant differentially expressed genes, followed by pathway enrichment analysis. Causal relationships were assessed using two-sample Mendelian randomisation with whole-blood and brain genetic instruments and PD GWAS summary statistics. Diagnostic relevance was evaluated in independent datasets using machine learning, while metabolic implications were explored with a neuron-specific genome-scale metabolic model. Results: Shared DEGs were enriched in lysosomal, lipid, redox, and endocrine pathways. Mendelian randomisation prioritised 12 risk genes in whole blood and 5 in brain tissue, with 4 overlapping; risk-increasing effects were observed for GPNMB, MMP9, TRIM22, TESMIN, NFE2L3, FAM89A, METTL7A, PID1, NECAB2, and LPL, whereas GIPR and RASGRF2 showed protective effects, and AGT was brain-specific. Diagnostic signals were concentrated in a subset of genes, while metabolic modelling revealed convergent but subtype-specific perturbations across metabolic circuits. Conclusions: Convergent genetic, transcriptomic, and metabolic evidence supports at least two mechanistic routes to PD risk: a GBA1-sensitised lysosomal–lipid/redox axis, and a GBA1-independent neuronal–endocrine axis. These findings explain the variable risk among GBA1 carriers, identify candidate biomarkers, and highlight pathway-anchored targets for stratified intervention.
Full article
(This article belongs to the Special Issue Mechanisms and Novel Therapeutic Approaches for Neurodegenerative Diseases (2nd Edition))
►
Show Figures
Open AccessArticle
Integrated Experimental and Bioinformatic Analysis Reveals Synergistic Apoptotic, Antioxidant, and Immunomodulatory Effects of Hesperidin and Adriamycin in SKOV3 Ovarian Cancer Cells
by
Aşkın Evren Güler, Mehmet Cudi Tuncer and İlhan Özdemir
Biomedicines 2025, 13(11), 2798; https://doi.org/10.3390/biomedicines13112798 (registering DOI) - 17 Nov 2025
Abstract
Background/Objectives: Ovarian cancer remains one of the most lethal gynecologic malignancies, primarily due to late diagnosis and the development of chemoresistance. Adriamycin (ADR) is effective but limited by systemic toxicity. Natural bioflavonoids such as hesperidin (Hes) may enhance chemotherapy efficacy through oxidative, apoptotic,
[...] Read more.
Background/Objectives: Ovarian cancer remains one of the most lethal gynecologic malignancies, primarily due to late diagnosis and the development of chemoresistance. Adriamycin (ADR) is effective but limited by systemic toxicity. Natural bioflavonoids such as hesperidin (Hes) may enhance chemotherapy efficacy through oxidative, apoptotic, and immune modulation. This study investigated the antiproliferative, pro-apoptotic, and immunomodulatory effects of Hes and ADR in human ovarian adenocarcinoma cells (SKOV3), focusing on Forkhead box P3 (FOXP3) and epidermal growth factor receptor (EGFR) signaling pathways. Methods: SKOV3 were treated with increasing concentrations of Hes (10–400 µM) and ADR (0.01–0.4 µM), either individually or in combination at their half-maximal inhibitory concentration (IC50) ratios. Cell viability (MTT assay), gene expression (qRT-PCR), cytokine levels (ELISA), and total antioxidant capacity (TAC) were assessed to evaluate treatment responses. Results: Both agents reduced cell viability in a dose- and time-dependent manner, with the combination exhibiting synergistic cytotoxicity after 48 h. Co-treatment markedly upregulated Caspase-3 and Bax while downregulating FOXP3 and EGFR. Antioxidant capacity was significantly enhanced in the Hes-treated and combination groups (p < 0.001). Conclusions: Hes and ADR synergistically suppressed proliferation, induced apoptosis, and modulated cytokine balance by inhibiting FOXP3- and EGFR-mediated oncogenic signaling. This combination demonstrates strong potential as an adjuvant therapeutic strategy for ovarian cancer.
Full article
(This article belongs to the Special Issue New Advances in Ovarian Cancer)
►▼
Show Figures

Figure 1
Open AccessReview
Differential Characteristics and Comparison Between Long-COVID Syndrome and Myalgic Encephalomyelitis/Chronic Fatigue Syndrome (ME/CFS)
by
Mariya Ivanovska, Maysam Salim Homadi, Gergana Angelova, Hristo Taskov and Marianna Murdjeva
Biomedicines 2025, 13(11), 2797; https://doi.org/10.3390/biomedicines13112797 (registering DOI) - 17 Nov 2025
Abstract
Long-COVID and Myalgic Encephalomyelitis/Chronic Fatigue Syndrome are disabling diseases characterised by ongoing fatigue, post-exertional malaise, cognitive impairment, and autonomic dysfunction. Myalgic Encephalomyelitis/Chronic Fatigue Syndrome typically follows viral infections, whereas Long-COVID exclusively follows SARS-CoV-2 infection, with overlapping but distinct features. This review uses comprehensive
[...] Read more.
Long-COVID and Myalgic Encephalomyelitis/Chronic Fatigue Syndrome are disabling diseases characterised by ongoing fatigue, post-exertional malaise, cognitive impairment, and autonomic dysfunction. Myalgic Encephalomyelitis/Chronic Fatigue Syndrome typically follows viral infections, whereas Long-COVID exclusively follows SARS-CoV-2 infection, with overlapping but distinct features. This review uses comprehensive searches of online databases to compare their clinical presentations, pathophysiologies, and treatments. Both Long-COVID and ME/CFS appear to involve multifactorial mechanisms, including viral persistence, immune dysregulation, endothelial dysfunction, and autoimmunity, though their relative contributions remain uncertain. Symptom management strategies are consistent, however. Cognitive behaviour therapy has been successful, and there are minimal drug treatments. Graded exercise therapy occupies a contested place, recommending individualised pacing and multidisciplinary rehabilitation. Common and exclusive mechanisms must be identified to formulate valuable therapies. A more significant body of research focusing on immune dysfunction as a pathogenic mechanism for advancing the disease and enabling more effective therapies and diagnostics is needed.
Full article
(This article belongs to the Section Neurobiology and Clinical Neuroscience)
►▼
Show Figures

Figure 1
Open AccessSystematic Review
Hypoxia-Induced Extracellular Vesicles and Non-Coding RNAs in Cancer: A Systematic Review of Tumor Dynamics and Therapeutic Implications in Preclinical Animal Models
by
Joao Pedro R. Afonso, Simona Taverna, Annalisa Pinsino, Giuseppe Cammarata, Rodrigo A. C. Andraus, Iranse O. Silva, Carlos H. M. Silva, Claudia S. Oliveira, Rodrigo F. Oliveira, Deise A. A. P. Oliveira, Orlando A. Guedes, Luciana P. Maia, Wilson R. Freitas Junior, Elias J. Ilias, Juan J. Uriarte, Giuseppe Insalaco and Luis V. F. Oliveira
Biomedicines 2025, 13(11), 2796; https://doi.org/10.3390/biomedicines13112796 (registering DOI) - 17 Nov 2025
Abstract
Background: Cancer is a heterogeneous pathology, and among causative factors, gene expression can influence its development. Molecular approaches using extracellular vesicles (EVs) and non-coding RNAs (ncRNAs) offer great value in understanding tumor progression, early diagnosis, and potential therapies. Objectives: This systematic review was
[...] Read more.
Background: Cancer is a heterogeneous pathology, and among causative factors, gene expression can influence its development. Molecular approaches using extracellular vesicles (EVs) and non-coding RNAs (ncRNAs) offer great value in understanding tumor progression, early diagnosis, and potential therapies. Objectives: This systematic review was conducted in accordance with the Preferred Items for Reporting of Systematic Reviews and Meta-Analyses guidelines. Its main objective was to evaluate the effects of cellular hypoxia in different types of cancer, exclusively using animal models and highlighting the regulatory role of microRNAs and circular RNAs in tumor development. Methods: A literature review was performed using the PubMed/Medline and Scopus databases without year limitations. The initial search yielded 171 articles. After applying the inclusion and exclusion criteria, 25 studies were included in this review. Data analysis showed that animal models provide detailed insights into different types of cancers under hypoxic conditions. Results: Our analysis identified that specific circRNAs, such as circPFKFB4 in breast cancer and circPDK1 in pancreatic cancer, are consistently associated with a worse prognosis and therapeutic resistance. Similarly, miRNAs such as miR-1287-5p (breast cancer) and miR-133a (colorectal cancer) have frequently been identified as tumor suppressors whose levels are altered by hypoxic conditions. Furthermore, the results suggested that in some cancers, the release of EVs may facilitate tumor progression and metastasis. However, manipulation of ncRNA expression causes significant changes in the tumor response, which suggests a therapeutic response. Conclusions: This study shows that the use of animal models is essential for exploring the molecular mechanisms of cancer and establishing new therapeutic approaches.
Full article
(This article belongs to the Special Issue New Insights in Hypoxic Response Modulation)
►▼
Show Figures

Figure 1
Open AccessCorrection
Correction: Ahmad et al. Formulation and Optimization of Repaglinide Nanoparticles Using Microfluidics for Enhanced Bioavailability and Management of Diabetes. Biomedicines 2023, 11, 1064
by
Mubashir Ahmad, Shahzeb Khan, Syed Muhammad Hassan Shah, Muhammad Zahoor, Zahid Hussain, Haya Hussain, Syed Wadood Ali Shah, Riaz Ullah and Amal Alotaibi
Biomedicines 2025, 13(11), 2795; https://doi.org/10.3390/biomedicines13112795 (registering DOI) - 17 Nov 2025
Abstract
In the original publication, there was an inadvertent labeling mistake in Figure 11A as published [...]
Full article
(This article belongs to the Section Nanomedicine and Nanobiology)
►▼
Show Figures

Figure 11
Open AccessArticle
Longitudinal Effects of Bilateral Subthalamic Nucleus Deep Brain Stimulation Versus Best Medical Therapy on Static and Dynamic Balance and Gait in Advanced Parkinson’s Disease: A 36-Month Comparative Study
by
Stanisław Szlufik, Maria Kłoda, Karolina Jaros, Iwona Potrzebowska, Łukasz Milanowski, Monika Figura, Tomasz Mandat and Dariusz Koziorowski
Biomedicines 2025, 13(11), 2794; https://doi.org/10.3390/biomedicines13112794 (registering DOI) - 17 Nov 2025
Abstract
Objective: To evaluate the long-term impact of bilateral subthalamic nucleus deep brain stimulation (STN-DBS) versus best medical therapy (BMT) on static and dynamic balance as well as gait disturbances in patients with advanced Parkinson’s disease (PD). Methods: In this prospective study,
[...] Read more.
Objective: To evaluate the long-term impact of bilateral subthalamic nucleus deep brain stimulation (STN-DBS) versus best medical therapy (BMT) on static and dynamic balance as well as gait disturbances in patients with advanced Parkinson’s disease (PD). Methods: In this prospective study, 50 patients with advanced PD were randomly assigned to receive either bilateral STN-DBS (n = 28) or BMT (n = 22). Comprehensive evaluations were performed at baseline and during four consecutive visits over 36 months. Static balance was assessed using posturographic measurements (COP velocity, perimeter, ellipse area), and dynamic balance and gait were evaluated using tandem gait tasks and pivoting maneuvers. Statistical analyses included repeated measures ANOVA-Friedman and Dunn-Bonferroni post hoc tests. Results: DBS-treated patients demonstrated stable dynamic balance and gait performance over 36 months with no significant decline in tandem gait and pivot tests. Conversely, the BMT group showed a significant deterioration in dynamic balance (Walking Tandem Test; χ2 = 10.63, p = 0.014) and gait function, particularly in the medication OFF state. Static balance in the DBS group worsened notably under sensory-deprived conditions (eyes closed, OFF state; χ2 = 10.13, p = 0.017), whereas BMT maintained static balance stability without significant changes. Conclusions: STN-DBS effectively preserves dynamic balance and gait functions in patients with advanced PD over 36 months, but exhibits limited efficacy in maintaining static balance under sensory-deprived conditions. These findings highlight the need for individualized therapeutic approaches that emphasize combined neuromodulation and multidisciplinary rehabilitation strategies.
Full article
(This article belongs to the Special Issue Recent Therapeutic Advances in Parkinson’s Disease)
►▼
Show Figures

Figure 1
Open AccessArticle
Young-Onset Dementia: Clinical Findings and Factors That Delay Early Diagnosis—A Retrospective Observational Study
by
Juan Rivas, Mauricio Hernández, Jose Miguel Erazo, Oscar Arango, Paulina Cortés, Jennifer Lasso, Simon Giraldo and Carlos Miranda
Biomedicines 2025, 13(11), 2793; https://doi.org/10.3390/biomedicines13112793 (registering DOI) - 17 Nov 2025
Abstract
Background/Objectives: Young-onset dementia (YOD) is a form of dementia where symptoms appear before the age of 65 years with a worse course, a poorer prognosis, and a lower survival rate than late-onset dementia. Psychiatric disorders often entail confusion, which delays their diagnosis
[...] Read more.
Background/Objectives: Young-onset dementia (YOD) is a form of dementia where symptoms appear before the age of 65 years with a worse course, a poorer prognosis, and a lower survival rate than late-onset dementia. Psychiatric disorders often entail confusion, which delays their diagnosis and management. This study emphasizes the risk factors and confounders that limit opportunities to provide adequate early diagnoses of YOD. Methods: A retrospective, analytical, and observational study was based on the clinical records of 191 patients with a diagnosis of probable YOD in a medium-complexity hospital between 2009 and 2024. Demographic variables and the characteristics of the population were analyzed. An explanatory linear regression analysis was conducted to highlight the time required for diagnosis beginning at the onset of symptoms. Results: A high proportion of initial misdiagnoses were identified, and most patients were initially diagnosed with psychiatric or neurological disorders other than dementia. The main preventable risk factors were high blood pressure (HBP), type 2 diabetes mellitus (T2DM), and traumatic brain injury (TBI). HBP and the presence of irritability were associated with earlier diagnosis, whereas T2DM and the initial diagnosis of an affective or anxiety disorder were associated with a longer delay prior to diagnosis. Conclusions: Due to delays in seeking care and initial misdiagnoses as affective or anxiety disorders, T2DM is associated with a delayed final dementia diagnosis. In contrast, HBP and irritability were linked to shorter diagnostic times. These findings underscore the need for improved diagnostic capacity, adapted clinical tools, and awareness strategies to promote the early recognition of YOD.
Full article
(This article belongs to the Special Issue Neurodegeneration No More: Cutting-Edge Technologies and Therapies in the Evolution of Neurodegenerative Disease Management—2nd Edition)
►▼
Show Figures

Graphical abstract
Open AccessArticle
Impact of Body Mass Index on Clinical Outcomes in Myocardial Infarction Patients Undergoing Coronary Stenting with Dual Antiplatelet Therapy
by
Réka Aliz Lukács, Dániel Tornyos, András Jánosi and András Komócsi
Biomedicines 2025, 13(11), 2792; https://doi.org/10.3390/biomedicines13112792 (registering DOI) - 16 Nov 2025
Abstract
Background: Dual antiplatelet therapy (DAPT), combining aspirin with a P2Y12 receptor inhibitor (P2Y12i), remains central to the management of acute myocardial infarction (MI), especially in patients undergoing percutaneous coronary intervention (PCI). However, the pharmacodynamic response to antiplatelet therapy may vary with body
[...] Read more.
Background: Dual antiplatelet therapy (DAPT), combining aspirin with a P2Y12 receptor inhibitor (P2Y12i), remains central to the management of acute myocardial infarction (MI), especially in patients undergoing percutaneous coronary intervention (PCI). However, the pharmacodynamic response to antiplatelet therapy may vary with body composition. This study investigates the association between body mass index (BMI) and clinical outcomes in MI patients treated with PCI and DAPT. Methods: This retrospective cohort study analyzed data from 52,119 MI patients treated with coronary stenting from 2014 to 2021, sourced from the Hungarian Myocardial Infarction Registry. Patients were stratified into clopidogrel-based (n = 44,480) and potent P2Y12i-based (prasugrel or ticagrelor; n = 7639) DAPT cohorts. Clinical outcomes—including 12-month mortality and ischemic events—were assessed across BMI categories. Kaplan–Meier analysis and LASSO Cox regression identified predictors of mortality, while decision curve analysis (DCA) evaluated the net clinical benefit of potent P2Y12i across BMI strata. Results: Univariate and multivariate Cox regression analyses identified BMI and potent P2Y12i treatment as significant predictors of 365-day mortality, with higher BMI associated with lower observed rates of mortality, major adverse cardiovascular events (MACEs), and stroke. However, higher BMI was also associated with an increased risk of repeat revascularization and PCI. This study found that the protective effect of potent P2Y12i treatment was consistent across different BMI categories. Conclusions: In patients with MI undergoing PCI, elevated BMI was paradoxically associated with more favorable short-term outcomes, including reduced mortality. Potent P2Y12i therapy demonstrated a consistent benefit across BMI categories, supporting its broad application irrespective of body mass.
Full article
(This article belongs to the Special Issue Exploring Acute Coronary Syndrome: Insights from Basic and Clinical Research)
►▼
Show Figures

Figure 1
Open AccessArticle
Maternal Dietary Choices Might Impact Intrauterine Healing Processes and Postnatal Phenotype and Function in Human Fetuses with Spina Bifida Aperta—Early Clinical Observations and Implications from a Retrospective Cohort Study
by
Thomas Kohl
Biomedicines 2025, 13(11), 2791; https://doi.org/10.3390/biomedicines13112791 (registering DOI) - 16 Nov 2025
Abstract
Background: The severity of postnatal symptoms in patients with spina bifida aperta (SBA) is also determined by secondary factors that damage the exposed neural tissue throughout gestation. The purpose of this report is to present clinical cases, from 2010 to 2025, and a
[...] Read more.
Background: The severity of postnatal symptoms in patients with spina bifida aperta (SBA) is also determined by secondary factors that damage the exposed neural tissue throughout gestation. The purpose of this report is to present clinical cases, from 2010 to 2025, and a new hypothesis for a nonsurgical means of prenatal secondary prophylaxis. Patients: Eight fetuses underwent minimally invasive fetoscopic patch closure of SBA. After delivery, an unusual degree of prenatal patch healing was observed. Furthermore, time to complete postnatal skin closure was shorter (mean ± SD: 22.00 ± 6.53 days) than in 31 contemporary patients without dietary restrictions (Mean ± SD: 44.35 ± 11.91 days; p < 0.001). Four of the eight prenatally operated women reported that they ate plant-based food most of the time but also some meat throughout gestation; the other four were strict vegetarians. Two other fetuses with SBA at the level of the second and third lumbar vertebrae, respectively, had not undergone prenatal surgery. Following delivery, they presented with a markedly preserved surface of the neural cord and exhibited L5 motor function. One mother of the postnatally operated patients was on a vegetarian diet; the other one on a vegan diet. Conclusions: These early clinical observations point to the possibility that maternal plant-based diets might ameliorate the loss of neurological function and facilitate wound healing in human fetuses with SBA. If this impact of maternal dietary habits holds true, it opens the door to a far-reaching, easily available, non-invasive secondary prophylaxis in prenatally operated and unoperated fetuses with SBA and some other malformations.
Full article
(This article belongs to the Special Issue Advances in Fetal Medicine and Neonatology)
Open AccessArticle
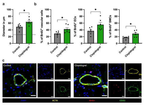
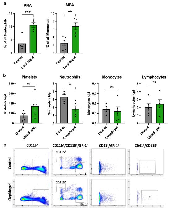
P2Y12-Inhibitor Clopidogrel Promotes Collateral Artery Growth in a Murine Hindlimb Model of Arteriogenesis
by
Katharina Elbs, Lisa Bobrowski, Christoph Arnholdt, Matthias Kübler, Philipp Götz, Michael R. Rohrmoser, Daphne Merkus, Manuel Lasch and Elisabeth Deindl
Biomedicines 2025, 13(11), 2790; https://doi.org/10.3390/biomedicines13112790 (registering DOI) - 16 Nov 2025
Abstract
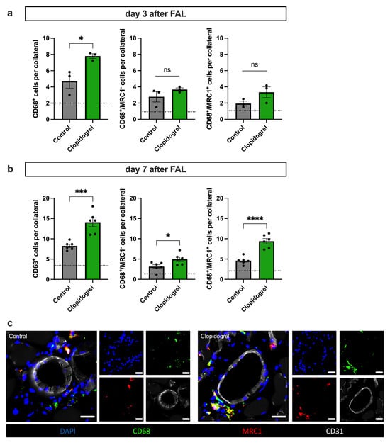
Background/Objectives: Clopidogrel is a P2Y12 receptor inhibitor commonly used as antiplatelet therapy for patients with cardiovascular occlusive diseases. However, its role in vascular remodeling remains poorly understood. Platelets orchestrate the sterile inflammation in arteriogenesis, an endogenous process to bypass an occluded
[...] Read more.
Background/Objectives: Clopidogrel is a P2Y12 receptor inhibitor commonly used as antiplatelet therapy for patients with cardiovascular occlusive diseases. However, its role in vascular remodeling remains poorly understood. Platelets orchestrate the sterile inflammation in arteriogenesis, an endogenous process to bypass an occluded artery. Therefore, we investigated the impact of P2Y12-inhibition by Clopidogrel on arteriogenesis. Methods: In this study, we utilized a well-established murine hindlimb model of arteriogenesis. To quantify the growth of collateral arteries, we employed laser-Doppler perfusion measurements and immunohistological analysis of growing compared to resting collateral arteries. Additional immunofluorescence and histological stains were conducted to assess immune cell recruitment and activation. Whole-blood flow cytometry was performed to analyze platelet–leukocyte interactions, and complete blood counts were obtained to quantify leukocyte and platelet numbers. Results: The findings of this study demonstrate that Clopidogrel promotes perfusion recovery following the induction of arteriogenesis compared to controls, attributed to elevated levels of proliferating vascular cells. Furthermore, compared to controls, Clopidogrel treatment significantly enhanced platelet-leukocyte interactions, increasing perivascular mast cell recruitment and degranulation, finally resulting in regenerative macrophage accumulation required for collateral artery growth. Conclusions: Clopidogrel treatment boosts arteriogenesis by enhancing the local regenerative inflammation relevant for vascular cell proliferation. Therefore, P2Y12 inhibition may represent a therapeutic option to effectively promote natural bypass growth in patients with cardiovascular occlusive diseases.
Full article
(This article belongs to the Section Cell Biology and Pathology)
►▼
Show Figures

Graphical abstract
Open AccessArticle
An Integrated Multi-Omics Analysis Identifies Oxeiptosis-Related Biomarkers in Diabetic Retinopathy
by
Jiaoyu Deng, Pengfei Ge, Ying Gao, Hong-Ying Li, Yifan Lin, Yangyang Lu, Haiyue Xie, Dianbo Xu, Ping Xie and Zizhong Hu
Biomedicines 2025, 13(11), 2789; https://doi.org/10.3390/biomedicines13112789 (registering DOI) - 15 Nov 2025
Abstract
Background: Diabetic retinopathy (DR), a leading cause of blindness, lacks early biomarkers and mechanism-targeted therapies. While oxidative stress drives DR pathogenesis, the role of oxeiptosis—a reactive oxygen species-induced, caspase-independent cell death pathway—remains largely unexplored. Methods: We integrated transcriptomic profiling (GSE221521: 69 DR vs.
[...] Read more.
Background: Diabetic retinopathy (DR), a leading cause of blindness, lacks early biomarkers and mechanism-targeted therapies. While oxidative stress drives DR pathogenesis, the role of oxeiptosis—a reactive oxygen species-induced, caspase-independent cell death pathway—remains largely unexplored. Methods: We integrated transcriptomic profiling (GSE221521: 69 DR vs. 50 controls), two-sample Mendelian randomization (MR) using blood cis-eQTLs (GTEx) as instruments and DR GWAS (FinnGen R12) as outcome, machine learning-based feature selection (SVM-RFE and Boruta algorithms), and single-cell RNA sequencing (scRNA-seq) analysis (GSE165784). Functional enrichment, immune deconvolution (CIBERSORT), and diagnostic nomogram construction were performed. We validated the key genes using human retinal microvascular endothelial cells (hRMECs) treated with high glucose (30 mM). Results: Oxeiptosis scores were elevated in DR blood samples (p < 0.001). MR analysis identified five putative causal genes: CASP2 (OR = 1.067), PLEC (OR = 1.035) and FBN2 (OR = 1.016) as risk factors, and CYP27A1 (OR = 0.960) and GPD2 (OR = 0.958) as protective factors. SVM-RFE and Boruta algorithms confirmed CASP2 and PLEC as hub genes. A nomogram incorporating both genes achieved robust DR prediction (AUC = 0.811). Functional analysis associated these genes with innate immune activation and extracellular matrix reorganization. Single-cell transcriptomics revealed PLEC was markedly overexpressed in disease-relevant cells (fibroblasts, endothelial cells), whereas CASP2 exhibited a distinct pattern, with notable enrichment in retinal CD8+ T cells. Both genes were associated with a pro-inflammatory shift in the immune landscape. Their upregulation was validated in independent datasets and high-glucose-stressed retinal cells. Conclusions: This study establishes an integrated multi-omics framework implicating oxeiptosis-related pathways in DR and nominates CASP2 and PLEC as putatively causal, biologically relevant candidate biomarkers and potential therapeutic targets.
Full article
(This article belongs to the Special Issue Feature Reviews in Ophthalmology)
►▼
Show Figures

Figure 1
Open AccessReview
Aeronutrient Therapy: A New Frontier in Systemic Drug Delivery
by
Stephen R. Robinson, Malav S. Trivedi and Flávia Fayet-Moore
Biomedicines 2025, 13(11), 2788; https://doi.org/10.3390/biomedicines13112788 - 14 Nov 2025
Abstract
Background: Although the micronutrients (vitamins and trace minerals) essential for growth and normal physiological function are obtained from the diet, a substantial fraction of the human population is deficient in one or more micronutrients due to inadequate nutrition and/or malabsorption. Methods: This narrative
[...] Read more.
Background: Although the micronutrients (vitamins and trace minerals) essential for growth and normal physiological function are obtained from the diet, a substantial fraction of the human population is deficient in one or more micronutrients due to inadequate nutrition and/or malabsorption. Methods: This narrative review examines evidence that airborne micronutrients (‘aeronutrients’) are readily absorbed by the lungs, and preclinical and clinical evidence that inhaled iodine and vitamins A, B12 and D can enter the bloodstream. Results: Inhaled vitamin B12 resolves the symptoms and haematological features of pernicious anaemia with a bioavailability comparable to intramuscular injections and superior to oral formulations. Inhaled nebulised vitamin A restores serum levels in children with retinol deficiency. Randomised controlled trials have reported that inhalation of nebulised preparations of vitamins A, B12, magnesium and zinc are well tolerated and not associated with adverse health effects. Aeronutrient formulations have untapped potential for the therapeutic treatment of nutritional deficits, particularly in individuals with malabsorption or a low tolerance of injections. Aeronutrient therapy should be regarded as a medical intervention and be regulated accordingly, with efficacy and safety supported by scientific evidence, unlike the ‘vitamin vapes’ marketed by the wellness industry. Conclusions: Before this potential can be realised, a regulatory framework will need to be developed for aeronutrients. The high effectiveness of the pulmonary route introduces concerns regarding overdosing and toxicity which can best be addressed by categorising these formulations as prescription drugs that require regular monitoring of nutritional and health status.
Full article
(This article belongs to the Section Drug Discovery, Development and Delivery)
►▼
Show Figures

Graphical abstract
Open AccessArticle
Systemic Immune Profiling Reveals Candidate Biomarkers in Luminal A Breast Cancer: A Comparative Pilot Study
by
Tânia Moura, Olga Caramelo, Isabel Silva, Sandra Silva, Paula Laranjeira and Artur Paiva
Biomedicines 2025, 13(11), 2787; https://doi.org/10.3390/biomedicines13112787 - 14 Nov 2025
Abstract
Background: Luminal A breast cancer, the most common molecular subtype, is typically associated with a favorable prognosis. However, its systemic immune landscape remains largely uncharacterized. Methods: In this study, we used high-dimensional flow cytometry to characterize peripheral immune alterations in 13 patients with
[...] Read more.
Background: Luminal A breast cancer, the most common molecular subtype, is typically associated with a favorable prognosis. However, its systemic immune landscape remains largely uncharacterized. Methods: In this study, we used high-dimensional flow cytometry to characterize peripheral immune alterations in 13 patients with luminal A breast cancer compared to 14 age-matched healthy female controls. A total of 254 immune subsets were analyzed, including 23 innate populations and 231 T cell subpopulations, defined by detailed phenotypic and functional markers. Results: The main observations in the luminal A breast cancer group included a significant increase in neutrophils, plasmacytoid dendritic cells (pDCs), and CD4+ follicular T lymphocytes, as well as a reduced percentage of monocytes, conventional type 2 dendritic cells (cDC2), and CD4+CD196+ T cells. Conclusions: Despite being a preliminary study, these findings highlight distinct immune alterations in luminal A breast cancer and support the use of flow cytometry for identifying biomarkers, measurable biological indicators of disease presence, progression, or therapeutic response.
Full article
(This article belongs to the Special Issue New Insights into Breast Cancer Management: From Tumorigenesis to Personalized Treatments—2nd Edition)
►▼
Show Figures

Figure 1
Open AccessArticle
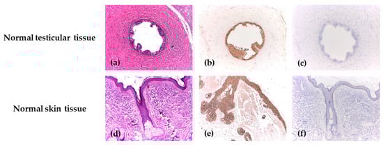
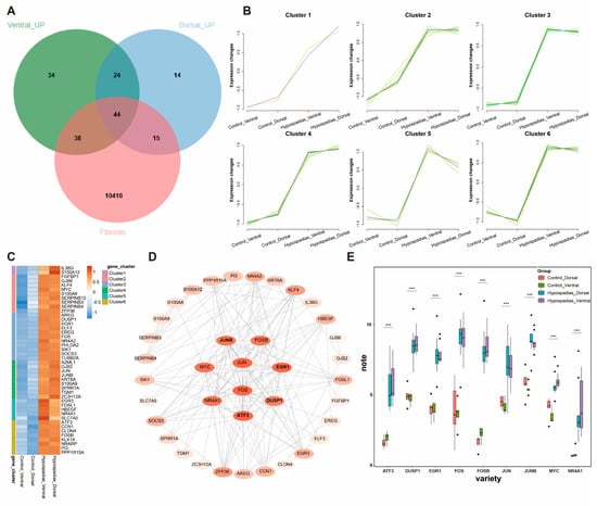
Transcriptomic Profiling and Histological Validation of Preputial Fibrosis in Hypospadias
by
Yaping Wang, Zhiwei Peng, Yu Ding, Lijun Zhou, Jiacheng Huang, Min Wu, Yiqing Lv, Yichen Huang, Mingming Yu and Fang Chen
Biomedicines 2025, 13(11), 2786; https://doi.org/10.3390/biomedicines13112786 - 14 Nov 2025
Abstract
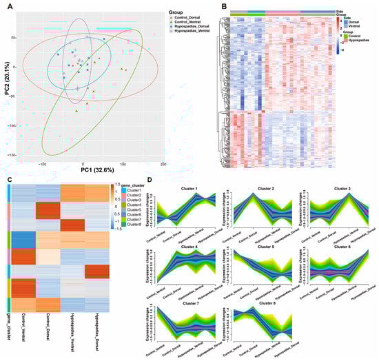
Background: Hypospadias is often associated with abnormal prepuce development. Investigating the differences between the inner prepuce of hypospadias patients and normal controls at the transcriptomic level and histological characteristics helps to reveal the causes of its developmental abnormalities or implement targeted treatments. Materials
[...] Read more.
Background: Hypospadias is often associated with abnormal prepuce development. Investigating the differences between the inner prepuce of hypospadias patients and normal controls at the transcriptomic level and histological characteristics helps to reveal the causes of its developmental abnormalities or implement targeted treatments. Materials and Methods: Dorsal and ventral inner preputial tissues were collected from 31 hypospadias patients and 25 phimosis children (controls). Differences in gene expression between the two groups were studied via transcriptomic sequencing and enrichment analysis. Corresponding histological features were further validated by histological staining. Results: Transcriptomic sequencing results showed that, compared to the control group, the dorsal inner prepuce of the hypospadias group had 97 upregulated and 10 downregulated genes; the ventral prepuce had 140 upregulated and 99 downregulated genes. Among all upregulated genes, 44 were closely related to fibrosis. Other significantly enriched terms included cornified envelope formation, efferocytosis, C-type lectin receptor signaling pathway, and complement and coagulation cascades. Histological validation revealed that the dorsal inner prepuce of hypospadias children contained more collagen fibers, a higher ratio of type I/III collagen, and lower microvessel density, showing some correlation with the severity of hypospadias. Conclusions: This study demonstrated a hyper-fibrotic state in the inner prepuce of hypospadias, which may significantly impact post-operative wound healing and complications.
Full article
(This article belongs to the Section Molecular Genetics and Genetic Diseases)
►▼
Show Figures

Figure 1
Open AccessArticle
First Evidence of Anti-Plasmodium vivax (Plasmodiidae): Activity of the Essential Oil and 6-Ishwarone Isolated from Piper alatipetiolatum Yunck. (Piperaceae)
by
Glenda Quaresma Ramos, Renata Galvão de Azevedo, André Correa de Oliveira, Maria Luiza Lima da Costa, Felipe Moura Araujo da Silva, Ingrity Suelen Costa Sá, Gisely Cardoso de Melo, Stefanie Costa Pinto Lopes, Gemilson Soares Pontes, Sergio Massayoshi Nunomura, Rita de Cássia Saraiva Nunomura and Rosemary Aparecida Roque
Biomedicines 2025, 13(11), 2785; https://doi.org/10.3390/biomedicines13112785 - 14 Nov 2025
Abstract
Background/Objectives: In the Brazilian Amazon, which accounts for over 99% of national malaria cases, 34,260 cases were reported as of August 2025, predominantly caused by Plasmodium vivax, responsible for 86.69% of the infections. The increasing resistance of the parasite to conventional
[...] Read more.
Background/Objectives: In the Brazilian Amazon, which accounts for over 99% of national malaria cases, 34,260 cases were reported as of August 2025, predominantly caused by Plasmodium vivax, responsible for 86.69% of the infections. The increasing resistance of the parasite to conventional therapies highlights the urgent need for novel control strategies, with essential oils and plant-derived substances emerging as promising alternatives. Methods: In this context, we evaluated the anti-Plasmodium potential of Piper alatipetiolatum essential oil and its major constituent 6-ishwarone against P. vivax, including cytotoxicity in Vero and PBMCs, molecular docking on dihydrofolate reductase (DHFR) and lactate dehydrogenase (LDH), and in silico pharmacokinetic profiling. Results: Both the oil and 6-ishwarone inhibited P. vivax dose-dependently (2.1 ± 1 to 100%), with IC50 values of 9.25 µg/mL and 3.93 µg/mL, respectively. Importantly, no cytotoxic effects were observed at 24 h, with cell viability ranging from 94.7% to 98.3%, highlighting the selectivity of these compounds towards the parasite over mammalian cells. Docking studies indicated selective binding of 6-ishwarone to DHFR (−7.7 kcal/mol; Ki = 2.27 µM) with key interactions (Trp816, Lys820, Tyr819, Asn823, Thr865), whereas binding to LDH was weaker (−6.2 kcal/mol; Ki = 28.10 µM), suggesting DHFR as the primary molecular target. In silico ADMET predictions and experimental data indicated favorable drug-like properties: TPSA = 20.23 Å2, moderate lipophilicity (LogP = 3.37), soluble (ESOL Log S = −3.58; Ali Log S = −3.89; Silicos-IT Log S = −2.84), high gastrointestinal absorption, BBB permeability (0.985), not a P-glycoprotein substrate (0.11), and low likelihood of CYP inhibition. Toxicity predictions showed non-mutagenic and non-hepatotoxic effects, low cardiotoxicity (hERG inhibition risk 0.08–0.32), low reproductive toxicity (0.03), moderate neurotoxicity (0.28), low acute toxicity (oral LD50 = 2.061 mol/kg), and low chronic toxicity (LOAEL = 1.995 log mg/kg/day). Conclusions: Together, these findings demonstrate that essential oil and 6-ishwarone of P. alatipetiolatum are selective, bioavailable, and promising natural leads for antimalarial drug development.
Full article
(This article belongs to the Special Issue New Horizons in Enzyme Inhibitor Discovery: Targets, Design and Evaluation)
►▼
Show Figures

Graphical abstract
Open AccessArticle
Exploratory Analysis of the Impact of a Single Dose of Trastuzumab on the Immune Microenvironment in HER2-Positive Early-Stage Breast Cancer
by
Nikita Bastin, Jessica Mezzanotte-Sharpe, Rebecca Alvarez, Savannah C. Partridge, Suzanne M. Dintzis, Sasha E. Stanton, VK Gadi and Laura C. Kennedy
Biomedicines 2025, 13(11), 2784; https://doi.org/10.3390/biomedicines13112784 - 14 Nov 2025
Abstract
Background: How the tumor microenvironment (TME) influences treatment response in HER2+ breast cancer following HER2-directed therapy is crucial for individualizing therapies and is currently understudied. The purpose of this exploratory analysis was to elucidate changes in the TME following treatment with trastuzumab. Methods:
[...] Read more.
Background: How the tumor microenvironment (TME) influences treatment response in HER2+ breast cancer following HER2-directed therapy is crucial for individualizing therapies and is currently understudied. The purpose of this exploratory analysis was to elucidate changes in the TME following treatment with trastuzumab. Methods: Fourteen HER2+ early-stage breast cancer patients underwent tissue biopsies before and after a dose of trastuzumab. Samples were evaluated for stromal tumor-infiltrating lymphocytes (TILs) and RNA-based cell and gene expression signatures. Tumor inflammation signature scores were generated to measure whether an adaptive immune response developed to trastuzumab within the tumor. Patients were also stratified as immune responders or non-responders based on changes in TILs. Results: Of the 14 enrolled patients, 13 had samples available for analysis, and 7 had an immune response as assessed by changes in TILs compared to 6 non-responders. Trastuzumab treatment decreased PD-L1 and TGF-Beta signatures and increased CTLA4 gene signatures, although results were not statistically significant, and increased DUSP1 expression. In the TIL responder group, there was increased expression of dendritic cells as well as MARCO expression. Conclusions: These findings, although exploratory in nature, highlight trastuzumab’s ability to induce an immune response and suggest that some patients may be more primed to mount an immune response following treatment than others. Patients without a robust response in TILs may benefit from additional agents to favorably modulate the TME for optimized responses to HER2-directed therapy, an area of research which warrants further study.
Full article
(This article belongs to the Section Cancer Biology and Oncology)
►▼
Show Figures

Figure 1
Open AccessReview
Transcription Factor-Based Differentiation of Pluripotent Stem Cells: Overcoming the Traps of Random Neuronal Fate
by
Georgie McDaid, Jaime Vanek, Brett Cromer and Huseyin Sumer
Biomedicines 2025, 13(11), 2783; https://doi.org/10.3390/biomedicines13112783 - 14 Nov 2025
Abstract
Developing robust methods to differentiate pluripotent stem cells (PSCs) into specific neuronal subtypes is crucial for advancing neuroscience research, including disease modelling and regenerative medicine. Research in this area has primarily focused on generating and studying excitatory neurons, often in co-culture with primary
[...] Read more.
Developing robust methods to differentiate pluripotent stem cells (PSCs) into specific neuronal subtypes is crucial for advancing neuroscience research, including disease modelling and regenerative medicine. Research in this area has primarily focused on generating and studying excitatory neurons, often in co-culture with primary astrocytes to support maturation. Due to the shared ectodermal lineage of these cell types, any mesoderm derived cells, such as microglia, are absent using traditional methods of culture. To more accurately model the intricate complexity of the brain and its normal neuronal physiology, it is important to incorporate other critical neural subtypes, such as inhibitory interneurons and various glial cells. This review highlights recent progress in using transcription factor-based in vitro differentiation strategies to generate these diverse neural populations. A major advantage of this approach is the ability to rapidly produce highly specific cell types in a controlled manner, allowing for the precise seeding of cells at defined anatomical and physiological ratios. This controlled methodology enables the creation of more accurate and reproducible in vitro models, including two-dimensional (2D) and three-dimensional (3D) cultures and organoids, thereby moving beyond the limitations of random differentiation from neuronal progenitor cells. Despite these advances, key challenges remain, including reproducibility between pluripotent stem cell lines, off-target transcriptional effects of exogenous factors, and incomplete phenotypic maturation of derived cells. Addressing these constraints is essential for translating transcription factor-based approaches into robust and clinically relevant neural models.
Full article
(This article belongs to the Special Issue Stem Cell Therapy: Traps and Tricks)
►▼
Show Figures

Figure 1
Open AccessArticle
Racial Differences in the Molecular Genetic Biomarkers of Diffuse Large B-Cell Lymphoma
by
Marco D. Gomes, Kevin Sun, Ji Li, William Middlezong, Victoria Stinnett, Laura Morsberger, Ying S. Zou and Yi Huang
Biomedicines 2025, 13(11), 2782; https://doi.org/10.3390/biomedicines13112782 - 14 Nov 2025
Abstract
Background/Objectives: Diffuse large B-cell lymphoma (DLBCL) exhibits pronounced racial disparities in incidence and outcomes, yet the molecular basis remains poorly understood. Here, we examined racial differences in gene rearrangements (MYC, BCL2, BCL6), fusions (IGH::MYC, IGH
[...] Read more.
Background/Objectives: Diffuse large B-cell lymphoma (DLBCL) exhibits pronounced racial disparities in incidence and outcomes, yet the molecular basis remains poorly understood. Here, we examined racial differences in gene rearrangements (MYC, BCL2, BCL6), fusions (IGH::MYC, IGH::BCL2), and their interactions among White, Black, Asian, and Other-race groups in patients with DLBCL to uncover genetic drivers of disparities. Methods: We analyzed 919 DLBCL cases (2006–2023) from Johns Hopkins Hospital using fluorescence in situ hybridization to detect gene abnormalities. We used logistic regression and proportional odds models, adjusted for age and sex, to evaluate racial differences in five gene abnormalities and 10 gene–gene interaction pairs. Pearson’s Chi-squared and Goodman–Kruskal’s gamma tests assessed prevalence and interaction severity across racial groups. Results: MYC rearrangements and the MYC*IGH::MYC interaction were marginally more frequent in the White group than in Black and Other groups (p = 0.092, p = 0.098, respectively). IGH::BCL2 fusions were more prevalent in the Asian group than in the White group (p = 0.095), and the BCL2*IGH::BCL2 interaction was significantly higher in the Asian group (p = 0.049) than in the White group. Although high-grade B-cell lymphoma (HGBCL) prevalence showed no significant racial differences (p = 0.16), the Asian group exhibited a higher proportion of aggressive HGBCL with concurrent IGH::MYC and IGH::BCL2 fusions compared with the White group (p = 0.076). Age significantly influenced all gene abnormalities and interactions (p < 0.001–0.052), except for MYC rearrangements and specific pairs. Sex and sex–race interactions showed no significant effects. Conclusions: This study highlights molecular contributions to the racial differences in DLBCL disease. Further research collecting ancestry-specific biomarkers, treatment regimens, and clinical variables and outcomes is needed to advance personalized treatment strategies.
Full article
(This article belongs to the Special Issue Advances in Genetic Research and Molecular Diagnostics for Hematological Diseases)
►▼
Show Figures

Figure 1
Open AccessArticle
Analysis of the Relationship Between CHRNA3/5 and EPHX1 Polymorphisms to Tobacco Intake and Development of Chronic Obstructive Pulmonary Disease (COPD)
by
Thiago Prudente Bartholo, Luis Cristóvão Porto, Roberto Pozzan, Adriana Nascimento, Barbara Beatriz Garcia Raskovisch Bartholo, Rogerio Rufino and Cláudia Henrique da Costa
Biomedicines 2025, 13(11), 2781; https://doi.org/10.3390/biomedicines13112781 - 14 Nov 2025
Abstract
Background: Chronic obstructive pulmonary disease (COPD) is a complex condition influenced by both environmental and genetic factors. Among the genetic determinants, polymorphisms in the CHRNA3/5 and EPHX1 genes have been implicated in nicotine dependence and susceptibility to COPD in several populations. However, evidence
[...] Read more.
Background: Chronic obstructive pulmonary disease (COPD) is a complex condition influenced by both environmental and genetic factors. Among the genetic determinants, polymorphisms in the CHRNA3/5 and EPHX1 genes have been implicated in nicotine dependence and susceptibility to COPD in several populations. However, evidence remains limited in admixed populations such as Brazilians. Methods: This cross-sectional study investigated the association between CHRNA3 (rs1051730, rs8034191) and EPHX1 (rs2234922) polymorphisms with tobacco nicotine dependence and COPD in a Brazilian cohort. Genotyping was performed using TaqMan® SNP assays, and pulmonary function was assessed via spirometry according to ATS/ERS standards. Associations between genetic variants, tobacco intake, and COPD status were evaluated using χ2 and Fisher’s exact tests, with odds ratios (ORs) and 95% confidence intervals (CIs). Post hoc power analyses were conducted to estimate detectable effect sizes. Results: A total of 123 active or former smokers were analyzed. The CHRNA3 variants (rs1051730 and rs8034191) showed a trend toward higher prevalence among individuals with heavy tobacco intake (>40 pack-years), though no significant allelic or genotypic differences were found between COPD and control groups (p > 0.05). The EPHX1 rs2234922 A allele was significantly more frequent in COPD patients, suggesting increased disease risk (p < 0.05), while the GG genotype appeared protective. Post hoc power analyses indicated moderate power (≈0.56–0.63) for the observed associations. Conclusions: In this Brazilian population, the CHRNA3/5 polymorphisms may influence nicotine dependence, while EPHX1 rs2234922 appears to be associated with COPD susceptibility. These findings support a potential genetic contribution to disease risk and tobacco nicotine dependence, warranting further large-scale studies to confirm these associations and explore their therapeutic implications.
Full article
(This article belongs to the Special Issue Navigating the Complex Landscape of Non-Communicable Respiratory Diseases: Emerging Challenges and Opportunities)
►▼
Show Figures

Figure 1
Open AccessArticle
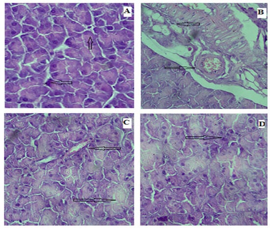
S100 Calcium-Binding Protein P and Cathepsin E as Key Mediators in Pancreatic Cancer Tumorigenesis
by
Yu Meng, Qian Deng, Ye Zhang, Fang Wei, Jun Wu and Haijiao Yan
Biomedicines 2025, 13(11), 2780; https://doi.org/10.3390/biomedicines13112780 - 14 Nov 2025
Abstract
Background/Objectives: Pancreatic cancer (PC) remains one of the deadliest malignancies, with challenges that hinder early detection and few actionable molecular targets. In this study, we aimed to identify biomarkers predictive of PC to support its diagnosis and treatment. Methods: Proteins from formalin-fixed, paraffin-embedded
[...] Read more.
Background/Objectives: Pancreatic cancer (PC) remains one of the deadliest malignancies, with challenges that hinder early detection and few actionable molecular targets. In this study, we aimed to identify biomarkers predictive of PC to support its diagnosis and treatment. Methods: Proteins from formalin-fixed, paraffin-embedded pooled samples of PC (n = 15; 5 pools) and chronic pancreatitis (n = 10; 5 pools) tissues were analyzed via label-free quantitative proteomics using liquid chromatography-tandem mass spectrometry. Immunohistochemistry (IHC) was performed on PC tissue microarrays to assess S100 calcium-binding protein P (S100P) and cathepsin E (CTSE) expression (IHC evaluable pairs: n = 78 for S100P; n = 82 for CTSE). Transwell invasion assays were conducted to evaluate the effects of these proteins on PC cell invasiveness, and Western blotting was used to validate protein expression and elucidate associated molecular mechanisms. Results: Both S100P and CTSE were overexpressed in PC tissues compared with those in adjacent normal tissues. Elevated S100P expression correlated with poor prognosis, whereas higher CTSE expression predicted favorable outcomes; both served as independent prognostic factors in PC. Functionally, S100P promoted PC cell invasion, whereas CTSE suppressed it. Mechanistically, both proteins appeared to regulate epithelial–mesenchymal transition (EMT) and invasive capacity through activation or inhibition of the phosphoinositide 3-kinase (PI3K)–protein kinase B (AKT) signaling pathway. Conclusions: Elevated expression of S100P and CTSE in PC tissues serves as independent indicators in our model of patient survival. Both proteins regulate EMT and invasion, potentially via the PI3K–AKT pathway, and hold significant promise as prognostic biomarkers and therapeutic targets in PC.
Full article
(This article belongs to the Special Issue Pancreatic, Liver, Biliary Tract and Intestinal Diseases: Pathogenesis, Diagnostics and Therapy—2nd Edition)
►▼
Show Figures

Figure 1
Journal Menu
► ▼ Journal Menu-
- Biomedicines Home
- Aims & Scope
- Editorial Board
- Reviewer Board
- Instructions for Authors
- Special Issues
- Topics
- Sections & Collections
- Article Processing Charge
- Indexing & Archiving
- Editor’s Choice Articles
- Most Cited & Viewed
- Journal Statistics
- Journal History
- Journal Awards
- Conferences
- Editorial Office
Journal Browser
► ▼ Journal BrowserHighly Accessed Articles
Latest Books
E-Mail Alert
News
Topics
Topic in
Antioxidants, BioChem, IJMS, Metabolites, Biomedicines
Functional Food and Anti-Inflammatory Function
Topic Editors: Marika Cordaro, Rosanna Di Paola, Roberta FuscoDeadline: 30 November 2025
Topic in
Dentistry Journal, JCM, Materials, Biomedicines, Life
Medical and Dental Care, Photobiomodulation and Photomedicine
Topic Editors: Samir Nammour, Chukuka Samuel Enwemeka, Aldo Brugnera JuniorDeadline: 31 December 2025
Topic in
Biomedicines, Diagnostics, Endocrines, JCM, JPM, IJMS
Development of Diagnosis and Treatment Modalities in Obstetrics and Gynecology
Topic Editors: Osamu Hiraike, Fuminori TaniguchiDeadline: 20 March 2026
Topic in
IJMS, Metabolites, Molecules, Proteomes, Biomedicines, IJTM
Liquid Biopsy: A Modern Method Transforming Biomedicine
Topic Editors: Michele Costanzo, Marianna CaterinoDeadline: 31 March 2026
Conferences
Special Issues
Special Issue in
Biomedicines
“The Power of Light” in Biomedical and Pharmaceutics: New Approaches for Photodynamic Purposes
Guest Editors: Lucinda V. Reis, Eurico LimaDeadline: 20 November 2025
Special Issue in
Biomedicines
Advances in Head and Neck Cancer
Guest Editors: Yu-Ming Wang, Sheng-Dean LuoDeadline: 29 November 2025
Special Issue in
Biomedicines
The Art of ART (Assisted Reproductive Technologies)
Guest Editor: Dimitrios PapageorgiouDeadline: 30 November 2025
Special Issue in
Biomedicines
Colorectal Cancer: Diagnostic, Pathophysiology and Therapeutic Approaches
Guest Editors: Antonio Biondi, Marco VacanteDeadline: 30 November 2025
Topical Collections
Topical Collection in
Biomedicines
Feature Papers in Microbiology in Human Health and Disease
Collection Editor: Ryota Niikura
Topical Collection in
Biomedicines
Feature Papers in Immunology and Immunotherapy
Collection Editors: Galina F. Sud’ina, Marjorie Pion, Stefano Bacci
Topical Collection in
Biomedicines
Feature Papers in Cancer Biology and Therapeutics
Collection Editor: Veronique Baud






