Journal Description
AppliedChem
AppliedChem
is an international, peer-reviewed, open access journal on all aspects of applied chemistry published quarterly online by MDPI.
- Open Access— free for readers, with article processing charges (APC) paid by authors or their institutions.
- High Visibility: indexed within ESCI (Web of Science), Scopus, CAPlus / SciFinder, and other databases.
- Rapid Publication: manuscripts are peer-reviewed and a first decision is provided to authors approximately 20.5 days after submission; acceptance to publication is undertaken in 5.6 days (median values for papers published in this journal in the first half of 2025).
- Recognition of Reviewers: APC discount vouchers, optional signed peer review and reviewer names are published annually in the journal.
- AppliedChem is a companion journal of Applied Sciences.
Latest Articles
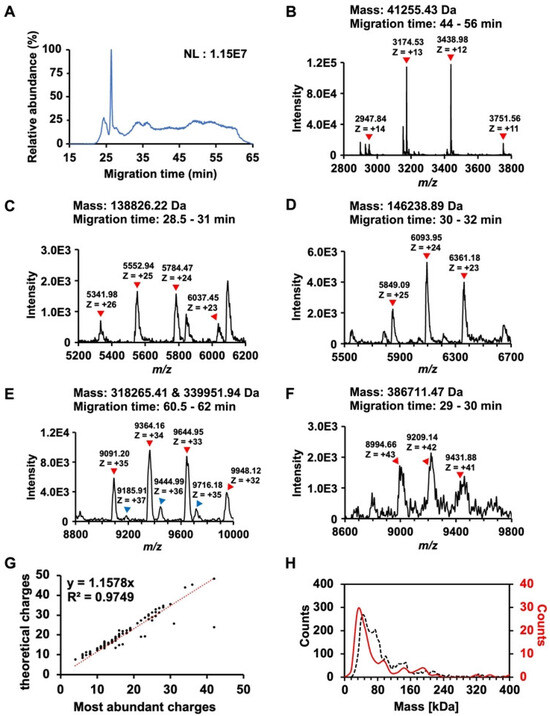
Preanalytical Strategies for Native Mass Spectrometry Analysis of Protein Modifications, Complexes, and Higher-Order Structures
AppliedChem 2025, 5(4), 35; https://doi.org/10.3390/appliedchem5040035 - 18 Nov 2025
Abstract
►
Show Figures
Proteins are essential biological macromolecules that play key regulatory roles in all biological processes. Abnormalities in these processes are often reflected in proteins, manifesting as changes in their structure, sequence, folding state, stoichiometry, or spatial and temporal distribution. Proteins serve as biological targets
[...] Read more.
Proteins are essential biological macromolecules that play key regulatory roles in all biological processes. Abnormalities in these processes are often reflected in proteins, manifesting as changes in their structure, sequence, folding state, stoichiometry, or spatial and temporal distribution. Proteins serve as biological targets for drugs and other therapeutics and can also function as therapeutic agents to restore normal biological functions by treating diseases. Hence, it is essential to study native protein species, their modifications, higher-order structures, and complexes, which can be extremely difficult due to the challenges in preserving their native conditions and the instrumental capability required for such analysis. High-resolution mass spectrometry (HRMS) instruments provide advanced technical capabilities to study intact protein species from their gas phase ions after the protein solution is sprayed into the mass spectrometers. However, there are debates about the gas-phase protein structures obtained through mass spectrometry and the resemblance to their biological native state. This review discusses various techniques for isolating, separating, and enriching intact protein species for their native mass spectrometry (nMS) analysis. Emerging technologies, such as automated sample preparation, ion mobility spectrometry, and ambient surface mass spectrometry, are briefly discussed. This review aims to serve as a general guideline for beginners, primarily focusing on the preanalytical strategies and critical instrument parameters for nMS analysis of intact proteins, proteoforms, protein complexes, and higher-order structures.
Full article
Open AccessArticle
Exploring the Potential of Cupriavidus metallidurans and Ochrobactrum anthropi for 241Am Bioaccumulation in Aqueous Solution
by
Leandro Goulart de Araujo, Tania Regina de Borba, Rafael Luan Sehn Canevesi, Sabine Neusatz Guilhen, Edson Antonio da Silva and Júlio Takehiro Marumo
AppliedChem 2025, 5(4), 34; https://doi.org/10.3390/appliedchem5040034 - 11 Nov 2025
Abstract
►▼
Show Figures
This study explores, for the first time, the bioaccumulation of americium-241 (241Am) by Cupriavidus metallidurans and Ochrobactrum anthropi, two bacterial strains previously investigated mainly for their interactions with other heavy metals and radionuclides. To the best of our knowledge, no
[...] Read more.
This study explores, for the first time, the bioaccumulation of americium-241 (241Am) by Cupriavidus metallidurans and Ochrobactrum anthropi, two bacterial strains previously investigated mainly for their interactions with other heavy metals and radionuclides. To the best of our knowledge, no prior studies have reported the use of these microorganisms for 241Am removal from aqueous solutions. The effects of initial 241Am concentration and solution pH on removal performance were evaluated through batch experiments. Kinetic analyses were performed using pseudo-first-order (PFO) and pseudo-second-order (PSO) models, with the PSO model providing a better fit, suggesting chemisorption as the rate-limiting step in the process. Initial 241Am concentrations ranged from 75 to 300 Bq mL−1, and both bacterial strains demonstrated comparable maximum bioaccumulation capacities of approximately 1.5 × 10−8 mmol g−1. However, O. anthropi exhibited superior resistance to 241Am, maintaining colony growth at activity levels up to 1200 Bq mL−1, compared to a threshold of 400 Bq mL−1 for C. metallidurans. These findings highlight the robustness and efficiency of these bacterial strains—particularly O. anthropic—in removing 241Am from liquid radioactive waste, offering promising implications for bioremediation technologies.
Full article

Graphical abstract
Open AccessArticle
Processing Water-Based Lithium Iron Phosphate (LiFePO4) Cathodes with CMC Binder: The Impact of Dispersing Methods
by
Leah Jalowy, Henry Lehmann, Patrick Rassek, Olga Fromm, Marc Entenmann and Dominik Nemec
AppliedChem 2025, 5(4), 33; https://doi.org/10.3390/appliedchem5040033 - 5 Nov 2025
Abstract
►▼
Show Figures
Lithium-ion batteries (LIBs) are vital for modern energy storage applications. Lithium iron phosphate (LFP) is a promising cathode material due to its safety, low cost, and environmental friendliness compared to the widely used nickel manganese cobalt oxide (NMC), which contains hazardous nickel and
[...] Read more.
Lithium-ion batteries (LIBs) are vital for modern energy storage applications. Lithium iron phosphate (LFP) is a promising cathode material due to its safety, low cost, and environmental friendliness compared to the widely used nickel manganese cobalt oxide (NMC), which contains hazardous nickel and cobalt compounds. However, challenges remain in enhancing the performance of LFP cathodes due to their low electronic and ionic conductivity. To improve both the safety and sustainability of the battery, this work presents a water-based LFP cathode utilizing the bio-based binder carboxymethyl cellulose (CMC), eliminating the need for polyvinylidene fluoride (PVDF) and the toxic solvent N-methyl-2-pyrrolidone (NMP). This study investigates the impact of different dispersing methods—dissolver mixing and wet jet milling—on slurry properties, electrode morphology, and battery performance. Slurries were characterized by rheology, particle size distribution, and sedimentation behavior, while coated and calendered electrodes were examined via thickness measurements and scanning electron microscopy (SEM). Electrochemical performance of the electrodes was evaluated by means of C-Rate testing. The results reveal that dispersing methods significantly influence slurry characteristics but marginally affect electrochemical performance. Compared to dissolver mixing, wet jet milling reduced the median particle size by 39% (ΔD50 = 3.1 µm) and lowered viscosity by 96% at 1 s−1, 80% at 105 s−1, and 64% at 1000 s−1. In contrast, the electrochemical performance of the resulting electrodes differed only slightly, with discharge capacity varying by approximately 12.8% at 1.0 C (Δcapacity = 10.7 mAh g−1). This research highlights the importance of optimizing not only material selection but also processing techniques to advance safer and more sustainable energy storage solutions.
Full article

Figure 1
Open AccessArticle
Application of Activated Carbon/Alginate Composite Beads for the Removal of 2-Methylisoborneol from Aqueous Solution
by
Iresha Lakmali Balasooriya, Mudalige Don Hiranya Jayasanka Senavirathna and Weiqian Wang
AppliedChem 2025, 5(4), 32; https://doi.org/10.3390/appliedchem5040032 - 3 Nov 2025
Abstract
►▼
Show Figures
The presence of 2-methylisoborneol (2-MIB) in water is a critical global concern due to its low threshold and resistance to conventional processes. In the present study, activated carbon/alginate (AC/alginate) composite beads were synthesized via ionic gelation method for the removal of 2-MIB from
[...] Read more.
The presence of 2-methylisoborneol (2-MIB) in water is a critical global concern due to its low threshold and resistance to conventional processes. In the present study, activated carbon/alginate (AC/alginate) composite beads were synthesized via ionic gelation method for the removal of 2-MIB from aqueous solution. The physicochemical characteristics of the adsorbent were determined using scanning electron microscopy (SEM) and Fourier transform infrared spectroscopy (FTIR) techniques. The effects of contact time, solution pH, initial 2-MIB concentration and adsorbent dose on adsorption were examined. Over 95% of 2-MIB removal was obtained under optimum conditions within 360 min. The adsorption equilibrium was well described by Langmuir (R2 = 0.97) and Freundlich (R2 = 0.96) models suggesting that 2-MIB adsorption involves both monolayer and multilayer adsorption. Kinetic modeling revealed that the pseudo-first order model showed strong fits to the experimental data, indicating the role of surface adsorption in controlling the rate of adsorption. The adsorbent demonstrated reasonable stability, retaining 59% removal efficiency after four adsorption–desorption cycles, highlighting its potential for repeated application in water treatment. Overall, the AC/alginate composite beads were found to be promising for the effective elimination of 2-MIB from water.
Full article

Figure 1
Open AccessArticle
One-Pot APTES Grafted Silica Synthesis and Modification with AgNPs
by
Gerardas Laurinavicius, Dovydas Karoblis and Vilius Poskus
AppliedChem 2025, 5(4), 31; https://doi.org/10.3390/appliedchem5040031 - 3 Nov 2025
Abstract
►▼
Show Figures
In today’s chemistry, greener and more energy-efficient ways of making new materials are becoming increasingly important. In this work, two types of (3-aminopropyl) triethoxysilane-grafted silica were synthesized using a one-pot method with two different porogens: Pluronic P123 and cetyltrimethylammonium bromide, and then modified
[...] Read more.
In today’s chemistry, greener and more energy-efficient ways of making new materials are becoming increasingly important. In this work, two types of (3-aminopropyl) triethoxysilane-grafted silica were synthesized using a one-pot method with two different porogens: Pluronic P123 and cetyltrimethylammonium bromide, and then modified with silver nanoparticles. Both syntheses produced amorphous silica with crystalline silver. EDX and EDX elemental mapping confirmed that the modification with silver nanoparticles was successful, and an even distribution of silver on the silica surface with an average silver load of around 16% was determined. After silver nanoparticle modification, silica synthesized using cetyltrimethylammonium bromide as a porogen was mesoporous, whereas silica synthesis using Pluronic P123 as a porogen yielded a nonporous product. The synthesized silicas exhibited surface areas of 345 ± 2 and 8.80 ± 0.05 m2/g for samples prepared using cetyltrimethylammonium bromide and Pluronic P123 as porogens, respectively, and both silicas were stable below 250 °C.
Full article

Figure 1
Open AccessArticle
Modeling of New Agents with Potential Antidiabetic Activity Based on Machine Learning Algorithms
by
Yevhen Pruhlo, Ivan Iurchenko and Alina Tomenko
AppliedChem 2025, 5(4), 30; https://doi.org/10.3390/appliedchem5040030 - 27 Oct 2025
Abstract
►▼
Show Figures
Type 2 diabetes mellitus (T2DM) is a growing global health challenge, expected to affect over 600 million people by 2045. The discovery of new antidiabetic agents remains resource-intensive, motivating the use of machine learning (ML) for virtual screening based on molecular structure. In
[...] Read more.
Type 2 diabetes mellitus (T2DM) is a growing global health challenge, expected to affect over 600 million people by 2045. The discovery of new antidiabetic agents remains resource-intensive, motivating the use of machine learning (ML) for virtual screening based on molecular structure. In this study, we developed a predictive pipeline integrating two distinct descriptor types: high-dimensional numerical features from the Mordred library (>1800 2D/3D descriptors) and categorical ontological annotations from the ClassyFire and ChEBI systems. These encode hierarchical chemical classifications and functional group labels. The dataset included 45 active compounds and thousands of inactive molecules, depending on the descriptor system. To address class imbalance, we applied SMOTE and created balanced training and test sets while preserving independent validation sets. Thirteen ML models—including regression, SVM, naive Bayes, decision trees, ensemble methods, and others—were trained using stratified 12-fold cross-validation and evaluated across training, test, and validation. Ridge Regression showed the best generalization (MCC = 0.814), with Gradient Boosting following (MCC = 0.570). Feature importance analysis highlighted the complementary nature of the descriptors: Ridge Regression emphasized ClassyFire taxonomies such as CHEMONTID:0000229 and CHEBI:35622, while Mordred-based models (e.g., Random Forest) prioritized structural and electronic features like MAXsssCH and ETA_dEpsilon_D. This study is the first to systematically integrate and compare structural and ontological descriptors for antidiabetic compound prediction. The framework offers a scalable and interpretable approach to virtual screening and can be extended to other therapeutic domains to accelerate early-stage drug discovery.
Full article

Figure 1
Open AccessArticle
The Volatile Compound Profile of “Lumblija”, the Croatian Protected Geographical Indication Sweet Bread
by
Ani Radonić, Lucia Šarić, Zvonimir Marijanović and Mladenka Šarolić
AppliedChem 2025, 5(4), 29; https://doi.org/10.3390/appliedchem5040029 - 20 Oct 2025
Abstract
►▼
Show Figures
“Lumblija” is a Croatian autochthonous sweet bread which recently obtained a European Protected Geographical Indication (PGI) label. The peculiarity of “Lumblija” is the use of ingredients such as concentrated grape must, rose or herbal brandy, and various herbs and spices, mostly produced and
[...] Read more.
“Lumblija” is a Croatian autochthonous sweet bread which recently obtained a European Protected Geographical Indication (PGI) label. The peculiarity of “Lumblija” is the use of ingredients such as concentrated grape must, rose or herbal brandy, and various herbs and spices, mostly produced and collected in the area of the island of Korčula. To the author’s knowledge, the volatile compounds of “Lumblija” have not been investigated till now. The aim of this study was to characterise the volatile compounds responsible for the distinctive aroma of the traditional sweet bread “Lumblija”, which is widely appreciated for its unique sensory properties. Four samples of “Lumblija” were investigated. Headspace solid-phase microextraction coupled with gas chromatography–mass spectrometry analysis (HS-SPME/GC-MS) was applied for volatile compound characterisation of “Lumblija” samples. A total of 50 volatile compounds were identified in the “Lumblija” samples. Volatile compounds belong to different chemical classes: terpenes, phenylpropanoids, alcohols, aldehydes, esters, ketones, aromatic hydrocarbons, and carboxylic acids. Among them, terpenes and phenylpropanoids were the most numerous and the most abundant volatile compounds. Most differences in the volatile compound profile of “Lumblija” samples can be attributed to some specific ingredients such as spices. The results of this study could be useful to establish a volatile compound profile of “Lumblija”, which could serve as an indicator of the authenticity and quality of this autochthonous bakery product.
Full article

Figure 1
Open AccessArticle
Oxyresveratrol-Loaded Electrospun Cellulose Acetate/Poly(ε-caprolactone) Nanofibers with Enhanced Stability and Bioactivity
by
Nilubon Sornkaew, Piyanan Thuamwong, Apisit Anantanasan, Kornkanya Pratumyot, Siwattra Choodej, Kittichai Chaiseeda, Choladda Srisuwannaket, Withawat Mingvanish and Nakorn Niamnont
AppliedChem 2025, 5(4), 28; https://doi.org/10.3390/appliedchem5040028 - 16 Oct 2025
Abstract
►▼
Show Figures
Electrospun fibers serve as a medium for the targeted release of active compounds, facilitating the desired therapeutic effects in drug administration. The point of this study was to find the best conditions for making electrospun fibers from cellulose acetate (CA) and poly(ε-caprolactone) (PCL),
[...] Read more.
Electrospun fibers serve as a medium for the targeted release of active compounds, facilitating the desired therapeutic effects in drug administration. The point of this study was to find the best conditions for making electrospun fibers from cellulose acetate (CA) and poly(ε-caprolactone) (PCL), mixed with pure oxyresveratrol extract from Artrocarpus lakoocha Roxberg (Moraceae). Additionally, the study focused on evaluating the antioxidant properties, antityrosinase activity, and freeze–thaw stability of the resulting fibers. We incorporated a concentration of oxyresveratrol at 0.1% w/w into various mass ratios of CA/PCL blended fiber sheets (1:0, 3:1, 1:1, 1:3), utilizing mixed solvents of acetone/DMF (2:1% v/v) and chloroform/DMF (9:1% v/v) for preparation. The fiber sheets displayed a continuous and uniform structure, with fiber diameters ranging from 300 to 1000 nanometers. We investigated the release kinetics of oxyresveratrol from the fibrous substrates using the total immersion technique, specifically in phosphate-buffered saline at a pH of 7.4. The results showed that the fiber sheet with a 3:1 w/w ratio of CA to PCL and a 0.1 w/w loading of oxyresveratrol showed the most significant release of oxyresveratrol at the 2 h mark, and it continued to release consistently at this peak value for up to 24 h. The antioxidant and anti-tyrosinase properties of oxyresveratrol in fiber sheets were more stable than those of free oxyresveratrol at the same concentrations. The fiber sheet presents a promising avenue for a user-friendly transdermal patch application.
Full article

Figure 1
Open AccessCommunication
Grapevine Rootstock Genotype Influences Nitrogen Levels, Must and Wine Composition, and Sensory Characteristics of Assyrtiko (Vitis vinifera L.)
by
Evangelos Beris, Markos Psarros, Vasiliki Konstantakopoulou, Alexandra Evangelou, Georgios Banilas and Elias Korkas
AppliedChem 2025, 5(4), 27; https://doi.org/10.3390/appliedchem5040027 - 10 Oct 2025
Abstract
►▼
Show Figures
This study examined the impact of five grapevine rootstocks (R110, 140Ru, 3309C, 41B, and FERCAL) on must composition, nitrogen status, and sensory attributes of Vitis vinifera L. cv. Assyrtiko wines. Vines were grown under uniform vineyard conditions, and microvinifications were conducted consistently across
[...] Read more.
This study examined the impact of five grapevine rootstocks (R110, 140Ru, 3309C, 41B, and FERCAL) on must composition, nitrogen status, and sensory attributes of Vitis vinifera L. cv. Assyrtiko wines. Vines were grown under uniform vineyard conditions, and microvinifications were conducted consistently across treatments. Rootstock genotype significantly influenced Baumé, density, titratable acidity, pH, and yeast-assimilable nitrogen (YAN). Musts from R110 contained the highest YAN (226.80 ± 0.99 mg/L) and intermediate Baumé (12.5°), whereas 140Ru exhibited the lowest YAN (132.60 ± 0.46 mg/L) and Baumé (11.7°). Wines from R110 contained the highest tannin concentration (0.375 g/L), while FERCAL produced the highest ethanol content (13.1% vol). Sensory evaluation revealed significant rootstock effects on color intensity, aroma intensity, aroma complexity, balance, and overall quality, with R110 and 3309C receiving the highest scores. The findings demonstrate that rootstock selection may affect the chemical and sensory profile of Assyrtiko wines, providing a practical tool for optimizing wine style and quality across diverse viticultural environments. Further research is needed to confirm these findings and explore extra parameters and novel rootstock–scion interactions.
Full article

Figure 1
Open AccessCommunication
Main Mechanical Forces to Analyse the Chemical Interactions Shaping Backbone Torsion Angles in DNA Tertiary Structures
by
Michele Larocca, Giuseppe Floresta, Daniele Verderese and Agostino Cilibrizzi
AppliedChem 2025, 5(4), 26; https://doi.org/10.3390/appliedchem5040026 - 6 Oct 2025
Abstract
►▼
Show Figures
The genetic material in living systems is mainly stored in DNA molecules, which in turn play a dominant biological role in relation to the coding and transfer of genetic information, the biosynthesis of proteins and RNA and the packaging and regulation of DNA
[...] Read more.
The genetic material in living systems is mainly stored in DNA molecules, which in turn play a dominant biological role in relation to the coding and transfer of genetic information, the biosynthesis of proteins and RNA and the packaging and regulation of DNA expression and accessibility. These features, strictly dictated by the three-dimensional structure of DNA, are governed by non-covalent chemical interactions that drive the folding process of these biological macromolecules. The Main Mechanical Forces (MMFs) approach is a recently formulated calculation method, based on the accurate prediction of structural features of biomolecules through an in-depth assessment of the interplay between specific non-covalent chemical interactions and related mechanical forces developed during the folding process. By adopting the MMFs method in the context of nucleic acids, we report here the results obtained in terms of predicting three-dimensional DNA oligomer tertiary structures. To this end, we have developed tailored nucleic acid-specific equations, enabling to predict the torsion angles (with a relevant level of agreement with experimental values) of the phosphate-sugar backbone of the three model molecules A-, B- and Z- DNA used in this study. To increase the validity of this methodology, we have conducted RMSD measurements, indicating that there is a weak but rather acceptable match between the calculated vs. predicted A-DNA structure, whereas the prediction of the BII-DNA and Z-DNA tertiary structures was fully correct.
Full article

Figure 1
Open AccessArticle
Flipping Motion of the Alkylene Bridge in cis-[N,N′-Pentamethylenebis(iminomethylazolato)]M(II) Complexes (M = Pt, Pd) with Hydrogen-Bond-like M···H–C Interactions
by
Soichiro Kawamorita, Mitsuhiro Nishino, Ngoc Ha-Thu Le, Kazuki Nakamura and Takeshi Naota
AppliedChem 2025, 5(4), 25; https://doi.org/10.3390/appliedchem5040025 - 30 Sep 2025
Abstract
Hydrogen-bond-like M···H–C interactions in square-planar d8 metal complexes have recently gained attention as structure-directing elements and design motifs in asymmetric catalysis. In this study, we explore these weak interactions not as static features, but as key modulators of molecular motion. We synthesized
[...] Read more.
Hydrogen-bond-like M···H–C interactions in square-planar d8 metal complexes have recently gained attention as structure-directing elements and design motifs in asymmetric catalysis. In this study, we explore these weak interactions not as static features, but as key modulators of molecular motion. We synthesized four cis-[N,N′-pentamethylenebis(iminomethylazolato)]M(II) (M = Pt, Pd), including iminomethyl-2-imidazole, iminomethyl-5-imidazole, and iminomethylpyrrolato Pt(II) complexes and an iminomethylpyrrolato Pd(II) analog. All complexes display reversible flipping of the alkylene bridge across the coordination plane, with the M···H–C interaction alternately engaging from above or below. This dynamic motion was characterized by variable-temperature 1H NMR spectroscopy, revealing activation parameters for the flipping process. X-ray crystallography confirmed geometries consistent with hydrogen-bond-like interactions, while NBO analysis based on DFT calculations provided insight into their electronic nature. Interestingly, although Pt and Pd display comparable M···H–C distances, solvent effects dominate the flipping kinetics over metal identity. These findings highlight the role of hydrogen-bond-like M···H–C interactions not only in structural stabilization, but also in regulating conformational dynamics.
Full article
(This article belongs to the Special Issue Organic Synthesis: Novel Catalysts, Strategies, and Applications)
►▼
Show Figures

Figure 1
Open AccessArticle
Hydrothermal Carbonization of Sugarcane Tip (Saccharum officinarum L.) for Pb (II) Removal: Synthesis, Characterization, and Adsorption Equilibrium
by
Dulce Carolina Acosta-Pintor, Candy Carranza-Álvarez, Habacuc Lorenzo-Márquez, Cynthia Wong-Arguelles and Cuitláhuac Mojica-Mesinas
AppliedChem 2025, 5(4), 24; https://doi.org/10.3390/appliedchem5040024 - 29 Sep 2025
Abstract
►▼
Show Figures
Water contamination by heavy metals, particularly lead, derived from industrialization, climate change, and urbanization, represents a critical risk to human health and the environment. Several agricultural biomass residues have demonstrated efficacy as contaminant adsorbents. In this context, the study aimed to evaluate the
[...] Read more.
Water contamination by heavy metals, particularly lead, derived from industrialization, climate change, and urbanization, represents a critical risk to human health and the environment. Several agricultural biomass residues have demonstrated efficacy as contaminant adsorbents. In this context, the study aimed to evaluate the potential of sugarcane tip (ST) waste biomass treated by hydrothermal carbonization (HTC) to produce hydrochar as an adsorbent material for Pb2+ in aqueous solutions. Samples were synthesized from the waste biomass at temperatures of 180 °C, 215 °C, and 250 °C, with a constant pressure of 6 MPa. Aqueous solutions of Pb2+ were prepared at concentrations of 10, 25, 50, 75, and 100 mg/L. Each solution was stirred at 1 g of hydrochar at 150 rpm, 25 °C, and pH 5 for 15 to 120 min. The solutions were filtered and stored at 4 °C for flame atomic absorption spectrophotometry analysis. In all cases, equilibrium was reached rapidly—within 15 min or less—as indicated by the stabilization of qt values over time. At an initial concentration of 100 mg L−1, the highest equilibrium uptake was observed for the hydrochar synthesized at ST HTC 180 °C (4.90 mg g−1), followed by 4.58 mg g−1 and 4.52 mg g−1 for ST HTC 215 °C and ST HTC 250 °C, respectively. For the ST HTC 180 °C, the Sips model provided the best correlation with the experimental data, exhibiting a high maximum capacity (qmax = 240.8 mg g−1; Ks = 0.007; n = 1.09; R2 = 0.975), which reinforces the heterogeneous nature of the material’s surface. Hydrothermal synthesis increased the amount of acidic active sites in the ST HTC 180 °C material from 1.3950 to 3.8543 meq g−1, which may influence the electrical charge of the Pb2+ adsorption process. HTC-treated sugarcane tip biomass represents a promising alternative for the synthesis of adsorbent materials, contributing to water remediation and promoting the circular economy by sustainably utilizing agricultural waste.
Full article

Graphical abstract
Open AccessArticle
Substrate Inhibition in Myoglobin and Hemoglobin: Kinetic Insights into Pseudo-Peroxidase Activity
by
Kade Sutherland, Chance Miller, Alexandria Bassett, Jacob Cannon, Emma Cattron, Ella Escobedo, Katherine Judge, Michael Hanneson, Jeremy Johansen and Daniel Scott
AppliedChem 2025, 5(3), 23; https://doi.org/10.3390/appliedchem5030023 - 12 Sep 2025
Abstract
►▼
Show Figures
Myoglobin, a heme protein involved in oxygen storage and transport, also exhibits pseudo-peroxidase activity by catalyzing the breakdown of hydrogen peroxide. While this enzymatic function is well-documented, the potential for substrate inhibition at high hydrogen peroxide concentrations remains underexplored. In this study, we
[...] Read more.
Myoglobin, a heme protein involved in oxygen storage and transport, also exhibits pseudo-peroxidase activity by catalyzing the breakdown of hydrogen peroxide. While this enzymatic function is well-documented, the potential for substrate inhibition at high hydrogen peroxide concentrations remains underexplored. In this study, we aimed to investigate the kinetic properties of myoglobin’s peroxidase-like activity, focusing on substrate inhibition over time. We employed spectrophotometric assays to monitor reaction rates of myoglobin exposed to increasing hydrogen peroxide concentrations. Our results show that myoglobin activity begins to decline within 3 min of exposure to hydrogen peroxide and reaches full inhibition after approximately 30 min. This progressive inhibition suggests that myoglobin undergoes a delayed inactivation process rather than an immediate loss of function. Additionally, we extended the investigation to hemoglobin, comparing its response to hydrogen peroxide, and preliminary data suggest differences in substrate inhibition dynamics. These findings provide new insights into the regulation of myoglobin’s oxidative function and suggest potential physiological implications for oxidative stress and redox balance, especially in relation to other heme proteins like hemoglobin.
Full article

Figure 1
Open AccessArticle
Exploring the Role of Water Molecules in Acetylsalicylic Acid Adsorption Energy on HY Zeolite: A Density Functional Theory Approach
by
Christina Gioti, Dimitrios K. Papayannis and Vasilios S. Melissas
AppliedChem 2025, 5(3), 22; https://doi.org/10.3390/appliedchem5030022 - 11 Sep 2025
Abstract
►▼
Show Figures
Two different zeolite model clusters were considered in this study to shed light on the release mechanism of a drug, ASA (acetylsalicylic acid), adsorbed on the Y-type zeolite pore walls. Initially, the 3T cluster was employed as a preliminary approach to reveal the
[...] Read more.
Two different zeolite model clusters were considered in this study to shed light on the release mechanism of a drug, ASA (acetylsalicylic acid), adsorbed on the Y-type zeolite pore walls. Initially, the 3T cluster was employed as a preliminary approach to reveal the trends developed in the acetylsalicylic acid-zeolite system due to the presence of water molecules. Then, the cluster was expanded to 38T (12T:26T), and the adsorption of acetylsalicylic acid in the presence of water molecules inside the pores of the zeolite was studied by employing the hybrid (QM/MM) approximation at the ONIOM2//(HSEH1PBE/6-31+G(d,p):UFF) level of theory. The quantum chemical modeling explicitly shows the water molecules’ impact on the value of the adsorption energy. Specifically, the adsorption energy of acetylsalicylic acid gradually decreases from 32.55 kcal mol−1 (in the case of the 38T model cluster with no H2O molecules) to 22.10 kcal mol−1 in the presence of three water molecules.
Full article

Graphical abstract
Open AccessArticle
Revealing Antioxidant Activity of Cellooligosaccharides and Xylooligosaccharides from Banana Leaves, Pseudostem and Guava Seed Cake
by
Carolina Froes Forsan, Danieli Fernanda Canaver Marin and Michel Brienzo
AppliedChem 2025, 5(3), 21; https://doi.org/10.3390/appliedchem5030021 - 3 Sep 2025
Cited by 1
Abstract
►▼
Show Figures
Free radicals are molecules generated during some biochemical processes, and in excess, they can cause various diseases; therefore, their production needs to be controlled in humans. One approach to achieving this is through the consumption of substances with antioxidant capacity, which are capable
[...] Read more.
Free radicals are molecules generated during some biochemical processes, and in excess, they can cause various diseases; therefore, their production needs to be controlled in humans. One approach to achieving this is through the consumption of substances with antioxidant capacity, which are capable of neutralizing free radicals. This study evaluated the antioxidant activity of cellooligosaccharides (COS) and xylooligosaccharides (XOS) solutions, extracted from banana leaf and pseudostem, and guava seed cake, unfiltered and filtered using a Sep-pak filter. Additionally, the antioxidant activity of their monomers, including commercial glucose, xylose, and cellobiose, was evaluated using the 2,2-diphenyl-1-picrylhydrazyl (DPPH) radical assay. Antioxidant activity was observed in the unfiltered COS and XOS solutions, with maximum DPPH radical reduction of 48.3% and 84.2%, respectively. In filtered COS and XOS solutions, the reduction did not exceed 0.5%. It can be concluded that the antioxidant activity is due to the presence of compounds dissolved in the oligosaccharide solutions, such as lignin, extractives and carboxylic acids, which were qualified by the Folin–Ciocalteu method, nuclear magnetic resonance, and scanning spectrophotometry.
Full article

Figure 1
Open AccessArticle
Justification of Complex Physical–Chemical Criteria for Flotation Processing Efficiency in Waste Recycling Using Paper De-Inking as an Example
by
Tatyana Aleksandrova, Valentin Kuznetsov and Nikita Shlykov
AppliedChem 2025, 5(3), 20; https://doi.org/10.3390/appliedchem5030020 - 27 Aug 2025
Abstract
►▼
Show Figures
In this work, a set of methods for the study of the physical–chemical properties of flotation processing products was applied to establish parameters for the technological mode of anthropogenic raw material flotation processing using waste paper as an example. The proposed methods include
[...] Read more.
In this work, a set of methods for the study of the physical–chemical properties of flotation processing products was applied to establish parameters for the technological mode of anthropogenic raw material flotation processing using waste paper as an example. The proposed methods include the criterion Ef estimation, which characterizes the interfacial characteristics during flotation, and the criterion J determination, which characterizes the degree of purification of the obtained paper mass. The estimation of criterion Ef is based on the measurement of electric potential difference during flotation. The estimation of criterion J is based on spectrophotometric studies of the flotation product’s optical properties. Based on dispersion analysis, it was established that the proposed criteria are statistically dependent on the variation of the flotation purification mode parameters. The results of the study of flotation processing products show that the criterion Ef is sensitive to the recovery selectivity of dye particles in the froth product. In conjunction with the criterion of optical purity, J, it can be used to assess the effectiveness of proposed solutions of hardware design and the technological mode of flotation separation.
Full article

Figure 1
Open AccessArticle
Discrimination of Phytosterol and Tocopherol Profiles in Soybean Cultivars Using Independent Component Analysis
by
Olivio Fernandes Galãoa, Patrícia Valderrama, Luana Caroline de Figueiredo, Oscar Oliveira Santos Júnior, Alessandro Franscisco Martins, Rafael Block Samulewski, André Luiz Tessaro, Elton Guntendorfer Bonafé and Jesui Vergilio Visentainer
AppliedChem 2025, 5(3), 19; https://doi.org/10.3390/appliedchem5030019 - 7 Aug 2025
Abstract
►▼
Show Figures
Soybean (Glycine max (L.) Merrill) is a major oilseed crop rich in phytosterols and tocopherols, compounds associated with functional and nutritional properties of vegetable oils. This study aimed to apply, for the first time, Independent Component Analysis (ICA) to discriminate the composition
[...] Read more.
Soybean (Glycine max (L.) Merrill) is a major oilseed crop rich in phytosterols and tocopherols, compounds associated with functional and nutritional properties of vegetable oils. This study aimed to apply, for the first time, Independent Component Analysis (ICA) to discriminate the composition of phytosterols (β-sitosterol, campesterol, stigmasterol) and tocopherols (α, β, γ, δ) in 20 soybean genotypes—14 non-transgenic and six transgenic—cultivated in two major producing regions of Paraná state, Brazil (Londrina and Ponta Grossa). Lipophilic compounds were extracted from soybean seeds, quantified via gas chromatography and HPLC, and statistically analyzed using ICA with the JADE algorithm. The extracted independent components successfully differentiated soybean varieties based on phytochemical profiles. Notably, transgenic cultivars from Ponta Grossa exhibited higher levels of total tocopherols, including α- and β-tocopherol, while conventional cultivars from both regions showed elevated phytosterol content, particularly campesterol and stigmasterol. ICA proved to be a powerful unsupervised method for visualizing patterns in complex compositional data. These findings highlight the significant influence of genotype and growing region on the nutraceutical potential of soybean, and support the use of multivariate analysis as a strategic tool for cultivar selection aimed at enhancing functional quality in food applications.
Full article

Graphical abstract
Open AccessArticle
Determination of Antioxidant Activity and Proximate Composition of a Variety of Red Pigmented Zea mays L. from Puebla, Mexico
by
Jesabel Pineda-Quiroz, Juan Alex Hernández-Rivera, Ivonne Pérez-Xochipa, Pedro Antonio-López and Alan Carrasco-Carballo
AppliedChem 2025, 5(3), 18; https://doi.org/10.3390/appliedchem5030018 - 6 Aug 2025
Abstract
►▼
Show Figures
Corn is one of the most consumed cereals in the Mexican diet. In this country, there are multiple varieties that exhibit nutraceutical potential due to their content of different metabolites with biological activity, such as blue corn. Another variety that has received little
[...] Read more.
Corn is one of the most consumed cereals in the Mexican diet. In this country, there are multiple varieties that exhibit nutraceutical potential due to their content of different metabolites with biological activity, such as blue corn. Another variety that has received little study is the red pigmented corn variety Chilac from Puebla, Mexico, which is being studied for its nutraceutical potential. A differential extraction using the Soxhlet method was carried out to evaluate the phenolic content, total flavonoid content, and monomeric anthocyanins, and free radical scavenging test was performed using the DPPH reagent. A proximate analysis was also conducted to identify the main macronutrients. The results of the proximate analysis were comparable to those of other traditional corn varieties, with carbohydrates being the macronutrient present in the highest amount at 77.9%. Regarding phenolic content and the presence of anthocyanins, the best extractions were obtained using alcoholic solvents; for example, ethanol for phenols, yielding 1368.420 ± 104.094 mg of gallic acid equivalents (GAE)/kg plant. In contrast, the flavonoid content was higher in the aqueous extract, with 833.984 ± 65.218 mg QE/Kg. In the case of the DPPH assay, the best result was obtained with ethyl acetate (73.81 ± 5.31%). These findings provide a foundation for expanding the use of corn varieties with nutraceutical potential, opening the possibility of studies focused on deeper characterization.
Full article

Graphical abstract
Open AccessArticle
Assessing the Biodegradation Characteristics of Poly(Butylene Succinate) and Poly(Lactic Acid) Formulations Under Controlled Composting Conditions
by
Pavlo Lyshtva, Viktoria Voronova, Argo Kuusik and Yaroslav Kobets
AppliedChem 2025, 5(3), 17; https://doi.org/10.3390/appliedchem5030017 - 4 Aug 2025
Cited by 1
Abstract
►▼
Show Figures
Biopolymers and bio-based plastics, such as polylactic acid (PLA) and polybutylene succinate (PBS), are recognized as environmentally friendly materials and are widely used, especially in the packaging industry. The purpose of this study was to assess the degradation of PLA- and PBS-based formulations
[...] Read more.
Biopolymers and bio-based plastics, such as polylactic acid (PLA) and polybutylene succinate (PBS), are recognized as environmentally friendly materials and are widely used, especially in the packaging industry. The purpose of this study was to assess the degradation of PLA- and PBS-based formulations in the forms of granules and films under controlled composting conditions at a laboratory scale. Biodegradation tests of bio-based materials were conducted under controlled aerobic conditions, following the standard EVS-EN ISO 14855-1:2012. Scanning electron microscopy (SEM) was performed using a high-resolution Zeiss Ultra 55 scanning electron microscope to analyze the samples. After the six-month laboratory-scale composting experiment, it was observed that the PLA-based materials degraded by 47.46–98.34%, while the PBS-based materials exhibited a final degradation degree of 34.15–80.36%. Additionally, the PLA-based compounds displayed a variable total organic carbon (TOC) content ranging from 38% to 56%. In contrast, the PBS-based compounds exhibited a more consistent TOC content, with a narrow range from 53% to 54%. These findings demonstrate that bioplastics can contribute to reducing plastic waste through controlled composting, but their degradation efficiency depends on the material composition and environmental conditions. Future efforts should optimize bioplastic formulations and composting systems while developing supportive policies for wider adoption.
Full article

Figure 1
Open AccessArticle
Decoding Plant-Based Beverages: An Integrated Study Combining ATR-FTIR Spectroscopy and Microscopic Image Analysis with Chemometrics
by
Paris Christodoulou, Stratoniki Athanasopoulou, Georgia Ladika, Spyros J. Konteles, Dionisis Cavouras, Vassilia J. Sinanoglou and Eftichia Kritsi
AppliedChem 2025, 5(3), 16; https://doi.org/10.3390/appliedchem5030016 - 16 Jul 2025
Abstract
►▼
Show Figures
As demand for plant-based beverages grows, analytical tools are needed to classify and understand their structural and compositional diversity. This study applied a multi-analytical approach to characterize 41 commercial almond-, oat-, rice- and soy-based beverages, evaluating attenuated total reflectance Fourier transform infrared (ATR-FTIR)
[...] Read more.
As demand for plant-based beverages grows, analytical tools are needed to classify and understand their structural and compositional diversity. This study applied a multi-analytical approach to characterize 41 commercial almond-, oat-, rice- and soy-based beverages, evaluating attenuated total reflectance Fourier transform infrared (ATR-FTIR) spectroscopy, protein secondary structure proportions, colorimetry, and microscopic image texture analysis. A total of 26 variables, derived from ATR-FTIR and protein secondary structure assessment, were employed in multivariate models, using partial least squares discriminant analysis (PLS-DA) and orthogonal PLS-DA (OPLS-DA) to evaluate classification performance. The results indicated clear group separation, with soy and rice beverages forming distinct clusters while almond and oat samples showing partial overlap. Variable importance in projection (VIP) scores revealed that β-turn and α-helix protein structures, along with carbohydrate-associated spectral bands, were the key features for beverages’ classification. Textural features derived from microscopy images correlated with sugar and carbohydrate content and color parameters were also employed to describe beverages’ differences related to sugar content and visual appearance in terms of homogeneity. These findings demonstrate that combining ATR-FTIR spectral data with protein secondary structure data enables the effective classification of plant-based beverages, while microscopic image textural and color parameters offer additional extended product characterization.
Full article

Figure 1
Highly Accessed Articles
Latest Books
E-Mail Alert
News
Topics
Topic in
Catalysts, Materials, Molecules, Nanomaterials, Photochem, Applied Nano, AppliedChem
Fabrication of Hybrid Materials for Catalysis, 2nd Edition
Topic Editors: Michael Arkas, Jerry J. Wu, Dimitrios GiannakoudakisDeadline: 30 June 2026
Special Issues
Special Issue in
AppliedChem
Organic Synthesis: Novel Catalysts, Strategies, and Applications
Guest Editors: Anamarija Briš, Ivana AntolDeadline: 31 January 2026
Special Issue in
AppliedChem
Women’s Special Issue Series: AppliedChemGuest Editors: Alessandra Biancolillo, Vicky Caponigro, Caterina Durante, Barbara BenedettiDeadline: 20 February 2026
Special Issue in
AppliedChem
Analytical Chemistry: Fundamentals, Current and Future Applications
Guest Editor: Antony C. CalokerinosDeadline: 10 March 2026
Special Issue in
AppliedChem
Feature Papers in AppliedChem, 2nd Edition
Guest Editor: Jason LoveDeadline: 20 April 2026



