Next Issue
Volume 6, September
Previous Issue
Volume 6, March
 
 

Fuels, Volume 6, Issue 2 (June 2025) – 28 articles

Cover Story (view full-size image): This study experimentally investigates flow field designs for a direct ethanol-based PEM fuel cell operated above 100 °C (HT). It expands the designs of flow fields developed for this application by investigating new designs through polarization, constant current, and impedance spectroscopy experiments. The two-channel spiral design exhibits higher cell power (~15% higher) with less mass transport loss and charge transfer resistance compared to other designs. As such, it is a promising design, particularly for higher-power applications. The four-channel serpentine, dual-triangle sandwich, and hybrid designs offer similar cell potential and power output. However, the cell potential instability and mass transport losses are higher in the hybrid design. Since the dual triangle has similar performance to the serpentine, it could represent an alternative. View this paper
  • Issues are regarded as officially published after their release is announced to the table of contents alert mailing list.
  • You may sign up for e-mail alerts to receive table of contents of newly released issues.
  • PDF is the official format for papers published in both, html and pdf forms. To view the papers in pdf format, click on the "PDF Full-text" link, and use the free Adobe Reader to open them.
Order results
Result details
Select all
Export citation of selected articles as:
16 pages, 6652 KB  
Article
Combustion Characteristics of Moxa Floss Under Nitrogen Atmosphere
by Yukun Feng, Yifan Wu, Pengzhou Du, Yang Ma and Zhaoyi Zhuang
Fuels 2025, 6(2), 48; https://doi.org/10.3390/fuels6020048 - 13 Jun 2025
Viewed by 1545
Abstract
To investigate the combustion characteristics of moxa under a nitrogen atmosphere, this study employed an integrated approach combining experimental and theoretical analysis. Twelve moxa floss samples with different leaf-to-floss ratios, geographical origins, and storage durations were selected for thermogravimetric analysis (TGA) and Fourier [...] Read more.
To investigate the combustion characteristics of moxa under a nitrogen atmosphere, this study employed an integrated approach combining experimental and theoretical analysis. Twelve moxa floss samples with different leaf-to-floss ratios, geographical origins, and storage durations were selected for thermogravimetric analysis (TGA) and Fourier transform infrared spectroscopy (FTIR) of their carbonized products in nitrogen environment. Through TG-DTG analysis, the thermal degradation patterns of the twelve moxa floss samples under nitrogen atmosphere were systematically examined to elucidate their pyrolysis behaviors, with particular emphasis on the influence of pyrolysis temperature and leaf-to-floss ratio on combustion characteristics. The pyrolysis process occurred in three distinct stages, with the most significant mass loss (120–430 °C) observed in the second stage. Higher leaf–fiber ratios and longer storage years were found to promote more complete pyrolysis. Kinetic analysis was performed to fit thermogravimetric data, establishing a reaction kinetic model for moxa pyrolysis. Results indicated that samples with higher leaf–fiber ratios required greater activation energy, while storage duration showed negligible impact. Notably, Nanyang moxa demanded higher pyrolysis energy than Qichun moxa. FTIR analysis identified the primary components of carbonized products as water, ester compounds, flavonoids, and cellulose. These findings suggest that moxa carbonization products retain chemical reactivity, demonstrating potential applications in adsorption and catalysis processes. Full article
(This article belongs to the Special Issue Biofuels and Bioenergy: New Advances and Challenges)
Show Figures

Figure 1

13 pages, 1681 KB  
Communication
The Catalytic Hydrogenation of Phenanthrene: The Impact of Chrysotile and Coal Shale Catalysts
by Murzabek Baikenov, Dariya Izbastenova, Yue Zhang, Xintai Su, Nazerke Balpanova, Almas Tusipkhan, Zeinep Akanova, Amirbek Moldabayev, Balzhan Tulebaeva and Gulzhan Taurbaeva
Fuels 2025, 6(2), 47; https://doi.org/10.3390/fuels6020047 - 12 Jun 2025
Cited by 3 | Viewed by 1551
Abstract
This paper presents the results of a study of the catalytic hydrogenation of phenanthrene using catalysts based on chrysotile modified with nickel and titanium (chrysotile/NiTi), as well as coal shale. Complex characterization of catalysts in terms of acid, texture and morphological properties was [...] Read more.
This paper presents the results of a study of the catalytic hydrogenation of phenanthrene using catalysts based on chrysotile modified with nickel and titanium (chrysotile/NiTi), as well as coal shale. Complex characterization of catalysts in terms of acid, texture and morphological properties was carried out. Pre-reduction in the catalysts has been found to increase the yield of partially and fully hydrogenated products, including tetrahydronaphthalene, trans-decalin and dihydrophenanthrene. Particular attention is paid to the role of coal shale as a donor source of hydrogen in thermolysis conditions. The results of hydrogenation revealed complex mechanisms of phenanthrene transformations, including partial saturation of aromatic rings, desulfurization and the formation of alkyl-substituted compounds. The obtained data emphasize the prospects of using the studied catalysts in the processes of processing heavy and solid hydrocarbon raw materials, which opens up opportunities for creating new technologies for the production of liquid fuel. Full article
Show Figures

Figure 1

15 pages, 3692 KB  
Article
Empirical Comparison of Flow Field Designs for Direct Ethanol-Based, High-Temperature PEM Fuel Cells
by Prantik Roy Chowdhury and Adam C. Gladen
Fuels 2025, 6(2), 46; https://doi.org/10.3390/fuels6020046 - 5 Jun 2025
Cited by 2 | Viewed by 1751
Abstract
This study experimentally investigates various flow field designs for a direct ethanol-based proton exchange membrane (PEM) fuel cell operated at a temperature above the vaporization temperature of water. It expands the designs of flow fields investigated for high-temperature (HT) direct ethanol fuel cells [...] Read more.
This study experimentally investigates various flow field designs for a direct ethanol-based proton exchange membrane (PEM) fuel cell operated at a temperature above the vaporization temperature of water. It expands the designs of flow fields investigated for high-temperature (HT) direct ethanol fuel cells by comparing four designs. It investigates the performance of these designs at various ethanol concentrations and flow rates. A series of polarization, constant current, and impedance spectroscopy experiments were carried out at different combinations of operating conditions. The result shows that all flow fields provide poorer performance at a high ethanol concentration (6 M), regardless of ethanol inlet flow rates. At a low concentration (3 M), the 2-channel spiral flow field exhibits higher cell power output (12–18% higher) with less mass transport loss and charge transfer resistance compared to other flow fields, although it has some voltage instability. As such, it is identified as a promising design, particularly for higher-power applications. The 4-channel serpentine, dual-triangle sandwich, and hybrid flow fields offer similar cell power output (max power: ~23 mW/cm2) and cell potentials. However, the cell potential instability and mass transport losses are higher in the hybrid flow field compared to the other two designs. Thus, it is not as promising a design for ethanol-based HT-PEM fuel cells. Since the dual-triangle has similar performance to the 4-channel serpentine, it could be an alternative to the serpentine for ethanol-based HT-PEM fuel cells. Full article
Show Figures

Figure 1

31 pages, 1775 KB  
Review
Consequence Analysis of LPG-Related Hazards: Ensuring Safe Transitions to Cleaner Energy
by Carolina Ardila-Suarez, Jean-Paul Lacoursière, Gervais Soucy and Bruna Rego de Vasconcelos
Fuels 2025, 6(2), 45; https://doi.org/10.3390/fuels6020045 - 5 Jun 2025
Cited by 7 | Viewed by 11052
Abstract
Countries worldwide are focused on the objective of zero emissions by 2050. However, the accelerated implementation of clean technologies has had some drawbacks, remarkably those related to safety issues. Liquefied petroleum gas (LPG) emerges as a transition fuel in this context, considering the [...] Read more.
Countries worldwide are focused on the objective of zero emissions by 2050. However, the accelerated implementation of clean technologies has had some drawbacks, remarkably those related to safety issues. Liquefied petroleum gas (LPG) emerges as a transition fuel in this context, considering the following two aspects. First, LPG is a fuel that has environmental advantages compared to other fossil fuels, so the extension of coverage as a replacement fuel is a key factor. Second, LPG has a well-developed storage and transportation infrastructure that can be used, sometimes without modifications, for clean fuels, helping their implementation. Therefore, the safety analysis and the study of the consequences related to the hazards of LPG is a current subject that contributes, through all the tools reviewed in this article, to not only reduce the risks of this fuel but also to connect with the safety issues of clean fuels. This review article provides a comprehensive overview through consequence modeling tools, highlighting computational fluid dynamics (CFD) and machine learning to pave the way for the full implementation of clean fuels that will power the future of humanity. Full article
Show Figures

Figure 1

16 pages, 2333 KB  
Article
Potential of DMC and PODE as Fuel Additives for Industrial Diesel Engines
by Nicholas O’Connell, Dominik Stümpfl, Rudolf Höß and Raphael Lechner
Fuels 2025, 6(2), 44; https://doi.org/10.3390/fuels6020044 - 4 Jun 2025
Cited by 2 | Viewed by 2298
Abstract
Dimethyl carbonate (DMC) and polyoxymethylene dimethyl ethers (PODE also known as OME) are possible diesel additives that can be produced sustainably using green methanol. DMC can be produced from CO2 and methanol, while PODE can be produced from methanol and formaldehyde. In [...] Read more.
Dimethyl carbonate (DMC) and polyoxymethylene dimethyl ethers (PODE also known as OME) are possible diesel additives that can be produced sustainably using green methanol. DMC can be produced from CO2 and methanol, while PODE can be produced from methanol and formaldehyde. In this study both DMC and PODE were investigated as drop-in diesel fuel additives regarding material compatibility, injection behavior, as well as particle and exhaust emissions. Both DMC and PODE are known to be incompatible with certain materials used as seals in the fuel injection system. Therefore, the material compatibility of both neat DMC and PODE as well as blends with B0 was investigated, with both PFTE and FFKM showing good compatibility. The hydraulic injection behavior of DMC–diesel and PODE–diesel blends was investigated experimentally, showing the need for compensating injection quantities for DMC and PODE blends to match neat diesel power output due to their lower calorific values. Energetic compensation can be achieved by higher injection pressures or longer injection durations. Engine tests have been conducted with both DMC–diesel and PODE–diesel blends, demonstrating the potential to mitigate the particle–NOX trade-off. Full article
Show Figures

Figure 1

29 pages, 2883 KB  
Article
Heavy Fuel Oil Quality Dependence on Blend Composition, Hydrocracker Conversion, and Petroleum Basket
by Sotir Sotirov, Evdokia Sotirova, Rosen Dinkov, Dicho Stratiev, Ivelina Shiskova, Iliyan Kolev, Georgi Argirov, Georgi Georgiev, Vesselina Bureva, Krassimir Atanassov, Radoslava Nikolova, Anife Veli, Svetoslav Nenov, Denis Dichev Stratiev and Svetlin Vasilev
Fuels 2025, 6(2), 43; https://doi.org/10.3390/fuels6020043 - 4 Jun 2025
Cited by 6 | Viewed by 3794
Abstract
The production of very-low-sulfur residual fuel oil is a great challenge for modern petroleum refining because of the instability issues caused by blending incompatible relatively high-sulfur residual oils and ultra-low-sulfur light distillates. Another obstacle in the production of very-low-sulfur residual fuel oil using [...] Read more.
The production of very-low-sulfur residual fuel oil is a great challenge for modern petroleum refining because of the instability issues caused by blending incompatible relatively high-sulfur residual oils and ultra-low-sulfur light distillates. Another obstacle in the production of very-low-sulfur residual fuel oil using hydroprocessing technology is the contradiction of hydrodesulfurization with hydrodemetallization, as well as the hydrodeasphaltization functions of the catalytic system used. Therefore, the production of very-low-sulfur residual fuel oil by employing hydroprocessing could be achieved by finding an appropriate residual oil to be hydroprocessed and optimal operating conditions and by controlling catalyst system condition management. In the current study, data on the characteristics of 120 samples of heavy fuel oils produced regularly over a period of 10 years from a high-complexity refinery utilizing H–oil vacuum residue hydrocrackers in its processing scheme, the crude oils refined during their production, the recipes of the heavy fuel oils, and the level of H–oil vacuum residue conversion have been analyzed by using intercriteria and regression analyses. Artificial neural network models were developed to predict the characteristics of hydrocracked vacuum residues, the main component for the production of heavy fuel oil. It was found that stable very-low-sulfur residual fuel oil can be manufactured from crude oils whose sulfur content is no higher than 0.9 wt.% by using ebullated bed hydrocracking technology. The diluents used to reduce residue viscosity were highly aromatic FCC gas oils, and the hydrodemetallization rate was higher than 93%. Full article
Show Figures

Figure 1

46 pages, 3835 KB  
Review
A Comparative Study of Major Risk Assessment (RA) Frameworks in Geologic Carbon Storage (GCS)
by Elvin Hajiyev, Marshall Watson, Hossein Emadi, Bassel Eissa, Athar Hussain, Abdul Rehman Baig and Abdulrahman Shahin
Fuels 2025, 6(2), 42; https://doi.org/10.3390/fuels6020042 - 4 Jun 2025
Cited by 8 | Viewed by 4806
Abstract
Carbon Capture and Storage (CCS) technology presents a practical solution for reducing industrial carbon dioxide (CO2) emissions through underground anthropogenic CO2 storage in depleted hydrocarbon reservoirs. The long-term storage efficiency faces several CO2 leakage challenges that need to be [...] Read more.
Carbon Capture and Storage (CCS) technology presents a practical solution for reducing industrial carbon dioxide (CO2) emissions through underground anthropogenic CO2 storage in depleted hydrocarbon reservoirs. The long-term storage efficiency faces several CO2 leakage challenges that need to be addressed in the planning phase of the CCS project. Thus, effective risk assessment (RA) methodologies are crucial for ensuring safety, regulatory compliance, and public acceptance of CCS projects. This review examines RA parts and their corresponding technical and non-technical challenges. The analysis critically compares over 20 qualitative, semi-quantitative, quantitative, and hybrid RA techniques employed throughout GCS operations. Available quantitative RA tools do not deliver dependable results because they require technical data that become available late in the CCS project development process. Qualitative approaches work well for the initial screening of storage sites with limited data available, yet quantitative methods enable quantification of CO2 leakage. For the first time, a comparative analysis of two integrated assessment tools is presented in this paper. The techniques achieve success based on high-quality data and analysis of existing technical and non-technical challenges which this paper examines. The comparative analysis outlines the limitations and advantages of every methodology studied and emphasizes the need for integrated hybrid frameworks to boost decision-making in the RA process. Future research should focus on creating or improving existing hybrid frameworks for late-stage RA while utilizing qualitative frameworks in the initial site screening stage to advance GSC’s safe and effective implementation. Full article
Show Figures

Figure 1

16 pages, 528 KB  
Article
Optimized Biochar from Chicken Manure via Hydrothermal Activation and Catalytic HTC: Properties and CO2 Reduction Potential
by Seong-Yeun Yoo, Thi. Thu-Trang Ho, Ahmad Nadeem, Seong-Su Kim, Kangil Choe and Jai-Young Lee
Fuels 2025, 6(2), 41; https://doi.org/10.3390/fuels6020041 - 1 Jun 2025
Cited by 1 | Viewed by 2315
Abstract
Chicken manure (CM) is a nutrient-rich but environmentally problematic biomass that requires sustainable management. This study applied a three-step process consisting of hydrothermal activation (ZnCl2 or H3PO4), catalytic hydrothermal carbonization (HCl or FeCl3), and low-temperature pyrolysis [...] Read more.
Chicken manure (CM) is a nutrient-rich but environmentally problematic biomass that requires sustainable management. This study applied a three-step process consisting of hydrothermal activation (ZnCl2 or H3PO4), catalytic hydrothermal carbonization (HCl or FeCl3), and low-temperature pyrolysis (250 °C) to develop an energy-efficient method for producing biochar. The resulting biochars were systematically analyzed for their physicochemical properties, heavy metal content, and carbon sequestration potential, and compared with conventional pyrolysis-based biochars. Among the tested samples, the biochar produced via H3PO4 activation and HCl-catalyzed HTC [P-HTC(HCl)] exhibited the most favorable characteristics, including the highest carbon content (59.5 wt.%) and the lowest H/C ratio (0.65). As a result, it achieved the highest total potential carbon (TPC, 158.8 gcarbon/kgbiochar) and CO2 reduction potential (CRP, 465.9 gCO2-eq/kgbiochar), attributed to the strong dehydration and decarboxylation reactions and effective inorganic removal induced by Brønsted acid action. In contrast, conventional pyrolysis biochars showed significantly higher concentrations of heavy metals—up to 633 mg/kg of Cu and 2331 mg/kg of Zn—due to thermal concentration effects, whereas P-HTC(HCl) biochar presented a more balanced and environmentally acceptable heavy metal profile. In conclusion, the proposed low-temperature hydrothermal-assisted process demonstrates great potential for producing high-performance biochar from chicken manure with enhanced environmental safety and carbon storage efficiency. Full article
Show Figures

Figure 1

20 pages, 3898 KB  
Article
Research on the Combustion of Mixed Biomass Pellets in a Domestic Boiler
by Penka Zlateva, Angel Terziev, Kalin Krumov, Mariana Murzova and Nevena Mileva
Fuels 2025, 6(2), 40; https://doi.org/10.3390/fuels6020040 - 21 May 2025
Cited by 4 | Viewed by 2734
Abstract
The present study analyzes the combustion process of mixed biomass pellets in a domestic boiler. For the purposes of the research, experimental measurements of flue gases are combined with numerical simulations based on computational fluid dynamics (CFD). Special attention is given to the [...] Read more.
The present study analyzes the combustion process of mixed biomass pellets in a domestic boiler. For the purposes of the research, experimental measurements of flue gases are combined with numerical simulations based on computational fluid dynamics (CFD). Special attention is given to the impact of the ratio between primary and secondary air on the combustion process, emission characteristics, and thermal balance. The results show that an air distribution ratio of 60/40 (primary/secondary) leads to more complete combustion, reducing emissions of carbon monoxide (CO) and nitrogen oxides (NOx), while also improving the efficiency of the boiler. The analysis of the numerical modeling results shows that CO emissions decrease by 12% and NOx emissions by 27%. The calculated model is validated using experimental data on flue gas temperature, oxygen (O2) and carbon dioxide (CO2) concentrations, and combustion efficiency, and a high degree of correspondence between theoretical and actual measurements is established. The simulations reveal the dynamics of the temperature field, the movement of flue gases, and the role of turbulence in the combustion chamber. Optimization of the air distribution is proven to improve the combustion process and reduce the harmful emissions generated. The obtained results highlight the potential of mixed biomass pellets as a sustainable alternative to conventional fuels, provided that combustion parameters are precisely regulated. They can serve as a foundation for the enhancement of biomass-based heating systems in order to achieve higher efficiency and environmental sustainability. A market research study is also conducted, revealing that mixed pellets are preferred due to their high calorific value, low cost, and low ash content. Full article
(This article belongs to the Special Issue Biofuels and Bioenergy: New Advances and Challenges)
Show Figures

Figure 1

21 pages, 2925 KB  
Article
Flexible Green Ammonia Production: Impact of Process Design on the Levelized Cost of Ammonia
by Cecilia Pistolesi, Alberto Giaconia, Claudia Bassano and Marcello De Falco
Fuels 2025, 6(2), 39; https://doi.org/10.3390/fuels6020039 - 21 May 2025
Cited by 7 | Viewed by 7994
Abstract
This study evaluates the economic feasibility of flexible, renewable ammonia production in Italy through a comprehensive sensitivity analysis of the levelized cost of ammonia (LCOA). Ammonia is produced through Haber–Bosch synthesis from green hydrogen and nitrogen coming from alkaline electrolysis and cryogenic air [...] Read more.
This study evaluates the economic feasibility of flexible, renewable ammonia production in Italy through a comprehensive sensitivity analysis of the levelized cost of ammonia (LCOA). Ammonia is produced through Haber–Bosch synthesis from green hydrogen and nitrogen coming from alkaline electrolysis and cryogenic air separation, respectively. The analysis examines the impact of key parameters such as renewable source peak power, Haber–Bosch reactor flexibility, energy mix, electrochemical and hydrogen storage, on the final production cost. The location considered for the PV and wind power output is Southern Italy. The results show that a wind-driven system with minimal battery storage and a flexibility factor (ratio between the minimum operating capacity and the nominal capacity of the plant) of 20% offers the most cost-effective solution, but production is scaled down to 64 tpd. With the 2030 cost structure, battery storage offers better integration with wind systems and flexible operation, even at low levels of turndown. For different combinations of process design choices and flexibility, the optimal LCOA for a green ammonia production is approximately 0.59 USD/kgNH3 in 2050. This cost of production could be competitive with grey ammonia, provided that a carbon emission allowance of USD 0.12/kgCO2 is applied. Full article
Show Figures

Figure 1

30 pages, 9593 KB  
Article
Experimental and Aspen Simulation Study of the Co-Pyrolysis of Refuse-Derived Fuel and Oil Shale: Product Yields and Char Characterization
by Hasan J. Al-Abedi, Joseph D. Smith, Haider Al-Rubaye, Paul C. Ani, Caleb Moellenhoff, Tyler McLeland and Katarina Zagorac
Fuels 2025, 6(2), 38; https://doi.org/10.3390/fuels6020038 - 15 May 2025
Cited by 6 | Viewed by 3692
Abstract
This research delves into the co-pyrolysis of refuse-derived fuel (RDF) and oil shale (OS), utilizing a 50% weight ratio for each component. The study employs a fixed-bed reactor, augmented by electrical kiln heating, to conduct the co-pyrolysis process. A significant aspect of this [...] Read more.
This research delves into the co-pyrolysis of refuse-derived fuel (RDF) and oil shale (OS), utilizing a 50% weight ratio for each component. The study employs a fixed-bed reactor, augmented by electrical kiln heating, to conduct the co-pyrolysis process. A significant aspect of this research is the use of Aspen Plus software for process simulation, with the simulated results undergoing validation through experimental data. A commendable correlation was observed between the experimental outcomes and the model predictions, underscoring the reliability of the simulation approach. The investigation reveals distinct product yields from the pyrolysis of 100% RDF and 100% OS. Specifically, the pyrolysis of pure RDF yielded 45.26% gas, 20.67% oil, and 34.07% char by weight. In contrast, the pyrolysis of pure OS resulted in 14.51% gas, 8.32% liquid, and a significant 77.61% char by weight. The co-pyrolysis of RDF and OS in a 50% blend altered the product distribution to 31.98% gas, 12.58% liquid, and 55.09% char by weight. Furthermore, the Aspen Plus simulation model aligned closely with these findings, predicting yields of 31.40% gas, 11.9% oil, and 56.6% char by weight for the RDF-OS blend. This study not only elucidates the co-pyrolysis behavior of RDF and OS but also contributes valuable insights into the potential of these materials to address the pressing issue of plastic waste management and energy resource utilization. The findings underscore the efficacy of RDF and OS co-pyrolysis as a viable strategy for enhancing the value extraction from waste and underutilized energy resources, presenting a promising avenue for environmental and energy sustainability. Full article
Show Figures

Figure 1

24 pages, 1536 KB  
Article
Feasibility Analysis of the New Generation of Fuels in the Maritime Sector
by José Miguel Mahía-Prados, Ignacio Arias-Fernández, Manuel Romero Gómez and Sandrina Pereira
Fuels 2025, 6(2), 37; https://doi.org/10.3390/fuels6020037 - 8 May 2025
Cited by 3 | Viewed by 2735
Abstract
The main motivation for this paper was the lack of studies and comparative analyses on the new generation of alternative fuels in the marine sector, such as methane, methanol, ammonia and hydrogen. Firstly, a review of international legislation and the status of these [...] Read more.
The main motivation for this paper was the lack of studies and comparative analyses on the new generation of alternative fuels in the marine sector, such as methane, methanol, ammonia and hydrogen. Firstly, a review of international legislation and the status of these new fuels was carried out, highlighting the current situation and the different existing alternatives for reducing greenhouse gas (GHG) emissions. In addition, the status and evolution of the current order book for ships since the beginning of this decade were used for this analysis. Secondly, each fuel and its impact on the geometry and operation of the engine were evaluated in a theoretical engine called MW-1. Lastly, an economic analysis of the current situation of each fuel and its availability in the sector was carried out in order to select, using the indicated methodology, the most viable fuel at present to replace traditional fuels with a view to the decarbonization set for 2050. Full article
Show Figures

Figure 1

23 pages, 6617 KB  
Article
Comparison of the Methods for Predicting the Critical Temperature and Critical Pressure of Petroleum Fractions and Individual Hydrocarbons
by Evdokia Sotirova, Svetlin Vasilev, Dicho Stratiev, Ivelina Shishkova, Sotir Sotirov, Radoslava Nikolova, Anife Veli, Veselina Bureva, Krassimir Atanassov, Vanya Georgieva, Denis Stratiev and Svetoslav Nenov
Fuels 2025, 6(2), 36; https://doi.org/10.3390/fuels6020036 - 7 May 2025
Cited by 1 | Viewed by 3030
Abstract
All modern process simulators rely on thermodynamic methods to estimate physical properties and calculate phase equilibria. The critical properties of individual components or pseudo-components, which represent undefined mixtures, play a crucial role in these calculations. However, the chemical compositions and characteristics of whole [...] Read more.
All modern process simulators rely on thermodynamic methods to estimate physical properties and calculate phase equilibria. The critical properties of individual components or pseudo-components, which represent undefined mixtures, play a crucial role in these calculations. However, the chemical compositions and characteristics of whole crude oils, petroleum fractions, and fuels, which are very complex mixtures of individual hydrocarbons, can vary significantly depending on the specific crude oil and the processing involved. For instance, straight-run petroleum fractions differ from those obtained through cracking processes due to differences in unsaturated hydrocarbon content. Consequently, effective methods for predicting critical temperature and pressure must account for a wide range of compositional scenarios. To address this challenge, we utilized a database of 176 individual hydrocarbons to evaluate the existing correlations for critical temperature and pressure calculations. Intercriteria analysis was performed to evaluate the relations between the different variables to be used for critical temperature and pressure predictions. Additionally, we proposed new correlations and ANN models for these properties and assessed their performance. Our study aims to provide robust predictive models that can accurately estimate critical properties across diverse petroleum fractions and compositions. Full article
Show Figures

Figure 1

14 pages, 1365 KB  
Article
Hydrocracking of Various Vacuum Residues
by Dicho Stratiev
Fuels 2025, 6(2), 35; https://doi.org/10.3390/fuels6020035 - 7 May 2025
Cited by 4 | Viewed by 2624
Abstract
The residue conversion processes, coking, visbreaking, and fluid catalytic cracking (FCC), have demonstrated that feedstock quality is the single factor that most affects process performance. While, for the FCC, it is known that the heavy oil conversion at a maximum gasoline yield point [...] Read more.
The residue conversion processes, coking, visbreaking, and fluid catalytic cracking (FCC), have demonstrated that feedstock quality is the single factor that most affects process performance. While, for the FCC, it is known that the heavy oil conversion at a maximum gasoline yield point can vary between 50 and 85 wt. %, for the vacuum residue hydrocracking, no reports have appeared yet to reveal the dependence of conversion on the quality of vacuum residue being hydrocracked. In order to search for such a dependence, eight vacuum residues derived from medium, heavy, and extra heavy crude oils have been hydrocracked in a laboratory unit at different reaction temperatures. The current study has witnessed that the vacuum residue hydrocracking obeys the same rule as that of the other residue conversion processes, confirming that the feedstock quality has a great influence on the process performance. A conversion variation between 45 and 85 wt. % can be observed when the sediment content in the hydrocracked atmospheric residue is within the acceptable limit, guaranteeing the planned cycle length. An intercriteria analysis was performed, and it revealed that the vacuum residue conversion has negative consonances with the contents of nitrogen and metals. Correlations were developed which predict the conversion at constant operating conditions within the uncertainty of conversion measurement of 1.7 wt. % and correlation coefficient of 0.964. The conversion at constant hydrocracked atmospheric residue (HCAR) sediment content was predicted with a correlation coefficient of 0.985. The correlations developed in this work disclosed that the higher the contents of metals, nitrogen, and asphaltenes, and the lower the content of sulfur, the lower the conversion in the hydrocracking process is. It was also shown that vacuum residues, which have the same reactivity (the same conversion at identical operating conditions), can indicate significant difference in the conversion at the same HCAR sediment content due to their diverse propensity to form sediments in the process of hydrocracking. Full article
Show Figures

Figure 1

27 pages, 5715 KB  
Article
The Development of a Kinetic Model for Biochar Gasification with CO2: Comparison Between a Thermogravimetric Analyzer and a Fluidized Bed Reactor
by Luis Reyes, Michael Jabbour, Lokmane Abdelouahed and Bechara Taouk
Fuels 2025, 6(2), 34; https://doi.org/10.3390/fuels6020034 - 3 May 2025
Cited by 2 | Viewed by 3542
Abstract
This study presents the development of a kinetic model for the gasification of biochar with carbon dioxide and compares the results obtained using a thermogravimetric analyzer (TGA) and a fluidized bed reactor (FBR). The kinetic experiments investigated the effects of the CO2 [...] Read more.
This study presents the development of a kinetic model for the gasification of biochar with carbon dioxide and compares the results obtained using a thermogravimetric analyzer (TGA) and a fluidized bed reactor (FBR). The kinetic experiments investigated the effects of the CO2 partial pressure (0.33–1 atm), temperature (800–1000 °C), and CO2/C ratio (3.5–10.5). Three structural models, the shrinking core model (SCM), volumetric model (VM), and power-law model (PLM), were evaluated for their ability to predict experimental results. The results demonstrated that increasing the temperature, CO2 partial pressure, and CO2/C ratio enhanced the gasification rate, reducing the time required for complete biochar conversion. The apparent activation energy for both reactors was similar (156–159 MJ/kmol), with reaction orders of 0.4–0.49. However, the kinetic models varied significantly between setups. In the TGA, the PLM provided the best fit to experimental data, with standard deviations of 2.6–9%, while in the FBR, the SCM was most accurate, yielding an average deviation of 1.5%. The SCM effectively described the layer-by-layer char consumption, where gasification slowed at high conversion levels. Conversely, the PLM for the TGA revealed a unique mathematical function not aligned with traditional models, indicating localized reaction behaviors. This study highlights the inability to directly extrapolate TGA-derived kinetic models to FBR systems, underscoring the distinct mechanisms governing char consumption in each reactor type. These findings provide critical insights for optimizing biochar gasification across diverse reactor configurations. Full article
Show Figures

Figure 1

18 pages, 868 KB  
Article
Real-Time Drilling Performance Optimization Using Automated Penetration Rate Algorithms with Vibration Control
by Dan Sui
Fuels 2025, 6(2), 33; https://doi.org/10.3390/fuels6020033 - 2 May 2025
Cited by 5 | Viewed by 5805
Abstract
Automation has transformed process optimization across industries by enhancing efficiency, safety, and reliability while minimizing human intervention. This paper presents a model-based optimization strategy tailored for automated drilling operations, focusing on maximizing performance while maintaining operational safety. The approach employs real-time control of [...] Read more.
Automation has transformed process optimization across industries by enhancing efficiency, safety, and reliability while minimizing human intervention. This paper presents a model-based optimization strategy tailored for automated drilling operations, focusing on maximizing performance while maintaining operational safety. The approach employs real-time control of key parameters, such as applied force and rotational speed, through a robust closed-loop control system. An adaptive detection algorithm is incorporated to dynamically adjust operational parameters when encountering changing conditions. This real-time adaptability ensures efficient performance under diverse scenarios while mitigating risks. In the simulation, the data used for modeling drillstring dynamics are sourced from a publicly available benchmarking dataset, which provides a reliable basis for evaluation. From the simulation results, it is clear that the drilling optimization framework is capable of achieving high performance with lower energy consumption while maintaining effective vibration mitigation and prevention. This balance is essential for ensuring operational efficiency and tool longevity in dynamic environments. The findings highlight the potential of this framework to enhance automated systems in energy, construction, and other sectors requiring precise control of dynamic mechanical processes. Full article
Show Figures

Figure 1

15 pages, 1991 KB  
Article
Fuel Pelletization of Digestate: A Pathway to Renewable and Sustainable Energy Sources
by Iryna Vaskina, Roman Vaskin, Ruslan Ostroha, Mykola Yukhymenko, Maksym Skydanenko, Karol Kupryaniuk, Lenka Demkova and Serhii Sydorenko
Fuels 2025, 6(2), 32; https://doi.org/10.3390/fuels6020032 - 2 May 2025
Cited by 4 | Viewed by 3083
Abstract
Digestate as a by-product of biogas production requires appropriate utilization methods to convert it into a valuable resource. This study investigated the feasibility of using digestate from a biogas plant as a sustainable feedstock for fuel pellet production. Digestate from an agricultural biogas [...] Read more.
Digestate as a by-product of biogas production requires appropriate utilization methods to convert it into a valuable resource. This study investigated the feasibility of using digestate from a biogas plant as a sustainable feedstock for fuel pellet production. Digestate from an agricultural biogas plant was dried and pelletized, both with and without the addition of biochar. The resulting pellets were analyzed for their physicochemical properties, elemental composition, and calorific value. Samples of pellets were examined using a calorimeter and XRF analyzer. Results showed that digestate pellets exhibited promising fuel characteristics comparable to traditional wood pellets (17.07–17.11 MJ/kg). However, the addition of biochar, while increasing calorific value, led to high ash content and elevated concentrations of Cl, S, N, Ni, Zn, exceeding acceptable limits defined by ISO 17225-6. Consequently, biochar addition is not recommended due to potential environmental concerns upon combustion. The findings highlight that digestate with initial moisture content of 7–7.5% is the most suitable for pelletization in terms of mechanical durability and strength quality. Further research is recommended to fully assess the environmental and economic viability of digestate-based fuel pellets. This approach addresses two issues: it enables waste utilization and produces a valuable resource. Full article
(This article belongs to the Special Issue Feature Papers in Fuels)
Show Figures

Graphical abstract

18 pages, 4611 KB  
Essay
Study of the Effect of Alkali Metal Ions (Li+, Na+, K+) in Inhibiting the Spontaneous Combustion of Coal
by Yunqiu Liu, Hongjie Peng, Ran Peng and Chuanbo Cui
Fuels 2025, 6(2), 31; https://doi.org/10.3390/fuels6020031 - 28 Apr 2025
Viewed by 1006
Abstract
The essence of coal spontaneous combustion lies in the existence of a large number of chemically active functional groups in the coal molecule, such as aldehyde group (-CHO) and methoxy group (-OCH3) in the side chain structure of coal molecule, which [...] Read more.
The essence of coal spontaneous combustion lies in the existence of a large number of chemically active functional groups in the coal molecule, such as aldehyde group (-CHO) and methoxy group (-OCH3) in the side chain structure of coal molecule, which can be easily oxidized, thus triggering the spontaneous combustion process. Retardant is a more widely used technology to prevent the spontaneous combustion of coal, but the research on the microscopic level of the mechanism of coal spontaneous combustion retardation has been weak for many years, so deepening the exploration in this field is crucial for the optimization of the retardation strategy. The inhibition effect of Li+, Na+, and K+ inhibitors was investigated through the programmed warming experiments, and the results showed that the carbon monoxide production and oxygen consumption of coal samples inhibited by Li+, Na+, and K+ inhibitors were reduced to different degrees compared with that of the original coal, which proved that it had an inhibitory effect on the spontaneous combustion of coal. In order to deeply investigate the interaction between the molecular structure properties of coal and alkali metal ions, the complexes formed by three typical alkali metal ions-Li+, Na+, and K+-with specific reactive groups (-CHO and -OCH3) in coal were investigated with the help of the quantum chemical calculation software Gaussian 16W, and the following conclusions were made after analyzing the complexes: on the one hand, the complexes formed by Li+, Na+, and K+ with the reactive groups in coal can occupy the sites where the reactive groups bind with oxygen, reduce the chance of coal oxygen contact and inhibit its oxidation process; on the other hand, the coordinating action of alkali metal ions increases the maximum energy barrier that needs to be overcome for the reaction of the originally active groups, resulting in the coal molecules in the process of oxidation reaction, increasing the difficulty of the reaction, thus effectively curbing the tendency of spontaneous combustion of coal. Full article
Show Figures

Figure 1

23 pages, 7415 KB  
Article
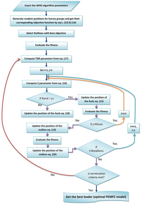
Optimal Adaptive Modeling of Hydrogen Polymer Electrolyte Membrane Fuel Cells Based on Meta-Heuristic Algorithms Considering the Membrane Aging Factor
by Mohamed Ahmed Ali, Mohey Eldin Mandour and Mohammed Elsayed Lotfy
Fuels 2025, 6(2), 30; https://doi.org/10.3390/fuels6020030 - 25 Apr 2025
Cited by 3 | Viewed by 1034
Abstract
An efficient adaptive modeling criterion for the polymer electrolyte membrane fuel cell (PEMFC) is proposed in this paper, which can facilitate its precise simulation, design, analysis and control. In this work, a number of state-of-the-art algorithms have been adapted to optimize the complex [...] Read more.
An efficient adaptive modeling criterion for the polymer electrolyte membrane fuel cell (PEMFC) is proposed in this paper, which can facilitate its precise simulation, design, analysis and control. In this work, a number of state-of-the-art algorithms have been adapted to optimize the complex electrochemical PEMFC model. Investigations are carried out not only from the conventional perspective of modeling accuracy but also from a new perspective represented by the impact of process computational time. Here, a novel technique of PEMFC modeling is proposed based on a meta-heuristic optimization algorithm called the wild horse optimizer (WHO). The proposed technique is concerned with the impact of the computational time on dynamic PEMFC modeling. A comprehensive statistical analysis was performed on the results of competing meta-heuristic optimizers that were adapted to a common PEMFC modeling problem. Among them, the proposed WHO approach’s results showed a promising performance in terms of its accuracy and minimum computational time over the other state-of-the-art approaches. For further evaluation of the WHO approach, it was used to optimize additional commercial PEMFC stack models. The results of the WHO approach highlighted its superior performance from the point of view of a high accuracy with a low computational burden, which supports its suitability for online applications. Full article
Show Figures

Figure 1

16 pages, 8425 KB  
Article
Quantifying the Impact of Parent–Child Well Interactions in Unconventional Reservoirs
by Gizem Yildirim
Fuels 2025, 6(2), 29; https://doi.org/10.3390/fuels6020029 - 21 Apr 2025
Cited by 1 | Viewed by 2904
Abstract
The objective of this research is to examine the dynamics of parent/child well interaction in unconventional plays, an issue that has gained prominence as high-quality inventory reduces and the number of infill wells escalates. To achieve this, the research will identify and analyze [...] Read more.
The objective of this research is to examine the dynamics of parent/child well interaction in unconventional plays, an issue that has gained prominence as high-quality inventory reduces and the number of infill wells escalates. To achieve this, the research will identify and analyze the factors influencing the interaction between parent/child wells and quantify the impacts of time, distance, and geological formation within the context of the DJ basin. The short-term estimate, considered as the next 12 months of cumulative oil production, is forecasted using decline curve analysis (DCA), and the long-term estimates come from the estimated ultimate recovery (EUR) of oil. The impact of the interaction on the parent well is determined as the difference between the recovery of the pre-frac hit and the post-frac hit. The child wells are compared to unaffected wells from the same unit. The average distance between parent and child wells is kept constant, and the time gap between the pre-existing and infill wells is statistically compared to observe the impact of time. The same procedure is followed for distance, orientation, and formation. The findings indicate that stimulation of child wells can lead to a depletion-induced stress shadow around the parent wells, potentially resulting in asymmetrical fracture growth. Consequently, the proximity of parent wells may contribute to a decrease in the performance of the child wells. On the contrary, parent wells with frac hits experienced varied outcomes, including improved production, reduced production, or no noticeable change at all. When the distance between parent and child well decreases, the negative impact on child wells increases. Increasing the time gap between pre-existing wells and infill wells shows an adverse impact on child wells. The impact on child wells was not observed when the parent well had been producing for less than 5 months. An interesting pattern emerged when analyzing the orientation of wells; child wells drilled at a perpendicular angle to their parent wells did not exhibit changes in performance. Within the geological context, the Niobrara Formation was found to have a more substantial negative impact on well interactions than the Codell Formation. In conclusion, time and distance play a crucial role in parent/child well interaction. Despite the existence of studies on parent/child well interactions within the literature, a comprehensive and detailed analysis specifically targeting the DJ Basin—particularly focusing on the intricacies of well interactions within the Niobrara and Codell Formations—has not yet been undertaken. Full article
Show Figures

Figure 1

14 pages, 3617 KB  
Article
Optimizing a Hydrogen and Methane Blending System Through Design and Simulation
by Ştefan Ionuţ Spiridon, Bogdan Florian Monea and Eusebiu Ilarian Ionete
Fuels 2025, 6(2), 28; https://doi.org/10.3390/fuels6020028 - 10 Apr 2025
Cited by 1 | Viewed by 2183
Abstract
Hydrogen–methane gas mixtures are increasingly recognized as a viable path toward achieving carbon neutrality, leveraging existing natural gas infrastructure while reducing greenhouse gas emissions. This study investigates a novel static mixing device designed for blending hydrogen and methane, employing both experimental tests and [...] Read more.
Hydrogen–methane gas mixtures are increasingly recognized as a viable path toward achieving carbon neutrality, leveraging existing natural gas infrastructure while reducing greenhouse gas emissions. This study investigates a novel static mixing device designed for blending hydrogen and methane, employing both experimental tests and three-dimensional computational fluid dynamics (CFD) simulations. Hydrogen was introduced into a methane flow via direct injection, with experimental mixtures ranging from 5% to 18% hydrogen. The mixture quality was assessed using a specialized gas chromatograph, and the results were compared against simulated data to evaluate the mixer’s performance and the model’s accuracy. The system demonstrated effective blending, maintaining uniform hydrogen concentrations across the outlet with minimal variations. Experimental and simulated results showed strong agreement, with an average accuracy error below 2%, validating the reliability of the CFD model. Smaller nozzles (0.4 mm) achieved greater mixing uniformity, while larger nozzles (0.6 mm) facilitated higher hydrogen throughput, indicating trade-offs between mixing precision and flow capacity. The mixing device proved compatible with existing pipeline infrastructure, offering a scalable solution for hydrogen integration into natural gas networks. These findings underscore the mixer’s potential as a practical component in advancing the hydrogen economy and achieving sustainable energy transitions. Full article
Show Figures

Figure 1

20 pages, 16121 KB  
Article
Optimization of Hydrogen Combustion in Diesel Engines: A CFD-Based Approach for Efficient Hydrogen Mixing and Emission Reduction
by Bogdan Suatean, Grigore Cican, Stephane Guilain and Guillermo De-Paz-Alcolado
Fuels 2025, 6(2), 27; https://doi.org/10.3390/fuels6020027 - 8 Apr 2025
Cited by 7 | Viewed by 3460
Abstract
Hydrogen internal combustion engines (ICEs) have gained significant attention as a promising solution for achieving zero-carbon emissions in the transportation sector. This study investigates the conversion of a 2 L Diesel ICE into a lean hydrogen-powered ICE, focusing on key challenges such as [...] Read more.
Hydrogen internal combustion engines (ICEs) have gained significant attention as a promising solution for achieving zero-carbon emissions in the transportation sector. This study investigates the conversion of a 2 L Diesel ICE into a lean hydrogen-powered ICE, focusing on key challenges such as hydrogen mixing, pre-ignition, combustion flame development, and NOx emissions. The novelty of this research lies in the specific modifications made to optimize engine performance and reduce emissions while utilizing the existing Diesel engine infrastructure. The study identifies several important design changes for the successful conversion of a Diesel engine to hydrogen, including the following: Intake port design: transitioning from a swirl to a tumble design to enhance hydrogen mixing; Injection and spark plug configuration: using a lateral injection system combined with a central spark plug to improve combustion; Piston design: employing a lenticular piston shape with adaptable depth to enhance mixing; Mitigating Coanda effect: preventing hydrogen issues at the spark plug using deflectors or caps; and Head design: maintaining a flat head design for efficient mixing, while ensuring adequate cooling to avoid pre-ignition. These findings highlight the importance of specific modifications for converting Diesel engines to hydrogen, providing a solid foundation for further research in hydrogen-powered ICEs, which could contribute to carbon emission reduction and a more sustainable energy transition. Full article
Show Figures

Figure 1

16 pages, 1110 KB  
Article
Pressurised Fuel Vessel Mass Estimation for High-Altitude PEM Unmanned Aircraft Systems
by Ibrahim M. Albayati, Abdulrahman Muataz Al-Bayati and Rashid Ali
Fuels 2025, 6(2), 26; https://doi.org/10.3390/fuels6020026 - 3 Apr 2025
Viewed by 1576
Abstract
The power to weight ratio of power plants is an important consideration, especially in the design of Unmanned Aircraft System (UAS). In this paper, a UAS with an MTOW of 35.3 kg, equipped with a fuel cell as a prime power supply to [...] Read more.
The power to weight ratio of power plants is an important consideration, especially in the design of Unmanned Aircraft System (UAS). In this paper, a UAS with an MTOW of 35.3 kg, equipped with a fuel cell as a prime power supply to provide electrical power to the propulsion system, is considered. A pressure vessel design that can estimate and determine the total size and weight of the combined power plant of a fuel cell stack with hydrogen and air/oxygen vessels and the propulsion system of the UAS for high-altitude operation is proposed. Two scenarios are adopted to determine the size and weight of the pressure vessels required to supply oxygen to the fuel cell stack. Different types of stainless-steel materials are used in the design of the pressure vessel in order to find an appropriate material that provides low size and weight advantages. Also, the design of a hydrogen pressure vessel and mass estimation are also considered. The estimated sizes and weights of the hydrogen and oxygen vessels of the power plant and propulsion system in this research offer a maximum of four hours of flying time for the UAS mission; this is based on a Horizon (H-1000) Proton Exchange Membrane (PEM) stack. Full article
Show Figures

Figure 1

19 pages, 3019 KB  
Article
Numerical Analysis on Impact of Membrane Thickness and Temperature on Characteristics of Biogas Dry Reforming Membrane Reactor Using Pd/Cu Membrane and Ni/Cr Catalyst
by Akira Nishimura, Ryoma Ichii, Souta Yamada, Mizuki Ichikawa, Taisei Hayakawa and Eric Hu
Fuels 2025, 6(2), 25; https://doi.org/10.3390/fuels6020025 - 3 Apr 2025
Viewed by 836
Abstract
The purpose of this study is to reveal the characteristics of a Pd/Cu membrane and Ni/Cr catalyst adopted in a biogas dry reforming (BDR) membrane reactor by the numerical simulation procedure. The commercial software COMSOL Multiphysics ver. 6.2 was adopted in the numerical [...] Read more.
The purpose of this study is to reveal the characteristics of a Pd/Cu membrane and Ni/Cr catalyst adopted in a biogas dry reforming (BDR) membrane reactor by the numerical simulation procedure. The commercial software COMSOL Multiphysics ver. 6.2 was adopted in the numerical simulation. COMSOL is one type of commercial software that can solve multiphysics phenomena, i.e., chemical reaction, fluid dynamics, heat transfer, etc. The impact of the initial reaction temperature and the thickness of the Pd/Cu membrane on the performance of the BDR membrane reactor using an Ni/Cr catalyst is also investigated. The initial reaction temperatures adopted were 400 °C, 500 °C, and 600 °C, and the thicknesses of the Pd/Cu membrane were varied at 20 μm, 40 μm, and 60 μm. It was discovered that when the initial reaction temperature was raised, the molar concentration of H2 increased while the molar concentrations of CH4 and CO2 decreased. Because the penetration resistance of the Pd/Cu membrane decreased with the decrease in the thickness of the Pd/Cu membrane, the molar concentrations of H2 remaining in the Pd/Cu membrane and sweep chamber rose with the decrease in the thickness of the Pd/Cu membrane. Full article
Show Figures

Figure 1

25 pages, 2761 KB  
Review
Minireview: Intensified Low-Temperature Fischer–Tropsch Reactors for Sustainable Fuel Production
by Yadolah Ganjkhanlou, Evert Boymans and Berend Vreugdenhil
Fuels 2025, 6(2), 24; https://doi.org/10.3390/fuels6020024 - 1 Apr 2025
Cited by 9 | Viewed by 6176
Abstract
Low-temperature Fischer–Tropsch (LTFT) synthesis converts syngas to diesel/wax at 200–250 °C. The LTFT reaction has recently received renewed interest, as it can be used for converting syngas from renewable sources (biomass and waste) to high-value fuels and chemicals. Conventional LTFT reactors, such as [...] Read more.
Low-temperature Fischer–Tropsch (LTFT) synthesis converts syngas to diesel/wax at 200–250 °C. The LTFT reaction has recently received renewed interest, as it can be used for converting syngas from renewable sources (biomass and waste) to high-value fuels and chemicals. Conventional LTFT reactors, such as fixed-bed and slurry reactors, are not entirely suitable for bio-syngas conversion due to their smaller scale compared to fossil fuel-based syngas processes. This review explores advancements in intensifying LTFT reactors suitable for bio-syngas conversion, enabling smaller scale and dynamic operation. Various strategies for enhancing heat and mass transfer are discussed, including the use of microchannel reactors, structured reactors, and other designs where either one or both the heat and mass transfer are intensified. These technologies offer improved performance and economics for small LTFT units by allowing flexible operation, with increased syngas conversion and reduced risk of overheating. Additionally, this review presents our outlook and perspectives on strategies for future intensification. Full article
Show Figures

Figure 1

28 pages, 2088 KB  
Article
Enhancing Bioenergy Production from Chlorella via Salt-Induced Stress and Heat Pretreatment
by Themistoklis Sfetsas, Sopio Ghoghoberidze, Petros Samaras, Polycarpos Falaras and Thomas Kotsopoulos
Fuels 2025, 6(2), 23; https://doi.org/10.3390/fuels6020023 - 27 Mar 2025
Cited by 3 | Viewed by 1900
Abstract
This study presents an integrated strategy to optimize biofuel production from Chlorella sorokiniana (CSO) and Chlorella vulgaris (CVU) by combining salt-induced stress and thermal pretreatment. The microalgae were cultivated in anaerobic digestate effluent (ADE) under stress and non-stress conditions to evaluate nutrient availability’s [...] Read more.
This study presents an integrated strategy to optimize biofuel production from Chlorella sorokiniana (CSO) and Chlorella vulgaris (CVU) by combining salt-induced stress and thermal pretreatment. The microalgae were cultivated in anaerobic digestate effluent (ADE) under stress and non-stress conditions to evaluate nutrient availability’s impact on biomass composition. Salt stress significantly enhanced lipid accumulation, with CVU exhibiting a 51.6% increase. Thermal pretreatment of biomass at 90 °C for 10 h achieved the highest methane yield (481 mL CH4/g VS), with CVU outperforming CSO. Milder pretreatment conditions (40 °C for 4 h) were more energy-efficient for CSO, achieving a yield of 2.67%. Fatty acid profiles demonstrated species-specific biodiesel properties, with CSO rich in oleic acid (33.47%) offering enhanced oxidative stability and cold flow performance, while CVU showed a higher polyunsaturated fatty acid content. This research highlights the economic viability of using ADE as a low-cost cultivation medium and the potential for scalable thermal pretreatments. Future research should focus on reducing energy demands of pretreatment processes and exploring alternative stress induction methods to further enhance biofuel yields. These findings offer valuable insights for tailoring cultivation and processing strategies to maximize lipid and methane production, supporting sustainable and economically viable dual biofuel production systems. Full article
(This article belongs to the Special Issue Combining Waste Treatment with Biofuels/Bioenergy Production)
Show Figures

Figure 1

24 pages, 8640 KB  
Article
Laboratory Modeling of the Bazhenov Formation Organic Matter Transformation in a Semi-Open System: A Comparison of Oil Generation Kinetics in Two Samples with Type II Kerogen
by Anton G. Kalmykov, Valentina V. Levkina, Margarita S. Tikhonova, Grigorii G. Savostin, Mariia L. Makhnutina, Olesya N. Vidishcheva, Dmitrii S. Volkov, Andrey V. Pirogov, Mikhail A. Proskurnin and Georgii A. Kalmykov
Fuels 2025, 6(2), 22; https://doi.org/10.3390/fuels6020022 - 25 Mar 2025
Cited by 1 | Viewed by 1927
Abstract
In this study, Kerogen conversion and oil production laboratory modeling results in Bazhenov formation source rock samples (Western Siberia, Russia) are presented. Two samples from one well with a similar composition and immature type II kerogen, which were accumulated in the same deep-sea [...] Read more.
In this study, Kerogen conversion and oil production laboratory modeling results in Bazhenov formation source rock samples (Western Siberia, Russia) are presented. Two samples from one well with a similar composition and immature type II kerogen, which were accumulated in the same deep-sea conditions, were used for this investigation. Hydrous pyrolysis was performed under 300 °C, with liquid products and a sample portion collected every 12 h to study kerogen parameters via pyrolysis and the synthetic-oil composition via GC–MS. The transformation of pyrolytic parameters was similar to the natural trend previously determined for Bazhenov source rocks with different maturities. The synthetic oils’ normal alkane composition and biomarker parameters transformed with time. Sedimentary conditions and lithology biomarker parameters presumed to be constant (Pr/Ph, Ph/C18, H29/H30, and DBT/Phen) changed depending on the heating duration. The oil maturation increased slightly. Differences between the samples were detected in hydrocarbon generation endurance (5 and 8 days), n-alkane composition, and C27/C29 and DBT/Phen. A hypothesis about the influence of kerogen variability and mineral matrix on oil production was made. This paper provides the basis for more detailed and accurate investigation of the factors affecting kerogen cracking and hydrocarbon formation. Full article
Show Figures

Figure 1

15 pages, 4546 KB  
Article
Optimizing Methanol Flow Rate for Enhanced Semi-Passive Mini-Direct Methanol Fuel Cell Performance
by Laura Faria and Vicenta María Barragán
Fuels 2025, 6(2), 21; https://doi.org/10.3390/fuels6020021 - 24 Mar 2025
Cited by 1 | Viewed by 1746
Abstract
Direct methanol fuel cells (DMFCs) typically operate in passive mode, where methanol is distributed across the membrane electrode assembly through natural diffusion. Usual methanol concentrations range from 1% to 5% by weight (wt.%), although this can vary depending on the specific configuration and [...] Read more.
Direct methanol fuel cells (DMFCs) typically operate in passive mode, where methanol is distributed across the membrane electrode assembly through natural diffusion. Usual methanol concentrations range from 1% to 5% by weight (wt.%), although this can vary depending on the specific configuration and application. In this work, the effect of an additional pumping system to supply the methanol has been analyzed by varying the methanol flow rate within the pump’s range. To this end, a parametric experimental study was carried out to study the influence of temperature (25–40 °C), concentration (0.15–6 wt.% methanol in water), and the flow rate of methanol (1.12–8.65 g/s) on the performance of a single mini-direct methanol fuel cell (DMFC) operating in semi-passive mode with a passive cathode and an active anode. Open circuit voltage, maximum power density, and cell efficiency were analyzed. To this purpose, open circuit voltage and current–voltage curves were measured in different experimental conditions. Results indicate that temperature is the most decisive parameter to increase DMFC performance. For all methanol concentrations and flow rates, performance improves with higher operating temperatures. However, the impact of the concentration and flow rate depends on the other parameters. The operating optimal concentration was 1% wt. At this concentration, a maximum power of 14.2 mW was achieved at 40 °C with a methanol flow of 7.6 g/s. Under these same conditions, the cell also reached its maximum efficiency of 23%. The results show that switching from passive to semi-passive mode generally increases open-circuit voltage and maximum power, thus improving fuel cell performance, likely due to the enhanced uniform distribution of the reactant in semi-passive mode. However, further increases in flow rate led to a decrease in performance, probably due to the methanol crossover effect. An optimal methanol flow rate is observed, depending on methanol flow temperature and concentration. Full article
Show Figures

Figure 1

Previous Issue
Next Issue
Back to TopTop