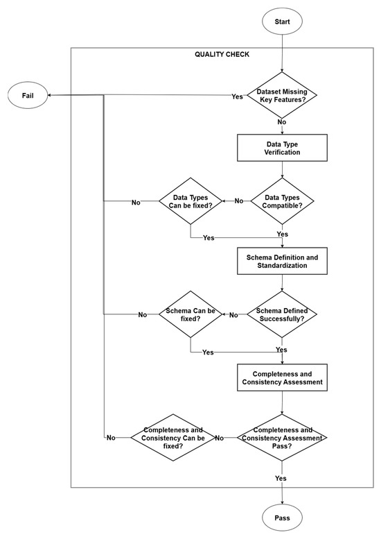
- Article
From Digital Services to Sustainable Ones: Novel Industry 5.0 Environments Enhanced by Observability
- Andrea Sabbioni,
- Antonio Corradi,
- Stefano Monti and
- Carlos Roberto De Rolt
The rapid evolution of Information Technologies is deeply transforming manufacturing, demanding innovative and enhanced production paradigms. Industry 5.0 further advances that transformation by fostering a more resilient, sustainable, and human-cent...

