The Antioxidant Salidroside Ameliorates the Quality of Postovulatory Aged Oocyte and Embryo Development in Mice
Abstract
1. Introduction
2. Materials and Methods
2.1. Chemicals and Animals
2.2. Oocyte Collection and Parthenogenesis Activation
2.3. Immunofluorescence (IF) Staining and Confocal Microscopy
2.4. Quantification of [Ca2+]c and [Ca2+]mt
2.5. Mitochondrial Density and Mitochondrial Membrane Potential
2.6. ATP Content Assays
2.7. Annexin-V Staining of Oocytes
2.8. Measurement of Intracellular Levels of ROS and GSH
2.9. Quantitative Real-Time-PCR (qRT-PCR)
2.10. RNA-Seq
2.11. Statistical Analysis
3. Results
3.1. SAL Decreases Oocyte Malformation Rate during Postovulatory Aging
3.2. SAL Recovers Oocyte Mitochondrial Dysfunction during Postovulatory Aging
3.3. SAL Alleviates Oxidative Stress in Aged Oocytes
3.4. SAL Restores [Ca2+]c and [Ca2+]mt Levels in Aged Oocytes
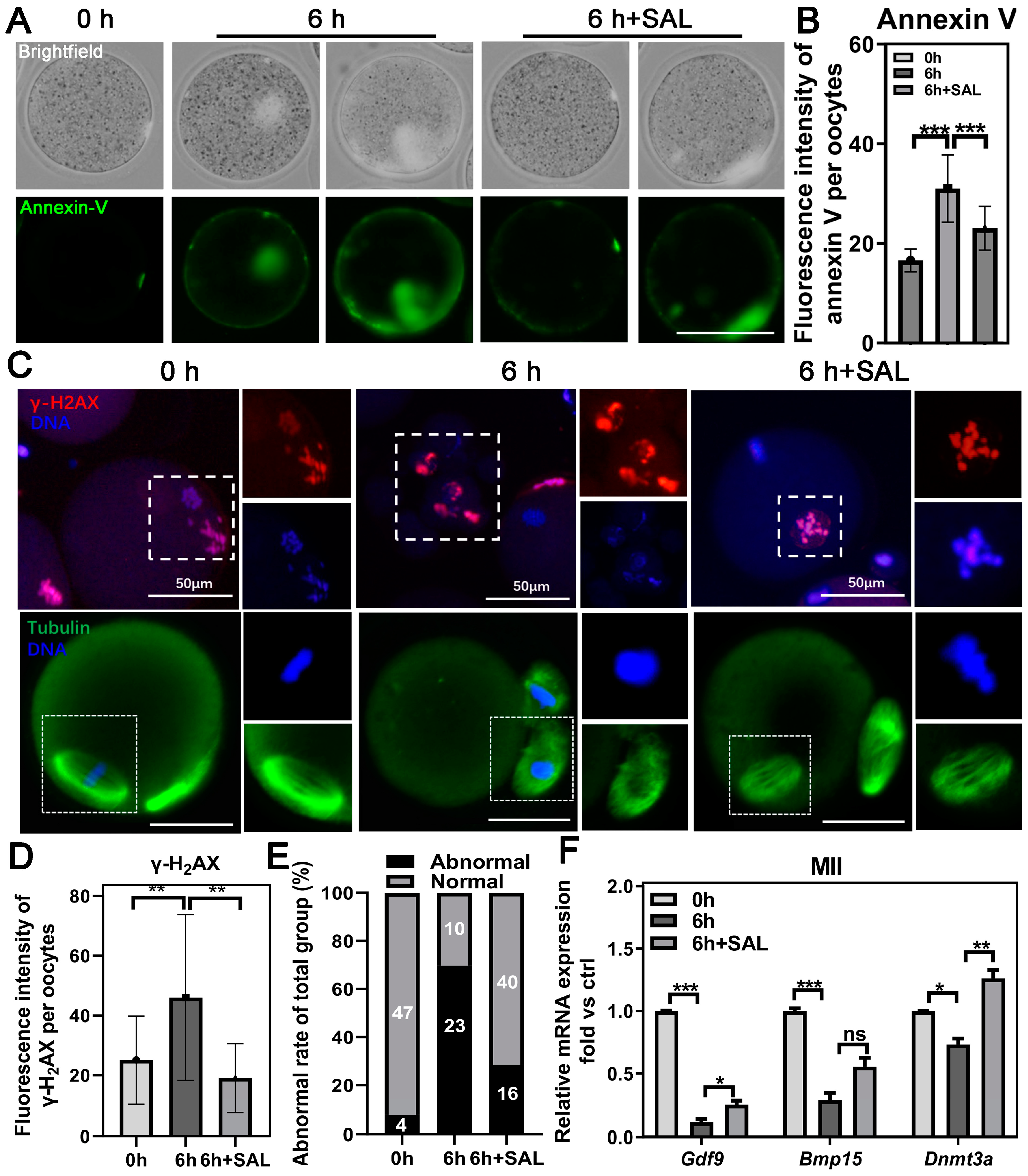
3.5. SAL Inhibits DNA Damage, Early Apoptosis and Improves Spindle Assembly in Aged Oocytes
3.6. SAL Treatment Improves the Early Embryonic Development and Quality of Postovulatory Aged Oocytes
3.7. RNA-Seq of Oocytes
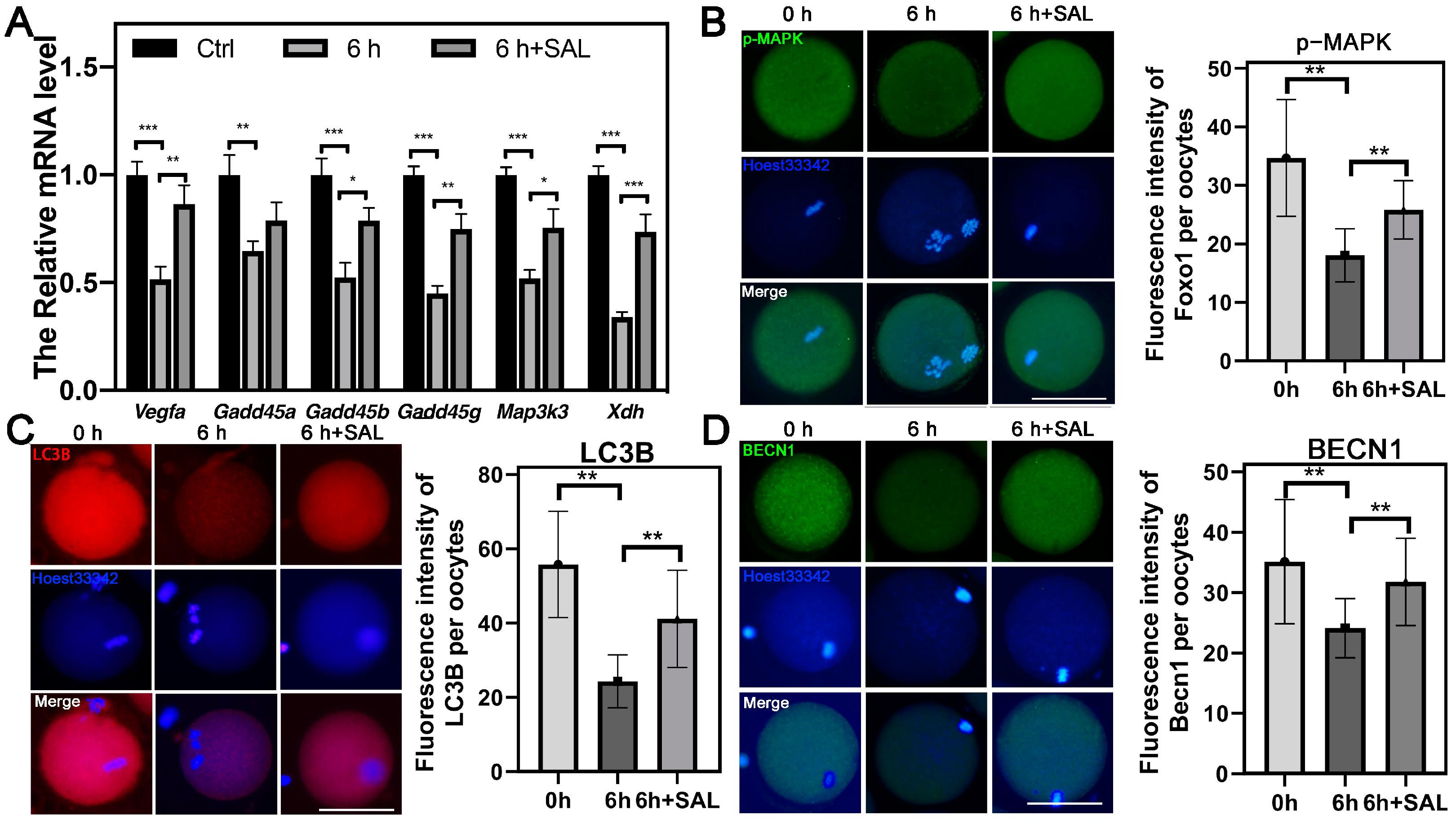
3.8. SAL Promotes Protective Autophagy of Aged Oocytes by Stimulating the MAPK Signaling Pathway
4. Discussion
5. Conclusions
Supplementary Materials
Author Contributions
Funding
Institutional Review Board Statement
Data Availability Statement
Conflicts of Interest
References
- Li, T.; Ge, Z.L.; Zhang, H. Study on the chemical constituents of Rhodiola crenulata. West China Med. J. 2012, 27, 367–370. [Google Scholar] [CrossRef]
- Xu, Z.W.; Chen, X.; Jin, X.H.; Meng, X.Y.; Zhou, X.; Fan, F.X.; Mao, S.Y.; Wang, Y.; Zhang, W.C.; Shan, N.N.; et al. SILAC-based proteomic analysis reveals that salidroside antagonizes cobalt chloride-induced hypoxic effects by restoring the tricarboxylic acid cycle in cardiomyocytes. J. Proteom. 2016, 130, 211–220. [Google Scholar] [CrossRef]
- Mao, G.X.; Xing, W.M.; Wen, X.L.; Jia, B.B.; Yang, Z.X.; Wang, Y.Z.; Jin, X.Q.; Wang, G.F.; Yan, J. Salidroside protects against premature senescence induced by ultraviolet B irradiation in human dermal fibroblasts. Int. J. Cosmet. Sci. 2015, 37, 321–328. [Google Scholar] [CrossRef] [PubMed]
- Ma, C.; Hu, L.; Tao, G.; Lv, W.; Wang, H. An UPLC-MS-based metabolomics investigation on the anti-fatigue effect of salidroside in mice. J. Pharm. Biomed. Anal. 2015, 105, 84–90. [Google Scholar] [CrossRef] [PubMed]
- Lv, C.; Huang, Y.; Liu, Z.X.; Yu, D.; Bai, Z.M. Salidroside reduces renal cell carcinoma proliferation by inhibiting JAK2/STAT3 signaling. Cancer Biomark. 2016, 17, 41–47. [Google Scholar] [CrossRef]
- Gao, J.; Zhou, R.; You, X.; Luo, F.; He, H.; Chang, X.; Zhu, L.; Ding, X.; Yan, T. Salidroside suppresses inflammation in a D-galactose-induced rat model of Alzheimer’s disease via SIRT1/NF-κB pathway. Metab. Brain Dis. 2016, 31, 771–778. [Google Scholar] [CrossRef] [PubMed]
- Zhu, L.; Wei, T.; Gao, J.; Chang, X.; He, H.; Luo, F.; Zhou, R.; Ma, C.; Liu, Y.; Yan, T. The cardioprotective effect of salidroside against myocardial ischemia reperfusion injury in rats by inhibiting apoptosis and inflammation. Apoptosis 2015, 20, 1433–1443. [Google Scholar] [CrossRef] [PubMed]
- Jang, S.I.; Pae, H.O.; Choi, B.M.; Oh, G.S.; Jeong, S.; Lee, H.J.; Kim, H.Y.; Kang, K.J.; Yun, Y.G.; Kim, Y.C.; et al. Salidroside from Rhodiola sachalinensis protects neuronal PC12 cells against cytotoxicity induced by amyloid-beta. Immunopharmacol. Immunotoxicol. 2003, 25, 295–304. [Google Scholar] [CrossRef] [PubMed]
- Li, F.; Tang, H.; Xiao, F.; Gong, J.; Peng, Y.; Meng, X. Protective effect of salidroside from Rhodiolae radix on diabetes-induced oxidative stress in mice. Molecules 2011, 16, 9912–9924. [Google Scholar] [CrossRef] [PubMed]
- Xing, Y.; Wei, R.B.; Tang, L.; Yang, Y.; Zheng, X.Y.; Wang, Z.C.; Gao, Y.W. Protective effect of salidroside on contrast-induced nephropathy in comparison with N-acetylcysteine and its underlying mechanism. Chin. J. Integr. Med. 2015, 21, 266–273. [Google Scholar] [CrossRef]
- Shi, S.; Geng, Z.; Yu, X.; Hu, B.; Liu, L.; Chi, Z.; Qu, L.; Zhang, M.; Jin, Y. Salidroside Supplementation Affects In Vitro Maturation and Preimplantation Embryonic Development by Promoting Meiotic Resumption. Genes 2023, 14, 1729. [Google Scholar] [CrossRef] [PubMed]
- Li, J.; Wang, R.; Chen, Q.; Tian, Y.; Gao, L.; Lei, A. Salidroside improves porcine oocyte maturation and subsequent embryonic development by promoting lipid metabolism. Theriogenology 2022, 192, 89–96. [Google Scholar] [CrossRef] [PubMed]
- Ji, R.; Jia, F.Y.; Chen, X.; Wang, Z.H.; Jin, W.Y.; Yang, J. Salidroside alleviates oxidative stress and apoptosis via AMPK/Nrf2 pathway in DHT-induced human granulosa cell line KGN. Arch. Biochem. Biophys. 2022, 715, 109094. [Google Scholar] [CrossRef] [PubMed]
- Miao, Y.L.; Kikuchi, K.; Sun, Q.Y.; Schatten, H. Oocyte aging: Cellular and molecular changes, developmental potential and reversal possibility. Hum. Reprod. Update 2009, 15, 573–585. [Google Scholar] [CrossRef]
- Kim, Y.H.; Lee, S.Y.; Kim, E.Y.; Kim, K.H.; Koong, M.K.; Lee, K.A. The Antioxidant Auraptene Improves Aged Oocyte Quality and Embryo Development in Mice. Antioxidants 2022, 12, 87. [Google Scholar] [CrossRef]
- Zhu, J.; Zhang, J.; Li, H.; Wang, T.Y.; Zhang, C.X.; Luo, M.J.; Tan, J.H. Cumulus cells accelerate oocyte aging by releasing soluble Fas ligand in mice. Sci. Rep. 2015, 5, 8683. [Google Scholar] [CrossRef]
- Takai, Y.; Matikainen, T.; Jurisicova, A.; Kim, M.R.; Trbovich, A.M.; Fujita, E.; Nakagawa, T.; Lemmers, B.; Flavell, R.A.; Hakem, R.; et al. Caspase-12 compensates for lack of caspase-2 and caspase-3 in female germ cells. Apoptosis 2007, 12, 791–800. [Google Scholar] [CrossRef]
- Sirait, B.; Wiweko, B.; Jusuf, A.A.; Iftitah, D.; Muharam, R. Oocyte Competence Biomarkers Associated with Oocyte Maturation: A Review. Front. Cell Dev. Biol. 2021, 9, 710292. [Google Scholar] [CrossRef]
- Lord, T.; Nixon, B.; Jones, K.T.; Aitken, R.J. Melatonin prevents postovulatory oocyte aging in the mouse and extends the window for optimal fertilization in vitro. Biol. Reprod. 2013, 88, 67. [Google Scholar] [CrossRef]
- Lord, T.; Aitken, R.J. Oxidative stress and ageing of the post-ovulatory oocyte. Reproduction 2013, 146, R217–R227. [Google Scholar] [CrossRef]
- Canipari, R.; Cellini, V.; Cecconi, S. The ovary feels fine when paracrine and autocrine networks cooperate with gonadotropins in the regulation of folliculogenesis. Curr. Pharm. Des. 2012, 18, 245–255. [Google Scholar] [CrossRef] [PubMed]
- Martin, J.H.; Nixon, B.; Café, S.L.; Aitken, R.J.; Bromfield, E.G.; Lord, T. Oxidative stress and reproductive function: Oxidative stress and in vitro aging of the post-ovulatory oocyte: An update on recent advances in the field. Reproduction 2022, 164, F109–F124. [Google Scholar] [CrossRef] [PubMed]
- Jia, B.Y.; Xiang, D.C.; Shao, Q.Y.; Zhang, B.; Liu, S.N.; Hong, Q.H.; Quan, G.B.; Wu, G.Q. Inhibitory effects of astaxanthin on postovulatory porcine oocyte aging in vitro. Sci. Rep. 2020, 10, 20217. [Google Scholar] [CrossRef]
- Zhang, M.; ShiYang, X.; Zhang, Y.; Miao, Y.; Chen, Y.; Cui, Z.; Xiong, B. Coenzyme Q10 ameliorates the quality of postovulatory aged oocytes by suppressing DNA damage and apoptosis. Free Radic. Biol. Med. 2019, 143, 84–94. [Google Scholar] [CrossRef]
- Wang, H.; Jo, Y.J.; Oh, J.S.; Kim, N.H. Quercetin delays postovulatory aging of mouse oocytes by regulating SIRT expression and MPF activity. Oncotarget 2017, 8, 38631–38641. [Google Scholar] [CrossRef] [PubMed]
- Shan, H.; Li, X.; Ouyang, C.; Ke, H.; Yu, X.; Tan, J.; Chen, J.; Wang, C.; Zhang, L.; Tang, Y.; et al. Salidroside prevents PM2.5-induced BEAS-2B cell apoptosis via SIRT1-dependent regulation of ROS and mitochondrial function. Ecotoxicol. Environ. Saf. 2022, 231, 113170. [Google Scholar] [CrossRef] [PubMed]
- Maedomari, N.; Kikuchi, K.; Ozawa, M.; Noguchi, J.; Kaneko, H.; Ohnuma, K.; Nakai, M.; Shino, M.; Nagai, T.; Kashiwazaki, N. Cytoplasmic glutathione regulated by cumulus cells during porcine oocyte maturation affects fertilization and embryonic development in vitro. Theriogenology 2007, 67, 983–993. [Google Scholar] [CrossRef] [PubMed]
- Di Nisio, V.; Antonouli, S.; Damdimopoulou, P.; Salumets, A.; Cecconi, S. In vivo and in vitro postovulatory aging: When time works against oocyte quality? J. Assist. Reprod. Genet. 2022, 39, 905–918. [Google Scholar] [CrossRef]
- Lu, J.; Wang, Z.; Cao, J.; Chen, Y.; Dong, Y. A novel and compact review on the role of oxidative stress in female reproduction. Reprod. Biol. Endocrinol. 2018, 16, 80. [Google Scholar] [CrossRef]
- Perkins, A.T.; Greig, M.M.; Sontakke, A.A.; Peloquin, A.S.; McPeek, M.A.; Bickel, S.E. Increased levels of superoxide dismutase suppress meiotic segregation errors in aging oocytes. Chromosoma 2019, 128, 215–222. [Google Scholar] [CrossRef]
- Ufer, C.; Wang, C.C. The Roles of Glutathione Peroxidases during Embryo Development. Front. Mol. Neurosci. 2011, 4, 12. [Google Scholar] [CrossRef]
- Dumollard, R.; Duchen, M.; Carroll, J. The role of mitochondrial function in the oocyte and embryo. Curr. Top. Dev. Biol. 2007, 77, 21–49. [Google Scholar] [CrossRef]
- Martino, N.A.; Lacalandra, G.M.; Filioli Uranio, M.; Ambruosi, B.; Caira, M.; Silvestre, F.; Pizzi, F.; Desantis, S.; Accogli, G.; Dell’Aquila, M.E. Oocyte mitochondrial bioenergy potential and oxidative stress: Within-/between-subject, in vivo versus in vitro maturation, and age-related variations in a sheep model. Fertil. Steril. 2012, 97, 720–728.e1. [Google Scholar] [CrossRef]
- Bartmann, A.K.; Romão, G.S.; Ramos Eda, S.; Ferriani, R.A. Why do older women have poor implantation rates? A possible role of the mitochondria. J. Assist. Reprod. Genet. 2004, 21, 79–83. [Google Scholar] [CrossRef] [PubMed]
- Wilding, M.; Di Matteo, L.; Dale, B. The maternal age effect: A hypothesis based on oxidative phosphorylation. Zygote 2005, 13, 317–323. [Google Scholar] [CrossRef] [PubMed]
- Van Blerkom, J. Mitochondrial function in the human oocyte and embryo and their role in developmental competence. Mitochondrion 2011, 11, 797–813. [Google Scholar] [CrossRef]
- Harvey, A.J. Mitochondria in early development: Linking the microenvironment, metabolism and the epigenome. Reproduction 2019, 157, R159–R179. [Google Scholar] [CrossRef] [PubMed]
- Zhang, L.; Liu, K.; Zhuan, Q.; Liu, Z.; Meng, L.; Fu, X.; Jia, G.; Hou, Y. Mitochondrial Calcium Disorder Affects Early Embryonic Development in Mice through Regulating the ERK/MAPK Pathway. Oxid. Med. Cell. Longev. 2022, 2022, 8221361. [Google Scholar] [CrossRef]
- Sun, G.Y.; Gong, S.; Kong, Q.Q.; Li, Z.B.; Wang, J.; Xu, M.T.; Luo, M.J.; Tan, J.H. Role of AMP-activated protein kinase during postovulatory aging of mouse oocytes. Biol. Reprod. 2020, 103, 534–547. [Google Scholar] [CrossRef] [PubMed]
- Prasad, S.; Tiwari, M.; Koch, B.; Chaube, S.K. Morphological, cellular and molecular changes during postovulatory egg aging in mammals. J. Biomed. Sci. 2015, 22, 36. [Google Scholar] [CrossRef]
- Zhang, C.X.; Cui, W.; Zhang, M.; Zhang, J.; Wang, T.Y.; Zhu, J.; Jiao, G.Z.; Tan, J.H. Role of Na+/Ca2+ exchanger (NCX) in modulating postovulatory aging of mouse and rat oocytes. PLoS ONE 2014, 9, e93446. [Google Scholar] [CrossRef][Green Version]
- Wang, Y.; Li, L.; Fan, L.H.; Jing, Y.; Li, J.; Ouyang, Y.C.; Wang, Z.B.; Hou, Y.; Sun, Q.Y. N-acetyl-L-cysteine (NAC) delays post-ovulatory oocyte aging in mouse. Aging 2019, 11, 2020–2030. [Google Scholar] [CrossRef]
- Lu, Y.; Dai, X.; Zhang, M.; Miao, Y.; Zhou, C.; Cui, Z.; Xiong, B. Cohesin acetyltransferase Esco2 regulates SAC and kinetochore functions via maintaining H4K16 acetylation during mouse oocyte meiosis. Nucleic Acids Res. 2017, 45, 9388–9397. [Google Scholar] [CrossRef] [PubMed]
- Qiu, D.; Hou, X.; Han, L.; Li, X.; Ge, J.; Wang, Q. Sirt2-BubR1 acetylation pathway mediates the effects of advanced maternal age on oocyte quality. Aging Cell 2018, 17, e12698. [Google Scholar] [CrossRef]
- Miao, Y.; Zhou, C.; Cui, Z.; Dai, X.; Zhang, M.; Lu, Y.; Xiong, B. Smc1β is required for activation of SAC during mouse oocyte meiosis. Cell Cycle 2017, 16, 536–544. [Google Scholar] [CrossRef]
- Xu, W.; Li, L.; Sun, J.; Zhu, S.; Yan, Z.; Gao, L.; Gao, C.; Cui, Y.; Mao, C. Putrescine delays postovulatory aging of mouse oocytes by upregulating PDK4 expression and improving mitochondrial activity. Aging 2018, 10, 4093–4106. [Google Scholar] [CrossRef] [PubMed]
- Liang, Q.X.; Lin, Y.H.; Zhang, C.H.; Sun, H.M.; Zhou, L.; Schatten, H.; Sun, Q.Y.; Qian, W.P. Resveratrol increases resistance of mouse oocytes to postovulatory aging in vivo. Aging 2018, 10, 1586–1596. [Google Scholar] [CrossRef]
- Combelles, C.M.; Gupta, S.; Agarwal, A. Could oxidative stress influence the in-vitro maturation of oocytes? Reprod. Biomed. Online 2009, 18, 864–880. [Google Scholar] [CrossRef] [PubMed]
- Liang, X.W.; Zhu, J.Q.; Miao, Y.L.; Liu, J.H.; Wei, L.; Lu, S.S.; Hou, Y.; Schatten, H.; Lu, K.H.; Sun, Q.Y. Loss of methylation imprint of Snrpn in postovulatory aging mouse oocyte. Biochem. Biophys. Res. Commun. 2008, 371, 16–21. [Google Scholar] [CrossRef]
- Chaube, S.K.; Prasad, P.V.; Thakur, S.C.; Shrivastav, T.G. Hydrogen peroxide modulates meiotic cell cycle and induces morphological features characteristic of apoptosis in rat oocytes cultured in vitro. Apoptosis 2005, 10, 863–874. [Google Scholar] [CrossRef]
- Martin, J.H.; Bromfield, E.G.; Aitken, R.J.; Nixon, B. Biochemical alterations in the oocyte in support of early embryonic development. Cell. Mol. Life Sci. 2017, 74, 469–485. [Google Scholar] [CrossRef] [PubMed]
- Aparicio, B.; Cruz, M.; Meseguer, M. Is morphokinetic analysis the answer? Reprod. Biomed. Online 2013, 27, 654–663. [Google Scholar] [CrossRef][Green Version]
- Trifunovic, A.; Wredenberg, A.; Falkenberg, M.; Spelbrink, J.N.; Rovio, A.T.; Bruder, C.E.; Bohlooly, Y.M.; Gidlöf, S.; Oldfors, A.; Wibom, R.; et al. Premature ageing in mice expressing defective mitochondrial DNA polymerase. Nature 2004, 429, 417–423. [Google Scholar] [CrossRef] [PubMed]
- Ajduk, A.; Ilozue, T.; Windsor, S.; Yu, Y.; Seres, K.B.; Bomphrey, R.J.; Tom, B.D.; Swann, K.; Thomas, A.; Graham, C.; et al. Rhythmic actomyosin-driven contractions induced by sperm entry predict mammalian embryo viability. Nat. Commun. 2011, 2, 417. [Google Scholar] [CrossRef]
- El Shourbagy, S.H.; Spikings, E.C.; Freitas, M.; St John, J.C. Mitochondria directly influence fertilisation outcome in the pig. Reproduction 2006, 131, 233–245. [Google Scholar] [CrossRef]
- Selesniemi, K.; Lee, H.J.; Muhlhauser, A.; Tilly, J.L. Prevention of maternal aging-associated oocyte aneuploidy and meiotic spindle defects in mice by dietary and genetic strategies. Proc. Natl. Acad. Sci. USA 2011, 108, 12319–12324. [Google Scholar] [CrossRef] [PubMed]
- Simsek-Duran, F.; Li, F.; Ford, W.; Swanson, R.J.; Jones, H.W., Jr.; Castora, F.J. Age-associated metabolic and morphologic changes in mitochondria of individual mouse and hamster oocytes. PLoS ONE 2013, 8, e64955. [Google Scholar] [CrossRef]
- Mizushima, N.; Komatsu, M. Autophagy: Renovation of cells and tissues. Cell 2011, 147, 728–741. [Google Scholar] [CrossRef]
- Kumariya, S.; Ubba, V.; Jha, R.K.; Gayen, J.R. Autophagy in ovary and polycystic ovary syndrome: Role, dispute and future perspective. Autophagy 2021, 17, 2706–2733. [Google Scholar] [CrossRef]
- Doherty, J.; Baehrecke, E.H. Life, death and autophagy. Nat. Cell Biol. 2018, 20, 1110–1117. [Google Scholar] [CrossRef]
- Yan, F.; Zhao, Q.; Li, Y.; Zheng, Z.; Kong, X.; Shu, C.; Liu, Y.; Shi, Y. The role of oxidative stress in ovarian aging: A review. J. Ovarian Res. 2022, 15, 100. [Google Scholar] [CrossRef] [PubMed]
- Fan, J.; Ren, D.; Wang, J.; Liu, X.; Zhang, H.; Wu, M.; Yang, G. Bruceine D induces lung cancer cell apoptosis and autophagy via the ROS/MAPK signaling pathway in vitro and in vivo. Cell Death Dis. 2020, 11, 126. [Google Scholar] [CrossRef] [PubMed]
- Zhang, Y.; Bai, J.; Cui, Z.; Li, Y.; Gao, Q.; Miao, Y.; Xiong, B. Polyamine metabolite spermidine rejuvenates oocyte quality by enhancing mitophagy during female reproductive aging. Nat. Aging 2023, 3, 1372–1386. [Google Scholar] [CrossRef] [PubMed]









| Gene | Primer Sequence | Accession Numbers | Product Length (bp) |
|---|---|---|---|
| Gpx1 | F: AGTCCACCGTGTATGCCTTCT | NM_008160.6 | 105 |
| R: GAGACGCGACATTCTCAATGA | |||
| Sod2 | F: CAGACCTGCCTTACGACTATGG | NM_013671.3 | 113 |
| R: CTCGGTGGCGTTGAGATTGTT | |||
| Gdf9 | F: TCTTAGTAGCCTTAGCTCTCAGG | NM_008110.2 | 116 |
| R: TGTCAGTCCCATCTACAGGCA | |||
| Bmp15 | F: TCCTTGCTGACGACCCTACAT | NM_009757.5 | 100 |
| R: TACCTCAGGGGATAGCCTTGG | |||
| Dnmt3a | F: GAGGGAACTGAGACCCCAC | NM_001271753.2 | 216 |
| R: CTGGAAGGTGAGTCTTGGCA | |||
| Pcna | F: TTTGAGGCACGCCTGATCC | NM_011045.2 | 135 |
| R: GGAGACGTGAGACGAGTCCAT | |||
| Cdx2 | F: CAAGGACGTGAGCATGTATCC | NM_007673.3 | 106 |
| R: GTAACCACCGTAGTCCGGGTA | |||
| Taf7l2 | F: ATGAGCAAAAGCCGAGATGAA | NM_001161855.1 | 108 |
| R: ATTTCCAGAACGGATGATCTTCC | |||
| Lmod3 | F: ACTCCTAGCCAACTTATCCCC | NM_001081157.2 | 214 |
| R: ACTGACAGGAACTCGTTCATCT | |||
| Sfta2 | F: AGCTGACCGAGACTTTTCAGG | NM_001163194.1 | 131 |
| R: GTGTGGTGGTCCTTTGTGAAG | |||
| Or8b3 | F: TCTTTTGCTGCGTATGGGATG | NM_146869.2 | 135 |
| R: GCAGGAAAGTTGAAGGAGAGGA | |||
| Slc17a4 | F: ACTGGAGCAGACCTGAAAGC | NM_177016.3 | 160 |
| R: AGCTCAAGTTCATTTGTTGGGTA | |||
| Vegfa | F: CTGCCGTCCGATTGAGACC | NM_001025250.3 | 233 |
| R: CCCCTCCTTGTACCACTGTC | |||
| Gadd45a | F: CCGAAAGGATGGACACGGTG | NM_007836.1 | 121 |
| R: TTATCGGGGTCTACGTTGAGC | |||
| Gadd45b | F: CAACGCGGTTCAGAAGATGC | NM_008655.1 | 122 |
| R: GGTCCACATTCATCAGTTTGGC | |||
| Gadd45g | F: GGGAAAGCACTGCACGAACT | NM_011817.2 | 119 |
| R: AGCACGCAAAAGGTCACATTG | |||
| Map3k3 | F: ATAAGGACACAGGTCACCCAA | NM_011947.4 | 115 |
| R: TGCTCCACATCTTCGTATCTCA | |||
| Xdh | F: ATGACGAGGACAACGGTAGAT | NM_011723.3 | 185 |
| R: TCATACTTGGAGATCATCACGGT | |||
| Plbd2 | F: CAACATCCCGTACTTTGAGACTG | NM_023625.4 | 229 |
| R: CTCCGCATTAGGCTTTGGGTT | |||
| Akr7a5 | F: CGGCCAGTCCGAGAACATC | NM_025337.3 | 108 |
| R: TTCAGTGACTTCCCTTCCCAG | |||
| Dkk1 | F: CTCATCAATTCCAACGCGATCA | NM_010051.3 | 105 |
| R: GCCCTCATAGAGAACTCCCG | |||
| Enpp1 | F: CTGGTTTTGTCAGTATGTGTGCT | NM_001308327.1 | 231 |
| R: CTCACCGCACCTGAATTTGTT | |||
| Rnf31 | F: GCCCTGAGGTGGGATTCTG | NM_194346.3 | 152 |
| R: TTGAGGTAGTTTCGAGGCTCC | |||
| Actin | F: GATGCCCCCACCGACTTTATC | NM_007393 | 154 |
| R: CCAGTTGGTAACAATGCCATGT |
Disclaimer/Publisher’s Note: The statements, opinions and data contained in all publications are solely those of the individual author(s) and contributor(s) and not of MDPI and/or the editor(s). MDPI and/or the editor(s) disclaim responsibility for any injury to people or property resulting from any ideas, methods, instructions or products referred to in the content. |
© 2024 by the authors. Licensee MDPI, Basel, Switzerland. This article is an open access article distributed under the terms and conditions of the Creative Commons Attribution (CC BY) license (https://creativecommons.org/licenses/by/4.0/).
Share and Cite
Liu, K.; Zhang, L.; Xu, X.; Xiao, L.; Wen, J.; Zhang, H.; Zhao, S.; Qiao, D.; Bai, J.; Liu, Y. The Antioxidant Salidroside Ameliorates the Quality of Postovulatory Aged Oocyte and Embryo Development in Mice. Antioxidants 2024, 13, 248. https://doi.org/10.3390/antiox13020248
Liu K, Zhang L, Xu X, Xiao L, Wen J, Zhang H, Zhao S, Qiao D, Bai J, Liu Y. The Antioxidant Salidroside Ameliorates the Quality of Postovulatory Aged Oocyte and Embryo Development in Mice. Antioxidants. 2024; 13(2):248. https://doi.org/10.3390/antiox13020248
Chicago/Turabian StyleLiu, Kexiong, Luyao Zhang, Xiaoling Xu, Linli Xiao, Junhui Wen, Hanbing Zhang, Shuxin Zhao, Dongliang Qiao, Jiahua Bai, and Yan Liu. 2024. "The Antioxidant Salidroside Ameliorates the Quality of Postovulatory Aged Oocyte and Embryo Development in Mice" Antioxidants 13, no. 2: 248. https://doi.org/10.3390/antiox13020248
APA StyleLiu, K., Zhang, L., Xu, X., Xiao, L., Wen, J., Zhang, H., Zhao, S., Qiao, D., Bai, J., & Liu, Y. (2024). The Antioxidant Salidroside Ameliorates the Quality of Postovulatory Aged Oocyte and Embryo Development in Mice. Antioxidants, 13(2), 248. https://doi.org/10.3390/antiox13020248
