Due to scheduled maintenance work on our servers, there may be short service disruptions on this website between 11:00 and 12:00 CEST on March 28th.
Sign in to use this feature.

Years

Between: -

Subjects

remove_circle_outline
remove_circle_outline
remove_circle_outline
remove_circle_outline
remove_circle_outline
remove_circle_outline
remove_circle_outline
remove_circle_outline
remove_circle_outline

Journals

remove_circle_outline
remove_circle_outline
remove_circle_outline
remove_circle_outline
remove_circle_outline
remove_circle_outline
remove_circle_outline
remove_circle_outline
remove_circle_outline
remove_circle_outline
remove_circle_outline
remove_circle_outline
remove_circle_outline
remove_circle_outline
remove_circle_outline
remove_circle_outline
remove_circle_outline
remove_circle_outline
remove_circle_outline

Article Types

Countries / Regions

remove_circle_outline
remove_circle_outline
remove_circle_outline
remove_circle_outline
remove_circle_outline
remove_circle_outline
remove_circle_outline

Search Results (6,727)

Search Parameters:
Keywords = MAPK

Order results
Result details
Results per page
Select all
Export citation of selected articles as:
15 pages, 2499 KB  
Article
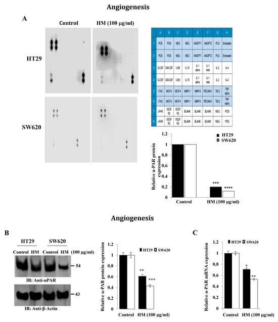
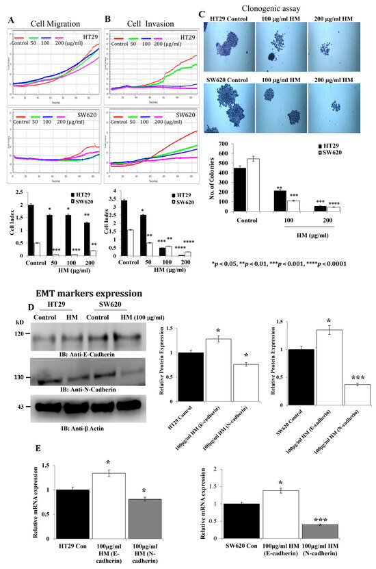
Herbal Melanin Inhibits Colorectal Cancer Cell Motility, Invasiveness, and Epithelial–Mesenchymal Transition, Associated with u-PAR Downregulation Through JNK and ERK Pathways
by Maha-Hamadien Abdulla, Ahmad Al Zahrani, Mansoor-Ali Vaali-Mohammed, Sabine Matou-Nasri, Abdullah O. Al Obeed, Thamer Bin Traiki and Noura S. Alhassan
Curr. Issues Mol. Biol. 2026, 48(4), 353; https://doi.org/10.3390/cimb48040353 (registering DOI) - 27 Mar 2026
Abstract
Herbal melanin (HM), previously reported for its antiproliferative and pro-apoptotic properties, has garnered interest as a promising anti-colorectal cancer drug. However, HM’s biological effects and underlying molecular mechanisms and the related signaling pathways in colorectal cancer (CRC) cell motility are poorly investigated. To [...] Read more.
Herbal melanin (HM), previously reported for its antiproliferative and pro-apoptotic properties, has garnered interest as a promising anti-colorectal cancer drug. However, HM’s biological effects and underlying molecular mechanisms and the related signaling pathways in colorectal cancer (CRC) cell motility are poorly investigated. To evaluate the impact of various concentrations (50, 100, and 200 μg/mL) of HM on cell migration, invasion, and tumorigenicity on human HT29 and SW620 CRC cell lines, a real-time cell analyzer instrument and colony formation assays were employed, respectively. An angiogenesis-related protein array was also used, and the levels of protein expression contributing to colony formation and extracellular proteolysis-driven cell migration and invasion, such as E-cadherin, N-cadherin and urokinase-type plasminogen activator receptor (uPAR), were monitored using Western blotting and RT-qPCR technologies. HM significantly decreased CRC cell motility, invasiveness, and formation of colonies, associated with E-cadherin upregulation and N-cadherin downregulation. In addition, HM specifically inhibited uPAR expression levels, which were also decreased by the pharmacological mitogen-activated protein kinase (MAPK) kinase (MEK) inhibitor UO126 and Jun N-terminal kinase (JNK) inhibitor SP600125, in both CRC cell lines, including metastatic CRC (mCRC) SW620 cell line. Addition of HM to cells pretreated with JNK and MEK inhibitors attenuated the blockade of JNK and ERK phosphorylation and alleviated HM-downregulated uPAR expression and HM-inhibited mCRC cell migration. In conclusion, our in vitro studies demonstrate that HM exhibits an inhibitory effect on CRC migration and invasiveness, associated with uPAR downregulation through JNK and ERK pathways. Full article
(This article belongs to the Section Biochemistry, Molecular and Cellular Biology)
Show Figures

Figure 1

18 pages, 4940 KB  
Article
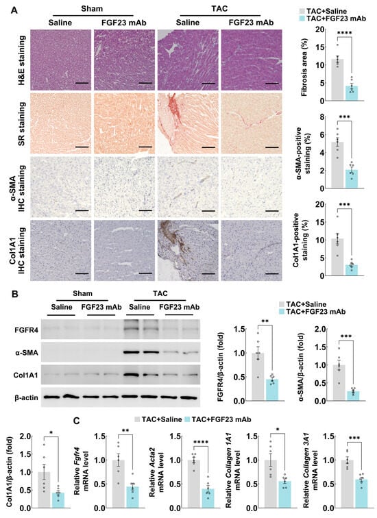
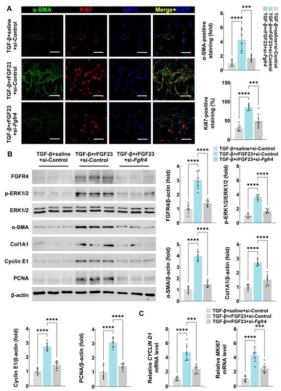
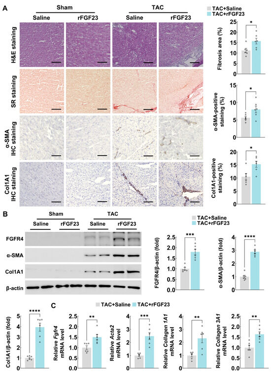
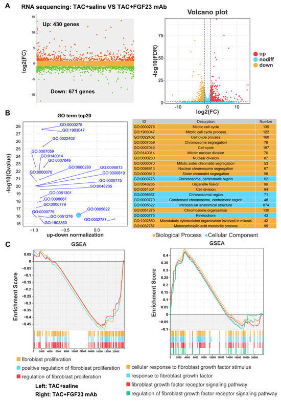
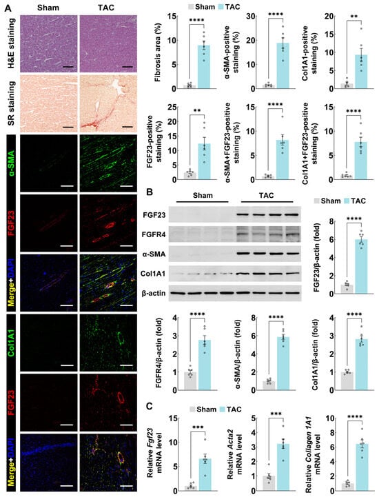
FGF23 Controls Myocardial Fibrosis Progression via Promoting Cardiac Fibroblast Proliferation and Activation in Mice
by Leyi Shen, Mingqi Hu, Mei Xue and Santie Li
Biology 2026, 15(7), 539; https://doi.org/10.3390/biology15070539 (registering DOI) - 27 Mar 2026
Abstract
Heart failure (HF) is the leading cause of morbidity and mortality worldwide, while myocardial fibrosis acts as a pivotal hallmark, which exacerbates ventricular dysfunction and remodeling in HF. In this study, we found FGF23, a critical endocrine regulator, which regulates phosphate and vitamin [...] Read more.
Heart failure (HF) is the leading cause of morbidity and mortality worldwide, while myocardial fibrosis acts as a pivotal hallmark, which exacerbates ventricular dysfunction and remodeling in HF. In this study, we found FGF23, a critical endocrine regulator, which regulates phosphate and vitamin D metabolism, was significantly upregulated in fibrotic mouse hearts after transverse aortic constriction (TAC). By using the FGF23 monoclonal antibody, we found that inhibition of FGF23 alleviated TAC-induced cardiac fibrosis, while injection of recombinant FGF23 (rFGF23) protein exacerbated tissue fibrosis in mouse hearts after TAC. RNA sequencing indicated that FGF23 may promote cardiac fibroblast proliferation and activation in stressed mouse hearts. In human primary cardiac fibroblasts, rFGF23 treatment further upregulated the expression of Ki67, Cyclin D1, Cyclin E1, PCNA, α-SMA, and collagen 1A1 after TGF-β stimulation. Further results indicated that FGF23 promoted cardiac fibroblast proliferation and activation through FGFR4 and activated the downstream MAPK/ERK signaling. This study suggests a role of FGF23 in the regulation of myocardial fibrosis, which shows the potential of targeting FGF23 in the treatment of HF and cardiac fibrosis. Full article
Show Figures

Figure 1

1 pages, 152 KB  
Retraction
RETRACTED: Hwang et al. Rosa davurica Pall. Improves Propionibacterium acnes-Induced Inflammatory Responses in Mouse Ear Edema Model and Suppresses Pro-Inflammatory Chemokine Production via MAPK and NF-κB Pathways in HaCaT Cells. Int. J. Mol. Sci. 2020, 21, 1717
by Du Hyeon Hwang, Dong Yeol Lee, Phil-Ok Koh, Hye Ryeon Yang, Changkeun Kang and Euikyung Kim
Int. J. Mol. Sci. 2026, 27(7), 3049; https://doi.org/10.3390/ijms27073049 - 27 Mar 2026
Abstract
The journal retracts the article “Rosa davurica Pall [...] Full article
(This article belongs to the Section Molecular Plant Sciences)
24 pages, 2805 KB  
Review
Cross-Regulation of Metabolic and Immune Pathways in Plants Under Hypoxic Conditions
by Javier-David Vega-Arroy and Miguel Plascencia-Espinosa
Plants 2026, 15(7), 1029; https://doi.org/10.3390/plants15071029 - 27 Mar 2026
Abstract
Plants are sessile organisms that use molecular oxygen to perform basic metabolic functions. However, when oxygen availability decreases to 1–5% (hypoxic stress), the plant responds transcriptionally to adjust its metabolism and survive the stress. It has been observed that during hypoxia, adenosine triphosphate [...] Read more.
Plants are sessile organisms that use molecular oxygen to perform basic metabolic functions. However, when oxygen availability decreases to 1–5% (hypoxic stress), the plant responds transcriptionally to adjust its metabolism and survive the stress. It has been observed that during hypoxia, adenosine triphosphate (ATP) levels decrease drastically, which could trigger plant death. However, despite experiencing an energy deficit, it has been observed that during hypoxia, plants induce defense mechanisms against pathogens. Plants manage to evade pathogenic microorganisms during an energy deficit by using complex signaling networks and different levels of regulation (transcriptional, post-translational, physiological, metabolomic, etc.) that converge to respond to both types of stress (biotic and abiotic). Understanding this phenomenon would have potential applications for agriculture and crop improvement. Therefore, this review details the main mechanisms of plant response to hypoxia and how this affects immunity mechanisms, highlighting the participation of ERF-VII transcription factors as oxygen sensors and their ability to bind to the GCC-box present in promoter regions of defense genes, MAPK signaling pathways, hormonal pathways, ROS, and Ca2+. Full article
(This article belongs to the Section Plant Physiology and Metabolism)
Show Figures

Graphical abstract

30 pages, 920 KB  
Review
Biological Activity of Hops (Humulus lupulus L.): Molecular Mechanisms and Significance for Human Health—A Review
by Łukasz Kogut, Czesław Puchalski, Julia Jastrzębska and Grzegorz Zaguła
Nutrients 2026, 18(7), 1056; https://doi.org/10.3390/nu18071056 - 26 Mar 2026
Abstract
Introduction/Objective: Common hop (Humulus lupulus L.) is a multi-component plant material that has been extensively studied for its antioxidant, anti-inflammatory, cardioprotective, metabolic, neuroprotective, immunomodulatory and anti-cancer properties. This review summarises current data on the molecular mechanisms of action of hop compounds, their [...] Read more.
Introduction/Objective: Common hop (Humulus lupulus L.) is a multi-component plant material that has been extensively studied for its antioxidant, anti-inflammatory, cardioprotective, metabolic, neuroprotective, immunomodulatory and anti-cancer properties. This review summarises current data on the molecular mechanisms of action of hop compounds, their therapeutic potential, metabolic interactions and biological significance, with particular emphasis on bioavailability, signalling pathways and organ-specific effects. Methods: A comprehensive literature review was conducted, covering in vitro and in vivo studies and available clinical trials analysing the biochemical activity, molecular targets and physiological effects of bioactive compounds in hops. Particular attention was paid to the regulation of oxidative stress, inflammatory signalling, mitochondrial function, metabolic pathways, interactions with the gut microbiota and their impact on the development of chronic diseases. Results: Bioactive compounds in hops modulate numerous key signalling pathways, including NF-κB, Nrf2, AMPK, MAPK, PPAR and PI3K/AKT/mTOR. They have been shown to reduce oxidative stress, inhibit the production of pro-inflammatory cytokines, regulate apoptosis, improve mitochondrial function, and activate endogenous antioxidant systems. Hops have a protective effect in cardiovascular diseases, metabolic disorders, neurodegenerative diseases and selected cancers through anti-inflammatory, anti-proliferative and metabolic mechanisms. In addition, hop compounds modulate the composition and activity of the gut microbiota, which promotes improved metabolic homeostasis. Despite relatively good intestinal absorption, systemic bioavailability remains limited; however, modern delivery systems significantly increase the stability and plasma concentrations of these compounds. Conclusions: Common hops have broad therapeutic potential due to their ability to regulate oxidative, inflammatory, metabolic and apoptotic processes at multiple levels. Their pleiotropic activity makes them a promising candidate for the prevention and treatment of chronic diseases. The development of delivery systems and consideration of the role of the gut microbiota may further increase its clinical application. Full article
(This article belongs to the Section Phytochemicals and Human Health)
Show Figures

Figure 1

20 pages, 539 KB  
Review
Membrane Curvature and Cancer: Mechanisms, Implications, and Therapeutic Perspectives
by Alexandros Damalas, Ioannis D. Kyriazis, Marijonas Tutkus, Charalampos Angelidis and Varvara Trachana
Cancers 2026, 18(7), 1076; https://doi.org/10.3390/cancers18071076 - 26 Mar 2026
Abstract
Membrane curvature is a fundamental biophysical property of cellular membranes that underlies essential processes such as vesicle formation, organelle shaping, intracellular trafficking, and membrane scission. While traditionally studied in the context of cell biology and membrane dynamics, membrane curvature is now emerging as [...] Read more.
Membrane curvature is a fundamental biophysical property of cellular membranes that underlies essential processes such as vesicle formation, organelle shaping, intracellular trafficking, and membrane scission. While traditionally studied in the context of cell biology and membrane dynamics, membrane curvature is now emerging as a critical, albeit underrecognized, regulator of oncogenic transformation and tumor progression. Curvature not only governs the mechanical properties of the membrane but also influences the spatial localization and activation of key signaling proteins, including Ras family GTPases, whose oncogenic functions are closely dependent on membrane topology. Cancer is frequently associated with disruptions in the regulation of membrane curvature as a result of aberrant lipid metabolism, overexpression of curvature-modulating proteins, and cytoskeletal remodeling. These changes facilitate the hallmarks of malignancy such as uncontrolled proliferation, enhanced motility, immune evasion, metabolic rewiring, and therapy resistance. Notably, recent evidence reveals that curvature acts as a spatial cue for Ras activation, particularly during epithelial-to-mesenchymal transition (EMT), where curvature-driven Ras relocalization amplifies growth factor signaling and promotes metastasis. This review provides a comprehensive overview of the molecular determinants that generate and sense membrane curvature from lipid shape and membrane asymmetry, BAR domain proteins, and actin dynamics, and explores how these mechanisms are hijacked in cancer. We describe the feedback between membrane architecture and oncogenic pathways such as Ras/MAPK and PI3K/AKT, emphasizing the role of curvature in shaping signal transduction platforms. It should be noted that “curvature-driven signaling” is defined as signaling regulation that arises from membrane-geometry-dependent localization, clustering, or activation of signaling proteins, while “curvature-sensitive platforms” refer to membrane subdomains whose specific curvature selectively recruits and stabilizes signaling complexes. Furthermore, we examine how these biophysical alterations impact vesicular trafficking, organelle morphology, and secretion, all of which are co-opted to support tumor development. From a translational standpoint, we assess emerging therapeutic strategies designed to target curvature-regulating factors and leverage membrane topology for precision drug delivery. Innovations in nanomedicine, super-resolution imaging, and curvature-sensing biosensors are also discussed as tools for both diagnostics and therapeutic monitoring. By integrating advances in membrane biophysics, cancer signaling, and bioengineering, this review highlights membrane curvature as a central and actionable dimension of cancer biology. Full article
(This article belongs to the Section Molecular Cancer Biology)
Show Figures

Figure 1

24 pages, 2077 KB  
Article
Deciphering RTK-RAS and MAPK Pathway Dependencies in Gemcitabine-Treated Pancreatic Ductal Adenocarcinoma Through Conversational Artificial Intelligence
by Fernando C. Diaz, Brigette Waldrup, Francisco G. Carranza, Sophia Manjarrez and Enrique Velazquez-Villarreal
Int. J. Mol. Sci. 2026, 27(7), 3011; https://doi.org/10.3390/ijms27073011 - 26 Mar 2026
Abstract
Pancreatic ductal adenocarcinoma (PDAC) is a highly lethal malignancy marked by substantial molecular heterogeneity and variable response to gemcitabine-based therapy. While KRAS mutations are nearly universal, the broader RTK-RAS and MAPK signaling architecture and its relationship to treatment response remain incompletely defined. We [...] Read more.
Pancreatic ductal adenocarcinoma (PDAC) is a highly lethal malignancy marked by substantial molecular heterogeneity and variable response to gemcitabine-based therapy. While KRAS mutations are nearly universal, the broader RTK-RAS and MAPK signaling architecture and its relationship to treatment response remain incompletely defined. We conducted an integrative clinical-genomic analysis of 184 PDAC tumors stratified by age at diagnosis and gemcitabine exposure, interrogating somatic alterations across curated RTK-RAS/MAPK gene sets. Conversational artificial intelligence agents (AI-HOPE-RTK-RAS and AI-HOPE-MAPK) enabled dynamic cohort construction and pathway-level analyses, with findings validated using standard statistical methods. In late-onset PDAC, ERBB2 and RET mutations were significantly enriched in gemcitabine-treated tumors. Early-onset cases demonstrated differential enrichment of CACNA2D family alterations in non-treated tumors and higher frequencies of FLNB and TP53 mutations in treated disease. Importantly, late-onset patients not treated with gemcitabine who lacked RTK-RAS or MAPK alterations exhibited significantly improved overall survival. These findings reveal age- and treatment-dependent pathway dependencies beyond canonical KRAS status and support a precision oncology framework in PDAC. Conversational AI facilitated rapid, multidimensional clinical–genomic integration to uncover clinically relevant signaling substructures. Full article
(This article belongs to the Special Issue Deciphering Molecular Complexity of Pancreatic Cancer)
Show Figures

Figure 1

12 pages, 2177 KB  
Article
Enhanced Inhibition of HNSCC Growth by α-Tomatine and Cisplatin via MAPK-Mediated Apoptosis
by Ah-Reum Han, Hyeon-Ji Lim, Chang Hyun Jin, Ha-Yeon Song, Mi-Jeong Lee and Chan-Hun Jung
Molecules 2026, 31(7), 1084; https://doi.org/10.3390/molecules31071084 - 26 Mar 2026
Abstract
Head and neck squamous cell carcinoma (HNSCC) is frequently associated with cisplatin resistance, which limits the therapeutic efficacy of conventional chemotherapy. In this study, we investigated whether α-tomatine could enhance cisplatin sensitivity and augment its antitumor efficacy in HNSCC cells. Treatment with 20 [...] Read more.
Head and neck squamous cell carcinoma (HNSCC) is frequently associated with cisplatin resistance, which limits the therapeutic efficacy of conventional chemotherapy. In this study, we investigated whether α-tomatine could enhance cisplatin sensitivity and augment its antitumor efficacy in HNSCC cells. Treatment with 20 μM cisplatin alone induced relatively low cytotoxicity in FaDu and YD38 cells (18.45 ± 2.59% and 9.40 ± 2.33%, respectively). In contrast, co-treatment of FaDu and YD38 cells with cisplatin (20 μM) and a non-cytotoxic concentration of α-tomatine (2 μM) significantly increased cell death to 52.98 ± 7.84% and 40.40 ± 3.06%, respectively, compared with cisplatin monotherapy. The combination treatment markedly suppressed colony formation, indicating reduced clonogenic survival, and significantly enhanced apoptosis through the simultaneous activation of intrinsic and extrinsic apoptotic pathways. The enhanced apoptosis was driven by the activation of the mitogen-activated protein kinase (MAPK) signaling cascade. Furthermore, the enhanced antitumor effect of α-tomatine and cisplatin was confirmed in a xenograft tumor model. These findings demonstrate that α-tomatine enhances cisplatin-induced apoptosis via MAPK-mediated signaling, supporting its role as a chemosensitizing agent for HNSCC. Full article
Show Figures

Figure 1

18 pages, 2525 KB  
Article
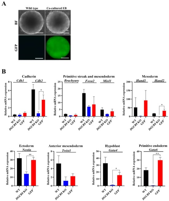
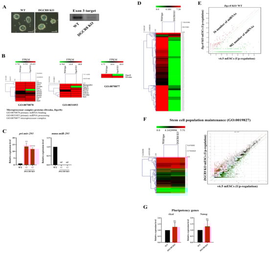
Exosome-Mediated miRNA Delivery Restores Early Differentiation and Survival Programs in DGCR8-Deficient Mouse Embryonic Stem Cells
by Tae-Won Ha, Hyun Kyu Kim, Dongyue No, Jeong Bin Lee, Ahyeon Kim, Bomi Kim, Yena Song, Munkhzul Choijamts, Youngsok Choi, Mihye Lee and Man Ryul Lee
Int. J. Mol. Sci. 2026, 27(7), 3000; https://doi.org/10.3390/ijms27073000 - 25 Mar 2026
Abstract
Pluripotent stem cell (PSC) differentiation is orchestrated by intricate autocrine and paracrine signaling networks. Among these, exosomes, key components of the cellular secretome, are implicated as crucial mediators of intercellular communication via delivery of bioactive molecules, including microRNAs (miRNAs). This study investigated the [...] Read more.
Pluripotent stem cell (PSC) differentiation is orchestrated by intricate autocrine and paracrine signaling networks. Among these, exosomes, key components of the cellular secretome, are implicated as crucial mediators of intercellular communication via delivery of bioactive molecules, including microRNAs (miRNAs). This study investigated the role of exosomal miRNAs in stem cell differentiation using Dgcr8-deficient mouse embryonic stem cells (mESCs), which are incapable of producing mature miRNAs. Although the differentiation capacity was markedly impaired in these cells, partial restoration was observed following treatment with exosomes derived from differentiating wild-type mESCs. Exosomal miRNA uptake was confirmed, and gene ontology analysis revealed significant enrichment of pathways associated with cell fate determination, morphogenesis, and apoptosis regulation. Kyoto Encyclopedia of Genes and Genomes pathway analysis indicated that exosomal miRNAs modulated multiple osteoinductive signaling cascades, notably the MAPK and TGF-β pathways, in Dgcr8-deficient cells. Apoptotic markers were also downregulated, suggesting a protective effect conferred by the exosomal cargo. Collectively, our results suggest that exosome-mediated delivery of miRNAs may represent a fundamental mechanism by which pluripotent stem cells coordinate stress responses and differentiation trajectories, providing novel insights into the regulation of embryogenesis. Full article
(This article belongs to the Special Issue Role of MicroRNAs in Human Diseases: 2nd Edition)
Show Figures

Graphical abstract

17 pages, 1729 KB  
Article
Exposure to a Titanium Dioxide Product Alters MicroRNA Expression in Human Cells
by Shivangi Shrimali, Carlos Wells, Marta Pogribna, Beverly Word, Paul Rogers, Beverly Lyn-Cook and George Hammons
Toxics 2026, 14(4), 276; https://doi.org/10.3390/toxics14040276 - 25 Mar 2026
Abstract
The safety of titanium dioxide (TiO2), widely used in foods and personal care products, has been of on-going concern. Adverse effects of TiO2 have been reported, suggesting risk to human health. To evaluate its potential epigenotoxicity, the effect of exposure [...] Read more.
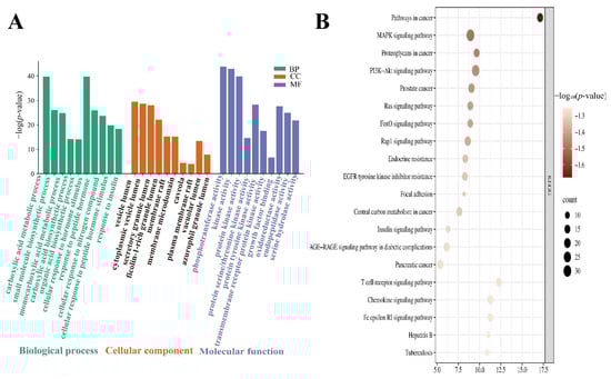
The safety of titanium dioxide (TiO2), widely used in foods and personal care products, has been of on-going concern. Adverse effects of TiO2 have been reported, suggesting risk to human health. To evaluate its potential epigenotoxicity, the effect of exposure to a TiO2 product, to which humans could be exposed, on microRNA (miRNA) expression (a primary epigenetic mechanism) was investigated using human cell lines (Caco-2, HCT116 (colorectal) and HepG2, SNU387 (liver)) relevant to human exposure. The effect of TiO2 nanomaterial exposure on expression levels of miRNA was determined using the TaqMan Array Human microRNA A+B Card Set v3.0 platform. Differentially expressed miRNAs were identified (SNU387 (n = 112), HepG2 (n = 97), Caco-2 (n = 94), and HCT116 (n = 53)). Kyoto Encyclopedia of Genes and Genomes (KEGG) and Gene Ontology (GO) functional enrichment analysis of target genes provided insights into the roles of modulating pathways, which can be associated with diseases. Top 10 KEGG pathways in each cell line included MAPK signaling pathway, Axon guidance, cell cycle, Hippo signaling pathway, and Endocytosis. Findings from the study clearly demonstrate the impact of TiO2 exposure on miRNA expression, supporting the potential involvement of this epigenetic mechanism in its biological responses. Hence, epigenetic studies are important for the complete assessment of the potential risk from exposure. Full article
27 pages, 22670 KB  
Article
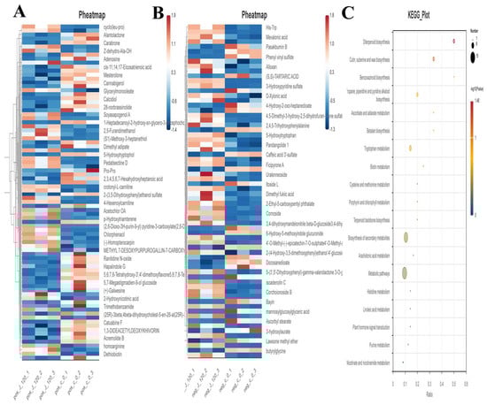
Structural Characterization and Anti-Colitis Mechanisms of Polygonatum sibiricum Polysaccharides via Modulation of Neutrophil Extracellular Traps (NETs)—Macrophage Crosstalk
by Jiaman Xu, Junna Zheng, Wukang Ke, Yu Qiu, Lu Zhang, Chenxi Wu, Xiaoxi Zhang, Daozong Xia and Fenfen Li
Nutrients 2026, 18(7), 1046; https://doi.org/10.3390/nu18071046 - 25 Mar 2026
Abstract
Background: Polygonatum sibiricum (PS), a perennial herbaceous plant belonging to the Liliaceae family, is widely distributed in China and other East Asian countries. PS has been used as food and medicine for thousands of years, and its rhizomes are rich in Polygonatum sibiricum [...] Read more.
Background: Polygonatum sibiricum (PS), a perennial herbaceous plant belonging to the Liliaceae family, is widely distributed in China and other East Asian countries. PS has been used as food and medicine for thousands of years, and its rhizomes are rich in Polygonatum sibiricum polysaccharides (PSP), which exhibit various bioactivities, yet their structural features and therapeutic mechanisms against ulcerative colitis (UC) remain unclear. Methods: A homogeneous polysaccharide, PSP-1b (57.45 kDa), was isolated from the rhizomes of PS via ion-exchange and gel filtration chromatography and structurally characterized using chromatographic and spectroscopic methods. In vivo, its effects were evaluated in a dextran sulfate sodium (DSS)-induced mouse model of UC, while in vitro mechanisms were explored using macrophages stimulated with lipopolysaccharide (LPS) and neutrophil extracellular traps (NETs). Results: PSP-1b was identified as a neutral polysaccharide with minimal branching. Its primary structural backbone was largely composed of →4)-β-D-Galp-(1→ residues. A portion of these backbone residues was substituted at the O-6 position by side chains primarily composed of β-D-Galp-(1→ units. In vivo, PSP-1b significantly alleviated DSS-induced colitis by reducing inflammatory cytokine secretion, suppressing colonic macrophage infiltration, and reversing neutrophil extracellular traps (NETs) deposition. In vitro, PSP-1b directly interacted with TLR4, inhibited the MAPK/NF-κB signaling pathway, and attenuated LPS- and NET-induced macrophage polarization and inflammation. Conclusions: PSP-1b as a promising candidate for functional foods or therapeutic agents targeting inflammatory bowel disease. Full article
(This article belongs to the Section Phytochemicals and Human Health)
Show Figures

Figure 1

19 pages, 3100 KB  
Article
Genome-Wide Identification of WRKY Gene Family in Artemisia and Its Expression Analysis of Aphid Resistance
by Lanjie Xu, Sufang An, Qing Yang, Xiaohui Wu, Hongqi Yang, Junping Feng, Yazhou Liu, Zhansheng Nie, Yongliang Yu and Huizhen Liang
Int. J. Mol. Sci. 2026, 27(7), 2981; https://doi.org/10.3390/ijms27072981 (registering DOI) - 25 Mar 2026
Abstract
WRKY is a crucial transcription factor involved in plant growth, development, and responses to abiotic stress. In the present study, a total of 182 AaWRKY transcription factor members were identified across the Artemisia argyi genome and found to be distributed across 17 chromosomes. [...] Read more.
WRKY is a crucial transcription factor involved in plant growth, development, and responses to abiotic stress. In the present study, a total of 182 AaWRKY transcription factor members were identified across the Artemisia argyi genome and found to be distributed across 17 chromosomes. Evolutionary analysis revealed that segmental duplication served as the primary driver for family expansion, with the evolutionary trajectory shaped by strong purifying selection (Ka/Ks < 1.0). Phylogenetic classification categorized these members into seven highly conserved subgroups, while physicochemical analysis indicated that most AaWRKYs are unstable, hydrophilic proteins, consistent with the rapid turnover required for transcriptional switches. Transcriptomic profiling unveiled significant tissue-specific expression patterns, with over 50% of the members predominantly enriched in roots and specific genes, such as AaWRKY11, implicated in the regulation of leaf senescence. Protein–protein interaction (PPI) network analysis identified AaWRKY110 as a central regulatory hub linking the MAPK signaling pathway with the isoflavonoid biosynthetic machinery. Furthermore, comparative transcriptomic analysis between aphid-resistant (Ai20K) and susceptible (Ai72G) cultivars demonstrated that resistance is conferred by a priming mechanism involving high basal expression of key candidates, including AaWRKY82, 108, 128, and 71. In contrast, the susceptible genotype exhibited a delayed and ineffective hypersensitive-like response. Collectively, these findings elucidate the evolutionary dynamics of the AaWRKY family and provide critical genetic targets for the concurrent improvement of medicinal metabolite accumulation and biotic stress resilience in Artemisia argyi via molecular breeding. Full article
(This article belongs to the Section Molecular Plant Sciences)
Show Figures

Figure 1

54 pages, 2276 KB  
Review
Targeting NF-κB Signaling with Natural Products: A Promising Therapeutic Strategy for Cardiovascular Diseases
by Rui Liu, Wencong Liu, Ling Dong, Shuang Ma and Baojun Xu
Biomolecules 2026, 16(4), 491; https://doi.org/10.3390/biom16040491 (registering DOI) - 25 Mar 2026
Viewed by 15
Abstract
Cardiovascular diseases (CVDs) remain the primary cause of human morbidity and mortality in the world. Inflammation, oxidative stress, and vascular remodeling are the key factors that make CVDs worse. The nuclear factor κB (NF-κB) signaling pathway is a major regulator in the progression [...] Read more.
Cardiovascular diseases (CVDs) remain the primary cause of human morbidity and mortality in the world. Inflammation, oxidative stress, and vascular remodeling are the key factors that make CVDs worse. The nuclear factor κB (NF-κB) signaling pathway is a major regulator in the progression of CVDs. NF-κB activates wrongly, induces the secretion of pro-inflammatory cytokines (including TNF-α, IL-6, and IL-1β), and enhances reactive oxygen species (ROS) generation. These accelerate endothelial dysfunction, myocardial damage, and atherosclerotic plaque development. Natural products are structurally diverse, multi-targeted, and low toxicity. They offer a promising way to prevent and treat cardiovascular disease by modulating the NF-κB signaling pathway. This review summarizes the recent studies about using natural products (including flavonoids, terpenoids, alkaloids, polyphenols, and polysaccharides) to treat CVDs through the NF-κB pathway, with a critical analysis of evidence strength according to CVDs indication (atherosclerosis, myocardial ischemia/reperfusion injury, pulmonary arterial hypertension, etc.) and study type (in vitro, in vivo animal, and human clinical research). We detail their molecular mechanisms, such as inhibiting the nuclear translocation of NF-κB p65, downregulating IκB phosphorylation, blocking upstream signaling (e.g., TLR4/MyD88, PI3K/Akt, MAPK), and affecting with other pathways (e.g., Nrf2/HO-1, SIRT1) to reduce inflammation and oxidative stress together. We also detail the effects of these natural products in various CVDs models, including atherosclerosis, hypertension, myocardial ischemia/reperfusion injury, diabetic cardiomyopathy, and pulmonary arterial hypertension, highlighting the characteristics of their treatments. Finally, we discuss the challenges of bringing natural products into the clinic and share some ideas to solve difficulties, with an in-depth critical analysis of the translational bottlenecks (poor bioavailability, unclear structure–activity relationships, incomplete mechanistic elucidation, and lack of large-scale clinical trials) and their underlying causes across different natural product classes. In summary, this review offers new perspectives on developing natural product-based therapies targeting the NF-κB signaling pathway for CVDs. It offers useful references for both preclinical studies and clinical applications. Full article
Show Figures

Figure 1

33 pages, 2492 KB  
Review
Neutrophil Extracellular Traps in Viral Infections: Regulation, Immune Consequences, and Pathogenic Outcomes
by Clinton Njinju Asaba, Bella Nyemkuna Gwanyama, Humblenoble Stembridge Ayuk, Thomas Ikechukwu Odo, Razieh Bitazar, Tatiana Noumi, Patrick Labonté and Terence Ndonyi Bukong
Cells 2026, 15(7), 580; https://doi.org/10.3390/cells15070580 - 25 Mar 2026
Viewed by 50
Abstract
Neutrophils are among the early responders of the innate immune system and play a key role in host defense against viral infections. Beyond their classical antimicrobial functions, neutrophils can engage in a specialized defense mechanism by releasing web-like extracellular DNA known as neutrophil [...] Read more.
Neutrophils are among the early responders of the innate immune system and play a key role in host defense against viral infections. Beyond their classical antimicrobial functions, neutrophils can engage in a specialized defense mechanism by releasing web-like extracellular DNA known as neutrophil extracellular traps (NETs). These extracellular traps are a mesh-like network of chromatin DNA decorated with cellular components, including histones, proteases, and antimicrobial enzymes, that function to contain and limit the spread of pathogens. While NET formation contributes to antiviral immunity, accumulating evidence indicates that excessive or dysregulated NET formation can significantly contribute to immunopathology during viral infections. Thus, depending on the context and outcome, NET formation may be viewed as a double-edged sword. Therefore, understanding the regulatory mechanisms governing NET formation and its harmful effects is critical for developing therapeutic strategies that enhance antiviral defense while minimizing tissue damage. In this review, we provide a comprehensive overview of the molecular mechanisms that drive NET formation and clearance, with a particular focus on how viruses modulate these processes to influence disease outcome. We also discuss the pathways underlying NET formation and subsequent neutrophil cell death (NETosis), including canonical and non-canonical pathways, and highlight key signaling axes involving SYK, MAPKs, and NF-κB. Using SARS-CoV-2 and hepatitis B virus as representative models, we examine how different viral components trigger, exploit, or evade NET targeting and how persistent accumulation of NETs can contribute to hyperinflammation, progressive tissue injury, and post-viral syndromes. We further explore emerging evidence linking impaired NET clearance and neutrophil heterogeneity, particularly low-density neutrophils (LDNs), to chronic inflammation and post-viral sequelae such as long COVID and autoimmune hepatitis. Finally, we summarize current and emerging therapeutic strategies aimed at modulating NET formation or enhancing NET clearance. Altogether, this review underscores the dual nature of NETs in viral infections, highlighting their potential roles in antiviral defense and tissue injury, and provides a framework for the development of targeted interventions to limit virus-induced immunopathology. Full article
(This article belongs to the Special Issue Multifaceted Nature of Immune Responses to Viral Infection)
Show Figures

Figure 1

22 pages, 8405 KB  
Article
Glucose as a Signaling Cue Reprograms Carbon–Nitrogen–Sulfur Metabolism in Cherry Rootstock Roots
by Fangdong Li, Yanju Li, Wenxian Gai, Fan Yang, Sijun Qin, Wensheng Gao, Yuxia Wang and Xu Zhang
Horticulturae 2026, 12(4), 404; https://doi.org/10.3390/horticulturae12040404 - 24 Mar 2026
Viewed by 94
Abstract
Exogenous glucose functions not only as a carbon source but also as a key signaling molecule involved in regulating root development and metabolism in plants. To elucidate the molecular mechanisms underlying this response in cherry rootstock (Prunus cerasus), we performed RNA-seq [...] Read more.
Exogenous glucose functions not only as a carbon source but also as a key signaling molecule involved in regulating root development and metabolism in plants. To elucidate the molecular mechanisms underlying this response in cherry rootstock (Prunus cerasus), we performed RNA-seq on lateral roots collected at 0, 6, 12, 24, 48, and 72 h after glucose treatment. Transcriptome profiling revealed a dynamic and sustained transcriptional reprogramming, with a total of 461 differentially expressed genes (DEGs) consistently altered across all post-treatment time points relative to the control (T0). Weighted gene co-expression network analysis identified five modules strongly correlated with glucose exposure, notably enriched for genes involved in nitrogen, carbon, and sulfur metabolism. Functional enrichment analyses further revealed a pronounced overrepresentation of pathways associated with nutrient utilization, as well as carbon fixation, glycolysis, amino acid biosynthesis, and stress-responsive processes such as glutathione metabolism and MAPK signaling. Intriguingly, key transcription factors and signaling components were consistently co-enriched across multiple functional categories, suggesting the presence of a tightly coordinated regulatory network that links sugar sensing to metabolic reprogramming, redox homeostasis, and developmental plasticity. Notably, glucose treatment induced both activation and repression of nitrogen-related genes in distinct co-expression modules, indicating fine-tuned modulation of nutrient uptake in response to carbon availability. Together, these findings suggest that exogenous glucose triggers a systems-level shift in root physiology, coordinating primary metabolism with stress adaptation and growth regulation through tightly interconnected carbon–nitrogen–sulfur metabolic circuits. Full article
(This article belongs to the Special Issue Emerging Insights into Horticultural Crop Ecophysiology)
Show Figures

Figure 1

Back to TopTop