How Does Virtual Reality Training Affect Reaction Time and Eye–Hand Coordination? The Impact of Short- and Long-Term Interventions on Cognitive Functions in Amateur Esports Athletes
Abstract
1. Introduction
2. Material and Methods
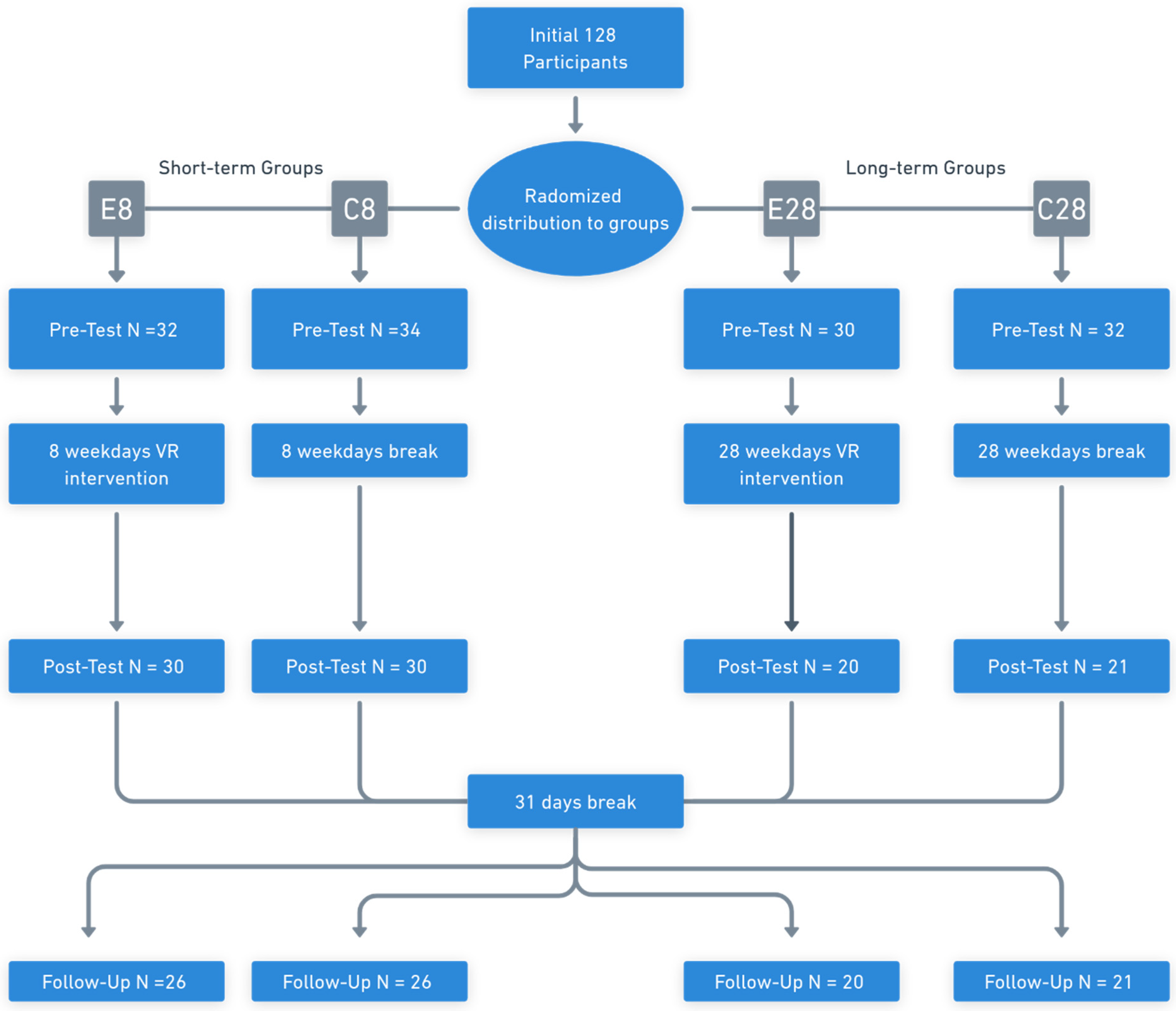
2.1. Participants
2.2. Measurements
2.3. Intervention
- Players must quickly recognize and respond to incoming blocks, adjusting their slicing movements in real time. The sequencing and increasing difficulty levels demand continuous cognitive and motor adaptation, reinforcing faster reaction times and decision-making under pressure. Previous research on rhythm-based games, such as Osu!, has demonstrated their effectiveness in improving reaction times, as noted by Hagiwara et al. [49]. Their study found that fast-paced rhythm games require players to process visual stimuli rapidly and execute precise motor responses, making them a valuable tool for enhancing reaction time.
- The game challenges simultaneous visual tracking and precise hand movements, requiring players to synchronize their actions with the block’s direction, color, and rhythm. This process strengthens sensorimotor integration and visuomotor processing, leading to enhanced coordination and accuracy.
2.4. Statistical Analysis
3. Results
4. Discussion
5. Conclusions
6. Limitations
Supplementary Materials
Author Contributions
Funding
Institutional Review Board Statement
Informed Consent Statement
Data Availability Statement
Conflicts of Interest
References
- Lowood, H. Videogames in computer space: The complex history of Pong. IEEE Ann. Hist. Comput. 2009, 31, 5–19. [Google Scholar] [CrossRef]
- Statista. Global Esports Market Revenue from 2018 to 2024 (in Billion U.S. Dollars). Statista. 2023. Available online: https://www.statista.com/statistics/490522/global-esports-market-revenue/ (accessed on 4 March 2025).
- Bousquet, J.; Ertz, M. eSports: Historical review, current state, and future challenges. In Handbook of Research on Pathways and Opportunities into the Business of Esports; IGI Global Scientific Publishing: Hershey, PA, USA, 2021; pp. 1–24. [Google Scholar]
- Newman, J.I.; Xue, H.; Watanabe, N.M.; Yan, G.; McLeod, C.M. Gaming gone viral: An analysis of the emerging esports narrative economy. Commun. Sport 2022, 10, 241–270. [Google Scholar] [CrossRef]
- Yadav, M.K.; Utreja, K. eSports on the Rise: A Statistical Odyssey Unveiling the Probability of Growth. In Proceedings of the 2024 International Conference on Electrical Electronics and Computing Technologies (ICEECT), Tirunelveli, India, 1–5 August 2024; Volume 1, pp. 1–5. [Google Scholar]
- Pizzo, A.D.; Jones, G.J.; Baker, B.J.; Funk, D.C.; Kunkel, T. Sensemaking of novelty: The dynamic nature of integrating esports within a traditional sport organization. Sport Manag. Rev. 2022, 25, 383–405. [Google Scholar] [CrossRef]
- Campbell, B.A.; Toth, A.J.; Moran, A.P.; Kowal, M.; Exton, C. Esports: A new window on neurocognitive expertise? Prog. Brain Res. 2021, 256, 133–158. [Google Scholar]
- Seya, Y.; Shinoda, H. Experience and training of a first person shooter (FPS) game can enhance useful field of view, working memory, and reaction time. Int. J. Affect. Eng. 2016, 15, 213–222. [Google Scholar] [CrossRef]
- Bediou, B.; Adams, D.M.; Mayer, R.E.; Tipton, E.; Green, C.S.; Bavelier, D. Meta-analysis of action video game impact on perceptual, attentional, and cognitive skills. Psychol. Bull. 2018, 144, 77–110. [Google Scholar] [CrossRef]
- Valls-Serrano, C.; de Francisco, C.; Caballero-López, E.; Caracuel, A. Cognitive flexibility and decision making predicts expertise in the MOBA esport, League of Legends. Sage Open 2022, 12, 21582440221142728. [Google Scholar] [CrossRef]
- Phillips, N.; Green, C.S. Associations between cognitive performance and extreme expertise in different competitive eSports. CogSci 2023, 6, 1–15. [Google Scholar]
- Nagorsky, E.; Wiemeyer, J. The structure of performance and training in esports. PLoS ONE 2020, 15, e0237584. [Google Scholar] [CrossRef]
- Cossich, V.R.; Carlgren, D.; Holash, R.J.; Katz, L. Technological breakthroughs in sport: Current practice and future potential of artificial intelligence, virtual reality, augmented reality, and modern data visualization in performance analysis. Appl. Sci. 2023, 13, 12965. [Google Scholar] [CrossRef]
- Moon, J.; Ke, F.; Sokolikj, Z. Automatic assessment of cognitive and emotional states in virtual reality-based flexibility training for four adolescents with autism. Br. J. Educ. Technol. 2020, 51, 1766–1784. [Google Scholar] [CrossRef]
- Papaioannou, G. Interactive dynamics for large virtual reality applications. In Proceedings of the Advances in Informatics: 10th Panhellenic Conference on Informatics (PCI 2005), Volas, Greece, 11–13 November 2005; Springer: Berlin/Heidelberg, Germany, 2005; pp. 307–316. [Google Scholar]
- Drigas, A.; Sideraki, A. Brain Neuroplasticity Leveraging Virtual Reality and Brain–Computer Interface Technologies. Sensors 2024, 24, 5725. [Google Scholar] [CrossRef] [PubMed]
- Zhong, D.; Chen, L.; Feng, Y.; Song, R.; Huang, L.; Liu, J.; Zhang, L. Effects of virtual reality cognitive training in individuals with mild cognitive impairment: A systematic review and meta-analysis. Int. J. Geriatr. Psychiatry 2021, 36, 1829–1847. [Google Scholar] [CrossRef] [PubMed]
- Lachowicz, M.; Żurek, A.; Jamro, D.; Serweta-Pawlik, A.; Żurek, G. Changes in concentration performance and alternating attention after short-term virtual reality training in E-athletes: A pilot study. Sci. Rep. 2024, 14, 8904. [Google Scholar] [CrossRef]
- Lachowicz, M.; Serweta-Pawlik, A.; Konopka-Lachowicz, A.; Jamro, D.; Żurek, G. Amplifying Cognitive Functions in Amateur Esports Athletes: The Impact of Short-Term Virtual Reality Training on Reaction Time, Motor Time, and Eye–Hand Coordination. Brain Sci. 2024, 14, 1104. [Google Scholar] [CrossRef]
- Rutkowski, S.; Adamczyk, M.; Pastuła, A.; Gos, E.; Luque-Moreno, C.; Rutkowska, A. Training using a commercial immersive virtual reality system on hand–eye coordination and reaction time in young musicians: A pilot study. Int. J. Environ. Res. Public Health 2021, 18, 1297. [Google Scholar] [CrossRef]
- Serweta-Pawlik, A.; Lachowicz, M.; Żurek, A.; Rosen, B.; Żurek, G. Evaluating the effectiveness of visuospatial memory stimulation using virtual reality in head and neck cancer patients—Pilot study. Cancers 2023, 15, 1639. [Google Scholar] [CrossRef]
- Szary, P.; Kiper, P.; Buchta, K.; Bedrunka, D.; Zabłotni, S.; Rutkowska, A.; Szczepańska-Gieracha, J.; Rutkowski, S. Investigating exercise intensity in virtual reality among healthy volunteers. Hum. Mov. 2020, 21, 54–60. [Google Scholar] [CrossRef]
- Finkelstein, J.; Parvanova, I.; Huo, X. Feasibility of a virtual reality app to promote pulmonary rehabilitation. In Caring is Sharing–Exploiting the Value in Data for Health and Innovation; IOS Press: Amsterdam, The Netherlands, 2023; pp. 458–462. [Google Scholar]
- Gamito, P.; Oliveira, J.; Coelho, C.; Morais, D.; Lopes, P.; Pacheco, J.; Barata, A.F. Cognitive training on stroke patients via virtual reality-based serious games. Disabil. Rehabil. 2017, 39, 385–388. [Google Scholar] [CrossRef]
- Wojciechowski, A.; Wiśniewska, A.; Pyszora, A.; Liberacka-Dwojak, M.; Juszczyk, K. Virtual reality immersive environments for motor and cognitive training of elderly people–a scoping review. Hum. Technol. 2021, 17, 145–163. [Google Scholar]
- Finkelstein, S.; Nickel, A.; Lipps, Z.; Barnes, T.; Wartell, Z.; Suma, E.A. Astrojumper: Motivating exercise with an immersive virtual reality exergame. Presence Teleoper. Virtual Environ. 2011, 20, 78–92. [Google Scholar] [CrossRef]
- Szczepańska-Gieracha, J.; Jóźwik, S.; Cieślik, B.; Mazurek, J.; Gajda, R. Immersive virtual reality therapy as a support for cardiac rehabilitation: A pilot randomized-controlled trial. Cyberpsychol. Behav. Soc. Netw. 2021, 24, 543–549. [Google Scholar] [CrossRef] [PubMed]
- Wrzeciono, A.; Cieślik, B.; Kiper, P.; Szczepańska-Gieracha, J.; Gajda, R. Exploratory analysis of the effectiveness of virtual reality in cardiovascular rehabilitation. Sci. Rep. 2024, 14, 281. [Google Scholar] [CrossRef]
- Juszko, K.; Kiper, P.; Wrzeciono, A.; Cieślik, B.; Gajda, R.; Szczepańska-Gieracha, J. Factors associated with the effectiveness of immersive virtual therapy in alleviating depressive symptoms during sub-acute post-stroke rehabilitation: A gender comparison. BMC Sports Sci. Med. Rehabil. 2023, 15, 137. [Google Scholar] [CrossRef]
- Renganayagalu, S.K.; Mallam, S.C.; Nazir, S. Effectiveness of VR head mounted displays in professional training: A systematic review. Technol. Knowl. Learn. 2021, 26, 999–1041. [Google Scholar] [CrossRef]
- Mouatt, B.; Smith, A.E.; Mellow, M.L.; Parfitt, G.; Smith, R.T.; Stanton, T.R. The use of virtual reality to influence motivation, affect, enjoyment, and engagement during exercise: A scoping review. Front. Virtual Real. 2020, 1, 564664. [Google Scholar] [CrossRef]
- Zhang, C.; Yu, S. Technology to Enhance Patient Motivation in Virtual Reality Rehabilitation: A Review. Games Health J. 2024, 13, 215–233. [Google Scholar] [CrossRef]
- Powell, M.O.; Elor, A.; Teodorescu, M.; Kurniawan, S. Openbutterfly: Multimodal rehabilitation analysis of immersive virtual reality for physical therapy. Am. J. Sports Sci. Med. 2020, 8, 23–35. [Google Scholar]
- Sattar, M.U.; Palaniappan, S.; Lokman, A.; Hassan, A.; Shah, N.; Riaz, Z. Effects of virtual reality training on medical students’ learning motivation and competency. Pak. J. Med. Sci. 2019, 35, 852. [Google Scholar] [CrossRef]
- Clough, B.A.; Casey, L.M. Technological adjuncts to increase adherence to therapy: A review. Clin. Psychol. Rev. 2011, 31, 697–710. [Google Scholar] [CrossRef]
- De Vries, A.W.; Van Dieën, J.H. Understanding motivations and player experiences of older adults in virtual reality training. Games Health J. 2018, 7, 355–362. [Google Scholar] [CrossRef] [PubMed]
- Pelosin, E.; Ponte, C.; Putzolu, M. Motor–cognitive treadmill training with virtual reality in Parkinson’s Disease: The Effect of Training Duration. Front. Aging Neurosci. 2022, 13, 753381. [Google Scholar] [CrossRef] [PubMed]
- Sokołowska, B. Impact of virtual reality cognitive and motor exercises on brain health. Int. J. Environ. Res. Public Health 2023, 20, 4150. [Google Scholar] [CrossRef]
- Gangemi, A.; De Luca, R.; Fabio, R.A.; Lauria, P.; Rifici, C. Effects of virtual reality cognitive training on neuroplasticity: A quasi-randomized clinical trial in patients with stroke. Biomedicines 2023, 11, 3225. [Google Scholar] [CrossRef]
- Ericsson, K.A.; Krampe, R.T.; Tesch-Römer, C. The role of deliberate practice in the acquisition of expert performance. Psychol. Rev. 1993, 100, 363–406. [Google Scholar] [CrossRef]
- Kantak, S.S.; Winstein, C.J. Learning-performance distinction and memory processes for motor skills: A neurobehavioral perspective. Behav. Brain Res. 2012, 228, 219–231. [Google Scholar] [CrossRef]
- Hwang, N.K.; Choi, J.B.; Choi, D.K.; Park, J.M.; Hong, C.W. Effects of semi-immersive virtual reality-based cognitive training combined with locomotor activity on cognitive function and gait ability in community-dwelling individuals. Healthcare 2021, 9, 814. [Google Scholar] [CrossRef]
- Herold, F.; Hamacher, D.; Schega, L. Thinking while moving or moving while thinking—Concepts of motor-cognitive training for cognitive performance enhancement. Front. Aging Neurosci. 2018, 10, 228. [Google Scholar] [CrossRef]
- Knobel, S.E.J.; Kaufmann, B.C.; Gerber, S.M.; Urwyler, P.; Cazzoli, D.; Müri, R.M.; Nyffeler, T. Development of a search task using immersive virtual reality: Proof-of-concept study. JMIR Serious Games 2021, 9, e29182. [Google Scholar] [CrossRef]
- Ren, Y.; Wang, Q.; Liu, H.; Wang, G.; Lu, A. Effects of immersive and non-immersive virtual reality-based rehabilitation training on cognition, motor function, and daily functioning in patients with mild cognitive impairment. Clin. Rehabil. 2023, 38, 305–321. [Google Scholar] [CrossRef]
- Chan, P.T.; Chang, W.C.; Chiu, H.L.; Kao, C.C.; Liu, D.; Chu, H.; Chou, K.R. Effect of interactive cognitive-motor training on eye-hand coordination and cognitive function in older adults. BMC Geriatr. 2019, 19, 27. [Google Scholar] [CrossRef] [PubMed]
- Biernacki, M.P.; Kennedy, R.S.; Dziuda, L. Simulator sickness and its measurement with simulator sickness questionnaire (SSQ). Med. Pr. 2016, 67, 545–556. [Google Scholar] [CrossRef] [PubMed]
- Szpak, A.; Michalski, S.C.; Loetscher, T. Exergaming with beat saber: An investigation of virtual reality aftereffects. J. Med. Internet Res. 2020, 22, e19840. [Google Scholar] [CrossRef] [PubMed]
- Hagiwara, G.; Akiyama, D.; Furukado, R.; Takeshita, S. A study on psychological training of eSports using digital games: Focusing on rhythm game. J. Hum. Sport Exerc. 2020, 15, S495–S503. [Google Scholar]
- Grosprêtre, S.; Marcel-Millet, P.; Eon, P.; Wollesen, B. How exergaming with virtual reality enhances specific cognitive and visuo-motor abilities: An explorative study. Cogn. Sci. 2023, 47, e13278. [Google Scholar] [CrossRef]
- Aliza, A.; Zaugg, I.; Celik, E.; Stuerzlinger, W.; Ortega, F.R.; Batmaz, A.U.; Sarac, M. Eye-hand coordination training: A systematic comparison of 2D, VR, and AR display technologies and task instructions. In Proceedings of the 2024 IEEE Conference Virtual Reality and 3D User Interfaces (VR), Orlando, FL, USA, 16–21 March 2024; pp. 200–210. [Google Scholar]
- Hatira, N.; Aliza, A.; Batmaz, A.U.; Sarac, M. Enhancing Eye-Hand Coordination in Volleyball Players: A Comparative Analysis of VR, AR, and 2D Display Technologies and Task Instructions. In Proceedings of the 2024 IEEE International Symposium on Mixed and Augmented Reality (ISMAR), Bellevue, WA, USA, 21–25 October 2024; pp. 219–228. [Google Scholar]
- Brugada-Ramentol, V.; Bozorgzadeh, A.; Jalali, H. Enhance VR: A Multisensory Approach to Cognitive Training and Monitoring. Front. Digit. Health 2022, 4, 916052. [Google Scholar] [CrossRef]
- Draganski, B.; Gaser, C.; Busch, V.; Schuierer, G.; Bogdahn, U.; May, A. Changes in grey matter induced by training. Nature 2004, 427, 311–312. [Google Scholar] [CrossRef]
- Karbach, J.; Verhaeghen, P. Making working memory work: A meta-analysis of executive-control and working memory training in older adults. Psychol. Sci. 2014, 25, 2027–2037. [Google Scholar] [CrossRef]
- Lampit, A.; Hallock, H.; Suo, C.; Naismith, S.L.; Valenzuela, M. Cognitive training-induced short-term functional and long-term structural plastic change is related to gains in global cognition in healthy older adults: A pilot study. Front. Aging Neurosci. 2015, 7, 14. [Google Scholar] [CrossRef]
- Galetto, V.; Sacco, K. Neuroplastic changes induced by cognitive rehabilitation in traumatic brain injury: A review. Neurorehabilit. Neural Repair 2017, 31, 800–813. [Google Scholar] [CrossRef]
- Caeyenberghs, K.; Clemente, A.; Imms, P.; Egan, G.; Hocking, D.R.; Leemans, A.; Metzler-Baddeley, C.; Jones, D.K.; Wilson, P.H. Evidence for training-dependent structural neuroplasticity in brain-injured patients: A critical review. Neurorehabilit. Neural Repair 2018, 32, 99–114. [Google Scholar] [CrossRef] [PubMed]
- Snowball, A.; Tachtsidis, I.; Popescu, T.; Thompson, J. Long-term enhancement of brain function and cognition using cognitive training and brain stimulation. Curr. Biol. 2013, 23, 987–992. [Google Scholar] [CrossRef] [PubMed]
- Jespersen, A.E.; Røen, I.S.; Lumbye, A.; Nordentoft, M.; Glenthøj, L.B.; Miskowiak, K.W. Feasibility and effect of an immersive virtual reality-based platform for cognitive training in real-life scenarios in patients with mood- or psychotic disorders: A randomized, controlled proof-of-concept study. Neurosci. Appl. 2023, 2, 101120. [Google Scholar] [CrossRef]
- Mutasim, A.K.; Stuerzlinger, W.; Batmaz, A.U. Gaze tracking for eye-hand coordination training systems in virtual reality. In Proceedings of the Extended Abstracts of the 2020 CHI Conference on Human Factors in Computing Systems, Honolulu, HI, USA, 25–30 April 2020; pp. 1–9. [Google Scholar]
- Batmaz, A.U.; Sun, X.; Taskiran, D.; Stuerzlinger, W. Eye-hand coordination training for sports with mid-air VR. In Proceedings of the 26th ACM Symposium on Virtual Reality Software and Technology, Virtual Event, 1–4 November 2020; pp. 1–10. [Google Scholar]
- Shen, Y.; Gu, P.W.; Ong, S.K.; Nee, A.Y. A novel approach in rehabilitation of hand-eye coordination and finger dexterity. Virtual Real. 2012, 16, 161–171. [Google Scholar] [CrossRef]
- Li, G.; Li, X.; Chen, L. Effects of virtual reality-based interventions on the physical and mental health of older residents in long-term care facilities: A systematic review. Int. J. Nurs. Stud. 2022, 136, 104378. [Google Scholar] [CrossRef]
- Stern, S.A.; Alberini, C.M. Mechanisms of memory enhancement. Wiley Interdiscip. Rev. Syst. Biol. Med. 2013, 5, 37–53. [Google Scholar] [CrossRef]
- Greenwood, P.M.; Parasuraman, R. The mechanisms of far transfer from cognitive training: Review and hypothesis. Neuropsychology 2016, 30, 742. [Google Scholar] [CrossRef]
- Juliano, J.M.; Schweighofer, N.; Liew, S.L. Increased cognitive load in immersive virtual reality during visuomotor adaptation is associated with decreased long-term retention and context transfer. J. Neuroeng. Rehabil. 2022, 19, 106. [Google Scholar] [CrossRef]
- Chapman, S.B.; Aslan, S.; Spence, J.S.; Hart, J.J., Jr.; Bartz, E.K.; Didehbani, N.; Keebler, M.W.; Gardner, C.M.; Strain, J.F.; DeFina, L.F.; et al. Neural mechanisms of brain plasticity with complex cognitive training in healthy seniors. Cereb. Cortex 2015, 25, 396–405. [Google Scholar] [CrossRef]
- Gray, W.D.; Lindstedt, J.K. Plateaus, dips, and leaps: Where to look for inventions and discoveries during skilled performance. Cogn. Sci. 2017, 41, 1838–1870. [Google Scholar] [CrossRef]
- Deleuze, J.; Christiaens, M.; Nuyens, F.; Billieux, J. Shoot at first sight! First person shooter players display reduced reaction time and compromised inhibitory control in comparison to other video game players. Comput. Hum. Behav. 2017, 72, 570–576. [Google Scholar] [CrossRef]
- Shams, L.; Seitz, A.R. Benefits of multisensory learning. Trends Cogn. Sci. 2008, 12, 411–417. [Google Scholar] [CrossRef] [PubMed]
- Kim, H.; Kim, Y.; Lee, J.; Kim, J. Stereoscopic objects affect reaching performance in virtual reality environments: Influence of age on motor control. Front. Virtual Real. 2024, 5, 1475482. [Google Scholar] [CrossRef]
- Anguera, J.A.; Boccanfuso, J.; Rintoul, J.L.; Al-Hashimi, O.; Faraji, F.; Janowich, J.; Kong, E.; Larraburo, Y.; Rolle, C.; Johnston, E.; et al. Video game training enhances cognitive control in older adults. Nature 2013, 501, 97–101. [Google Scholar] [CrossRef]
- Diamond, A. Executive functions. Annu. Rev. Psychol. 2013, 64, 135–168. [Google Scholar] [CrossRef]
- Rutkowski, S.; Jakóbczyk, A.; Abrahamek, K.; Nowakowska, A.; Nowak, M.; Liska, D.; Batalik, L.; Colombo, V.; Sacco, M. Training using a commercial immersive virtual reality system on hand–eye coordination and reaction time in students: A randomized controlled trial. Virtual Real. 2024, 28, 7. [Google Scholar] [CrossRef]
- Meneses, A.; Liy-Salmeron, G. Serotonin and emotion, learning and memory. Rev. Neurosci. 2012, 23, 543–553. [Google Scholar] [CrossRef]
- Taira, M.; Sharpe, M.J. Complementary roles of serotonin and dopamine in model-based learning. Curr. Opin. Behav. Sci. 2025, 61, 101464. [Google Scholar] [CrossRef]
- Schultz, W. Neuronal reward and decision signals: From theories to data. Physiol. Rev. 2015, 95, 853–951. [Google Scholar] [CrossRef]
- Bavelier, D.; Green, C.S.; Pouget, A.; Schrater, P. Brain plasticity through the life span: Learning to learn and action video games. Annu. Rev. Neurosci. 2012, 35, 391–416. [Google Scholar] [CrossRef]






| Group | Variable | Pre-Test Mean ± SD | Post-Test Mean ± SD | Follow-Up-Test Mean ± SD |
|---|---|---|---|---|
| E8 | RT (ms) | 276.54 ± 37.79 | 259.77 ± 28.96 | 267.08 ± 29.92 |
| MT (ms) | 112.85 ± 18.25 | 94.31 ± 11.90 | 107.12 ± 23.85 | |
| EHC (s) | 23.81 ± 9.73 | 19.70 ± 7.79 | 16.78 ± 6.64 | |
| TPED (%) | 6.33 ± 4.68 | 3.36 ± 2.05 | 5.92 ± 4.48 | |
| AET (ms) | 1.16 ± 0.67 | 0.57 ± 0.33 | 0.97 ± 0.88 | |
| E28 | RT (ms) | 299.30 ± 44.47 | 259.75 ± 35.89 | 279.00 ± 37.01 |
| MT (ms) | 126.05 ± 30.79 | 99.85 ± 22.70 | 108.10 ± 27.99 | |
| EHC (s) | 22.26 ± 7.70 | 13.00 ± 4.52 | 13.75 ± 5.79 | |
| TPED (%) | 6.15 ± 3.10 | 3.58 ± 1.45 | 4.62 ± 2.54 | |
| AET (ms) | 1.16 ± 0.49 | 0.91 ± 0.66 | 0.78 ± 0.59 | |
| C8 | RT (ms) | 279.04 ± 51.62 | 281.77 ± 71.44 | 305.54 ± 69.40 |
| MT (ms) | 119.00 ± 40.93 | 120.00 ± 36.00 | 111.88 ± 35.77 | |
| EHC (s) | 20.57 ± 7.61 | 19.23 ± 6.37 | 20.69 ± 8.95 | |
| TPED (%) | 8.21 ± 6.25 | 7.40 ± 6.85 | 6.86 ± 6.06 | |
| AET (ms) | 1.43 ± 0.90 | 1.22 ± 1.01 | 1.12 ± 0.84 | |
| C28 | RT (ms) | 294.62 ± 46.97 | 301.19 ± 65.78 | 315.14 ± 63.49 |
| MT (ms) | 118.67 ± 25.50 | 103.81 ± 17.41 | 121.76 ± 47.71 | |
| EHC (s) | 21.50 ± 4.96 | 22.12 ± 6.11 | 23.38 ± 5.23 | |
| TPED (%) | 7.46 ± 2.16 | 5.89 ± 2.40 | 6.05 ± 4.30 | |
| AET (ms) | 1.46 ± 0.38 | 1.01 ± 0.55 | 1.29 ± 1.00 |
| Factor/Interaction | F-Value | df | p-Value | ηp2 | λ |
|---|---|---|---|---|---|
| Group | 3.491 | 3 | 0.018 | 0.105 | 10.473 |
| Measurement | 3628.679 | 4 | <0.001 | 0.976 | 14,514.716 |
| Time | 9.839 | 2 | <0.001 | 0.1 | 19.678 |
| Time × Group | 4.531 | 6 | <0.001 | 0.132 | 27.186 |
| Measurement × Group | 2.628 | 12 | 0.002 | 0.081 | 31.535 |
| Measurement × Time | 3.455 | 8 | <0.001 | 0.037 | 27.642 |
| Measurement × Time × Group | 3.163 | 24 | <0.001 | 0.096 | 75.905 |
| Group | Variable | p-Values | F-Value | η2p | λ |
|---|---|---|---|---|---|
| E8 | RT (ms) | 0.479 | 0.741 | 0.017 | 1.483 |
| MT (ms) | 0.054 | 3.01 | 0.064 | 6.02 | |
| EHC (s) | <0.001 | 10.198 | 0.188 | 20.395 | |
| TPED (%) | 0.001 | 8.068 | 0.155 | 16.136 | |
| AET (ms) | 0.002 | 6.633 | 0.131 | 13.267 | |
| E28 | RT (ms) | <0.001 | 9.529 | 0.178 | 19.059 |
| MT (ms) | 0.004 | 5.933 | 0.119 | 11.866 | |
| EHC (s) | <0.001 | 23.193 | 0.345 | 46.386 | |
| TPED (%) | 0.126 | 2.123 | 0.046 | 4.246 | |
| AET (ms) | 0.224 | 1.52 | 0.033 | 3.041 | |
| C8 | RT (ms) | 0.065 | 2.823 | 0.06 | 5.647 |
| MT (ms) | 0.501 | 0.696 | 0.016 | 1.392 | |
| EHC (s) | 0.398 | 0.93 | 0.021 | 1.86 | |
| TPED (%) | 0.493 | 0.713 | 0.016 | 1.425 | |
| AET (ms) | 0.269 | 1.334 | 0.029 | 2.669 | |
| C28 | RT (ms) | 0.357 | 1.042 | 0.023 | 2.084 |
| MT (ms) | 0.089 | 2.483 | 0.053 | 4.966 | |
| EHC (s) | 0.576 | 0.555 | 0.012 | 1.11 | |
| TPED (%) | 0.262 | 1.359 | 0.03 | 2.718 | |
| AET (ms) | 0.046 | 3.199 | 0.068 | 6.399 |
| Group | RT | MT | EHC | TPED | AET | ||||||||||
|---|---|---|---|---|---|---|---|---|---|---|---|---|---|---|---|
| Pre vs. Post | Pre vs. Follow-Up | Post vs. Follow-Up | Pre vs. Post | Pre vs. Follow-Up | Post vs. Follow-Up | Pre vs. Post | Pre vs. Follow-Up | Post vs. Follow-Up | Pre vs. Post | Pre vs. Follow-up | Post vs. Follow-Up | Pre vs. Post | Pre vs. Follow-Up | Post vs. Follow-Up | |
| E8 | 0.693 | 1.0 | 1.0 | 0.047 | 1.0 | 0.413 | 0.003 | <0.001 | 0.117 | 0.002 | 1.0 | 0.027 | 0.002 | 1.0 | 0.155 |
| E28 | <0.001 | 0.007 | 0.402 | 0.005 | 0.071 | 1.0 | <0.001 | <0.001 | 1.0 | 0.124 | 0.762 | 1.0 | 0.553 | 0.336 | 1.0 |
| C8 | 1.0 | 0.193 | 0.108 | 1.0 | 0.903 | 0.900 | 0.809 | 1.0 | 0.895 | 1.0 | 0.752 | 1.0 | 0.601 | 0.428 | 1.0 |
| C28 | 1.0 | 0.587 | 0.793 | 0.184 | 1.0 | 0.123 | 1.0 | 0.887 | 1.0 | 0.307 | 0.835 | 1.0 | 0.041 | 1.0 | 0.647 |
| Group | RT | MT | EHC | TPED | AET | |||||||||||||||
|---|---|---|---|---|---|---|---|---|---|---|---|---|---|---|---|---|---|---|---|---|
| E8 | E28 | C8 | C28 | E8 | E28 | C8 | C28 | E8 | E28 | C8 | C28 | E8 | E28 | C8 | C28 | E8 | E28 | C8 | C28 | |
| E8 | x | 1.0 | 0.873 | 0.063 | x | 1.0 | 0.003 | 1.0 | x | 0.004 | 1.0 | 1.0 | x | 1.0 | 0.003 | 0.210 | x | 0.610 | 0.006 | 0.210 |
| E28 | 1.0 | x | 1.0 | 0.096 | 1.0 | x | 0.038 | 1.0 | 0.004 | x | 0.009 | <0.001 | 1.0 | x | 0.045 | 0.987 | 0.610 | x | 0.812 | 1.0 |
| C8 | 0.873 | 1.0 | x | 1.0 | 0.003 | 0.038 | x | 0.152 | 1.0 | 0.009 | x | 0.771 | 0.003 | 0.045 | x | 1.0 | 0.006 | 0.812 | x | 1.0 |
| C28 | 0.063 | 0.096 | 1.0 | x | 1.0 | 1.0 | 0.152 | x | 1.0 | <0.001 | 0.771 | x | 0.210 | 0.987 | 1.0 | x | 0.210 | 1.0 | 1.0 | x |
| Group | RT | MT | EHC | TPED | AET | |||||||||||||||
|---|---|---|---|---|---|---|---|---|---|---|---|---|---|---|---|---|---|---|---|---|
| E8 | E28 | C8 | C28 | E8 | E28 | C8 | C28 | E8 | E28 | C8 | C28 | E8 | E28 | C8 | C28 | E8 | E28 | C8 | C28 | |
| E8 | x | 1.0 | 0.62 | 0.016 | x | 1.0 | 1.0 | 0.916 | x | 0.868 | 0.273 | 0.10 | x | 1.0 | 1.0 | 1.0 | x | 1.0 | 1.0 | 1.0 |
| E28 | 1.0 | x | 0.573 | 0.189 | 1.0 | x | 1.0 | 1.0 | 0.868 | x | 0.007 | <0.001 | 1.0 | x | 0.648 | 1.0 | 1.0 | x | 1.0 | 0.350 |
| C8 | 0.62 | 0.573 | x | 1.0 | 1.0 | 1.0 | x | 1.0 | 0.273 | 0.007 | x | 1.0 | 1.0 | 0.648 | x | 1.0 | 1.0 | 1.0 | x | 1.0 |
| C28 | 0.016 | 0.189 | 1.0 | x | 0.916 | 1.0 | 1.0 | x | 0.10 | <0.001 | 1.0 | x | 1.0 | 1.0 | 1.0 | x | 1.0 | 0.350 | 1.0 | x |
Disclaimer/Publisher’s Note: The statements, opinions and data contained in all publications are solely those of the individual author(s) and contributor(s) and not of MDPI and/or the editor(s). MDPI and/or the editor(s) disclaim responsibility for any injury to people or property resulting from any ideas, methods, instructions or products referred to in the content. |
© 2025 by the authors. Licensee MDPI, Basel, Switzerland. This article is an open access article distributed under the terms and conditions of the Creative Commons Attribution (CC BY) license (https://creativecommons.org/licenses/by/4.0/).
Share and Cite
Lachowicz, M.; Serweta-Pawlik, A.; Konopka-Lachowicz, A.; Jamro, D.; Żurek, G. How Does Virtual Reality Training Affect Reaction Time and Eye–Hand Coordination? The Impact of Short- and Long-Term Interventions on Cognitive Functions in Amateur Esports Athletes. Appl. Sci. 2025, 15, 4346. https://doi.org/10.3390/app15084346
Lachowicz M, Serweta-Pawlik A, Konopka-Lachowicz A, Jamro D, Żurek G. How Does Virtual Reality Training Affect Reaction Time and Eye–Hand Coordination? The Impact of Short- and Long-Term Interventions on Cognitive Functions in Amateur Esports Athletes. Applied Sciences. 2025; 15(8):4346. https://doi.org/10.3390/app15084346
Chicago/Turabian StyleLachowicz, Maciej, Anna Serweta-Pawlik, Alicja Konopka-Lachowicz, Dariusz Jamro, and Grzegorz Żurek. 2025. "How Does Virtual Reality Training Affect Reaction Time and Eye–Hand Coordination? The Impact of Short- and Long-Term Interventions on Cognitive Functions in Amateur Esports Athletes" Applied Sciences 15, no. 8: 4346. https://doi.org/10.3390/app15084346
APA StyleLachowicz, M., Serweta-Pawlik, A., Konopka-Lachowicz, A., Jamro, D., & Żurek, G. (2025). How Does Virtual Reality Training Affect Reaction Time and Eye–Hand Coordination? The Impact of Short- and Long-Term Interventions on Cognitive Functions in Amateur Esports Athletes. Applied Sciences, 15(8), 4346. https://doi.org/10.3390/app15084346

