Abstract
Aiming to address the problem of low recognition accuracy in the current cleaning loss detection system of rapeseed harvesters, a rapeseed cleaning loss detection system was developed using the energy distinction method based on the principle of impact piezoelectricity. A signal processing circuit, centered around a hardware integral circuit and a triple voltage comparison circuit, was designed. The energy of the impact signals generated by rapeseed kernels and impurities was calculated through hardware integration. The distinction threshold for the energy of the impact signals generated by kernels and impurities under the operating wind speed of the cleaning system was found through experiments, and a fitting model relating the fan speed to the distinction threshold was constructed. A loss detection and counting system for rapeseed kernels was designed to realize the statistics and real-time display of rapeseed kernels regarding cleaning loss. Performance verification tests were conducted on mixtures of rapeseed kernels and impurities with different mixing ratios, and a field test was carried out on the platform of a 4LZY-5.0Z rapeseed combine harvester. The test results showed that the accuracy of the designed loss detection system for kernel identification was more than 91.6%. Under operating conditions of 700, 900 and 1200 r/min fan speeds in the combine harvester cleaning system, the relative errors of the loss detection system compared to manual detection were 5%, 4.7% and 3.8%, respectively. The developed loss detection system for rapeseed kernels has high detection accuracy and good overall performance, which means it can provide feedback information for the control of the harvester.
1. Introduction
Rapeseed is the largest oil crop in China and plays an important role in ensuring the security of the edible oil supply, but the problem of high losses during rapeseed mechanized harvesting is prominent currently [1,2,3,4,5,6]. The high loss rate is an important reason why it is difficult to promote domestic rapeseed harvesting machines at present, and it is also a major problem that hinders the mechanization process of rapeseed harvesting in China. The harvesting loss is not only an important index to measure the performance of harvesting equipment but also an important basis for adjusting the relevant working parameters of harvesters. At present, one of the main reasons leading to the high loss of rapeseed mechanized harvesting in production is the lack of real-time and relatively accurate detection methods for measuring harvesting losses, which leads to the lack of a basis for the adjustment of working parameters during production. Therefore, a cleaning loss detection system for rapeseed harvesters has been designed to improve the technical level of rapeseed harvesting equipment in China and reduce the loss of mechanized harvesting, which can ensure national oil safety and provide key technical support for rapeseed mechanized harvesting and loss reduction [7,8,9,10,11,12].
Harvesting loss detection methods have always been a focus of research by experts and scholars both domestically and internationally. The current harvesting loss detection methods are mainly divided into three categories: the sensitive element method, the sampling separation detection method and the image processing loss detection method. The sampling separation detection method is mainly used in the research of grain loss detection for grain harvesting machinery. Zhang et al. designed a harvesting loss detection system for staple crops such as wheat, rice and corn using the sampling separation method. However, this method requires manual assistance in practical applications, resulting in low efficiency, time consumption and poor real-time performance [13]. Liu et al. used image processing methods to carry out extensive research in the field of rapeseed loss detection based on machine vision and designed an improved Hough transform algorithm to detect rapeseed kernel loss in images [14]. However, during the rapeseed harvesting operation, the amount of excretion is large and the speed is high, and grain occlusion in the captured images cannot be avoided. Moreover, the harvesting environment is dusty, and it is difficult to keep the camera lens clean, resulting in a great impact on the image acquisition accuracy, making it difficult to detect the cleaning loss of rapeseed [15]. Compared with the image processing method, the signal acquisition and analysis method, which uses a processing circuit to distinguish between kernels and impurities, has the advantages of a fast-processing speed, strong environmental adaptability, high efficiency and a low cost. At present, it is widely used in the detection of harvesting loss in rice, corn and other crops [16,17,18,19,20,21], and there are also a small number of studies on rapeseed crops. Xu et al. studied the frequency differences between two categories of impact signals generated by rapeseed kernels and impurities using simulation software and used a band-pass filter circuit to distinguish kernels from impurities [22]. However, because the frequency domains of rapeseed kernels and impurities overlap, the threshold range is difficult to determine, and the cut-off frequency calculation and circuit design for the filter circuit are complicated. When the signal cut-off frequency to be processed changes, the circuit often needs to be redesigned, and its parameters need to be adjusted.
Aiming to solve the above problems, an energy distinction method is proposed according to the obvious difference in amplitude characteristics between the signals of rapeseed kernels and impurities found in previous research, and a signal processing circuit based on hardware integration and triple voltage comparison was designed to calculate the energy values of the impact signals generated by rapeseed kernels and impurities. The energy distinction thresholds for the impact signals of rapeseed grains and residue were found through experiments. A loss detection system based on the energy distinction method was designed to accurately distinguish and detect kernels and impurities and provides a reference for adjusting the working parameters of the cleaning system during the actual production of the rapeseed combine.
2. Materials and Methods
2.1. Overall System Composition
The loss detection system for rapeseed cleaning is composed of three parts: a signal acquisition device, a signal processing circuit and a loss detection and counting system for rapeseed kernels. The block diagram of the loss detection system is shown in Figure 1 (Figure 1 was created using Microsoft Visio 2019). The signal acquisition device is a cleaning loss sensor composed of a piezoelectric ceramic and an inductive plate. The core function of the signal processing circuit is to use the energy distinction method to identify the signals of rapeseed kernels and impurities. During operation, the electrical signal of shock vibration generated by the cleaning material striking the inductive plate is processed through an amplifier circuit, a detection circuit and an in-phase integral circuit. The signal energy is compared with the pre-established energy distinction threshold for rapeseed kernels and impurities through a triple voltage comparison circuit, and signals corresponding to rapeseed kernels, short stems and carob shells are identified. They are converted into three different types of pulse signals, and then the number of falling edges of the pulse signals is analyzed using a single-chip microcomputer to identify and detect the number of lost kernels. Through the TAOJINGCHI communication protocol, the detection result is transmitted to a serial screen for display.
Figure 1.
Block diagram of loss detection system.
2.2. Composition of Cleaning Material and Design of Signal Acquisition Device
During the process of harvesting, the material enters the cleaning system after threshing and separating it using the drum, and then the cleaning material is thrown through the cleaning outlet at the rear of the fuselage after the cleaning screen [23]. The main components of the cleaning materials are rapeseed kernels, carob shells and short stems, as shown in Figure 2.
Figure 2.
Composition of cleaning materials: (a) kernels; (b) carob shells; (c) short stems.
The signal acquisition device, as shown in Figure 3, mainly consists of a bracket, vibration isolation rubber pads, an inductive plate and sensitive components. Figure 3a shows a design drawing of the device that was created using the software Solidworks 2019. The picture in Figure 3b is an actual overhead view of the device. The vibration isolation rubber pad was mainly used to isolate the influence of environmental noise such as machine vibration. Epoxy resin adhesive was used to fix the sensitive components on the back of the center point of the inductive plate to increase the probability of collecting lost kernels, in which case the vibration signal detected by the inductive plate is most obvious [24]. The induction plate needs a certain strength and avoids resonance with the machine power unit. The size of the designed inductive plate is 150 mm long, 150 mm wide and 0.5 mm thick, and the material is a 304 stainless steel plate [25,26].
Figure 3.
Signal acquisition device: (a) Design drawing of the device: 1. the bracket, 2. vibration isolation rubber pad, 3. inductive plate and 4. sensitive component. (b) Physical drawing of the device.
The sensitive element adopts YT-5L piezoelectric ceramics produced in Hebei, China. The specific parameters of the piezoelectric ceramics are shown in Table 1.
Table 1.
YT-5L piezoelectric ceramics’ main performance parameters.
The acquisition device for the impact signal is installed in the lower part of the end of the cleaning screen of the rapeseed combine harvester, and the lost kernels and impurities are discharged from the tail of the cleaning screen and impact on the inductive plate. In order to avoid the disturbance caused by the repeated bouncing of kernels and impurities on the inductive plate, the inductive plate plane forms an angle of 45° with the ground [27]. The test showed that the grain and residue bounced away from the sensor plate after impacting on the sensor plate, and there would be no secondary impact interference and other problems.
2.3. Signal Processing Circuit Design
The overall circuit design is divided into the power supply part and the signal processing part. The power supply part initially inputs 5 V voltage, and the voltage is stabilized at 9 V through the DCDC-BOOST circuit and the linear voltage regulator circuit. The signal processing part is composed of four parts: an in-phase proportional amplifier circuit, an envelope detection circuit, an in-phase integral circuit and a triple voltage comparison circuit. The circuit design diagrams in Section 2.3 were created using the software JLC EDA 6.5.46 (Standard Edition). During the process of drawing the circuit design schematic diagram, different colors in Figure 4, Figure 5, Figure 6 and Figure 7 were assigned for the aesthetics and legibility of the circuit schematic diagram. Among them, the red part represents circuit components, such as the power supply, capacitor, resistor, operational amplifier, etc., the green part represents the connection line of the circuit components and the black part represents GND.
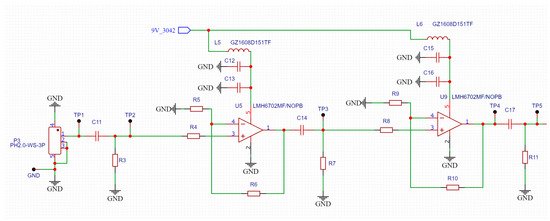
2.3.1. Amplifier Circuit
Because rapeseed kernels are small, the weight is very light, and the weight of the carob shells and short stems in the impurities is smaller than that of other crops. The signal amplitude generated by the rapeseed cleaning material is small on the inductive plate, and it is difficult to process and analyze the signal. Therefore, an in-phase proportional amplifier circuit was designed to amplify the signals of rapeseed kernels and impurities, which was conducive to the subsequent processing and analysis of the signals. An in-phase proportional amplifier circuit is an amplifier circuit in which the output signal is in the same phase as the input signal and the voltage or current value is proportional to a certain value. The advantage of the amplifier circuit is that the input signal can be amplified by a high amount, which is beneficial to the analysis of small rapeseed signals.
The design diagram of the amplifier circuit is shown in Figure 4. The original signal is fed into the circuit through the P3 interface, the capacitor C11 filters out the DC component of the input voltage ui1 and the resistor R3 transmits the signal to GND as a reference plane. The operational amplifier LMH6702MF and R5, R6 and R4 constitute the first-stage in-phase amplifier circuit. (The manufacturer of LMH6702MF is Texas Instruments, and the Nanjing branch address is Unit 08-10, 8F, Building A, Shimaochengpin International Square, NO.52 Andemen Street, Yuhuatai District, Nanjing 210012, Jiangsu Province, P. R. China). The magnification factor of the first-stage amplifier circuit is 9, and the specific calculation formula is shown in (1):
In Figure 4, the L5 and L6 electronic components are magnetic beads. Magnetic beads have high resistivity and inductance, which are equivalent to resistance and inductance in series, and the circuit symbol of magnetic beads is the same as that of inductance. L5 and L6 and C12, C13, C15 and C16 are used to filter out the power clutter to ensure that the chips U5 and U9 (the operational amplifier LMH6702MF) work more stably. The principle is that L5 and L6 are connected to the circuit in series only to ensure that the direct current passes through, blocking the AC clutter, and the capacitors (C12, C13, C15, C16) are in parallel with the power supply and the ground, which can allow the alternating current to pass; that is, the residual AC clutter flows to the ground through the capacitor.
Figure 4.
Amplifier circuit.
Capacitor C11 was designed to filter out the DC component. However, in practice, due to the low probability of perfect consistency between the physical components produced by the manufacturer and the idealized device and the limitation of the component production process, the idealized device cannot be achieved, thus resulting in a very weak DC component in the amplifier LMH6702MF to be amplified. Therefore, C14 was designed to filter and correct the signal after the first stage of amplification, which is used to filter the DC component of the output signal after ui1 amplification. C17 was designed to filter and correct the signal after the second stage of amplification, which is used to filter the DC component of the output signal after ui2 amplification. The amplified signal is filtered step by step by series capacitors in the amplifier circuit, and the actual error is reduced as much as possible by filtering, and the DC component is finally filtered out.
When the device chip is affected by temperature, the output signal through the first-stage amplifier circuit will form a drift (superimposed irregular signal, this irregular signal energy is very weak, caused by the performance of the device itself). To solve this problem, the resistor R7 is designed to reduce the energy of this irregular signal until it is negligible. Similarly, the operational amplifier LMH6702MF and R8, R9 and R10 constitute the second-stage in-phase amplifier circuit, and the magnification factor of the second-stage amplifier circuit can be calculated as 4.26, and the specific calculation formula is shown in (2):
Through the first- and second-stage amplifier circuits, the original signal can be amplified by A1 × A2, that is, 38.34 times.
2.3.2. Envelope Detection Circuit
Envelope detection is amplitude detection; the specific process demodulates the low-frequency signal from the amplitude modulation signal. Generally, envelope detection uses a diode for unidirectional filtering and then low-pass filtering. If low-pass filtering is performed directly without a diode, the positive and negative envelope lines will cancel out so that the low-frequency signal cannot be detected. The input of the envelope detection circuit of the signal processing circuit is the amplified signal of the original signal after two-stage amplification. The design diagram of the envelope detection circuit is shown in Figure 5.
Figure 5.
Envelope detection circuit.
The detection diode D3, C18 and R12 were designed to form a detection circuit which can detect the envelope of the original amplified signal. When the input signal is positive and exceeds the diode forward conduction voltage (0.24 V), the diode is on, and the signal is charged to the capacitor C18 through the diode. At this time, the TP6 point voltage increases with an increase in the charging voltage. When the TP5 point voltage begins to drop and is less than the diode-on voltage, the diode reverses and the signal stops charging to C18 at this time; the signal discharges through R12, and the TP6 point voltage decreases with the discharge. Since the capacitor C18 is already discharging to R12 while charging through the diode, taking into account the different charging and discharging times, the parameters of C18 and R12 can be adjusted to obtain a suitable and flat envelope detection signal.
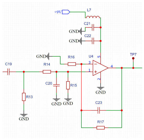
2.3.3. In-Phase Integral Circuit
An integral circuit is a circuit based on a capacitor. It integrates the input voltage signal through the property of the integrator and outputs the integration result. The integration circuit is composed of an operational amplifier and capacitor and usually adopts negative feedback to achieve stable integration operation. In an integration circuit, the input of an operational amplifier is connected directly to a resistor, while the output is connected to the input via a capacitor. When the input voltage changes, through the negative feedback mechanism, the change in the output voltage of the operational amplifier will be transmitted to the input end through the capacitor, so as to realize the integration operation of the input voltage. Among these values, the capacitance value of the capacitor and the resistance value of the resistor determine the integration time constant of the integration circuit, that is, the integration time length of the input signal integral circuit.
The integral circuit of this signal processing circuit is an in-phase integral circuit. The output voltage signal of the envelope detection circuit in the previous step is integrated in the same phase, the waveform area of the envelope detection circuit is obtained, that is, the energy contained in the waveform is calculated, and the integration signal waveform is finally obtained. The purpose of designing the in-phase integral circuit was to find out the energy distinction between rapeseed kernels and impurities. The design diagram of the in-phase integral circuit is shown in Figure 6.
Figure 6.
In-phase integral circuit.
LMV321TP-TR (the manufacturer of LMV321TP-TR is 3PEAK) and R14, R16, C20 and C23 constitute the in-phase integral circuit, so that R14 = R16 = R and C20 = C23 = C; the purpose is to ensure the balance of the circuit. The input and output voltage relationship is shown in (3):
After the original signal is processed by the amplifier circuit and the envelope detection circuit, it enters the integration circuit and integrates the waveform generated by the envelope detection circuit. The highest voltage value of the integration signal waveform output by the designed in-phase integral circuit is the area value after integrating the envelope detection waveform. At the same time, the two resistance values R14 and R16 or two capacitance values C20 and C23 are adjusted by the parameter. The larger the resistance value and capacitance value, the slower the integration speed; that is, the time of the peak of the integration waveform becomes late, so that the effective area obtained through the integration can be increased. Because the peak time of the integration waveform is too late to overlap with the second integration waveform, it is easy to cause the loss detection system to miss and misjudge the loss of kernels. Therefore, the peak time of the integration is made appropriate by constantly adjusting the R and C parameters. The designed in-phase integral circuit can recognize the rapeseed kernel signal quickly and continuously, and the integration time is short and the speed is fast, which means it can adapt to continuous working conditions.
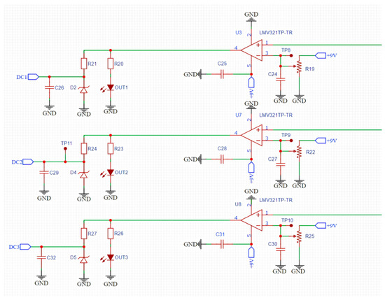
2.3.4. Triple Voltage Comparison Circuit
The voltage comparison circuit is a circuit that discriminates and compares the input analog signals and finally outputs a digital signal. Through the design of the integration circuit, it was found that the integration results of the kernels and the two categories of impurities were distributed in three different threshold intervals, so the triple voltage comparison circuit was designed to distinguish the different integral voltage ranges of the three categories of signals. Each voltage comparison circuit is connected in parallel with two other voltage comparison circuits. Each voltage comparator in the triple voltage comparator was designed according to the principle of series voltage division, and each connection is completely independent and they do not interfere with each other. The difference between each voltage comparator is that the voltage value adjusted by the adjustable potentiometer is different, and the voltage value is determined by the integration results of the different categories of impact signals.
The input signal of the comparison circuit is the integration voltage value of the output of the in-phase integral circuit. The design method was to set three different voltage thresholds by adjusting the three resistance parameters of R19, R22 and R25, so as to distinguish the different voltage ranges after integrating the signals of the kernels and impurities. The design diagram of the triple voltage comparison circuit is shown in Figure 7.
Figure 7.
Triple voltage comparison circuit.
The designed triple voltage comparison circuit selects the threshold value for the output voltage of the integration circuit and automatically selects the threshold interval of the signal according to the different integration results of the signals generated by kernels and impurities and converts them into three different pulse signals at the same time.
The three threshold intervals of the triple voltage comparison circuit are as follows: If the output voltage value of the signal after integration is greater than the voltage value of U8 but less than the voltage value of U7, the signal was formed by the impact of a carob shell on the inductive plate, and the output pulse signal is characterized by only one falling edge; if the output voltage value of the signal after integration is greater than the voltage value of U7 but less than the voltage value of U3, the signal was formed by the impact of a kernel on the inductive plate, and the output pulse signal is characterized by two falling edges; and if the output voltage value of the signal after integration is greater than that of U3, the signal was formed by the impact of a short stem on the inductive plate, and the output pulse signal is characterized by three falling edges.
2.3.5. Energy Distinction Method to Identify Kernels and Impurities
The core purpose of this signal processing circuit is to calculate the differences in energy between kernels and different impurities using a hardware integration method. According to the energy distinction of rapeseed kernels, carob shells and short stems, the voltage comparison circuit was designed to select the threshold value of signals of different energies and finally realize the recognition of kernels and impurities. The principle of the energy distinction method is that the original signals of the seeds and impurities (carob shells, short stems) are processed by the charge amplification and envelope detection components of the signal processing circuit and then enter the in-phase integral circuit for the integration calculation. The integration circuit calculates the integral (area) of the input envelope detection circuit and obtains the integral operation results (integral voltage values) of kernels and different impurities, respectively. The waveform diagrams of the original, amplified, detected and integrated signals of the three types of signals are shown in Figure 8.
Figure 8.
Processing waveform diagrams of three types of signals: (a) carob shell; (b) kernel; (c) short stem.
Figure 8a–c are the results obtained using an oscilloscope from the amplifier, envelope detection and integration parts of the circuit for the impact signals generated by carob shells, kernels and short stems, respectively. Among them, the signal results displayed by the four channels of the oscilloscope are, respectively, the original impact signals and the results obtained by the amplifier, envelope detection and integration of the three module circuits in turn, which are, respectively, displayed in orange, blue, purple and green.
When the above three types of signals are processed using the integration circuit, different integral voltage values are obtained, and the integral voltage output by the integration circuit is used as the input signal of the triple voltage comparison. The triple voltage comparison converts the input signals into three types of pulse signals of different conditions, which are used as the final output signals of the signal processing circuit. The output waveform diagrams of the three different types of signals are shown in Figure 9.
Figure 9.
The output waveform diagrams of the three different types of signals: (a) carob shell; (b) kernel; (c) short stem.
Figure 9a–c, respectively, show the output results of the integral output signals of the carob shell, the kernel and the short stem collected by the oscilloscope from the voltage comparison module of the circuit. Among them, the signal results displayed by the three channels of the oscilloscope are the following: The output results showing only the yellow pulse signal indicate that the input signal of the voltage comparison module is the carob shell impact signal processed by the integral circuit, and the output results showing the yellow and blue pulse signals indicate that the input signal of the voltage comparison module is the kernel impact signal processed by the integral circuit. The output results showing the yellow, blue and purple pulse signals indicate that the input signal of the voltage comparison module is the short stem impact signal processed by the integral circuit.
2.4. Design of Loss Detection and Counting System for Rapeseed Kernels
As can be seen from Figure 9, when the carob shell impacts the inductive plate, the final output signal of the circuit is only one pulse signal; when the kernel impacts the inductive plate, the final output signal of the circuit has two pulse signals; and when the short stem impacts the inductive plate, the final output signal of the circuit has three pulse signals.
The detection and counting system is composed of a ESP32-S3-B single-chip microcomputerproduced by the Le Xin Technology Company in Nanjing, China, and a TAOJINGCHI intelligent serial port screen produced by Shenzhen TAOJINGCHI Electronics Co., LTD., located in Shenzhen Longhua District, Huaning Road 46, Donglongxing Science and Technology Park 3, floor 4. The ESP32-S3-B is a single-chip microcomputer developed by Le Xin Technology which has a low-power MCU system-on-chip (SoC). The chip integrates a high-performance Xtensa® 32-bit LX7 dual-core processor produced by Cadence, located on Floor 5-10, Qiantan World Trade Center (Phase III), No. 1, Lane 221, Dongyu Road, Pudong New Area, Shanghai, an ultra-low power coprocessor, a Wi-Fi baseband, a Bluetooth baseband, an RF module and peripherals. The single-chip microcomputer has a clock frequency up to 240 MHz, supports various interfaces such as UART, SPI, SDIO, I2C, IR, DAC, etc., and supports 2.4 GHz Wi-Fi and low-power Bluetooth® LE wireless communication. All categories of the output pulse signals of the circuit are detected and counted by the MCU. Then, the number of detected kernels and different impurities is displayed on the serial port screen, and information such as the thousand grain weight, yield, width, speed and proportional coefficient can also be input to display the cleaning loss in real time.
The process of the loss detection and counting system for rapeseed kernels is shown in Figure 10 (Figure 10 was created using Microsoft Visio 2019). The output signals of U3, U7 and U8 of the triple voltage comparison of the signal processing circuit are read by the single-chip microcomputer and saved to the variables A, B, and C, respectively.
Figure 10.
The flow chart of the loss detection and counting system for rapeseed kernels.
3. Test and Discussion
3.1. Test Condition
The distinction threshold calibration test and loss system performance verification test were carried out using the designed test bench, as shown in Figure 11. During the test, the cleaning material was transported to the inductive plate by the crawler conveyor. The horizontal speed of the conveyor belt was controlled at 0–0.5 m/s, the material was spread on the conveyor belt and the width of the material placement was controlled to match the width of the inductive plate. The position of the end of the conveyor belt was controlled in a straight line with the center point of the inductive plate in the vertical direction, which enabled the material to fall to the center point of the inductive plate. The piezoelectric ceramic was fixed on the back side of the center point of the inductive plate. The fixed angle of the inductive plate was 45° from the horizontal direction, and the mounting height was adjusted using the support frame to simulate kernels with different impact speeds.
Figure 11.
Bench calibration test: 1. Conveyor belt. 2. Cleaning materials. 3. Support frame. 4. Inductive plate. 5. Signal processing module. 6. Detection and counting module. 7. Display module. 8. System power supply.
3.2. Calibration Test of Distinction Threshold Between Kernels and Impurities
In order to determine the distinction threshold between kernels and impurities in the lost material, a bench test at different impact speeds was designed under the actual operation conditions of a harvester. The impact speed was determined according to the speed of the material blowing onto the inductive plate at the different fan speeds of the rapeseed harvester cleaning system. The fan speed of the rapeseed harvester cleaning system ranged from 700 to 1200 r/min. Firstly, the speed of the blowing material hitting the inductive plate at different fan speeds was determined through a high-speed photography test. Due to the installation of the inductive plate at a height of 0.2 m below the outlet at the tail of the cleaning screen, high-speed camera analysis software was used to calculate the velocity of the material at a height of 0.2 m below the outlet. The test results are shown in Table 2. It can be seen that when the fan speed of the rapeseed harvester cleaning system was between 700–1200 r/min, the speed of the material impacting the inductive plate was 2.503–3.980 m/s, and the fan speed was linearly positively correlated with the speed of the material impacting the inductive plate. Four groups of bench tests with different impact speeds were designed. Each group used 25 carob shells, 50 kernels and 25 short stems to impact the inductive plate. The integral voltage values generated by different materials impacting on the inductive plate were recorded, and scatter plots corresponding to the different integral voltage values of the three types of materials were drawn to show the distribution law of the three types of signals. The test results are shown in Figure 12.
Table 2.
Speed of material impacting inductive plate at different fan speeds.

Figure 12.
Integrated voltage value distribution diagram of rapeseed kernels and impurities under different impact velocities: (a) impact velocity: 2.5 m/s; (b) impact velocity: 3.0 m/s; (c) impact velocity: 3.5 m/s; (d) impact velocity: 4.0 m/s. (The orange lines in the figure refer to the distinction threshold, C1, between the carob shells and the kernels, and the blue lines refer to the distinction threshold, C2, between the kernels and the short stems).
It can be seen from Figure 12 that the integral voltage distribution of carob shells, kernels and short stems generally showed a trend that carob shells were smaller than kernels and kernels were smaller than short stems. Therefore, the distinction threshold, C1 of carob shells and kernels was established, and the distinction threshold, C2, of kernels and short stems was established. The enumeration method was used to conduct a comprehensive search of the integral voltage values measured during the test, and the optimal distinction thresholds under different impact velocities were obtained, as shown in Table 3. As can be seen from the table, the distinction accuracy of different impact velocities was generally good, above 90%, and the highest distinction accuracy was 93.9%.
Table 3.
Optimal distinction threshold under different impact velocities.
According to the test results in Table 2 and Table 3, the relationship curve between the fan speed and distinction thresholds C1 and C2 was plotted, as shown in Figure 13. By fitting the main data in the relationship curve, the formula of the optimal distinction threshold of the cleaning system for a rapeseed harvester under each fan speed could be obtained. The fan speed followed a linear relationship with C1 and C2; the R2 values of the models were 0.90620 and 0.99439, respectively. According to the formula derived from the fitting model, the corresponding thresholds C1 and C2 can be obtained by substituting any value of the fan speed in the cleaning system for a rapeseed harvester.
Figure 13.
The fitting model of the distinction threshold and fan speed: (a) a fitting model distinguishing between the threshold C1 and fan speed; (b) a fitting model distinguishing between the threshold C2 and fan speed.
3.3. Calibration Test of Loss Detection System
In order to verify the accuracy of the loss detection system, a calibration test with different kernel counts and different mixtures was conducted by selecting an impact velocity of 4 m/s and a C1 and C2 of 1.100 and 3.490, and each group of tests was repeated three times. The number of kernels was set at 50 to 200, and four different calibrated mixtures were prepared depending on the ratio of carob shells, short stems and kernels in the mixture. The results are shown in Table 4.
Table 4.
Material calibration test results.
As can be seen from Table 4, the loss detection system has a good ability to distinguish impurities in general, in which the carob shells and short stems have a certain impact on the accuracy of the loss detection system. For pure kernels, the detection accuracy of the loss detection system could reach 98%. When the number of kernels was 50–150, the impact strength of the kernels was low, the interaction between the kernels was small and the detection accuracy was higher, reaching more than 95%. When the kernel flow exceeded 150 grains and reached 200 grains, the accuracy was reduced, which was due to a large number of kernels colliding with the sensor surface in a short time, so that two or more kernels hit the inductive plate at the same time, resulting in a situation where the kernel was missed, but the error was still 10%.
In the test of only the impurities, it could be seen from a single impact test on 10 g carob shells that a small amount of carob shells would be misdetected as kernels, while 10 g short stems would not be misdetected as kernels. An analysis of the biological characteristics for the carob shells and the short stems showed that the weight of the carob shells was generally smaller and the weight of the kernels was not much different, while the weight of the short stems was generally larger and the weight of the kernels was much different. For mixed materials with different proportions of kernels and impurities, the detection accuracy could reach 95.2–96.8%. With the reduction in the proportion of impurities in the mixed materials, the identification accuracy of the loss detection system was constantly improved.
3.4. Field Experiment and Test
On May 25, 2024, a field experiment and test were carried out in Gaoyou City, Yangzhou. The loss sensor was installed at a height of 0.2 m below the tail of the cleaning screen at a 45° angle to the ground. The test machine was a 4LZY-5.0Z rapeseed combine, produced by Xingguang Agricultural Machinery Co., Ltd., located at No. 1699 Xingguang Street, Hefu Town, Huzhou City, Zhejiang Province, as shown in Figure 14. The rapeseed variety “Ningza 182” was harvested in the experiment; the moisture content of the kernel was 12.8%, and the 1000 grain weight was 4.1 g.
Figure 14.
Field experiment and test: (a) field test site: 1. Starlight 4LZY-5.0Z rapeseed combine, 2. cleaning and discharging port, 3. loss detection device; (b) display of loss detection system: 4. serial display. (The non-English words in (a) refer to the manufacturer of the harvester used in the test).
The cleaning loss sensor module in the designed loss detection system can only detect the lost kernels impacting on the inductive plate and cannot receive all the lost kernels thrown from the tail of the cleaning screen. Therefore, it was necessary to obtain the proportional coefficient of the loss detection system through a pre-experiment before the field experiment. During the pre-experiment, the harvested rapeseed material was fed to the cutting table of the rapeseed harvester to obtain the actual number of lost kernels, , and the detected number of lost kernels, . The formula for calculating the proportional coefficient of the loss detection system is as follows:
During the pre-experiment, the proportional coefficient of the loss detection system was determined to be 3.2 through three repeated feeding tests, as shown in Table 5.
Table 5.
Pre-experiment results.
In order to verify the effect of the designed system in the field, the field experiment and test were carried out. The harvester used the manual feeding method to remove the cleaning materials from the harvested rapeseed. Under the condition that the feeding amount was the same each time, the proportional coefficient of the loss detection system was set as 3.2, and the speed of the three-speed fan was set as 700, 900 and 1200 r/min, respectively. The actual number of lost kernels after cleaning and the detected number of lost kernels obtained in the system test after operation at the speed of the three-speed fan were counted, as shown in Table 6. The detection accuracy of the final loss detection system reached more than 95%, indicating that the loss detection system is able to recognize the signals of the lost kernels well and has the ability to operate and detect them under complex harvesting conditions.
Table 6.
Detection accuracy of loss detection system under different fan speeds.
4. Discussion
At present, the main methods of loss detection for rapeseed crops are to collect signals through sensitive elements and design filter circuits to distinguish the difference between signals in frequency domains. However, in traditional filter circuit processing, the calculation of the cut-off frequency and the circuit design of the filter circuit are more complicated. When the signal cut-off frequency to be processed changes, the circuit often needs to be redesigned and its parameters need to be adjusted, which is time-consuming and laborious.
In practice, there is a certain overlap between the frequency domain of the kernel and the frequency domain of the impurity, and the threshold range is difficult to determine, and there are obvious differences in the amplitude characteristics of the signal, and compared with the way to distinguish signals by their frequency, amplitude distinction has obvious advantages in terms of the cost and feasibility.
In view of the limitations of the existing frequency domain method to distinguish rapeseed kernels from impurities, this paper proposes an innovative energy distinction method. In this research, the significant differences in the amplitude characteristics of the impact signals collected from rapeseed kernels and impurities were discussed. An innovative hardware integration method was proposed to transform the impact signals generated by rapeseed kernels and impurities into energy values, and the energy distinction threshold of impact signals generated by rapeseed kernels and impurities was found through experiments. In the hardware integral circuit, when the energy of impact signals generated by rapeseed kernels and impurities is changed due to a change in the crop state and field working conditions, the energy distinction threshold can be adjusted by a potentiometer, without the need to redesign the signal processing circuit.
At the same time, in order to improve the accuracy of the detection system, based on the impact of the fan speed for the cleaning system on the speed of the collision between the kernel and the impurity and the inductive plate (affecting the amplitude of the impact signal), the energy distinction threshold under different fan speeds for the cleaning system was calibrated through experiments, and a fitting model relating the fan speed to the distinction threshold was constructed. The distinction threshold was realized for different fan speeds for a real-time adjustment system, so that the system has high detection accuracy under different operating conditions. The system has high detection accuracy, good overall performance, and a certain universality under complex and varied working conditions in the field, and can provide feedback information for the control of harvesters.
5. Conclusions
(1) Based on the impact of the piezoelectric effect, different impact velocities were simulated under laboratory conditions to obtain the impact signals generated by kernels and impurities. A signal processing circuit based on a hardware integral circuit and a triple circuit comparison circuit was designed to analyze the impact signals. The integration results enter the triple voltage comparison for threshold selection. Through bench tests, the optimal distinction thresholds under different impact velocities were obtained. According to the bench test results, a fitting model relating the fan speed to the distinction threshold was constructed. The fitting model can provide a reference for field harvesting loss detection under different fan speeds and has a certain reference value.
(2) The energy distinction method was designed to realize the real-time and accurate detection of the lost kernels. The energy distinction method consists of hardware integration and voltage threshold selection. The in-phase integral circuit was designed to obtain the different energy conditions of kernels and impurities’ signals, that is, different integral voltage values. After the output voltage value enters the triple voltage comparison circuit, the threshold value where the signal is located is selected according to the different integration results of the kernels and the impurities, and it is simultaneously converted into three different pulse signals for detection and counting. Through a bench calibration test, it was found that the detection accuracy of the developed rapeseed cleaning loss detection system could reach 98%.
(3) The scale coefficient of the system was obtained through a pre-experiment as 3.2, and a field experiment and test were carried out on a harvester. Under the operating conditions of 700, 900 and 1200 r/min, the maximum error of the results for the rapeseed kernel cleaning loss was 5%. The test results show that the rapeseed kernel cleaning loss detection system can identify the signal of lost kernels well and has the ability to run the detection process under complex harvesting conditions, and can feed back the cleaning loss for the harvester in real time, assist operators to adjust the harvesting speed and reduce unnecessary grain loss.
Author Contributions
Conceptualization, Y.Y. and L.J.; methodology, Y.Y.; software, Y.Y.; validation, Y.Y.; formal analysis, Y.Y.; investigation, T.J.; resources, G.W.; data curation, Y.Y. and L.J.; writing—original draft preparation, Y.Y.; writing—review and editing, Y.Y. and L.J.; visualization, Y.Y.; supervision, M.Z.; project administration, M.Z.; funding acquisition, L.J. All authors have read and agreed to the published version of the manuscript.
Funding
This research was funded by the institute-level basic scientific research business expenses project of the Chinese Academy of Agricultural Sciences (S202204), the Jiangsu Modern Agricultural Industry Key Technology Innovation Project CX(22)2010, the National Key Research and Development Program (2023YFD200100301) and the Jiangsu Province modern agricultural machinery equipment and technology promotion project (NJ2024-20).
Institutional Review Board Statement
Not applicable.
Data Availability Statement
The data presented in this study are available on request from the corresponding author because our organization has privacy requirements for the data of paper results.
Acknowledgments
The authors thank the editor and anonymous reviewers for providing helpful suggestions for improving the quality of this manuscript.
Conflicts of Interest
The authors declare no conflicts of interest.
References
- Delgado, M.; Felix, M.; Bengoechea, C. Development of bioplastic materials: From rapeseed oil industry by products to added-value biodegradable biocomposite materials. Ind. Crop. Prod. 2018, 125, 401–407. [Google Scholar] [CrossRef]
- Szubert, K. Synthesis of organofunctional silane from rapeseed oil and its application as a coating material. Cellulose 2018, 25, 6269–6278. [Google Scholar] [CrossRef]
- Shim, Y.Y.; Falk, K.; Ratanapariyanuch, K.; Reaney, M.J. Food and fuel from Canadian oilseed grains: Biorefinery production may optimize both resources. Eur. J. Lipid Sci. Technol. 2017, 119, 1600358. [Google Scholar] [CrossRef]
- Qing, Y.; Li, Y.; Xu, L.; Ma, Z. Screen oilseed rape (Brassica napus) suitable for low-loss mechanized harvesting. Agriculture 2021, 11, 504. [Google Scholar] [CrossRef]
- Wu, J.; Tang, Q.; Mu, S.; Jiang, L.; Hu, Z. Test and optimization of oilseed rape (Brassica napus L.) threshing device based on DEM. Agriculture 2022, 12, 1580. [Google Scholar] [CrossRef]
- Zhang, M.; Li, G.; Yang, Y.; Jin, M.; Wang, G. Test Trials and Analysis of Pod-Shattering Characteristics of Harvested Rapeseed Silique. Appl. Sci. 2023, 13, 9369. [Google Scholar] [CrossRef]
- Mu, Y. Ministry of Agriculture and Rural Affairs: Accelerate the work of reducing the loss of rapeseed machinery. China Agric. Mach. Superv. 2022, 29. (In Chinese) [Google Scholar]
- Liang, Z.; Li, Y.; Zhao, Z.; Xu, L.; Li, Y. Optimum design of grain sieve losses monitoring sensor utilizing partial constrained viscoelastic layer damping (PCLD) treatment. Sens. Actuators A Phys. 2015, 233, 71–82. [Google Scholar] [CrossRef]
- Zhao, Z.; Li, Y.; Liang, Z.; Chen, Y. Optimum design of grain impact sensor utilising polyvinylidene fluoride films and a floating raft damping structure. Biosyst. Eng. 2012, 112, 227–235. [Google Scholar] [CrossRef]
- Chen, Z. Design and analysis of harvester operation loss detection device. Jiangsu Agric. Mech. 2024, 44, 19–22. [Google Scholar]
- Mo, G.; Jin, C.; Chen, M.; Zhang, G. An analysis of the current status of research and development of intelligent grain-saving and loss-reducing detection equipment for grain combine harvesters. Jiangsu Agric. Mech. 2020, 42, 15–18. [Google Scholar]
- Xu, L.; Li, Y.; Li, Y.; Chai, X.; Qiu, X. Research progress on grain combine harvester cleaning technology and device. J. Agric. Mech. 2019, 50, 1–16. [Google Scholar]
- Zhang, X. A Kind of Grain Loss Detection Splicing Device for Grain Harvesting Machinery. CN Patent 202,321,029,269, 10 November 2023. [Google Scholar]
- Liu, H. Detection of Thinning Density and Loss in Rapeseed Harvesting Based on Machine Vision. Ph.D. Thesis, Nanjing University, Nanjing, China, 2023. [Google Scholar]
- Liu, Y.; Li, M.; Wang, J.; Feng, L.; Wang, F.; He, X. Design and test of entrainment loss detection system for corn grain direct harvester. J. Agric. Mach. 2023, 54, 140–149. [Google Scholar]
- Schwarz, M.; Häberle, S.; Böttinger, S. Grain loss detection in grain pre-cleaners. Landtechnik 2012, 67, 42–46. [Google Scholar]
- Yilmaz, D.; Sagiroglu, H.C. Development of measurement system for grain loss of some chickpea varieties. Measurement 2015, 66, 73–79. [Google Scholar] [CrossRef]
- Ni, J.; Mao, H.; Pang, F.; Zhu, Y.; Yao, X.; Tian, Y. Design and experimentation of piezoelectric crystal sensor array for grain cleaning loss. Int. J. Distrib. Sens. Netw. 2015, 11, 754278. [Google Scholar] [CrossRef][Green Version]
- Cao, R. Research on Signal Processing System of Multi-Channel PVDF Piezoelectric Thin Film Grain Loss Sensor Based on DSP. Ph.D. Thesis, Zhejiang University, Hangzhou, China, 2023. [Google Scholar]
- Liang, Z.; Li, Y.; Zhao, Z.; Xu, L.; Tang, Z. Research on Mathematical model of grain cleaning loss monitoring in longitudinal axial flow combine. J. Agric. Mach. 2015, 46, 106–111. [Google Scholar]
- Liang, Z.; Li, Y.; Xu, L.; Zhao, Z. Sensor for monitoring rice grain sieve losses in combine harvesters. Biosyst. Eng. 2016, 147, 51–66. [Google Scholar] [CrossRef]
- Xu, L.; Wei, C.; Liang, Z.; Chai, X.; Li, Y.; Liu, Q. Development of rapeseed cleaning loss monitoring system and experiments in a combine harvester. Biosyst. Eng. 2019, 178, 118–130. [Google Scholar] [CrossRef]
- Jiang, T.; Li, H.; Guan, Z.; Mu, L.; Wu, C.; Zhang, M. Design and experiment of uniform dispersing diversion device for screening surface material of rapeseed harvest cleaning. J. Agric. Mach. 2023, 54, 146–158. [Google Scholar]
- Wang, H.; Lu, J.; Liu, W.; Zhang, M. Research and Design of Vibration Sensor Conversion System Based on piezoelectric ceramics. Autom. Instrum. 2024, 8, 279–283. (In Chinese) [Google Scholar]
- Liang, Z. Study on Monitoring Sensor of Grain Entrainment Loss in Longitudinal Axial Flow Combine. Ph.D. Thesis, Jiangsu University, Zhenjiang, China, 2023. [Google Scholar]
- Wei, C. Study on Monitoring Method and Device of Cleaning Loss in Rapeseed Combine. Ph.D. Thesis, Jiangsu University, Zhenjiang, China, 2023. [Google Scholar]
- Zhang, M.; Jiang, L.; Wu, C.; Wang, G. Design and test of cleaning loss kernel recognition system for corn combine harvester. Agronomy 2022, 12, 1145. [Google Scholar] [CrossRef]
Disclaimer/Publisher’s Note: The statements, opinions and data contained in all publications are solely those of the individual author(s) and contributor(s) and not of MDPI and/or the editor(s). MDPI and/or the editor(s) disclaim responsibility for any injury to people or property resulting from any ideas, methods, instructions or products referred to in the content. |
© 2025 by the authors. Licensee MDPI, Basel, Switzerland. This article is an open access article distributed under the terms and conditions of the Creative Commons Attribution (CC BY) license (https://creativecommons.org/licenses/by/4.0/).