Macro SOStream: An Evolving Algorithm to Self Organizing Density-Based Clustering with Micro and Macroclusters
Abstract
:1. Introduction
- The creation of macroclusters with arbitrary shapes. The difference between SOStream and Macro SOStream is the creation of macroclusters from microclusters, where this process takes place entirely online. Unlike microclusters, macroclusters can assume arbitrary shapes.
- A merging mechanism for macroclusters to improve their performance and robustness to noisy data.
2. Background and Related Work
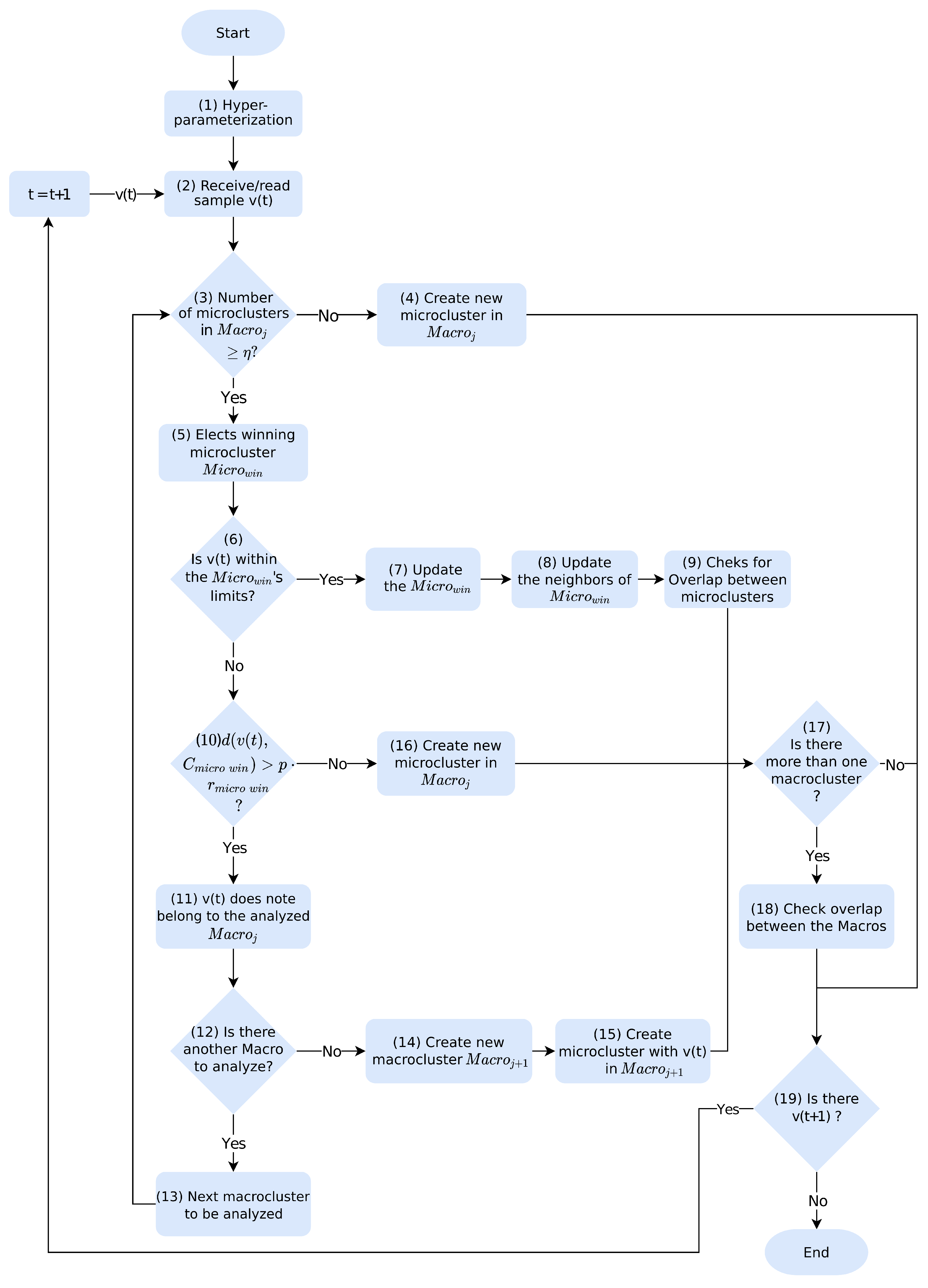
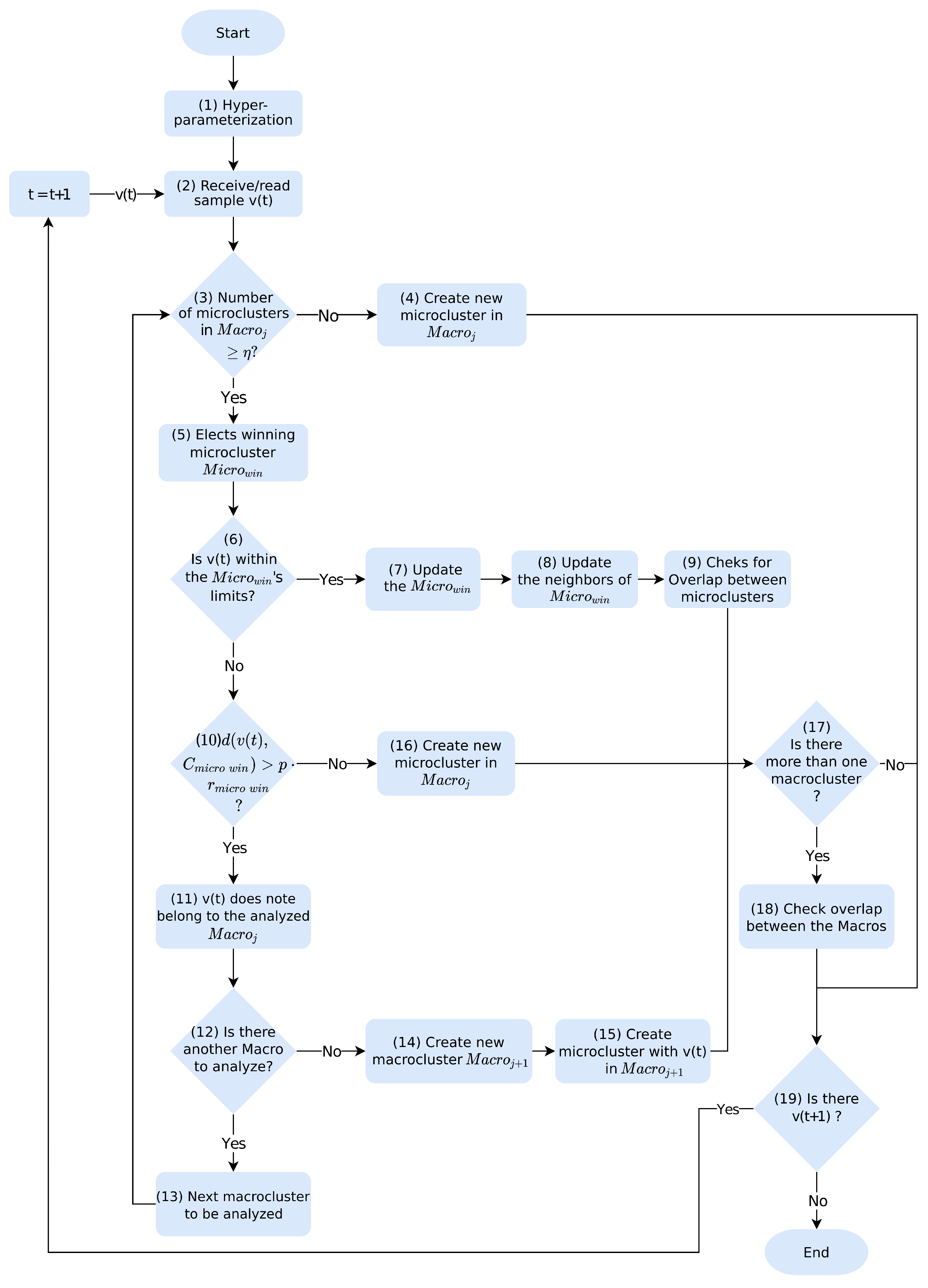
3. Macro SOStream Algorithm
4. Experimental Results and Discussions
4.1. Experimental Setup
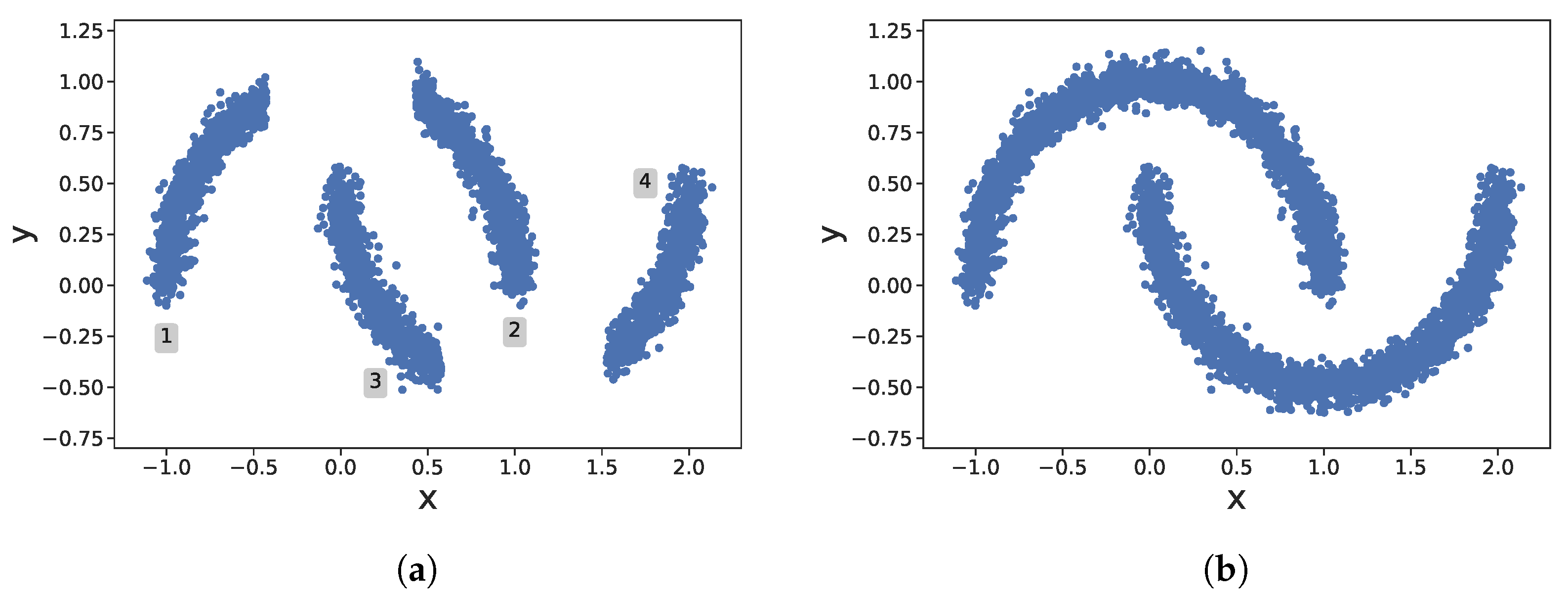
4.1.1. Datasets
4.1.2. Evaluation Metric
4.2. Results
4.3. Macro SOStream
4.4. SOStream
4.5. DenStream
4.6. Comparison between Algorithms
5. Conclusions
Author Contributions
Funding
Data Availability Statement
Conflicts of Interest
References
- Alpaydin, E. Introduction to Machine Learning, 2nd ed.; The MIT Press: London, UK, 2010; Volume 1107, pp. 105–128. [Google Scholar]
- Pimentel, M.A.; Clifton, D.A.; Clifton, L.; Tarassenko, L. A review of novelty detection. Signal Process. 2014, 99, 215–249. [Google Scholar] [CrossRef]
- Crnkić, A.; Ivanović, I.; Jaćimović, V.; Mijajlović, N. Swarms on the 3-sphere for online clustering of multivariate time series and data streams. Future Gener. Comput. Syst. 2020, 112, 11–17. [Google Scholar] [CrossRef]
- Nawaratne, R.; Alahakoon, D.; De Silva, D.; Chhetri, P.; Chilamkurti, N. Self-evolving intelligent algorithms for facilitating data interoperability in IoT environments. Future Gener. Comput. Syst. 2018, 86, 421–432. [Google Scholar] [CrossRef]
- Muller, A.C.; Guido, S. Introduction to Machine Learning with Python, 1st ed.; O’Reilly: Sebastopol, CA, USA, 2016; pp. 121–130. [Google Scholar]
- Angelov, P. Autonomous Learning Systems; John Wiley & Sons, Ltd.: Chichester, UK, 2013. [Google Scholar] [CrossRef]
- Kokate, U.; Deshpande, A.; Mahalle, P.; Patil, P. Data Stream Clustering Techniques, Applications, and Models: Comparative Analysis and Discussion. Big Data Cogn. Comput. 2018, 2, 32. [Google Scholar] [CrossRef] [Green Version]
- Angelov, P.P.; Gu, X. Empirical Approach to Machine Learning; Studies in Computational Intelligence; Springer International Publishing: Cham, Switzerland, 2019; Volume 800, pp. 2981–2993. [Google Scholar] [CrossRef]
- Škrjanc, I.; Iglesias, J.A.; Sanchis, A.; Leite, D.; Lughofer, E.; Gomide, F. Evolving fuzzy and neuro-fuzzy approaches in clustering, regression, identification, and classification: A Survey. Inf. Sci. 2019, 490, 344–368. [Google Scholar] [CrossRef]
- Leite, D.; Škrjanc, I.; Gomide, F. An overview on evolving systems and learning from stream data. Evol. Syst. 2020, 11, 181–198. [Google Scholar] [CrossRef]
- Aggarwal, C.C.; Yu, P.S.; Han, J.; Wang, J. A Framework for Clustering Evolving Data Streams. In Proceedings of the 2003 VLDB Conference, Berlin, Germany, 9–12 September 2003; Elsevier: Amsterdam, The Netherlands, 2003; pp. 81–92. [Google Scholar] [CrossRef]
- Cao, F.; Estert, M.; Qian, W.; Zhou, A. Density-Based Clustering over an Evolving Data Stream with Noise. In Proceedings of the 2006 SIAM International Conference on Data Mining, Bethesda, MD, USA, 20–22 April 2006; Society for Industrial and Applied Mathematics: Philadelphia, PA, USA, 2006; Volume 2006, pp. 328–339. [Google Scholar] [CrossRef] [Green Version]
- Ruiz, C.; Menasalvas, E.; Spiliopoulou, M. C-DenStream: Using Domain Knowledge on a Data Stream. In Lecture Notes in Computer Science (Including Subseries Lecture Notes in Artificial Intelligence and Lecture Notes in Bioinformatics); Springer: Berlin/Heidelberg, Germany, 2009; Volume 5808 LNAI, pp. 287–301. [Google Scholar] [CrossRef]
- Ren, J.; Ma, R. Density-Based Data Streams Clustering over Sliding Windows. In Proceedings of the 2009 Sixth International Conference on Fuzzy Systems and Knowledge Discovery, Tianjin, China, 14–16 August 2009; Volume 5, pp. 248–252. [Google Scholar] [CrossRef]
- Isaksson, C.; Dunham, M.H.; Hahsler, M. SOStream: Self organizing density-based clustering over data stream. In Lecture Notes in Computer Science (Including Subseries Lecture Notes in Artificial Intelligence and Lecture Notes in Bioinformatics); Springer: Berlin/Heidelberg, Germany, 2012; Volume 7376 LNAI, pp. 264–278. [Google Scholar] [CrossRef]
- Moshtaghi, M.; Leckie, C.; Bezdek, J.C. Online Clustering of Multivariate Time-series. In Proceedings of the 2016 SIAM International Conference on Data Mining, Miami, FL, USA, 5–7 May 2016; Society for Industrial and Applied Mathematics: Philadelphia, PA, USA, 2016; pp. 360–368. [Google Scholar] [CrossRef] [Green Version]
- Bezerra, C.G.; Costa, B.S.J.; Guedes, L.A.; Angelov, P.P. An evolving approach to data streams clustering based on typicality and eccentricity data analytics. Inf. Sci. 2020, 518, 13–28. [Google Scholar] [CrossRef]
- Hassani, M.; Spaus, P.; Gaber, M.M.; Seidl, T. Density-based projected clustering of data streams. In Proceedings of the International Conference on Scalable Uncertainty Management, Marburg, Germany, 17–19 September 2012; Springer: Berlin/Heidelberg, Germany, 2012; pp. 311–324. [Google Scholar] [CrossRef] [Green Version]
- Laohakiat, S.; Phimoltares, S.; Lursinsap, C. Hyper-cylindrical micro-clustering for streaming data with unscheduled data removals. Knowl.-Based Syst. 2016, 99, 183–200. [Google Scholar] [CrossRef]
- Wattanakitrungroj, N.; Maneeroj, S.; Lursinsap, C. BEstream: Batch Capturing with Elliptic Function for One-Pass Data Stream Clustering. Data Knowl. Eng. 2018, 117, 53–70. [Google Scholar] [CrossRef]
- Barbosa Roa, N.; Travé-Massuyès, L.; Grisales-Palacio, V.H. DyClee: Dynamic clustering for tracking evolving environments. Pattern Recognit. 2019, 94, 162–186. [Google Scholar] [CrossRef] [Green Version]
- Ahmed, R.; Dalkılıç, G.; Erten, Y. DGStream: High quality and efficiency stream clustering algorithm. Expert Syst. Appl. 2020, 141, 112947. [Google Scholar] [CrossRef]
- Gruhl, C.; Sick, B.; Tomforde, S. Novelty detection in continuously changing environments. Future Gener. Comput. Syst. 2021, 114, 138–154. [Google Scholar] [CrossRef]
- Lughofer, E.; Angelov, P. Handling drifts and shifts in on-line data streams with evolving fuzzy systems. Appl. Soft Comput. 2011, 11, 2057–2068. [Google Scholar] [CrossRef] [Green Version]
- Khamassi, I.; Sayed-Mouchaweh, M.; Hammami, M.; Ghédira, K. Discussion and review on evolving data streams and concept drift adapting. Evol. Syst. 2018, 9, 1–23. [Google Scholar] [CrossRef]
- Gama, J.; Žliobaitė, I.; Bifet, A.; Pechenizkiy, M.; Bouchachia, A. A survey on concept drift adaptation. ACM Comput. Surv. 2014, 46, 1–37. [Google Scholar] [CrossRef]
- Bezerra, C.G.; Costa, B.S.J.; Guedes, L.A.; Angelov, P.P. An evolving approach to unsupervised and Real-Time fault detection in industrial processes. Expert Syst. Appl. 2016, 63, 134–144. [Google Scholar] [CrossRef] [Green Version]
- Soares, E.; Garcia, C.; Poucas, R.; Camargo, H.; Leite, D. Evolving Fuzzy Set-based and Cloud-based Unsupervised Classifiers for Spam Detection. IEEE Lat. Am. Trans. 2019, 17, 1449–1457. [Google Scholar] [CrossRef]
- Sharifi, S.A.; Babamir, S.M. The clustering algorithm for efficient energy management in mobile ad-hoc networks. Comput. Netw. 2020, 166, 106983. [Google Scholar] [CrossRef]
- Ud Din, S.; Shao, J.; Kumar, J.; Ali, W.; Liu, J.; Ye, Y. Online reliable semi-supervised learning on evolving data streams. Inf. Sci. 2020, 525, 153–171. [Google Scholar] [CrossRef]
- Ntoutsi, I.; Zimek, A.; Palpanas, T.; Kröger, P.; Kriegel, H.P. Density-based Projected Clustering over High Dimensional Data Streams. In Proceedings of the 2012 SIAM International Conference on Data Mining, Anaheim, CA, USA, 26–28 April 2012; Society for Industrial and Applied Mathematics: Philadelphia, PA, USA, 2012; pp. 987–998. [Google Scholar] [CrossRef] [Green Version]
- Angelov, P. Anomaly detection based on eccentricity analysis. In Proceedings of the 2014 IEEE Symposium on Evolving and Autonomous Learning Systems (EALS), Orlando, FL, USA, 9–12 December 2014; pp. 1–8. [Google Scholar] [CrossRef]
- Wattanakitrungroj, N.; Maneeroj, S.; Lursinsap, C. Versatile Hyper-Elliptic Clustering Approach for Streaming Data Based on One-Pass-Thrown-Away Learning. J. Classif. 2017, 34, 108–147. [Google Scholar] [CrossRef]
- Fahy, C.; Yang, S.; Gongora, M. Ant Colony Stream Clustering: A Fast Density Clustering Algorithm for Dynamic Data Streams. IEEE Trans. Cybern. 2019, 49, 2215–2228. [Google Scholar] [CrossRef] [PubMed]
- Asan, U.; Soyer, A.; Serdarasan, S. Computational Intelligence Systems in Industrial Engineering; Atlantis Computational Intelligence Systems; Atlantis Press: Paris, France, 2012; Volume 6, pp. 469–479. [Google Scholar] [CrossRef]
- Buitinck, L.; Louppe, G.; Blondel, M.; Pedregosa, F.; Mueller, A.; Grisel, O.; Niculae, V.; Prettenhofer, P.; Gramfort, A.; Grobler, J.; et al. API design for machine learning software: Experiences from the scikit-learn project. In Proceedings of the ECML PKDD Workshop: Languages for Data Mining and Machine Learning, Prague, Czech Republic, 23–27 September 2013; pp. 108–122. [Google Scholar]
- Chang, H.; Yeung, D.Y. Robust path-based spectral clustering. Pattern Recognit. 2008, 41, 191–203. [Google Scholar] [CrossRef]
- Pedregosa, F.; Varoquaux, G.; Gramfort, A.; Michel, V.; Thirion, B.; Grisel, O.; Blondel, M.; Prettenhofer, P.; Weiss, R.; Dubourg, V.; et al. Scikit-learn: Machine Learning in Python. J. Mach. Learn. Res. 2011, 12, 2825–2830. [Google Scholar]
- Hubert, L.; Arabie, P. Comparing partitions. J. Classif. 1985, 2, 193–218. [Google Scholar] [CrossRef]
- Bisong, E. Google Colaboratory. In Building Machine Learning and Deep Learning Models on Google Cloud Platform: A Comprehensive Guide for Beginners; Apress: Berkeley, CA, USA, 2019; pp. 59–64. [Google Scholar] [CrossRef]

















| Algorithm | Learning | Merge | Cluster | |
|---|---|---|---|---|
| Micro | Macro | |||
| CluStream [11] | Offline & Online | Yes | Spherical | Spherical |
| DenStream [12] | Offline & Online | Yes | Spherical | Arbitrary |
| C-DenStream [13] | Offline & Online | Yes | Spherical | Arbitrary |
| SDStream [14] | Offline & Online | Yes | Spherical | Arbitrary |
| HDDStream [31] | Offline & Online | Yes | Spherical | Arbitrary |
| PreDeConStream [18] | Offline & Online | Yes | Spherical | Arbitrary |
| ACSC [34] | Offline & Online | Yes | Spherical | Arbitrary |
| VHEC [33] | Offline & Online | Yes | Elliptical | - |
| BEstream [20] | Offline & Online | Yes | Elliptical | - |
| DGStream [22] | Offline & Online | No | Grid | Arbitrary |
| TEDA [32] | Online | No | - | Arbitrary |
| OEC [16] | Online | No | - | Elliptical |
| SwarmStream [3] | Online | No | - | Arbitrary |
| Auto-Cloud [17] | Online | Yes | - | Spherical |
| SOStream [15] | Online | Yes | Spherical | - |
| HCMstream [19] | Online | Yes | Sphere/Cylinder | Arbitrary |
| DyClee [21] | Online | Yes | Hyperbox | Arbitrary |
| Macro SOStream | Online | Yes | Spherical | Arbitrary |
| Data | N° of Samples | N° of Clusters |
|---|---|---|
| Horseshoe | 3247 | 2 |
| T | 3744 | 1 |
| Moon | 5000 | 2 |
| Three Spirals | 621 | 3 |
| Algorithm | Dataset | ARI | Hyperparameters |
|---|---|---|---|
| Macro | Horseshoe | ||
| SOStream | T | ||
| Moon | |||
| Three Spirals | |||
| SOStream | Horseshoe | ||
| T | |||
| Moon | |||
| Three Spirals | |||
| DenStream | Horseshoe | ||
| T | |||
| Moon | |||
| Three Spirals |
| Algorithm | Dataset | Microclusters | Macroclusters |
|---|---|---|---|
| Macro SOStream | Horseshoe | 120 | 2 |
| T | 81 | 1 | |
| Moon | 129 | 2 | |
| Three Spirals | 232 | 3 | |
| SOStream | Horseshoe | 4 | - |
| T | 6 | - | |
| Moon | 5 | - | |
| Three Spirals | 226 | - | |
| DenStream | Horseshoe | 502 | 2 |
| T | 888 | 1 | |
| Moon | 1172 | 2 | |
| Three Spirals | 21 | 21 |
| Algorithm | Dataset | Time (s) | Offline (s) | Sample (ms) |
|---|---|---|---|---|
| Macro SOStream | Horseshoe | - | ||
| T | - | |||
| Moon | - | |||
| Three Spirals | - | |||
| SOStream | Horseshoe | - | ||
| T | - | |||
| Moon | - | |||
| Three Spirals | - | |||
| DenStream | Horseshoe | 1 | ||
| T | 1 | |||
| Moon | 1 | |||
| Three Spirals | 1 |
Publisher’s Note: MDPI stays neutral with regard to jurisdictional claims in published maps and institutional affiliations. |
© 2022 by the authors. Licensee MDPI, Basel, Switzerland. This article is an open access article distributed under the terms and conditions of the Creative Commons Attribution (CC BY) license (https://creativecommons.org/licenses/by/4.0/).
Share and Cite
Oliveira, A.S.; de Abreu, R.S.; Guedes, L.A. Macro SOStream: An Evolving Algorithm to Self Organizing Density-Based Clustering with Micro and Macroclusters. Appl. Sci. 2022, 12, 7161. https://doi.org/10.3390/app12147161
Oliveira AS, de Abreu RS, Guedes LA. Macro SOStream: An Evolving Algorithm to Self Organizing Density-Based Clustering with Micro and Macroclusters. Applied Sciences. 2022; 12(14):7161. https://doi.org/10.3390/app12147161
Chicago/Turabian StyleOliveira, Andressa Stéfany, Rute Souza de Abreu, and Luiz Affonso Guedes. 2022. "Macro SOStream: An Evolving Algorithm to Self Organizing Density-Based Clustering with Micro and Macroclusters" Applied Sciences 12, no. 14: 7161. https://doi.org/10.3390/app12147161
APA StyleOliveira, A. S., de Abreu, R. S., & Guedes, L. A. (2022). Macro SOStream: An Evolving Algorithm to Self Organizing Density-Based Clustering with Micro and Macroclusters. Applied Sciences, 12(14), 7161. https://doi.org/10.3390/app12147161

