- Systematic Review
Exploring Attachment-Related Factors and Psychopathic Traits: A Systematic Review Focused on Women
- Marina Leonor Pinheiro,
- Ana Beatriz Machado,
- Rui Abrunhosa Gonçalves,
- Sónia Caridade and
- Olga Cunha
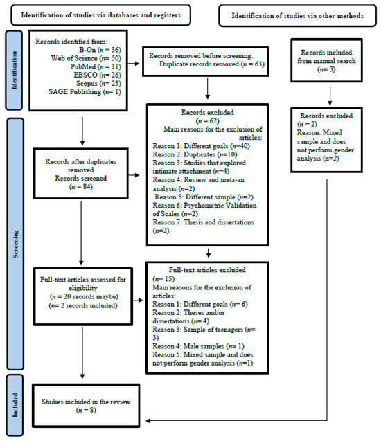
Psychopathy in women remains understudied, particularly regarding the role of early relational experiences such as attachment. This systematic review aims to synthesize the current evidence on the association between attachment-related factors and ps...

