Fermented Palm Kernel Cake Improves the Rumen Microbiota and Metabolome of Beef Cattle
Simple Summary
Abstract
1. Introduction
2. Materials and Methods
2.1. Animals and Feeding Trial
2.2. 16S rRNA Gene Sequencing and Data Processing
2.3. Metabolomics Analysis and Data Processing
2.4. Statistical Analysis
3. Results
3.1. Growth Performance
3.2. Rumen Microbial Profile
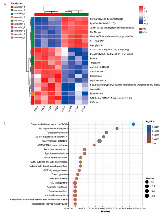
3.3. Rumen Metabolic Characteristics
3.4. Prediction of Rumen Microbial Function
4. Discussion
5. Conclusions
Author Contributions
Funding
Institutional Review Board Statement
Informed Consent Statement
Data Availability Statement
Conflicts of Interest
References
- Corley, R.H.V.; Tinker, P.B. The Oil Palm, 5th eds; Wiley Blackwell: Chichester, UK, 2016; pp. 1–2. [Google Scholar]
- Alimon, A. The nutritive value of palm kernel cake for animal feed. Palm Oil Dev. 2004, 40, 12–14. [Google Scholar]
- Azizi, M.N.; Loh, T.C.; Foo, H.L.; Teik Chung, E.L. Is palm kernel cake a suitable alternative feed ingredient for poultry? Animals 2021, 11, 338. [Google Scholar] [CrossRef] [PubMed]
- Umunna, N.N.; Magaji, I.Y.; Adu, I.F.; Njoku, P.C.; Balogun, T.F.; Alawa, J.P.; Iji, P.A. Utiliza-tion of palm kernel meal by sheep. J. Appl. Anim. Res. 1994, 5, 1–11. [Google Scholar] [CrossRef]
- Jaworski, N.; Shoulders, J.; González-Vega, J.; Stein, H. Effects of using copra meal, palm kernel expellers, or palm kernel meal in diets for weanling pigs. Prof. Anim. Sci. 2014, 30, 243–251. [Google Scholar] [CrossRef]
- Ribeiro, R.D.X.; Oliveira, R.L.; Macome, F.M.; Bagaldo, A.R.; Silva, M.C.A.; Ribeiro, C.V.D.M.; Carvalho, G.G.P.; Lanna, D.P.D. Meat quality of lambs fed on palm kernel meal, a by-product of biodiesel production. Anim. Biosci. 2011, 24, 1399–1406. [Google Scholar] [CrossRef]
- Rodríguez-Lecompte, J.; Kroeker, A.; Ceballos-Márquez, A.; Li, S.; Plaizier, J.; Gomez, D. Evaluation of the systemic innate immune response and metabolic alterations of nonlactating cows with diet-induced subacute ruminal acidosis. J. Dairy Sci. 2014, 97, 7777–7787. [Google Scholar] [CrossRef]
- Alshelmani, M.; Loh, T.; Foo, H.; Sazili, A.; Lau, W. Effect of feeding different levels of palm kernel cake fermented by Paenibacillus polymyxa ATCC 842 on nutrient digestibility, intestinal morphology, and gut microflora in broiler chickens. Anim. Feed Sci. 2016, 216, 216–224. [Google Scholar] [CrossRef]
- Zeineldin, M.; Barakat, R.; Elolimy, A.; Salem, A.Z.; Elghandour, M.M.; Monroy, J.C. Synergetic action between the rumen microbiota and bovine health. Microb. Pathog. 2018, 124, 106–115. [Google Scholar] [CrossRef]
- Fouts, D.E.; Szpakowski, S.; Purushe, J.; Torralba, M.; Waterman, R.C.; MacNeil, M.D.; Alexander, L.J.; Nelson, K.E. Next generation sequencing to define prokaryotic and fungal diversity in the bovine rumen. PLoS ONE 2012, 7, e48289. [Google Scholar] [CrossRef]
- Olijhoek, D.W.; Hellwing, A.L.F.; Noel, S.J.; Lund, P.; Larsen, M.; Weisbjerg, M.R.; Børsting, C.F. Feeding up to 91% concentrate to Holstein and Jersey dairy cows: Effects on entericmethane emission, rumen fermentation and bacterial community, digestibility, production, and feeding behavior. J. Dairy Sci. 2022, 105, 9523–9541. [Google Scholar] [CrossRef]
- Guo, Y.X.; Yang, R.C.; Duan, C.H.; Yong, W.A.N.G.; Hao, Q.H.; Ji, S.K.; Hui, Y.A.N.; Zhang, Y.J.; Liu, Y.Q. Effect of Dioscorea opposite waste on growth performance, blood parameters, rumen fermentation and rumen bacterial Community in Weaned Lambs. J. Integr. Agric. 2023, 22, 1833–1846. [Google Scholar] [CrossRef]
- Liu, C.; Zhao, D.; Ma, W.; Guo, Y.; Wang, A.; Wang, Q.; Lee, D.-J. Denitrifying sulfide removal process on high-salinity wastewaters in the presence of Halomonas sp. Appl. Microbiol. Biotechnol. 2016, 100, 1421–1426. [Google Scholar] [CrossRef] [PubMed]
- Chen, S.; Zhou, Y.; Chen, Y.; Gu, J. fastp: An ultra-fast all-in-one FASTQ preprocessor. Bioinformatics 2018, 34, i884–i890. [Google Scholar] [CrossRef] [PubMed]
- Magoč, T.; Salzberg, S.L. FLASH: Fast length adjustment of short reads to improve genome assemblies. Bioinformatics 2011, 27, 2957–2963. [Google Scholar] [CrossRef]
- Edgar, R.C. UPARSE: Highly accurate OTU sequences from microbial ampliconreads. Nat. Methods 2013, 10, 996–998. [Google Scholar] [CrossRef]
- Stackebrandt, E.; Goebel, B.M. Taxonomic Note: A Place for DNA-DNA Reassociation and 16S rRNA Sequence Analysis in the Present Species Definition in Bacteriology. Int. J. Syst. Evol. Microbiol 1994, 44, 846–849. [Google Scholar] [CrossRef]
- Wang, Q.; Garrity, G.M.; Tiedje, J.M.; Cole, J.R. Naive Bayesian classifier for rapid assignment of rRNA sequences into the new bacterial taxonomy. Appl. Environ. Microbiol. 2007, 73, 5261–5267. [Google Scholar] [CrossRef]
- Douglas, G.M.; Maffei, V.J.; Zaneveld, J.R.; Yurgel, S.N.; Brown, J.R.; Taylor, C.M.; Huttenhower, C.; Langille, M.G.I. PICRUSt2 for prediction of metagenome functions. Nat. Biotechnol. 2020, 38, 685–688. [Google Scholar] [CrossRef]
- Schloss, P.D.; Westcott, S.L.; Ryabin, T.; Hall, J.R.; Hartmann, M.; Hollister, E.B.; Lesniewski, R.A.; Oakley, B.B.; Parks, D.H.; Robinson, C.J.; et al. Introducing mothur: Open-Source, Platform-Independent, Community-Supported Software for Describing and Comparing Microbial Communities. Appl. Environ. Microbiol. 2009, 75, 7537–7541. [Google Scholar] [CrossRef]
- Segata, N.; Izard, J.; Waldron, L.; Gevers, D.; Miropolsky, L.; Garrett, W.S.; Huttenhower, C. Metagenomic biomarker discovery and explanation. Genome Biol. 2011, 12, R60. [Google Scholar] [CrossRef]
- Chanjula, P.; Mesang, A.; Pongprayoon, S. Effects of dietary inclusion of palm meal on nutrient utilization, rumen fermentation characteristics and microbial populations of goats fed Paspalum plicatulum hay-based diet. Sonklanakarin J. Sci. Technol. 2010, 32, 527. [Google Scholar]
- Boonsaen, P.; Soe, N.W.; Maitreejet, W.; Majarune, S.; Reungprim, T.; Sawanon, S. Effects of protein levels and energy sources in total mixed ration on feedlot performance and carcass quality of Kamphaeng Saen steers. J. Agric. Nat. Resour. 2017, 51, 57–61. [Google Scholar] [CrossRef]
- Sim, S.; Lee, H.; Yoon, S.; Seon, H.; Park, C.; Kim, M. The impact of different diets and genders on fecal microbiota in Hanwoo cattle. J. Anim. Sci. Technol. 2022, 64, 897. [Google Scholar] [CrossRef] [PubMed]
- Chen, Y.; Penner, G.B.; Li, M.; Oba, M.; Guan, L.L. Changes in bacterial diversity associated with epithelial tissue in the beef cow rumen during the transition to a high-grain diet. Appl. Environ. Microbiol. 2011, 77, 5770–5781. [Google Scholar] [CrossRef]
- Chen, H.; Wang, C.; Huasai, S.; Chen, A. Effects of dietary forage to concentrate ratio on nutrient digestibility, ruminal fermentation and rumen bacterial composition in Angus cows. Sci. Rep. 2021, 11, 17023. [Google Scholar] [CrossRef]
- Amin, A.B.; Zhang, L.; Zhang, J.; Mao, S. Fermented soybean meal modified the rumen microbiome to enhance the yield of milk components in Holstein cows. Appl. Microbiol. Biotechnol. 2022, 106, 7627–7642. [Google Scholar] [CrossRef]
- Wood, T.M.; Wilson, C.A.; Stewart, C.S. Preparation of the cellulase from the cellulolytic anaerobic rumen bacterium Ruminococcus albus and its release from the bacterial cell wall. Biochem. J. 1982, 205, 129–137. [Google Scholar] [CrossRef]
- Dai, X.; Tian, Y.; Li, J.; Su, X.; Wang, X.; Zhao, S.; Liu, L.; Luo, Y.; Liu, D.; Zheng, H. Metatranscriptomic analyses of plant cell wall polysaccharide degradation by microorganisms in the cow rumen. Appl. Enviorn. Microbiol. 2015, 81, 1375–1386. [Google Scholar] [CrossRef]
- Wang, B.; Kong, Q.; Li, X.; Zhao, J.; Zhang, H.; Chen, W.; Wang, G. A high-fat diet increases gut microbiota biodiversity and energy expenditure due to nutrient difference. Nutrients 2020, 12, 3197. [Google Scholar] [CrossRef]
- Lan, Y.; Sun, Q.; Ma, Z.; Peng, J.; Zhang, M.; Wang, C.; Zhang, X.; Yan, X.; Chang, L.; Hou, X. Seabuckthorn polysaccharide ameliorates high-fat diet-induced obesity by gut microbiota-SCFAs-liver axis. Food Funct. 2022, 13, 2925–2937. [Google Scholar] [CrossRef]
- Conte, G.; Dimauro, C.; Daghio, M.; Serra, A.; Mannelli, F.; McAmmond, B.; Van Hamme, J.; Buccioni, A.; Viti, C.; Mantino, A.; et al. Exploring the relationship between bacterial genera and lipid metabolism in bovine rumen. Animal 2022, 16, 100520. [Google Scholar] [CrossRef] [PubMed]
- Liu, H.; Jiang, H.; Hao, L.; Cao, X.; Degen, A.; Zhou, J.; Zhang, C. Rumen bacterial community of grazing lactating yaks (Poephagus grunniens) supplemented with concentrate feed and/or rumen-protected lysine and methionine. Animals 2021, 11, 2425. [Google Scholar] [CrossRef] [PubMed]
- Wang, Q.; Wang, C.; Abdullah Tian, W.; Qiu, Z.; Song, M.; Cao, Y.; Xiao, J. Hydroxytyrosol alleviates dextran sulfate sodium-induced colitis by modulating inflammatory responses, intestinal barrier, and microbiome. J. Agric. Food Chem. 2022, 70, 2241–2252. [Google Scholar] [CrossRef] [PubMed]
- Niu, Q.; Pu, G.; Fan, L.; Gao, C.; Lan, T.; Liu, C.; Du, T.; Kim, S.W.; Niu, P.; Zhang, Z. Identification of Gut Microbiota Affecting Fiber Digestibility in Pigs. Curr. Issues Mol. Biol. 2022, 44, 4557–4569. [Google Scholar] [CrossRef]
- Yi, S.; Dai, D.; Wu, H.; Chai, S.; Liu, S.; Meng, Q.; Zhou, Z. Dietary concentrate-to-forage ratio affects rumen bacterial community composition and metabolome of yaks. Front. Nutr. 2022, 9, 927206. [Google Scholar] [CrossRef]
- Mu, Y.; Qi, W.; Zhang, T.; Zhang, J.; Mao, S. Multi-omics analysis revealed coordinated responses of rumen microbiome and epithelium to high-grain-induced subacute rumen acidosis in lactating dairy cows. Msystems 2022, 7, e01490-21. [Google Scholar] [CrossRef]
- Clemmons, B.A.; Martino, C.; Schneider, L.G.; Lefler, J.; Embree, M.M.; Myer, P.R. Temporal stability of the ruminal bacterial communities in beef steers. Sci. Rep. 2019, 9, 9522. [Google Scholar] [CrossRef]
- Veshkini, A.; Hammon, H.M.; Vogel, L.; Delosière, M.; Viala, D.; Dèjean, S.; Tröscher, A.; Ceciliani, F.; Sauerwein, H.; Bonnet, M. Liver proteome profiling in dairy cows during the transition from gestation to lactation: Effects of supplementation with essential fatty acids and conjugated linoleic acids as explored by PLS-DA. J. Proteom. 2021, 252, 104436. [Google Scholar] [CrossRef]
- Zhao, C.; Wang, L.; Ke, S.; Chen, X.; Kenéz, Á.; Xu, W.; Wang, D.; Zhang, F.; Li, Y.; Cui, Z.; et al. Yak rumen microbiome elevates fiber degradation ability and alters rumen fermentation pattern to increase feed efficiency. Anim. Nutr. 2022, 11, 201–214. [Google Scholar] [CrossRef]
- Liang, J.; Tang, S.; Gong, J.; Zeng, G.; Tang, W.; Song, B.; Zhang, P.; Yang, Z.; Luo, Y. Responses of enzymatic activity and microbial communities to biochar/compost amendment in sulfamethoxazole polluted wetland soil. J. Hazard. Mater. 2020, 385, 121533. [Google Scholar] [CrossRef]
- Toledo, M.; Gutiérrez, M.; Siles, J.; García-Olmo, J.; Martín, M. Chemometric analysis and NIR spectroscopy to evaluate odorous impact during the composting of different raw materials. J. Clean. Prod. 2017, 167, 154–162. [Google Scholar] [CrossRef]
- Cui, Y.; Liu, H.; Gao, Z.; Xu, J.; Liu, B.; Guo, M.; Yang, X.; Niu, J.; Zhu, X.; Ma, S.; et al. Whole-plant corn silage improves rumen fermentation and growth performance of beef cattle by altering rumen microbiota. Appl. Microbiol. Biotechnol. 2022, 106, 4187–4198. [Google Scholar] [CrossRef]
- GB/T 35892-2018; Laboratory Animal—Guideline for Ethical Review of Animal Welfare. Standardization Administration of China: Beijing China, 2018.







| Items | CP | Ash | EE | NDF | ADF |
|---|---|---|---|---|---|
| Palm kernel cake | 16.88 | 4.26 | 7.83 | 71.90 | 12.17 |
| Fermented palm kernel cake | 17.48 | 4.16 | 6.86 | 53.63 | 5.30 |
| Items | Xylanase | Dextranase | Mannase | Cellulase | Pectinase | Protease |
|---|---|---|---|---|---|---|
| Enzyme, U/g | 16000 | 3200 | 4000 | 800 | 1200 | 2000 |
| Items | CON | PKC |
|---|---|---|
| Ingredients, % of DM | ||
| Maize | 40.50 | 39.60 |
| Soybean meal | 5.40 | 4.70 |
| Wheat bran | 3.20 | 3.80 |
| Fermented palm kernel cake | 0 | 3 |
| Baking soda | 1.50 | 1.50 |
| Calcium hydrogen phosphate | 0.60 | 0.60 |
| Calcium carbonate | 0.60 | 0.60 |
| Salt | 0.60 | 0.60 |
| Premix | 0.60 | 0.60 |
| Yellow storage | 47.00 | 45.00 |
| Nutrient content, % of DM | ||
| CP | 10.45 | 10.45 |
| EE | 3.31 | 3.35 |
| NDF | 38.39 | 39.12 |
| ADF | 26.23 | 26.61 |
| Ash | 6.58 | 6.46 |
| Starch | 33.08 | 32.55 |
| Ca | 0.22 | 0.22 |
| P | 0.34 | 0.35 |
| ME Mcal/kg | 2.34 | 2.34 |
| NEm Mcal/kg | 1.46 | 1.46 |
| NEg Mcal/kg | 0.88 | 0.88 |
Disclaimer/Publisher’s Note: The statements, opinions and data contained in all publications are solely those of the individual author(s) and contributor(s) and not of MDPI and/or the editor(s). MDPI and/or the editor(s) disclaim responsibility for any injury to people or property resulting from any ideas, methods, instructions or products referred to in the content. |
© 2024 by the authors. Licensee MDPI, Basel, Switzerland. This article is an open access article distributed under the terms and conditions of the Creative Commons Attribution (CC BY) license (https://creativecommons.org/licenses/by/4.0/).
Share and Cite
Jiang, W.; Zhang, Y.; Cheng, H.; Hu, X.; You, W.; Song, E.; Hu, Z.; Jiang, F. Fermented Palm Kernel Cake Improves the Rumen Microbiota and Metabolome of Beef Cattle. Animals 2024, 14, 3088. https://doi.org/10.3390/ani14213088
Jiang W, Zhang Y, Cheng H, Hu X, You W, Song E, Hu Z, Jiang F. Fermented Palm Kernel Cake Improves the Rumen Microbiota and Metabolome of Beef Cattle. Animals. 2024; 14(21):3088. https://doi.org/10.3390/ani14213088
Chicago/Turabian StyleJiang, Wenbo, Yan Zhang, Haijian Cheng, Xin Hu, Wei You, Enliang Song, Zhiyong Hu, and Fugui Jiang. 2024. "Fermented Palm Kernel Cake Improves the Rumen Microbiota and Metabolome of Beef Cattle" Animals 14, no. 21: 3088. https://doi.org/10.3390/ani14213088
APA StyleJiang, W., Zhang, Y., Cheng, H., Hu, X., You, W., Song, E., Hu, Z., & Jiang, F. (2024). Fermented Palm Kernel Cake Improves the Rumen Microbiota and Metabolome of Beef Cattle. Animals, 14(21), 3088. https://doi.org/10.3390/ani14213088

