Effect of Early Ciprofloxacin Administration on Growth Performance, Meat Quality, Food Safety, and Metabolomic Profiles in Xueshan Chickens
Abstract
Simple Summary
Abstract
1. Introduction
2. Materials and Methods
2.1. Ethics Statement
2.2. Animals and Sampling
2.3. Growth Performance and Meat Quality
2.4. Detection of Drug Residues
2.5. Untargeted Metabolomics
2.6. Analysis of Metabolomic Data
2.7. Weighted Gene Co-Expression Network Analysis
2.8. Important Metabolite Screening and Functional Annotation
2.9. Statistical Analysis
3. Results
3.1. Growth Curves and Meat Quality
3.2. Detection of Ciprofloxacin
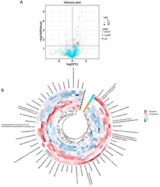
3.3. Early Feeding with Ciprofloxacin Altered the Metabolic Profile of Chicken Meat
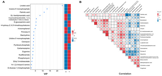
3.4. Functional Analysis of Differential Metabolites
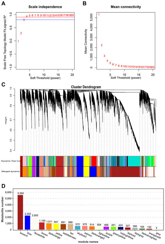
3.5. Overview of Metabolite-Weighted Co-Expression Network Analysis (WGCNA) Results
3.6. Construction of Module–Trait Relationships and Detection of Key Modules
4. Discussion
5. Conclusions
Supplementary Materials
Author Contributions
Funding
Institutional Review Board Statement
Informed Consent Statement
Data Availability Statement
Conflicts of Interest
References
- Du Toit, A. Breaking ground for new antibiotics. Nat. Rev. Microbiol. 2018, 16, 186. [Google Scholar] [CrossRef] [PubMed]
- Van Boeckel, T.P.; Pires, J.; Silvester, R.; Zhao, C.; Song, J.; Criscuolo, N.G.; Gilbert, M.; Bonhoeffer, S.; Laxminarayan, R. Global trends in antimicrobial resistance in animals in low- and middle-income countries. Science 2019, 365, eaaw1944. [Google Scholar] [CrossRef] [PubMed]
- Morrow, C.J. Antimicrobial resistance (AMR): An important one health issue for layer and meat poultry industries worldwide. Poult. Sci. 2024, 103, 103690. [Google Scholar] [CrossRef] [PubMed]
- García Ovando, H.; Gorla, N.; Luders, C.; Poloni, G.; Errecalde, C.; Prieto, G.; Puelles, I. Comparative pharmacokinetics of enrofloxacin and ciprofloxacin in chickens. J. Vet. Pharmacol. Ther. 1999, 22, 209–212. [Google Scholar] [CrossRef] [PubMed]
- Zhang, Y.; Cheng, D.; Xie, J.; Zhang, Y.; Wan, Y.; Zhang, Y.; Shi, X. Impacts of farmland application of antibiotic-contaminated manures on the occurrence of antibiotic residues and antibiotic resistance genes in soil: A meta-analysis study. Chemosphere 2022, 300, 134529. [Google Scholar] [CrossRef] [PubMed]
- Sun, S.; Shen, J.; Li, D.; Li, B.; Sun, X.; Ma, L.; Qi, H. A new insight into the ARG association with antibiotics and non-antibiotic agents—Antibiotic resistance and toxicity. Environ. Pollut. 2022, 293, 118524. [Google Scholar] [CrossRef] [PubMed]
- Moraru, R.; Pourcher, A.-M.; Jadas-Hecart, A.; Kempf, I.; Ziebal, C.; Kervarrec, M.; Comunal, P.-Y.; Mares, M.; Dabert, P. Changes in Concentrations of Fluoroquinolones and of Ciprofloxacin-resistant Enterobacteriaceae in Chicken Feces and Manure Stored in a Heap. J. Environ. Qual. 2012, 41, 754–763. [Google Scholar] [CrossRef]
- Plata, G.; Baxter, N.T.; Susanti, D.; Volland-Munson, A.; Gangaiah, D.; Nagireddy, A.; Mane, S.P.; Balakuntla, J.; Hawkins, T.B.; Kumar Mahajan, A. Growth promotion and antibiotic induced metabolic shifts in the chicken gut microbiome. Commun. Biol. 2022, 5, 293. [Google Scholar] [CrossRef] [PubMed]
- Song, L.; Jiang, G.; Wang, C.; Ma, J.; Chen, H. Effects of antibiotics consumption on the behavior of airborne antibiotic resistance genes in chicken farms. J. Hazard. Mater. 2022, 437, 129288. [Google Scholar] [CrossRef] [PubMed]
- Kim, J.; Ahn, J. Emergence and spread of antibiotic-resistant foodborne pathogens from farm to table. Food Sci. Biotechnol. 2022, 31, 1481–1499. [Google Scholar] [CrossRef] [PubMed]
- Subirats, J.; Murray, R.; Yin, X.; Zhang, T.; Topp, E. Impact of chicken litter pre-application treatment on the abundance, field persistence, and transfer of antibiotic resistant bacteria and antibiotic resistance genes to vegetables. Sci. Total Environ. 2021, 801, 149718. [Google Scholar] [CrossRef]
- Gómez-Gómez, C.; Blanco-Picazo, P.; Brown-Jaque, M.; Quirós, P.; Rodríguez-Rubio, L.; Cerdà-Cuellar, M.; Muniesa, M. Infectious phage particles packaging antibiotic resistance genes found in meat products and chicken feces. Sci. Rep. 2019, 9, 13281. [Google Scholar] [CrossRef]
- Jankowski, J.; Tykałowski, B.; Stępniowska, A.; Konieczka, P.; Koncicki, A.; Matusevičius, P.; Ognik, K. Immune Parameters in Chickens Treated with Antibiotics and Probiotics during Early Life. Animal 2022, 12, 1133. [Google Scholar] [CrossRef]
- Ayandiran, T.O.; Falgenhauer, L.; Schmiedel, J.; Chakraborty, T.; Ayeni, F.A. High resistance to tetracycline and ciprofloxacin in bacteria isolated from poultry farms in Ibadan, Nigeria. J. Infect. Dev. Ctries. 2018, 12, 462–470. [Google Scholar] [CrossRef] [PubMed]
- Li, X.; Liu, T.; Han, X.; Li, Y.; Ma, X. Removal of heavy metals lead and ciprofloxacin from farm wastewater using peanut shell biochar. Environ. Technol. Innov. 2023, 30, 103121. [Google Scholar] [CrossRef]
- Hedman, H.D.; Vasco, K.A.; Zhang, L. A Review of Antimicrobial Resistance in Poultry Farming within Low-Resource Settings. Animal 2020, 10, 1264. [Google Scholar] [CrossRef]
- Yuan, C.Y.; Jiang, Y.; Wang, Z.X.; Chen, G.H.; Bai, H.; Chang, G.B. Indigenous, Yellow-Feathered Chickens Body Measurements, Carcass Traits, and Meat Quality Depending on Marketable Age. Animal 2022, 12, 2422. [Google Scholar] [CrossRef]
- Plumb, R.S.; Gethings, L.A.; Rainville, P.D.; Isaac, G.; Trengove, R.; King, A.M.; Wilson, I.D. Advances in high throughput LC/MS based metabolomics: A review. TrAC Trends Anal. Chem. 2023, 160, 116954. [Google Scholar] [CrossRef]
- Gu, T.; Duan, M.; Zhang, R.; Zeng, T.; Xu, W.; Feng, W.; Jiang, C.; Tian, Y.; Chen, L.; Lu, L. Probiotic Fermented Feed Alleviates Liver Fat Deposition in Shaoxing Ducks via Modulating Gut Microbiota. Front. Microbiol. 2022, 13, 928670. [Google Scholar] [CrossRef] [PubMed]
- Zhong, P.; Wei, X.; Li, X.; Wei, X.; Wu, S.; Huang, W.; Koidis, A.; Xu, Z.; Lei, H. Untargeted metabolomics by liquid chromatography-mass spectrometry for food authentication: A review. Compr. Rev. Food Sci. Food Saf. 2022, 21, 2455–2488. [Google Scholar] [CrossRef] [PubMed]
- Pei, G.; Chen, L.; Zhang, W. Chapter Nine—WGCNA Application to Proteomic and Metabolomic Data Analysis. In Methods in Enzymology; Shukla, A.K., Ed.; Academic Press: Cambridge, MA, USA, 2017; Volume 585, pp. 135–158. [Google Scholar]
- Langfelder, P.; Horvath, S. WGCNA: An R package for weighted correlation network analysis. BMC Bioinform. 2008, 9, 559. [Google Scholar] [CrossRef] [PubMed]
- Goldansaz, S.A.; Guo, A.C.; Sajed, T.; Steele, M.A.; Plastow, G.S.; Wishart, D.S. Livestock metabolomics and the livestock metabolome: A systematic review. PLoS ONE 2017, 12, e0177675. [Google Scholar] [CrossRef]
- Huo, W.; Weng, K.; Li, Y.; Zhang, Y.; Zhang, Y.; Xu, Q.; Chen, G. Comparison of muscle fiber characteristics and glycolytic potential between slow- and fast-growing broilers. Poult. Sci. 2022, 101, 101649. [Google Scholar] [CrossRef] [PubMed]
- Li, X.; Yang, B.; Dong, Z.; Geng, D.; Wang, C.; Guo, Q.; Jiang, Y.; Chen, G.; Chang, G.; Bai, H. Growth performance, carcass traits, meat quality, and blood variables of small-sized meat ducks with different feed efficiency phenotypes. Poult. Sci. 2023, 102, 102818. [Google Scholar] [CrossRef] [PubMed]
- GB 31658.17-2021; Determination of Tetracyclines, Sulfonamides, and Quinolones Residues in Animal-Derived Food by Liquid Chromatography-Tandem Mass Spectrometry. Ministry of Agriculture and Rural Affairs, National Health Commission: Beijing, China, 2021.
- Westerhuis, J.A.; van Velzen, E.J.; Hoefsloot, H.C.; Smilde, A.K. Multivariate paired data analysis: Multilevel PLSDA versus OPLSDA. Metabolomics 2010, 6, 119–128. [Google Scholar] [CrossRef] [PubMed]
- Kanehisa, M. Molecular Network Analysis of Diseases and Drugs in KEGG. In Data Mining for Systems Biology: Methods and Protocols; Mamitsuka, H., DeLisi, C., Kanehisa, M., Eds.; Humana Press: Totowa, NJ, USA, 2013; pp. 263–275. [Google Scholar]
- Otasek, D.; Morris, J.H.; Bouças, J.; Pico, A.R.; Demchak, B. Cytoscape Automation: Empowering workflow-based network analysis. Genome Biol. 2019, 20, 185. [Google Scholar] [CrossRef] [PubMed]
- Langfelder, P.; Horvath, S. Fast R Functions for Robust Correlations and Hierarchical Clustering. J. Stat. Softw. 2012, 46, i11. [Google Scholar] [CrossRef] [PubMed]
- Beauclercq, S.; Nadal-Desbarats, L.; Hennequet-Antier, C.; Collin, A.; Tesseraud, S.; Bourin, M.; Le Bihan-Duval, E.; Berri, C. Serum and Muscle Metabolomics for the Prediction of Ultimate pH, a Key Factor for Chicken-Meat Quality. J. Proteome Res. 2016, 15, 1168–1178. [Google Scholar] [CrossRef] [PubMed]
- Mir, N.A.; Rafiq, A.; Kumar, F.; Singh, V.; Shukla, V. Determinants of broiler chicken meat quality and factors affecting them: A review. J. Food Sci. Technol. 2017, 54, 2997–3009. [Google Scholar] [CrossRef] [PubMed]
- Bendall, J.R.; Swatland, H.J. A review of the relationships of pH with physical aspects of pork quality. Meat Sci. 1988, 24, 85–126. [Google Scholar] [CrossRef] [PubMed]
- Huang, J.C.; Huang, M.; Yang, J.; Wang, P.; Xu, X.L.; Zhou, G.H. The effects of electrical stunning methods on broiler meat quality: Effect on stress, glycolysis, water distribution, and myofibrillar ultrastructures. Poult. Sci. 2014, 93, 2087–2095. [Google Scholar] [CrossRef] [PubMed]
- Pearce, K.L.; Rosenvold, K.; Andersen, H.J.; Hopkins, D.L. Water distribution and mobility in meat during the conversion of muscle to meat and ageing and the impacts on fresh meat quality attributes—A review. Meat Sci. 2011, 89, 111–124. [Google Scholar] [CrossRef] [PubMed]
- O’Keefe, J.H.; O’Keefe, E.L.; Lavie, C.J. Omega-3: The Overlooked Evidence-Based Therapy for Heart Failure. JACC Heart Fail. 2022, 10, 235–237. [Google Scholar] [CrossRef] [PubMed]
- Sanchez, C.; Colson, C.; Gautier, N.; Noser, P.; Salvi, J.; Villet, M.; Fleuriot, L.; Peltier, C.; Schlich, P.; Brau, F.; et al. Dietary fatty acid composition drives neuroinflammation and impaired behavior in obesity. Brain Behav. Immun. 2024, 117, 330–346. [Google Scholar] [CrossRef] [PubMed]
- dos Santos, N.J.A.; Bezerra, L.R.; Castro, D.P.V.; Marcelino, P.D.R.; Virgínio Júnior, G.F.; da Silva Júnior, J.M.; Pereira, E.S.; de Andrade, E.A.; Silva, T.M.; Barbosa, A.M.; et al. Effect of Dietary Palm Kernel Oil on the Quality, Fatty Acid Profile, and Sensorial Attributes of Young Bull Meat. Foods 2022, 11, 609. [Google Scholar] [CrossRef]
- Wilson, M.P.; Plecko, B.; Mills, P.B.; Clayton, P.T. Disorders affecting vitamin B6 metabolism. J. Inherit. Metab. Dis. 2019, 42, 629–646. [Google Scholar] [CrossRef]
- Li, J.; Yin, L.; Wang, L.; Li, J.; Huang, P.; Yang, H.; Yin, Y. Effects of vitamin B6 on growth, diarrhea rate, intestinal morphology, function, and inflammatory factors expression in a high-protein diet fed to weaned piglets1. J. Anim. Sci. 2019, 97, 4865–4874. [Google Scholar] [CrossRef]
- Kanehisa, M.; Furumichi, M.; Sato, Y.; Ishiguro-Watanabe, M.; Tanabe, M. KEGG: Integrating viruses and cellular organisms. Nucleic Acids Res. 2021, 49, D545–D551. [Google Scholar] [CrossRef] [PubMed]
- Wang, Y.; Li, W.; Zhang, C.; Li, F.; Yang, H.; Wang, Z. Metabolomic comparison of meat quality and metabolites of geese breast muscle at different ages. Food Chem. X 2023, 19, 100775. [Google Scholar] [CrossRef] [PubMed]







Disclaimer/Publisher’s Note: The statements, opinions and data contained in all publications are solely those of the individual author(s) and contributor(s) and not of MDPI and/or the editor(s). MDPI and/or the editor(s) disclaim responsibility for any injury to people or property resulting from any ideas, methods, instructions or products referred to in the content. |
© 2024 by the authors. Licensee MDPI, Basel, Switzerland. This article is an open access article distributed under the terms and conditions of the Creative Commons Attribution (CC BY) license (https://creativecommons.org/licenses/by/4.0/).
Share and Cite
Huang, L.; Sun, J.; Guo, Q.; Jiang, Y.; Hao, B.; Chang, G. Effect of Early Ciprofloxacin Administration on Growth Performance, Meat Quality, Food Safety, and Metabolomic Profiles in Xueshan Chickens. Animals 2024, 14, 2395. https://doi.org/10.3390/ani14162395
Huang L, Sun J, Guo Q, Jiang Y, Hao B, Chang G. Effect of Early Ciprofloxacin Administration on Growth Performance, Meat Quality, Food Safety, and Metabolomic Profiles in Xueshan Chickens. Animals. 2024; 14(16):2395. https://doi.org/10.3390/ani14162395
Chicago/Turabian StyleHuang, Lan, Jialuo Sun, Qixin Guo, Yong Jiang, Bai Hao, and Guobin Chang. 2024. "Effect of Early Ciprofloxacin Administration on Growth Performance, Meat Quality, Food Safety, and Metabolomic Profiles in Xueshan Chickens" Animals 14, no. 16: 2395. https://doi.org/10.3390/ani14162395
APA StyleHuang, L., Sun, J., Guo, Q., Jiang, Y., Hao, B., & Chang, G. (2024). Effect of Early Ciprofloxacin Administration on Growth Performance, Meat Quality, Food Safety, and Metabolomic Profiles in Xueshan Chickens. Animals, 14(16), 2395. https://doi.org/10.3390/ani14162395

