Sign in to use this feature.

Years

Between: -

Subjects

remove_circle_outline
remove_circle_outline
remove_circle_outline
remove_circle_outline
remove_circle_outline
remove_circle_outline
remove_circle_outline

Journals

remove_circle_outline
remove_circle_outline
remove_circle_outline
remove_circle_outline
remove_circle_outline

Article Types

Countries / Regions

remove_circle_outline
remove_circle_outline
remove_circle_outline

Search Results (1,099)

Search Parameters:
Keywords = WGCNA

Order results
Result details
Results per page
Select all
Export citation of selected articles as:
23 pages, 2619 KB  
Article
Single Cell and Bulk RNA-seq Profiling of Non-Metastatic Versus Bone-Metastatic Prostate Cancer Identifies the CXCL10-CXCR3 Axis as a Key Determinant of Tumor Microenvironment and Treatment Resistance
by Zijian Song, Likai Ren, Hong Wang, Yanqing Wang, Xinxing Du, Wei Zhou, Qi Zhang, Jiyuan Yu, Zaixu Zhao, Linxiong Ye, Kaidi Jin, Ying Liu and Wei Xue
Biomedicines 2026, 14(4), 943; https://doi.org/10.3390/biomedicines14040943 (registering DOI) - 21 Apr 2026
Abstract
Background: Bone metastasis is a major determinant of morbidity and therapeutic failure in advanced prostate cancer (PCa); however, the transcriptional programs and tumor microenvironmental alterations driving metastatic progression remain incompletely understood. This study aimed to systematically characterize transcriptomic differences between non-metastatic and bone-metastatic [...] Read more.
Background: Bone metastasis is a major determinant of morbidity and therapeutic failure in advanced prostate cancer (PCa); however, the transcriptional programs and tumor microenvironmental alterations driving metastatic progression remain incompletely understood. This study aimed to systematically characterize transcriptomic differences between non-metastatic and bone-metastatic PCa and to identify key microenvironmental signaling pathways involved in tumor survival and chemoresistance. Methods: Bulk RNA sequencing was performed on 49 non-metastatic and 28 bone-metastatic PCa specimens. Differential expression analysis was integrated with weighted gene co-expression network analysis (WGCNA), gene set enrichment analysis, and immune/stromal deconvolution. Key findings were validated using in vitro functional assays, including Transwell co-culture models, small interfering RNA (siRNA)-mediated gene silencing, cell viability, apoptosis, and docetaxel resistance analyses. Results: Transcriptomic profiling identified 574 differentially expressed genes. Bone-metastatic tumors were enriched in ribosome-related and translational pathways, whereas non-metastatic tumors displayed immune-associated signatures, including natural killer (NK) cell-mediated cytotoxicity and cytokine signaling. WGCNA revealed immune-related gene modules preferentially enriched in non-metastatic disease. Immune deconvolution demonstrated significantly higher infiltration of NK cells and endothelial cells in non-metastatic tumors. Chemokine-receptor analysis highlighted upregulation of the CXCL10-CXCR3 axis in non-metastatic PCa. In vitro, PCa cells expressed CXCR3, while endothelial cells markedly increased CXCL10 expression upon co-culture. Functional assays showed that endothelial-derived CXCL10 promoted PCa cell survival, suppressed apoptosis, and conferred resistance to docetaxel via CXCR3-dependent signaling; these effects were reversed by CXCL10 or CXCR3 knockdown. Conclusions: These findings uncover a context-dependent endothelial-immune chemokine network distinguishing non-metastatic from bone-metastatic PCa and identify the CXCL10-CXCR3 axis as a critical mediator of tumor survival and chemoresistance, suggesting a potential therapeutic vulnerability in advanced prostate cancer. Full article
(This article belongs to the Special Issue Aging and Decoding Aging)
24 pages, 6774 KB  
Article
Integrated Bioinformatics Analysis and In Vitro Evidence Support HSP90AA1 as a Candidate Target of Camellia petelotii (Merr.) Sealy in Pulmonary Arterial Hypertension
by Xinying Chen, Lipeng Zhou, Chenghao Zhu and Zhirong Sun
Int. J. Mol. Sci. 2026, 27(8), 3687; https://doi.org/10.3390/ijms27083687 - 21 Apr 2026
Abstract
Pulmonary arterial hypertension (PAH) is a severe and progressive cardiopulmonary disorder with limited treatment options. Camellia petelotii (Merr.) Sealy (CP) contains multiple flavonoids and other phytochemicals, but its active compounds and molecular mechanisms in PAH remain unclear. Active compounds of CP were screened [...] Read more.
Pulmonary arterial hypertension (PAH) is a severe and progressive cardiopulmonary disorder with limited treatment options. Camellia petelotii (Merr.) Sealy (CP) contains multiple flavonoids and other phytochemicals, but its active compounds and molecular mechanisms in PAH remain unclear. Active compounds of CP were screened by comprehensive literature mining and absorption, distribution, metabolism, and excretion (ADME) evaluation. PAH-related hub targets were identified from transcriptomic data using weighted gene co-expression network analysis (WGCNA), machine learning, and external validation. Functional enrichment, immune infiltration, and single-cell RNA-sequencing analyses were performed to characterize their biological roles and cellular localization. Molecular docking and molecular dynamics simulations assessed compound–target interactions. The effects of CP were further evaluated in hypoxia-induced rat pulmonary artery smooth muscle cells (RPASMCs). Five core bioactive compounds were identified, among which luteolin and quercetin were prioritized for further analysis. HSP90AA1 and ROCK2 were screened as hub targets. Bioinformatic analyses suggested that these targets were mainly associated with the “Lipid and atherosclerosis” pathway, metabolic reprogramming, and modulation of the immune microenvironment. Single-cell analysis showed broad expression of HSP90AA1 and enrichment of ROCK2 in fibroblasts and endothelial cells. Molecular docking and molecular dynamics simulations supported stable binding of luteolin to HSP90AA1. In vitro, CP extract inhibited hypoxia-induced hyperproliferation of RPASMCs and reduced HSP90AA1 protein expression. HSP90AA1 may represent a candidate molecular mediator of CP in PAH, and CP inhibited hypoxia-induced RPASMC proliferation in association with downregulation of HSP90AA1. Full article
(This article belongs to the Section Molecular Informatics)
Show Figures

Figure 1

25 pages, 6172 KB  
Article
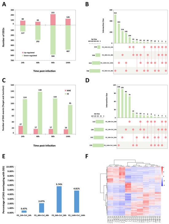
Transcriptional and Alternative Splicing Regulation of Autophagy and Vesicle Transport Pathways in Large Yellow Croaker Cells During Megalocytivirus Infection
by Zaiyu Zheng, Hongshu Chi, Xiaodong Liu, Xiuxia Chen, Ying Pan and Hui Gong
Animals 2026, 16(8), 1259; https://doi.org/10.3390/ani16081259 - 20 Apr 2026
Abstract
Infection of the large yellow croaker (Larimichthys crocea) embryo cell line YCE1 with megalocytivirus strain FD201807 leads to accumulation of capsid-deficient viral intermediates within intracellular vesicles at 48 h post-infection (a phenotype associated with non-lytic egress), which coincides with the initial [...] Read more.
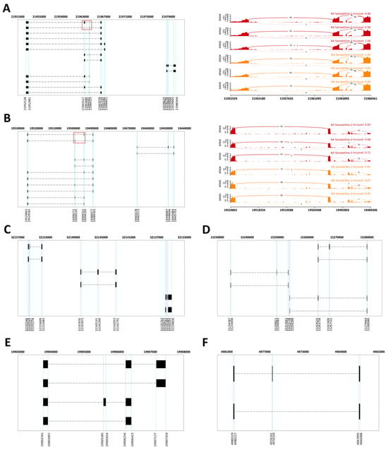
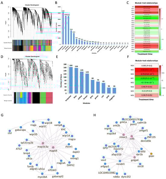
Infection of the large yellow croaker (Larimichthys crocea) embryo cell line YCE1 with megalocytivirus strain FD201807 leads to accumulation of capsid-deficient viral intermediates within intracellular vesicles at 48 h post-infection (a phenotype associated with non-lytic egress), which coincides with the initial peak of viral genomic copies. To characterize the host molecular response during this critical stage, we performed time-course RNA sequencing at 24, 48, 96, and 144 hpi. Integrated analysis identified 6661 differentially expressed genes (DEGs) and 1138 differential alternative splicing (DAS) events affecting 892 genes, with DAS event abundance peaking at 48 h. DAS genes in autophagy and Golgi vesicle transport pathways, both integral to animal innate immunity, were significantly enriched exclusively at this timepoint, featuring novel mutually exclusive exon (MXE) isoforms in gopc (Golgi-associated PDZ and coiled-coil motif containing) and rint1 (RAD50 interactor 1). Weighted gene co-expression network analysis (WGCNA) of DEGs identified mapk9 (mitogen-activated protein kinase 9) and map1lc3a (microtubule-associated protein 1 light chain 3 alpha) as hub genes within modules enriched for autophagy-related functions. Separate co-expression analysis of DAS genes revealed rnf5, rimoc1, and golga4 as hub genes, with gopc exhibiting only a single linkage to rnf5. These findings implied concurrent transcriptional and virus-induced host splicing regulation of vesicle-associated innate defense pathways and suggest that splicing-derived features may serve as potential candidates for diagnostics or prevention against megalocytivirus disease in L. crocea. Full article
(This article belongs to the Special Issue Innate Host Defence Mechanisms of Aquatic Animals)
Show Figures

Figure 1

23 pages, 15269 KB  
Article
From Local Tissue Repair to Fibrosis: Deciphering Gene Co-Expression Networks in Benign Pulmonary Nodules and Idiopathic Pulmonary Fibrosis Comorbidity via Bioinformatics and Machine Learning
by Yaoyu Xie, Jingzhe Gao, Yifan Ren, Xiaoran Sun, Siju Lou, Guangli Yan, Ning Zhang, Hui Sun and Xijun Wang
Int. J. Mol. Sci. 2026, 27(8), 3647; https://doi.org/10.3390/ijms27083647 - 19 Apr 2026
Viewed by 115
Abstract
With increasing environmental pollution and a high incidence of respiratory infections, pulmonary nodules (PN) are being detected more frequently. Although most are benign, they are often accompanied by chronic inflammation and localized fibrosis, which may predispose patients to progression toward idiopathic pulmonary fibrosis [...] Read more.
With increasing environmental pollution and a high incidence of respiratory infections, pulmonary nodules (PN) are being detected more frequently. Although most are benign, they are often accompanied by chronic inflammation and localized fibrosis, which may predispose patients to progression toward idiopathic pulmonary fibrosis (IPF). However, the biological relationship between benign pulmonary nodules (BPNs) and IPF remains poorly understood. Therefore, this study aims to investigate the shared molecular mechanisms and identify potential biomarkers linking BPN and IPF, with the goal of elucidating the pathogenic transition from BPN to IPF. In this study, microarray data from GEO datasets were systematically analyzed to explore shared molecular mechanisms, immune infiltration characteristics, and potential early intervention strategies linking BPN and IPF. Differential expression analysis, protein–protein interaction (PPI) networks, weighted gene co-expression network analysis (WGCNA), and integrative machine learning approaches identified MME and ANKRD23 as key hub genes associated with the transition from BPN to IPF. Both genes demonstrated strong diagnostic performance, with Area Under the Curve (AUC) values exceeding 0.7, and were significantly correlated with immune cell infiltration, particularly effector memory CD8+ T cells. Functional enrichment and gene set enrichment analyses indicated that these genes were mainly involved in immune-related processes in BPN, while in IPF, ANKRD23 was linked to cytoskeletal organization and genomic stability, and MME was enriched in profibrotic pathways such as TGF-β signaling. The diagnostic value of these biomarkers was further validated in a bleomycin-induced IPF mouse model using quantitative polymerase chain reaction (qPCR). In addition, drug–gene interaction prediction and molecular docking analyses highlighted several naturally derived compounds with favorable binding affinity and anti-inflammatory properties, among which folic acid, curcumin, and arbutin emerged as promising candidates for safe early intervention. Collectively, these findings identify MME and ANKRD23 as potential biomarkers for early identification of BPN patients at risk of developing IPF and provide a theoretical basis for early diagnosis and targeted preventive strategies. Full article
(This article belongs to the Special Issue Benchmarking of Modeling and Informatic Methods in Molecular Sciences)
15 pages, 6244 KB  
Article
Temporal Metabolic Reprogramming Reveals Stage-Specific Adaptations in Proso Millet Resistance Against Head Smut
by Wenqi Fan, Mingyu Qi, Zhiguang Li, Yanyan Zuo, Min Zhao, Hanyu Liu, Yahui Wen, Xinxin Wang, Limei Bian and Liyuan Zhang
Metabolites 2026, 16(4), 266; https://doi.org/10.3390/metabo16040266 - 16 Apr 2026
Viewed by 145
Abstract
Background/Objectives: Proso millet (Panicum miliaceum L.), a drought-tolerant cereal vital to semi-arid agriculture, faces severe yield losses from head smut disease caused by the pathogen Sporisorium destruens. Although partial resistance exists, the dynamic molecular mechanisms governing its defense response across developmental [...] Read more.
Background/Objectives: Proso millet (Panicum miliaceum L.), a drought-tolerant cereal vital to semi-arid agriculture, faces severe yield losses from head smut disease caused by the pathogen Sporisorium destruens. Although partial resistance exists, the dynamic molecular mechanisms governing its defense response across developmental stages remain poorly understood. Methods: Here, we performed untargeted metabolomics on leaf samples from Inoculated Asymptomatic (IA) and Inoculated Symptomatic (IS) plants of the partially resistant cultivar ‘Chishu 13’ at four key growth stages following pathogen inoculation, with group classification validated by qPCR. Using weighted metabolite co-expression network analysis (WGCNA) combined with differential metabolite screening, we identified 18 metabolites markedly enriched in the tricarboxylic acid (TCA) cycle, metabolite transport-related processes, and phenylpropanoid biosynthesis pathways. Results: Notably, L-phenylalanine accumulated substantially in IA plants relative to IS plants and correlated closely with biosynthesis of key defensive phenylpropanoids, including cinnamic acid and p-coumaric acid. Our results reveal distinct temporal patterns in metabolic reprogramming that correlate with resistance outcomes in Inoculated Asymptomatic plants: early stages are characterized by differential regulation of energy metabolism, while later stages show enhanced phenylpropanoid biosynthesis. These stage-specific metabolic adaptations are strongly associated with successful defense outcomes. Conclusions: These findings elucidate stage-specific metabolic adaptations that distinguish successful defense in IA plants from susceptibility in IS plants, providing robust biomarkers and stage-targeted strategies for breeding smut-resistant millet varieties. Full article
(This article belongs to the Section Plant Metabolism)
Show Figures

Figure 1

18 pages, 21666 KB  
Article
Analysis of Axillary Bud Germination Regulatory Network in Sugarcane Based on Transcriptome and Weighted Gene Co-Expression Network Analysis
by Yanye Li, Ting Yang, Zongtao Yang, Xujuan Li, Xin Lu, Jianming Wu, Jiayong Liu, Fenggang Zan, Yong Zhao, Jun Deng and Xinlong Liu
Plants 2026, 15(8), 1200; https://doi.org/10.3390/plants15081200 - 14 Apr 2026
Viewed by 349
Abstract
Axillary bud germination in sugarcane is a critical agronomic trait that directly determines seedling emergence and tillering capacity; however, its molecular regulatory mechanisms remain poorly understood. In this study, we systematically investigated the hormonal dynamics and transcriptomic profiles of the sugarcane cultivar XTT22 [...] Read more.
Axillary bud germination in sugarcane is a critical agronomic trait that directly determines seedling emergence and tillering capacity; however, its molecular regulatory mechanisms remain poorly understood. In this study, we systematically investigated the hormonal dynamics and transcriptomic profiles of the sugarcane cultivar XTT22 across five developmental stages (from dormancy to the first new leaf stage). Our results revealed that abscisic acid (ABA) content fluctuated during germination, whereas indole-3-acetic acid (IAA) and gibberellin (GA) levels decreased significantly, suggesting their negative regulatory roles. In contrast, cytokinin (CTK) and ethylene (ETH) contents increased at the initiation stage, indicating positive promoting functions. Transcriptome analysis identified 31,513 differentially expressed genes (DEGs), which were significantly enriched in pathways related to hormone signal transduction, starch/sucrose metabolism, and photosynthesis. Weighted gene co-expression network analysis (WGCNA) constructed 12 co-expression modules, among which the antiquewhite4 module (negatively correlated with IAA, GA, and ABA contents) and the darkorange2 module (positively correlated with cytokinin content) were identified as key regulatory modules. From these modules, seven core hub transcription factors (e.g., ScTCP5, ScSCR, and ScSHR1) were screened, and their expression patterns were validated by RT-qPCR. Furthermore, the expression trends of six hormone-related DEGs were highly consistent with the RNA-seq data. Collectively, this study elucidates the hormonal dynamics and gene regulatory networks underlying axillary bud germination in sugarcane, providing candidate gene resources for breeding high-yield varieties with enhanced emergence and tillering capacity. Full article
(This article belongs to the Special Issue Sugarcane Breeding and Biotechnology for Sustainable Agriculture)
Show Figures

Figure 1

17 pages, 2445 KB  
Article
Integrative Bioinformatic Analysis Identifies Key Genes Driving Breast Cancer Brain Metastasis
by Wei-Yi Ting, Yueh-Hsun Lu and Che-Ming Lin
Diagnostics 2026, 16(8), 1149; https://doi.org/10.3390/diagnostics16081149 - 13 Apr 2026
Viewed by 306
Abstract
Background/Objectives: Brain metastasis (BM) represents a significant clinical challenge in advanced breast cancer, yet the molecular mechanisms driving breast cancer brain metastasis (BCBM) remain incompletely characterized. This study aims to identify key molecular pathways and hub genes specifically associated with BCBM through comprehensive [...] Read more.
Background/Objectives: Brain metastasis (BM) represents a significant clinical challenge in advanced breast cancer, yet the molecular mechanisms driving breast cancer brain metastasis (BCBM) remain incompletely characterized. This study aims to identify key molecular pathways and hub genes specifically associated with BCBM through comprehensive bioinformatic analyses. Methods: Gene Set Enrichment Analysis (GSEA), differential gene expression analysis, and weighted gene co-expression network analysis (WGCNA) were performed using two independent GEO datasets (GSE191230 and GSE43837). Protein–protein interaction (PPI) networks were constructed to visualize functional interconnections among dysregulated genes. Survival analyses were conducted using the Kaplan–Meier Plotter database to evaluate the prognostic significance of identified hub genes. Results: GSEA revealed significant upregulation of metabolic pathways (mTORC1 signaling, glycolysis, oxidative phosphorylation) and downregulation of immune-related pathways in BCBM compared to primary tumors. Integrative analysis identified 34 consistently dysregulated genes across datasets, from which 12 hub genes were validated. Among these, RRM2, CDCA8, CCNB1, LMNB2, FANCI, NCAPH, YWHAZ, and ESPL1 demonstrated brain-specific over-expression compared to other metastatic sites. Functional enrichment analysis highlighted cell cycle dysregulation as a critical mechanism in BCBM, and all hub genes showed significant association with poor prognosis in breast cancer patients. Conclusions: This study identifies a unique molecular profile of BCBM characterized by cell cycle dysregulation, metabolic reprogramming, and immune microenvironment alterations. The brain-specific expression patterns of these hub genes represent potential biomarkers for BCBM risk assessment and novel therapeutic targets, providing a basis for precision medicine development. Full article
Show Figures

Figure 1

26 pages, 14651 KB  
Article
Ion-Channel-Mediated Drug Repurposing Opportunities Validated by Single-Cell Perturbation in Colorectal Cancer
by Zhongyuan Dong, Xuanlin Meng and Lianghua Wang
Int. J. Mol. Sci. 2026, 27(8), 3412; https://doi.org/10.3390/ijms27083412 - 10 Apr 2026
Viewed by 251
Abstract
Colorectal cancer (CRC) remains a leading cause of cancer mortality, yet no systematic effort has linked druggable CRC driver genes to downstream ion channel effectors. We integrated differential expression analysis, weighted gene co-expression network analysis (WGCNA), and protein–protein interaction (PPI) network pharmacology to [...] Read more.
Colorectal cancer (CRC) remains a leading cause of cancer mortality, yet no systematic effort has linked druggable CRC driver genes to downstream ion channel effectors. We integrated differential expression analysis, weighted gene co-expression network analysis (WGCNA), and protein–protein interaction (PPI) network pharmacology to identify CRC hub genes and their ion channel connections, validated by dual single-cell perturbation approaches: variational graph autoencoder-based virtual knockout (VGAE-KO) and experimental HCT116 CRISPRi Perturb-seq (6 genes, 8445 cells). WGCNA identified 100 hub genes spanning three functional programs. Ribosomal proteins link to K+ channels (RPS21KCNQ2, targetable by EMA-approved ataluren, passed dual validation at 97.8th–98.7th percentile). RNA processing genes connect to Cl channels (LSM7CLIC1, strongest signal at 99.8th–99.4th percentile). Immune checkpoint receptors (LAG3, CD27) connect via PPI intermediates to Ca2+ and K+ channels, targetable by relatlimab (FDA-approved) and varlilumab (Phase 2). This work maps previously unknown links between CRC driver genes and ion channel regulation, with the ataluren-RPS21-KCNQ2 axis ready for pharmacological testing. Full article
(This article belongs to the Section Molecular Oncology)
Show Figures

Graphical abstract

15 pages, 3117 KB  
Article
Metabolomics-Based Analysis of Geographical Origin-Driven Quality Variation in Cultivated Pyropia haitanensis
by Wenjing Zhu, Kai Xu, Yan Xu, Dehua Ji, Wenlei Wang and Chaotian Xie
Foods 2026, 15(8), 1299; https://doi.org/10.3390/foods15081299 - 9 Apr 2026
Viewed by 292
Abstract
Pyropia haitanensis, an economically significant cultivated seaweed in China, exhibits substantial geographical variations in nutritional and sensory qualities that influence its market value. The nutritional quality of the samples, including total sugar, total protein, and amino acid content, as well as color [...] Read more.
Pyropia haitanensis, an economically significant cultivated seaweed in China, exhibits substantial geographical variations in nutritional and sensory qualities that influence its market value. The nutritional quality of the samples, including total sugar, total protein, and amino acid content, as well as color quality, assessed through phycobiliprotein and chlorophyll content, and sensory quality evaluated using an electronic nose and electronic tongue, were determined. To elucidate these quality variations, this study employed an integrated metabolomics and chemometrics approach to analyze samples from five major cultivation regions. Principal component analysis (PCA) effectively differentiated the samples; orthogonal partial least squares discriminant analysis (OPLS-DA) validated this classification with robust model parameters (R2X = 0.791, R2Y = 0.995, Q2 = 0.984) and identified key discriminatory metabolites. Weighted gene co-expression network analysis (WGCNA) identified origin-specific metabolic modules correlated with quality traits, revealing that pathways such as cysteine and methionine metabolism underpin the observed differences in flavor profiles across cultivation regions. Furthermore, mediation analysis quantitatively confirmed that inorganic nitrogen primarily influences key flavor attributes by regulating sulfur-containing amino acid and nucleotide metabolism. This study systematically elucidates the metabolic mechanisms governing quality formation in P. haitanensis, providing a scientific foundation for quality control and geographical origin traceability. Full article
(This article belongs to the Section Food Analytical Methods)
Show Figures

Figure 1

15 pages, 6051 KB  
Article
Transcriptomic and Functional Characterization of ClHsf8 Reveals Key Mechanisms of Heat Stress Response in Cunninghamia lanceolata
by Yuan Ji, Liming Zhu, Yuming Luo, Xueyan Zheng, Weihuang Wu, Jisen Shi, Renhua Zheng and Jinhui Chen
Plants 2026, 15(8), 1150; https://doi.org/10.3390/plants15081150 - 9 Apr 2026
Viewed by 270
Abstract
Cunninghamia lanceolata (C. lanceolata), a pivotal economic timber species in southern China, faces increasing threats from global warming and heat stress. Due to limited knowledge regarding its stress response mechanisms, uncovering the molecular basis of heat tolerance is crucial for breeding [...] Read more.
Cunninghamia lanceolata (C. lanceolata), a pivotal economic timber species in southern China, faces increasing threats from global warming and heat stress. Due to limited knowledge regarding its stress response mechanisms, uncovering the molecular basis of heat tolerance is crucial for breeding resilient varieties. Therefore, the objective of this study was to elucidate the physiological and molecular mechanisms of C. lanceolata in response to heat stress. In this study, we performed a time-series transcriptomic analysis on leaves of C. lanceolata ‘6421’ seedlings exposed to heat stress (39 °C) for 0, 1, 4, 8, 12, and 16 h. A total of 1130 differentially expressed genes (DEGs) were identified, with functions primarily enriched in signal transduction, protein folding, and the MAPK and NF-kappa B signaling pathways. Weighted gene co-expression network analysis (WGCNA) revealed a complex regulatory network, identifying ClHsf8 as a central hub transcription factor. To validate its function, ClHsf8 was cloned and overexpressed in tobacco (Nicotiana benthamiana). Under heat stress conditions, transgenic plants exhibited enhanced thermotolerance compared to wild-type controls, characterized by significantly higher activities of antioxidant enzymes (SOD, POD, and CAT) and reduced accumulation of MDA and H2O2. Our findings elucidate the molecular regulatory mechanisms of C. lanceolata in response to high temperatures and demonstrate the functional role of ClHsf8 in conferring heat tolerance, providing a theoretical foundation for the genetic improvement of heat-resilient cultivars. Full article
(This article belongs to the Section Plant Molecular Biology)
Show Figures

Figure 1

20 pages, 7201 KB  
Article
PsAAT3 Drives Ester Accumulation and Fruity Aroma Formation During Ripening in Chinese Plum (Prunus salicina) Through Integrated Volatile Profiling and Transcriptomics
by Wenqian Zhao, Sujuan Liu, Siyu Li, Gaigai Du, Longji Li, Danfeng Bai, Gaopu Zhu, Shaobin Yang, Fangdong Li, Taishan Li and Haifang Hu
Plants 2026, 15(8), 1144; https://doi.org/10.3390/plants15081144 - 8 Apr 2026
Viewed by 245
Abstract
Fruit volatile organic compounds (VOCs) are key determinants of plum flavor quality, and esters contribute strongly to the fruity aroma of ripe fruit. However, the molecular basis of cultivar differences in ester formation during ripening has not been systematically clarified. Here, we characterized [...] Read more.
Fruit volatile organic compounds (VOCs) are key determinants of plum flavor quality, and esters contribute strongly to the fruity aroma of ripe fruit. However, the molecular basis of cultivar differences in ester formation during ripening has not been systematically clarified. Here, we characterized pulp VOC profiles across ripening in three Chinese plum (Prunus salicina) cultivars (‘WeiWang’ (WW), ‘WeiDi’ (WD), and ‘KongLongDan’ (KLD)) and integrated transcriptome analysis with weighted gene co-expression network analysis (WGCNA) to identify genes associated with ester accumulation. HS-SPME-GC-MS identified 38 VOCs, mainly esters, aldehydes, and alcohols, with ‘WW’ showing the highest total VOC abundance. During ripening, esters became the predominant volatile class in ‘WW’ and ‘WD’, in agreement with their fruity sensory characteristics, whereas ‘KLD’ maintained a more balanced composition of fruity and green-related volatiles. Transcriptomic analyses highlighted Prunus salicina alcohol acyltransferase 3 (PsAAT3) as the most abundant AAT transcript in pulp and strongly induced in ‘WW’. Transient overexpression of PsAAT3 in the low-ester background increased butyl acetate and hexyl acetate by 4.8- and 2.2-fold, respectively. WGCNA further identified ester-associated modules and candidate transcription factors co-expressed with PsAAT3 (JA2L, HY5, NAC073, and PHL13). As a result, this study identifies PsAAT3 as a key determinant of high-ester aroma in Chinese plum and provide candidate targets for aroma improvement and flavor-oriented breeding. Full article
Show Figures

Figure 1

26 pages, 30041 KB  
Article
Integrative Transcriptome Analysis and WGCNA Uncover the Growth Regulatory Mechanisms in Cephalopholis sonnerati
by Ziyuan Wang, Yu Song, Runkai Sun, Zhenxia Sha, Yang Liu and Songlin Chen
Animals 2026, 16(8), 1128; https://doi.org/10.3390/ani16081128 - 8 Apr 2026
Viewed by 356
Abstract
The tomato hind (Cephalopholis sonnerati) is a marine aquaculture fish species with high economic value. Elucidating the mechanisms underlying its growth regulation is crucial for the development of the aquaculture industry. To analyze the biological mechanisms underlying growth differences, individuals with extreme body [...] Read more.
The tomato hind (Cephalopholis sonnerati) is a marine aquaculture fish species with high economic value. Elucidating the mechanisms underlying its growth regulation is crucial for the development of the aquaculture industry. To analyze the biological mechanisms underlying growth differences, individuals with extreme body sizes at 8 months of age from the same batch were selected in this study. A combined experiment of “body size × feeding status” was constructed, and transcriptome sequencing and weighted gene co-expression network analysis (WGCNA) were performed on brain and muscle tissues. The results showed that 2553 differentially expressed genes (DEGs) were identified between individuals with distinct body sizes, which were significantly enriched in growth regulation pathways such as PI3K–Akt, MAPK, and FoxO. Feeding differences affected 4480 genes, which were significantly enriched in signaling pathways including the insulin signaling pathway. WGCNA further identified co-expression modules (brown4, blue, coral1) significantly correlated with growth, as well as hub genes including pik3r1 and eif4ebp2. Comprehensive analysis demonstrated that the growth regulation of C. sonnerati operates as a cascade network. Brain tissues perceive signals through neuroactive ligand–receptor interactions and integrate and transduce these signals via core pathways including Ras–MAPK and PI3K–Akt. Finally, growth processes are executed in muscle tissues by regulating glycogen metabolism, protein synthesis, and other processes, which are precisely regulated by terminal processes such as cellular senescence. Among them, pik3r1 and eif4ebp2, as key molecular switches, play a central role in integrating upstream signals and precisely regulating downstream growth programs. This study preliminarily clarifies the molecular mechanism network of growth differences in C. sonnerati, providing a theoretical basis and candidate genes for the genetic improvement of its growth traits. Full article
(This article belongs to the Special Issue Sustainable Aquaculture: A Functional Genomic Perspective)
Show Figures

Figure 1

23 pages, 6272 KB  
Article
Transcriptome-Based WGCNA Reveals Hub Genes Involved in Copper Resistance of Penicillium janthinellum GXCR
by Qin Zhang, Shaoke Huang, Abrar Khan, Haiman Gan, Jinzi Wang, Yongqiang Liu, Tianlin Teng, Feiyan Wei, Jian Xu and Xiaoling Chen
Int. J. Mol. Sci. 2026, 27(7), 3290; https://doi.org/10.3390/ijms27073290 - 4 Apr 2026
Viewed by 430
Abstract
Filamentous fungi exhibit high heavy metal resistance; elucidating their resistance mechanisms is of practical importance for fungal utilization and for engineering other microorganisms. However, the molecular basis of copper tolerance in filamentous fungi remains poorly understood, with few studies addressing this specific trait. [...] Read more.
Filamentous fungi exhibit high heavy metal resistance; elucidating their resistance mechanisms is of practical importance for fungal utilization and for engineering other microorganisms. However, the molecular basis of copper tolerance in filamentous fungi remains poorly understood, with few studies addressing this specific trait. Previously, we isolated a copper-hyper-resistant strain, P. janthinellum GXCR, and generated two mutagenized derivatives, EC-6 and UC-8. To investigate copper resistance, wild-type GXCR (WT) and mutants EC-6 and UC-8 were subjected to integrated physiological, biochemical, and transcriptomic analyses. Copper tolerance followed the rank order: WT > UC-8 > EC-6. Supplementation with Mn2+ or exogenous proline enhanced copper resistance. Under copper stress, intracellular reactive oxygen species (ROS) levels increased in all strains, correlating dynamically with activities of superoxide dismutase (SOD), peroxidase (POD), and catalase (CAT), as well as malondialdehyde (MDA) content, with all exhibiting a biphasic response: an initial rise followed by a decline with increasing Cu2+ concentration. WT accumulated less Cu and Cd but more Cr (at high concentration) than the mutants. In contrast, intracellular Pb accumulation in all three strains decreased monotonically with rising Pb doses. RNA-seq of WT and EC-6 grown in TYB with 0, 0.5 and 3 mM Cu2+ identified 8 copper-resistance-related genes, verified by real-time quantitative reverse transcription PCR (RT-qPCR). Weighted gene co-expression network analysis (WGCNA) clustered genes into 10 modules; integrating physiological data identified 10 traits, and the four most correlated modules yielded 116 hub genes mostly linked to energy metabolism, cell components and transporters. copA and ATP7, encoding Cu2+-exporting ATPases, were identified as central regulators of copper homeostasis and key contributors to enhance copper tolerance. These findings provide molecular insights into copper resistance of filamentous fungi and valuable genetic targets for rational strain engineering. Full article
(This article belongs to the Section Molecular Microbiology)
Show Figures

Figure 1

21 pages, 2751 KB  
Article
Integrating Weighted Gene Co-Expression Network and Differential Expression Analyses to Unveil the Role of RNA m6A Methylation Regulators in Idiopathic Parkinson’s Disease in Latin America
by Francisco Leiva, Luis Constandil, Pedro Chana-Cuevas, Rene L. Vidal, Bernardo Morales and Rodrigo Vidal
Life 2026, 16(4), 592; https://doi.org/10.3390/life16040592 - 1 Apr 2026
Viewed by 565
Abstract
Idiopathic Parkinson’s disease (iPD) represents the most prevalent form of Parkinson’s disease; however, the molecular mechanisms underlying its development remain only partially understood. N6-methyladenosine (m6A), the most abundant internal RNA modification in eukaryotic mRNA, has emerged as a key regulator of gene expression [...] Read more.
Idiopathic Parkinson’s disease (iPD) represents the most prevalent form of Parkinson’s disease; however, the molecular mechanisms underlying its development remain only partially understood. N6-methyladenosine (m6A), the most abundant internal RNA modification in eukaryotic mRNA, has emerged as a key regulator of gene expression and has been implicated in neurodegenerative disorders. In this study, we performed integrated differential expression, weighted gene co-expression network analysis (WGCNA), and differential co-expression (DECO) analyses using peripheral blood RNA-seq data from Latin American controls and early iPD patients to investigate m6A-associated transcriptional alterations. WGCNA and differential expression analyses identified 1207 hub genes and 237 differentially expressed genes, respectively. The integration of these datasets with curated m6A-related genes yielded 12 overlapping candidate genes associated with early iPD. Subsequent DECO analysis revealed three significant m6A regulator–target differential co-expression links involving the m6A factors VIRMA, YTHDF3, and HNRNPA2B1. Experimental validation in an independent exploratory cohort confirmed altered expression of these regulators and increased m6A enrichment of NRCAM and PKHD1 transcripts. To our knowledge, this study represents the first integrative transcriptomic evaluation of m6A-associated regulatory patterns in early iPD within a Latin American population. Collectively, our findings suggest that selective m6A-associated transcriptional network alterations may contribute to the systemic molecular signatures observed in early iPD, warranting further validation in larger and mechanistically oriented studies. Full article
Show Figures

Figure 1

15 pages, 1516 KB  
Article
Comparative Analysis of the Transcriptome of the Chicken Breast Muscle at Different Developmental Stages
by Yuting Jin, Xiaodong Tan, Lu Liu, Jiahua Li, Jie Dong, Minjie Huang, Ayong Zhao and Deqian Wang
Animals 2026, 16(7), 1071; https://doi.org/10.3390/ani16071071 - 1 Apr 2026
Viewed by 383
Abstract
Chickens are a primary source of protein in the human diet, with demand increasing annually. However, research on genes that promote chicken meat development remains relatively limited. Therefore, in this study, breast muscle samples (pectoralis major, n = 10 per group) from chickens [...] Read more.
Chickens are a primary source of protein in the human diet, with demand increasing annually. However, research on genes that promote chicken meat development remains relatively limited. Therefore, in this study, breast muscle samples (pectoralis major, n = 10 per group) from chickens at five developmental stages (D1, D35, D70, D105, and D140) were selected to investigate genetic-level changes and identify additional genes influencing chicken meat development. Differential expression analysis between adjacent stages (|FC| > 1.5, p < 0.05) revealed 42 differentially expressed genes (DEGs) shared across four comparisons, primarily enriched in muscle development pathways such as focal adhesion, the regulation of the actin cytoskeleton, and Wnt signaling. Weighted gene coexpression network analysis (WGCNA) revealed that four modules were significantly correlated with body weight and breast muscle weight phenotypes. By integrating the hub genes of the four modules and the DEGs, we identified key genes, including MEGF10, MYOM2, TM4SF1, HNMT, NR4A3, and Wnt5a. Furthermore, we conducted a comparative analysis of key gene expression trends across commercial broilers (CBs) and Beijing You (BJY) chickens. MYOM2 and Wnt5a exhibited distinct expression patterns during the early developmental stage of Xianju (XJ) chickens, suggesting that these genes may be critical factors distinguishing XJ chicken breast muscle development from that of other breeds. In all three chicken breeds analyzed, the expression levels of HNMT and MEGF10 gradually decreased with increasing age, indicating that their functions are universal in poultry muscle development. In summary, our findings revealed key regulatory genes that influence breast muscle development, offering candidate targets for marker-assisted selection in poultry breeding programs. Full article
(This article belongs to the Section Animal Genetics and Genomics)
Show Figures

Figure 1

Back to TopTop