Enhanced Membrane Fluidization and Cholesterol Displacement by 1-Heptanol Inhibit Mast Cell Effector Functions
Abstract
1. Introduction
2. Materials and Methods
2.1. Antibodies and Reagents
2.2. Mice and Cells
2.3. Cell Activation
2.4. Annexin V-APC and Hoechst 33258 Staining
2.5. Thermal Membrane Instability
2.6. Fluorescence Recovery after Photobleaching (FRAP) Measurement
2.7. Immunoprecipitation and Immunoblotting
2.8. Calcium Mobilization and Degranulation
2.9. Flow Cytometry-Based FRET
2.10. Determination of the mRNA Expression Levels
2.11. Bead-Based Immunoassay for Assessment of Cytokine Secretion
2.12. ROS Measurements
2.13. FcεRI Internalization
2.14. Quantification of Arachidonic Acid and Leukotriene (LT)C4
2.15. Measurement of Cellular TNF-α
2.16. Statistical Analysis
3. Results
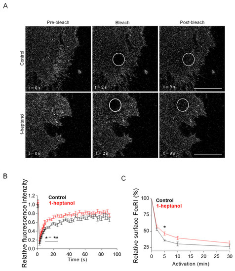
3.1. Short-Term Exposure to 1-Heptanol Alters the Properties of the Mast Cell Plasma Membrane and the Mobility of FcεRI
3.2. 1-Heptanol Has No Significant Effect on Enhanced Tyrosine Phosphorylation Observed in Early Stages in Antigen-Activated Cells
3.3. 1-Heptanol Specifically Inhibits SAPK/JNK Phosphorylation in BMMCs, but Not Other Members of the Mitogen-Activated Protein Kinases, ERK and p38
3.4. 1-Heptanol Inhibits β-Glucuronidase Release and Calcium Mobilization
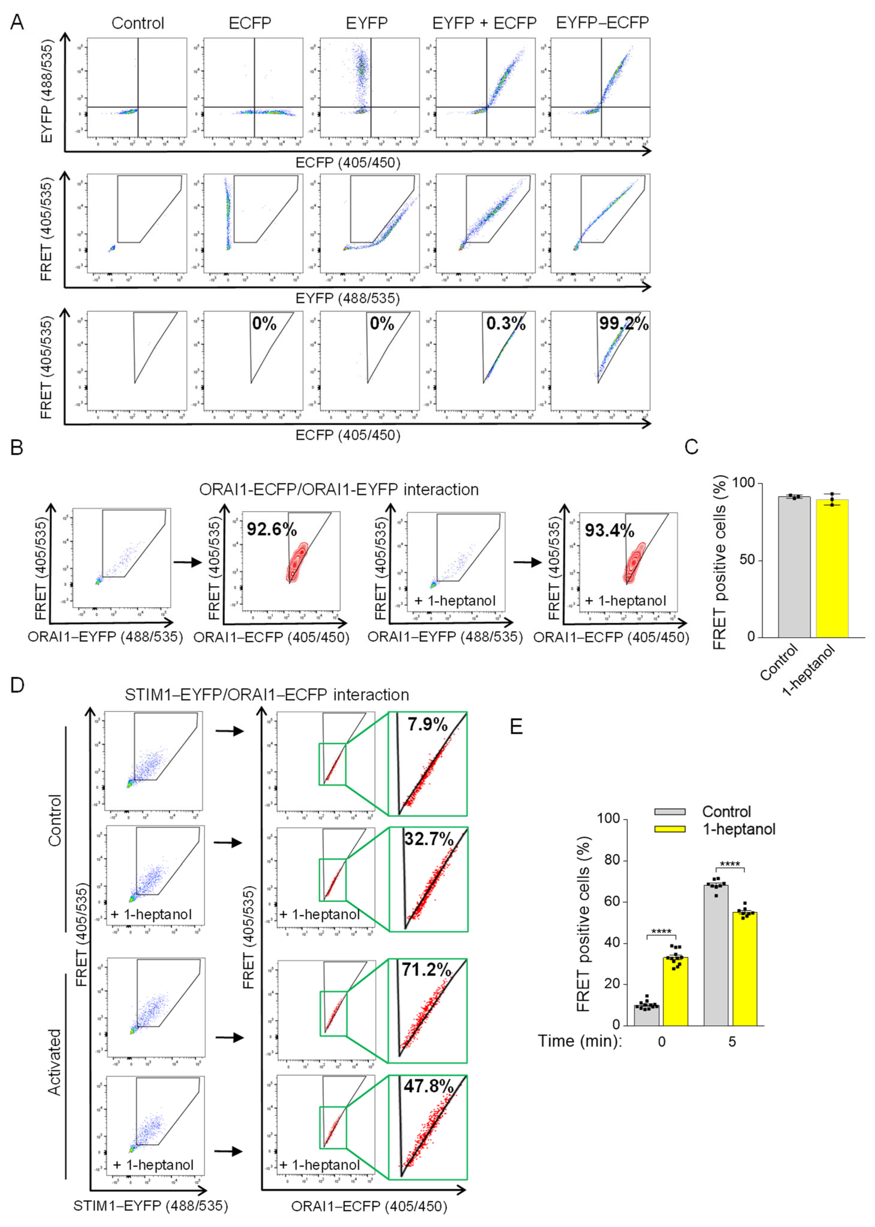
3.5. Short-Term Exposure to 1-Heptanol Increases the Lateral Mobility of ORAI1-mCherry and Alters the Dynamics of STIM1-ORAI1 Interaction
3.6. Impaired Cytokine Production in 1-Heptanol-Treated BMMCs
3.7. Short-Term Exposure to 1-Heptanol Suppresses Production of ROS and LTC4
3.8. 1-Heptanol-Mediated Plasma Membrane Hyperfluidization Causes Increased HSP70 Expression
3.9. 1-Heptanol-Potentiated Plasma Membrane Permeability, Measured by Membrane Thermal Integrity Assay Is Further Enhanced by HSP70 Inhibitors
4. Discussion
5. Conclusions
Author Contributions
Funding
Institutional Review Board Statement
Informed Consent Statement
Data Availability Statement
Acknowledgments
Conflicts of Interest
References
- Brown, D.A. Lipid rafts, detergent-resistant membranes, and raft targeting signals. Physiology 2006, 21, 430–439. [Google Scholar] [CrossRef] [PubMed]
- Bag, N.; Wagenknecht-wiesner, A.; Lee, A.; Shi, S.M.; Holowka, D.A.; Baird, B.A. Lipid-based and protein-based interactions synergize transmembrane signaling stimulated by antigen clustering of IgE receptors. Proc. Natl. Acad. Sci. USA 2021, 118, e2026583118. [Google Scholar] [CrossRef]
- Bugajev, V.; Bambousková, M.; Dráberová, L.; Dráber, P. What precedes the initial tyrosine phosphorylation of the high affinity IgE receptor in antigen-activated mast cell? FEBS Lett. 2010, 584, 4949–4955. [Google Scholar] [CrossRef] [PubMed]
- Balint, S.; Dustin, M.L. Localizing order to boost signaling. Elife 2017, 6, e25375. [Google Scholar] [CrossRef] [PubMed]
- Kovárová, M.; Tolar, P.; Arudchandran, R.; Dráberová, L.; Rivera, J.; Dráber, P. Structure-function analysis of Lyn kinase association with lipid rafts and initiation of early signaling events after Fcε receptor I aggregation. Mol. Cell Biol. 2001, 21, 8318–8328. [Google Scholar] [CrossRef] [PubMed]
- Heneberg, P.; Draberova, L.; Bambouskova, M.; Pompach, P.; Draber, P. Down-regulation of protein tyrosine phosphatases activates an immune receptor in the absence of its translocation into lipid rafts. J. Biol. Chem. 2010, 285, 12787–12802. [Google Scholar] [CrossRef] [PubMed]
- Reth, M. Hydrogen peroxide as second messenger in lymphocyte activation. Nat. Immunol. 2002, 3, 1129–1134. [Google Scholar] [CrossRef]
- Biswas, A.; Kashyap, P.; Datta, S.; Sengupta, T.; Sinha, B. Cholesterol depletion by MβCD enhances cell membrane tension and its variations-reducing integrity. Biophys. J. 2019, 116, 1456–1468. [Google Scholar] [CrossRef]
- Zidovetzki, R.; Levitan, I. Use of cyclodextrins to manipulate plasma membrane cholesterol content: Evidence, misconceptions and control strategies. Biochim. Biophys. Acta 2007, 1768, 1311–1324. [Google Scholar] [CrossRef]
- Ikonen, E. Cellular cholesterol trafficking and compartmentalization. Nat. Rev. Mol. Cell Biol. 2008, 9, 125–138. [Google Scholar] [CrossRef]
- Sheets, E.D.; Holowka, D.; Baird, B. Critical role for cholesterol in Lyn-mediated tyrosine phosphorylation of FcεRI and their association with detergent-resistant membranes. J. Cell Biol. 1999, 145, 877–887. [Google Scholar] [CrossRef] [PubMed]
- Calloway, N.; Owens, T.; Corwith, K.; Rodgers, W.; Holowka, D.; Baird, B. Stimulated association of STIM1 and Orai1 is regulated by the balance of PtdIns(4,5)P(2) between distinct membrane pools. J. Cell Sci. 2011, 124, 2602–2610. [Google Scholar] [CrossRef] [PubMed]
- Dionisio, N.; Galan, C.; Jardin, I.; Salido, G.M.; Rosado, J.A. Lipid rafts are essential for the regulation of SOCE by plasma membrane resident STIM1 in human platelets. Biochim. Biophys. Acta 2011, 1813, 431–437. [Google Scholar] [CrossRef] [PubMed]
- Bohorquez-Hernandez, A.; Gratton, E.; Pacheco, J.; Asanov, A.; Vaca, L. Cholesterol modulates the cellular localization of Orai1 channels and its disposition among membrane domains. Biochim. Biophys. Acta Mol. Cell Biol. Lipids 2017, 1862, 1481–1490. [Google Scholar] [CrossRef]
- Derler, I.; Jardin, I.; Stathopulos, P.B.; Muik, M.; Fahrner, M.; Zayats, V.; Pandey, S.K.; Poteser, M.; Lackner, B.; Absolonova, M.; et al. Cholesterol modulates Orai1 channel function. Sci. Signal. 2016, 9, ra10. [Google Scholar] [CrossRef]
- Pacheco, J.; Dominguez, L.; Bohorquez-Hernandez, A.; Asanov, A.; Vaca, L. A cholesterol-binding domain in STIM1 modulates STIM1-Orai1 physical and functional interactions. Sci. Rep. 2016, 6, 29634. [Google Scholar] [CrossRef] [PubMed]
- Alifimoff, J.K.; Firestone, L.L.; Miller, K.W. Anaesthetic potencies of primary alkanols: Implications for the molecular dimensions of the anaesthetic site. Br. J. Pharmacol. 1989, 96, 9–16. [Google Scholar] [CrossRef]
- Lange, Y.; Ye, J.; Duban, M.E.; Steck, T.L. Activation of membrane cholesterol by 63 amphipaths. Biochemistry 2009, 48, 8505–8515. [Google Scholar] [CrossRef]
- Lange, Y.; Ye, J.; Steck, T.L. Activation of membrane cholesterol by displacement from phospholipids. J. Biol. Chem. 2005, 280, 36126–36131. [Google Scholar] [CrossRef]
- Franks, N.P.; Lieb, W.R. Do general anaesthetics act by competitive binding to specific receptors? Nature 1984, 310, 599–601. [Google Scholar] [CrossRef]
- Franks, N.P.; Lieb, W.R. Mapping of general anaesthetic target sites provides a molecular basis for cutoff effects. Nature 1985, 316, 349–351. [Google Scholar] [CrossRef]
- Peoples, R.W.; Li, C.; Weight, F.F. Lipid vs protein theories of alcohol action in the nervous system. Annu. Rev. Pharmacol. Toxicol. 1996, 36, 185–201. [Google Scholar] [CrossRef]
- Ingolfsson, H.I.; Andersen, O.S. Alcohol’s effects on lipid bilayer properties. Biophys. J. 2011, 101, 847–855. [Google Scholar] [CrossRef]
- Hambalko, J.; Gajdos, P.; Nicaud, J.M.; Ledesma-Amaro, R.; Tupec, M.; Pichova, I.; Certik, M. Production of long chain fatty alcohols found in bumblebee pheromones by Yarrowia lipolytica. Front. Bioeng. Biotechnol. 2020, 8, 593419. [Google Scholar] [CrossRef] [PubMed]
- Fernandez-Arche, A.; Marquez-Martin, A.; de la Puerta Vazquez, R.; Perona, J.S.; Terencio, C.; Perez-Camino, C.; Ruiz-Gutierrez, V. Long-chain fatty alcohols from pomace olive oil modulate the release of proinflammatory mediators. J. Nutr. Biochem. 2009, 20, 155–162. [Google Scholar] [CrossRef]
- Montserrat-de la Paz, S.; Garcia-Gimenez, M.D.; Angel-Martin, M.; Perez-Camino, M.C.; Fernandez, A.A. Long-chain fatty alcohols from evening primrose oil inhibit the inflammatory response in murine peritoneal macrophages. J. Ethnopharmacol. 2014, 151, 131–136. [Google Scholar] [CrossRef] [PubMed]
- Carignan, D.; Desy, O.; Ghani, K.; Caruso, M.; de Campos-Lima, P.O. The size of the unbranched aliphatic chain determines the immunomodulatory potency of short and long chain n-alkanols. J. Biol. Chem. 2013, 288, 24948–24955. [Google Scholar] [CrossRef] [PubMed]
- Galli, S.J. Mast cells and basophils. Curr. Opin. Hematol. 2000, 7, 32–39. [Google Scholar] [CrossRef] [PubMed]
- Galli, S.J.; Tsai, M.; Piliponsky, A.M. The development of allergic inflammation. Nature 2008, 454, 445–454. [Google Scholar] [CrossRef]
- Shaik, G.M.; Draberova, L.; Cernohouzova, S.; Tumova, M.; Bugajev, V.; Draber, P. Pentacyclic triterpenoid ursolic acid interferes with mast cell activation via a lipid-centric mechanism affecting FcεRI signalosome functions. J. Biol. Chem. 2022, 298, 102497. [Google Scholar] [CrossRef]
- Gupta, A.; Lu, D.; Balasubramanian, H.; Chi, Z.; Wohland, T. Heptanol-mediated phase separation determines phase preference of molecules in live cell membranes. J. Lipid Res. 2022, 63, 100220. [Google Scholar] [CrossRef] [PubMed]
- Baba, Y.; Nishida, K.; Fujii, Y.; Hirano, T.; Hikida, M.; Kurosaki, T. Essential function for the calcium sensor STIM1 in mast cell activation and anaphylactic responses. Nat. Immunol. 2008, 9, 81–88. [Google Scholar] [CrossRef] [PubMed]
- Bugajev, V.; Halova, I.; Draberova, L.; Bambouskova, M.; Potuckova, L.; Draberova, H.; Paulenda, T.; Junyent, S.; Draber, P. Negative regulatory roles of ORMDL3 in the FcεRI-triggered expression of proinflammatory mediators and chemotactic response in murine mast cells. Cell Mol. Life. Sci. 2016, 73, 1265–1285. [Google Scholar] [CrossRef] [PubMed]
- Bugajev, V.; Halova, I.; Demkova, L.; Cernohouzova, S.; Vavrova, P.; Mrkacek, M.; Utekal, P.; Draberova, L.; Kuchar, L.; Schuster, B.; et al. ORMDL2 deficiency potentiates the ORMDL3-dependent changes in mast cell signaling. Front. Immunol. 2020, 11, 591975. [Google Scholar] [CrossRef]
- Bugajev, V.; Paulenda, T.; Utekal, P.; Mrkacek, M.; Halova, I.; Kuchar, L.; Kuda, O.; Vavrova, P.; Schuster, B.; Fuentes-Liso, S.; et al. Crosstalk between ORMDL3, serine palmitoyltransferase, and 5-lipoxygenase in the sphingolipid and eicosanoid metabolic pathways. J. Lipid Res. 2021, 62, 100121. [Google Scholar] [CrossRef]
- Rudolph, A.K.; Burrows, P.D.; Wabl, M.R. Thirteen hybridomas secreting hapten-specific immunoglobulin E from mice with Iga or Igb heavy chain haplotype. Eur. J. Immunol. 1981, 11, 527–529. [Google Scholar] [CrossRef]
- Tolar, P.; Dráberová, L.; Dráber, P. Protein tyrosine kinase Syk is involved in Thy-1 signaling in rat basophilic leukemia cells. Eur. J. Immunol. 1997, 27, 3389–3397. [Google Scholar] [CrossRef]
- Rivera, J.; Kinet, J.-P.; Kim, J.; Pucillo, C.; Metzger, H. Studies with a monoclonal antibody to the β subunit of the receptor with high affinity for immunoglobulin E. Mol. Immunol. 1988, 25, 647–661. [Google Scholar] [CrossRef]
- Tolar, P.; Tumová, M.; Dráber, P. New monoclonal antibodies recognizing the adaptor protein LAT. Folia Biol. 2001, 47, 215–217. [Google Scholar] [PubMed]
- Liu, F.-T.; Bohn, J.W.; Ferry, E.L.; Yamanoto, H.; Molinaro, C.A.; Sherman, L.A.; Klinman, N.R.; Katz, D.H. Monoclonal dinitrophenyl-specific murine IgE antibody: Preparation, isolation, and characterization. J. Immunol. 1980, 124, 2728–2737. [Google Scholar] [CrossRef] [PubMed]
- Schmitt-Verhulst, A.M.; Pettinelli, C.B.; Henkart, P.A.; Lunney, J.K.; Shearer, G.M. H-2-restricted cytotoxic effectors generated in vitro by the addition of trinitrophenyl-conjugated soluble proteins. J. Exp. Med. 1978, 147, 352–368. [Google Scholar] [CrossRef] [PubMed]
- Heneberg, P.; Lebduska, P.; Draberova, L.; Korb, J.; Draber, P. Topography of plasma membrane microdomains and its consequences for mast cell signaling. Eur. J. Immunol. 2006, 36, 2795–2806. [Google Scholar] [CrossRef] [PubMed]
- Siraganian, R.P.; McGivney, A.; Barsumian, E.L.; Crews, F.T.; Hirata, F.; Axelrod, J. Variants of the rat basophilic leukemia cell line for the study of histamine release. Fed. Proc. 1982, 41, 30–34. [Google Scholar] [PubMed]
- Dráberová, L.; Dráber, P. Functional expression of the endogenous Thy-1 gene and the transfected murine Thy-1.2 gene in rat basophilic leukemia cells. Eur. J. Immunol. 1991, 21, 1583–1590. [Google Scholar] [CrossRef] [PubMed]
- Saleh, R.; Wedeh, G.; Herrmann, H.; Bibi, S.; Cerny-Reiterer, S.; Sadovnik, I.; Blatt, K.; Hadzijusufovic, E.; Jeanningros, S.; Blanc, C.; et al. A new human mast cell line expressing a functional IgE receptor converts to tumorigenic growth by KIT D816V transfection. Blood 2014, 124, 111–120. [Google Scholar] [CrossRef]
- Sehgal, P.; Szalai, P.; Olesen, C.; Praetorius, H.A.; Nissen, P.; Christensen, S.B.; Engedal, N.; Moller, J.V. Inhibition of the sarco/endoplasmic reticulum (ER) Ca2+-ATPase by thapsigargin analogs induces cell death via ER Ca2+ depletion and the unfolded protein response. J. Biol. Chem. 2017, 292, 19656–19673. [Google Scholar] [CrossRef]
- Draberova, L.; Bugajev, V.; Potuckova, L.; Halova, I.; Bambouskova, M.; Polakovicova, I.; Xavier, R.J.; Seed, B.; Draber, P. Transmembrane adaptor protein PAG/CBP is involved in both positive and negative regulation of mast cell signaling. Mol. Cell Biol. 2014, 34, 4285–4300. [Google Scholar] [CrossRef]
- Banning, C.; Votteler, J.; Hoffmann, D.; Koppensteiner, H.; Warmer, M.; Reimer, R.; Kirchhoff, F.; Schubert, U.; Hauber, J.; Schindler, M. A flow cytometry-based FRET assay to identify and analyse protein-protein interactions in living cells. PLoS ONE 2010, 5, e9344. [Google Scholar] [CrossRef]
- Horáková, H.; Polakovicová, I.; Shaik, G.M.; Eitler, J.; Bugajev, V.; Dráberová, L.; Dráber, P. 1,2-propanediol-trehalose mixture as a potent quantitative real-time PCR enhancer. BMC Biotechnol. 2011, 11, 41. [Google Scholar] [CrossRef]
- Draberova, L.; Paulenda, T.; Halova, I.; Potuckova, L.; Bugajev, V.; Bambouskova, M.; Tumova, M.; Draber, P. Ethanol inhibits high-affinity immunoglobulin E receptor (FcεRI) signaling in mast cells by suppressing the function of FcεRI-cholesterol signalosome. PLoS ONE 2015, 10, e0144596. [Google Scholar] [CrossRef]
- Lebduska, P.; Korb, J.; Tumova, M.; Heneberg, P.; Draber, P. Topography of signaling molecules as detected by electron microscopy on plasma membrane sheets isolated from non-adherent mast cells. J. Immunol. Methods 2007, 328, 139–151. [Google Scholar] [CrossRef] [PubMed]
- Smrz, D.; Draberova, L.; Draber, P. Non-apoptotic phosphatidylserine externalization induced by engagement of glycosylphosphatidylinositol-anchored proteins. J. Biol. Chem. 2007, 282, 10487–10497. [Google Scholar] [CrossRef]
- Volná, P.; Lebduška, P.; Dráberová, L.; Šímová, S.; Heneberg, P.; Boubelík, M.; Bugajev, V.; Malissen, B.; Wilson, B.S.; Horejši, V.; et al. Negative regulation of mast cell signaling and function by the adaptor LAB/NTAL. J. Exp. Med. 2004, 200, 1001–1013. [Google Scholar] [CrossRef] [PubMed]
- Surviladze, Z.; Dráberová, L.; Kovárová, M.; Boubelík, M.; Dráber, P. Differential sensitivity to acute cholesterol lowering of activation mediated via the high-affinity IgE receptor and Thy-1 glycoprotein. Eur. J. Immunol. 2001, 31, 1–10. [Google Scholar] [CrossRef] [PubMed]
- Fattakhova, G.; Masilamani, M.; Borrego, F.; Gilfillan, A.M.; Metcalfe, D.D.; Coligan, J.E. The high-affinity immunoglobulin-E receptor FcεRI is endocytosed by an AP-2/clathrin-independent, dynamin-dependent mechanism. Traffic 2006, 7, 673–685. [Google Scholar] [CrossRef] [PubMed]
- Bambouskova, M.; Polakovicova, I.; Halova, I.; Goel, G.; Draberova, L.; Bugajev, V.; Doan, A.; Utekal, P.; Gardet, A.; Xavier, R.J.; et al. New regulatory roles of galectin-3 in the high-affinity IgE receptor signaling. Mol. Cell Biol. 2016, 36, 1366–1382. [Google Scholar] [CrossRef]
- Zhang, J.; Berenstein, E.H.; Evans, R.L.; Siraganian, R.P. Transfection of Syk protein tyrosine kinase reconstitutes high affinity IgE receptor-mediated degranulation in a Syk-negative variant of rat basophilic leukemia RBL-2H3 cells. J. Exp. Med. 1996, 184, 71–79. [Google Scholar] [CrossRef]
- Zhang, W.; Sloan-Lancaster, J.; Kitchen, J.; Trible, R.P.; Samelson, L.E. LAT: The ZAP-70 tyrosine kinase substrate that links T cell receptor to cellular activation. Cell 1998, 92, 83–92. [Google Scholar] [CrossRef]
- Saitoh, S.; Arudchandran, R.; Manetz, T.S.; Zhang, W.; Sommers, C.L.; Love, P.E.; Rivera, J.; Samelson, L.E. LAT is essential for FcεRI-mediated mast cell activation. Immunity 2000, 12, 525–535. [Google Scholar] [CrossRef]
- Draber, P.; Halova, I.; Levi-Schaffer, F.; Draberova, L. Transmembrane adaptor proteins in the high-affinity IgE receptor signaling. Front. Immunol. 2012, 2, 95. [Google Scholar] [CrossRef]
- Bartelt, R.R.; Houtman, J.C. The adaptor protein LAT serves as an integration node for signaling pathways that drive T cell activation. Wiley. Interdiscip. Rev. Syst. Biol. Med. 2013, 5, 101–110. [Google Scholar] [CrossRef] [PubMed]
- Sekiya, F.; Poulin, B.; Kim, Y.J.; Rhee, S.G. Mechanism of tyrosine phosphorylation and activation of phospholipase C-γ1. Tyrosine 783 phosphorylation is not sufficient for lipase activation. J. Biol. Chem. 2004, 279, 32181–32190. [Google Scholar] [CrossRef] [PubMed]
- Cai, X.; Zhou, Y.; Nwokonko, R.M.; Loktionova, N.A.; Wang, X.; Xin, P.; Trebak, M.; Wang, Y.; Gill, D.L. The Orai1 store-operated calcium channel functions as a hexamer. J. Biol. Chem. 2016, 291, 25764–25775. [Google Scholar] [CrossRef] [PubMed]
- Feske, S.; Prakriya, M. Conformational dynamics of STIM1 activation. Nat. Struct. Mol. Biol. 2013, 20, 918–919. [Google Scholar] [CrossRef]
- Ouwens, D.M.; de Ruiter, N.D.; van der Zon, G.C.; Carter, A.P.; Schouten, J.; van der Burgt, C.; Kooistra, K.; Bos, J.L.; Maassen, J.A.; van Dam, H. Growth factors can activate ATF2 via a two-step mechanism: Phosphorylation of Thr71 through the Ras-MEK-ERK pathway and of Thr69 through RalGDS-Src-p38. EMBO J. 2002, 21, 3782–3793. [Google Scholar] [CrossRef]
- Dorion, S.; Landry, J. Activation of the mitogen-activated protein kinase pathways by heat shock. Cell Stress. Chaperones. 2002, 7, 200–206. [Google Scholar] [CrossRef]
- Wen, X.; Jiao, L.; Tan, H. MAPK/ERK Pathway as a central regulator in vertebrate organ regeneration. Int. J. Mol. Sci. 2022, 23, 1464. [Google Scholar] [CrossRef]
- Raingeaud, J.; Gupta, S.; Rogers, J.S.; Dickens, M.; Han, J.; Ulevitch, R.J.; Davis, R.J. Pro-inflammatory cytokines and environmental stress cause p38 mitogen-activated protein kinase activation by dual phosphorylation on tyrosine and threonine. J. Biol. Chem. 1995, 270, 7420–7426. [Google Scholar] [CrossRef]
- Feske, S.; Gwack, Y.; Prakriya, M.; Srikanth, S.; Puppel, S.H.; Tanasa, B.; Hogan, P.G.; Lewis, R.S.; Daly, M.; Rao, A. A mutation in Orai1 causes immune deficiency by abrogating CRAC channel function. Nature 2006, 441, 179–185. [Google Scholar] [CrossRef]
- Hajkova, Z.; Bugajev, V.; Draberova, E.; Vinopal, S.; Draberova, L.; Janacek, J.; Draber, P.; Draber, P. STIM1-directed reorganization of microtubules in activated mast cells. J. Immunol. 2011, 186, 913–923. [Google Scholar] [CrossRef]
- Vig, M.; Dehaven, W.I.; Bird, G.S.; Billingsley, J.M.; Wang, H.; Rao, P.E.; Hutchings, A.B.; Jouvin, M.H.; Putney, J.W.; Kinet, J.P. Defective mast cell effector functions in mice lacking the CRACM1 pore subunit of store-operated calcium release-activated calcium channels. Nat. Immunol. 2008, 9, 89–96. [Google Scholar] [CrossRef] [PubMed]
- Swindle, E.J.; Coleman, J.W.; DeLeo, F.R.; Metcalfe, D.D. FcεRI- and Fcγ receptor-mediated production of reactive oxygen species by mast cells is lipoxygenase- and cyclooxygenase-dependent and NADPH oxidase-independent. J. Immunol. 2007, 179, 7059–7071. [Google Scholar] [CrossRef] [PubMed]
- Newcomer, M.E.; Gilbert, N.C. Location, location, location: Compartmentalization of early events in leukotriene biosynthesis. J. Biol. Chem. 2010, 285, 25109–25114. [Google Scholar] [CrossRef] [PubMed]
- Balogh, G.; Horvath, I.; Nagy, E.; Hoyk, Z.; Benko, S.; Bensaude, O.; Vigh, L. The hyperfluidization of mammalian cell membranes acts as a signal to initiate the heat shock protein response. FEBS J. 2005, 272, 6077–6086. [Google Scholar] [CrossRef] [PubMed]
- Kim, J.Y.; Barua, S.; Huang, M.Y.; Park, J.; Yenari, M.A.; Lee, J.E. Heat shock protein 70 (HSP70) induction: Chaperonotherapy for neuroprotection after brain injury. Cells 2020, 9, 2020. [Google Scholar] [CrossRef]
- Nagy, E.; Balogi, Z.; Gombos, I.; Akerfelt, M.; Bjorkbom, A.; Balogh, G.; Torok, Z.; Maslyanko, A.; Fiszer-Kierzkowska, A.; Lisowska, K.; et al. Hyperfluidization-coupled membrane microdomain reorganization is linked to activation of the heat shock response in a murine melanoma cell line. Proc. Natl. Acad. Sci. USA 2007, 104, 7945–7950. [Google Scholar] [CrossRef]
- Yokota, S.; Kitahara, M.; Nagata, K. Benzylidene lactam compound, KNK437, a novel inhibitor of acquisition of thermotolerance and heat shock protein induction in human colon carcinoma cells. Cancer Res. 2000, 60, 2942–2948. [Google Scholar] [PubMed]
- Schlecht, R.; Scholz, S.R.; Dahmen, H.; Wegener, A.; Sirrenberg, C.; Musil, D.; Bomke, J.; Eggenweiler, H.M.; Mayer, M.P.; Bukau, B. Functional analysis of Hsp70 inhibitors. PLoS ONE 2013, 8, e78443. [Google Scholar] [CrossRef]
- Ahn, K.W.; Sampson, N.S. Cholesterol oxidase senses subtle changes in lipid bilayer structure. Biochemistry 2004, 43, 827–836. [Google Scholar] [CrossRef]
- Mortaz, E.; Redegeld, F.A.; van der Heijden, M.W.; Wong, H.R.; Nijkamp, F.P.; Engels, F. Mast cell activation is differentially affected by heat shock. Exp. Hematol. 2005, 33, 944–952. [Google Scholar] [CrossRef]
- Mortaz, E.; Redegeld, F.A.; Bloksma, N.; Dunsmore, K.; Denenberg, A.; Wong, H.R.; Nijkamp, F.P.; Engels, F. Induction of HSP70 is dispensable for anti-inflammatory action of heat shock or NSAIDs in mast cells. Exp. Hematol. 2006, 34, 414–423. [Google Scholar] [CrossRef]
- De, M.A.; Hightower, L. The interaction of heat shock proteins with cellular membranes: A historical perspective. Cell Stress. Chaperones. 2021, 26, 769–783. [Google Scholar] [CrossRef]
- Berry, C.T.; May, M.J.; Freedman, B.D. STIM- and Orai-mediated calcium entry controls NF-κB activity and function in lymphocytes. Cell Calcium 2018, 74, 131–143. [Google Scholar] [CrossRef] [PubMed]
- Gorlach, A.; Bertram, K.; Hudecova, S.; Krizanova, O. Calcium and ROS: A mutual interplay. Redox. Biol. 2015, 6, 260–271. [Google Scholar] [CrossRef]
- Hammarberg, T.; Radmark, O. 5-lipoxygenase binds calcium. Biochemistry 1999, 38, 4441–4447. [Google Scholar] [CrossRef] [PubMed]
- Zhang, X.; Pathak, T.; Yoast, R.; Emrich, S.; Xin, P.; Nwokonko, R.M.; Johnson, M.; Wu, S.; Delierneux, C.; Gueguinou, M.; et al. A calcium/cAMP signaling loop at the ORAI1 mouth drives channel inactivation to shape NFAT induction. Nat. Commun. 2019, 10, 1971. [Google Scholar] [CrossRef]
- Garrington, T.P.; Ishizuka, T.; Papst, P.J.; Chayama, K.; Webb, S.; Yujiri, T.; Sun, W.; Sather, S.; Russell, D.M.; Gibson, S.B.; et al. MEKK2 gene disruption causes loss of cytokine production in response to IgE and c-Kit ligand stimulation of ES cell-derived mast cells. EMBO J. 2000, 19, 5387–5395. [Google Scholar] [CrossRef]
- Kim, J.Y.; Ro, J.Y. Signal pathway of cytokines produced by reactive oxygen species generated from phorbol myristate acetate-stimulated HMC-1 cells. Scand. J. Immunol. 2005, 62, 25–35. [Google Scholar] [CrossRef]












Disclaimer/Publisher’s Note: The statements, opinions and data contained in all publications are solely those of the individual author(s) and contributor(s) and not of MDPI and/or the editor(s). MDPI and/or the editor(s) disclaim responsibility for any injury to people or property resulting from any ideas, methods, instructions or products referred to in the content. |
© 2023 by the authors. Licensee MDPI, Basel, Switzerland. This article is an open access article distributed under the terms and conditions of the Creative Commons Attribution (CC BY) license (https://creativecommons.org/licenses/by/4.0/).
Share and Cite
Bugajev, V.; Draberova, L.; Utekal, P.; Blazikova, M.; Tumova, M.; Draber, P. Enhanced Membrane Fluidization and Cholesterol Displacement by 1-Heptanol Inhibit Mast Cell Effector Functions. Cells 2023, 12, 2069. https://doi.org/10.3390/cells12162069
Bugajev V, Draberova L, Utekal P, Blazikova M, Tumova M, Draber P. Enhanced Membrane Fluidization and Cholesterol Displacement by 1-Heptanol Inhibit Mast Cell Effector Functions. Cells. 2023; 12(16):2069. https://doi.org/10.3390/cells12162069
Chicago/Turabian StyleBugajev, Viktor, Lubica Draberova, Pavol Utekal, Michaela Blazikova, Magda Tumova, and Petr Draber. 2023. "Enhanced Membrane Fluidization and Cholesterol Displacement by 1-Heptanol Inhibit Mast Cell Effector Functions" Cells 12, no. 16: 2069. https://doi.org/10.3390/cells12162069
APA StyleBugajev, V., Draberova, L., Utekal, P., Blazikova, M., Tumova, M., & Draber, P. (2023). Enhanced Membrane Fluidization and Cholesterol Displacement by 1-Heptanol Inhibit Mast Cell Effector Functions. Cells, 12(16), 2069. https://doi.org/10.3390/cells12162069

