Lactobacillus casei and Epidermal Growth Factor Prevent Osmotic Stress-Induced Tight Junction Disruption in Caco-2 Cell Monolayers
Abstract
:1. Introduction
2. Materials and Methods
2.1. Chemicals
2.2. Antibodies
2.3. Cell Culture
2.4. L. casei Culture
2.5. Osmotic Stress, L. casei, EGF, and Inhibitor Treatments
2.6. Epithelial Barrier Function
2.7. Immunofluorescence Microscopy
2.8. Immunoblot Analysis
2.9. Statistical Analysis
3. Results
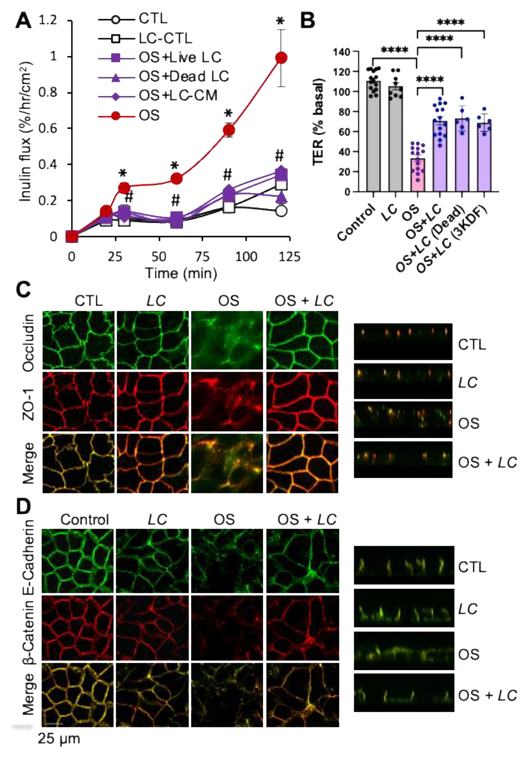
3.1. L. Casei Prevents Osmotic Stress-Induced Barrier Dysfunction and TJ Disruption in Caco-2 Cell Monolayers
3.2. L. casei Blocks Osmotic Stress-Induced AJ Disruption
3.3. L. casei Prevents Osmotic Stress-Induced Actin Cytoskeleton Remodeling
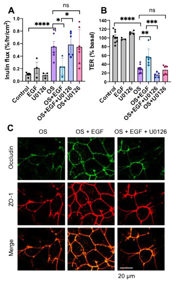
3.4. EGF Prevents Osmotic Stress-Induced TJ Disruption and Barrier Dysfunction by a MAP Kinase-Dependent Mechanism
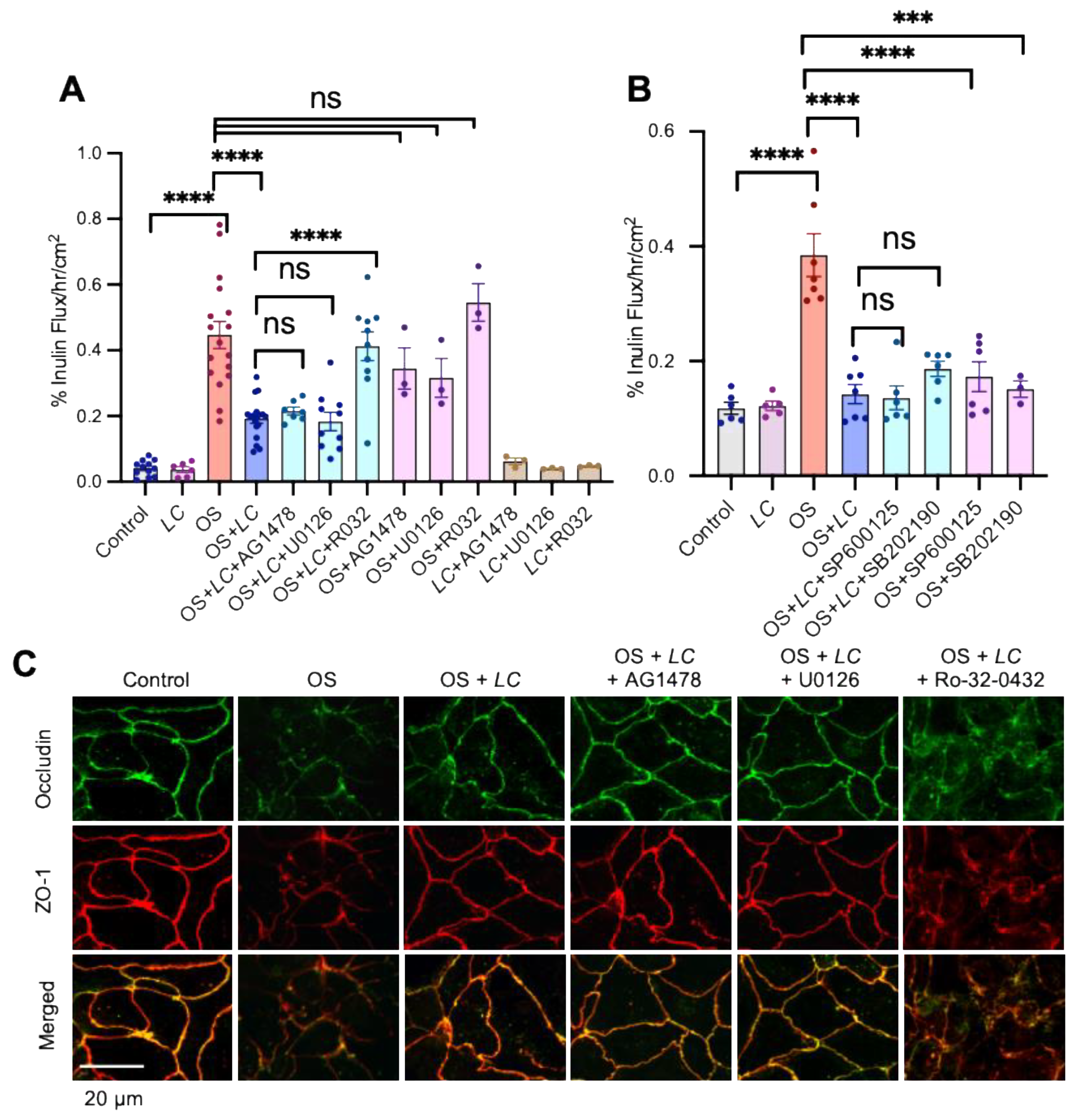
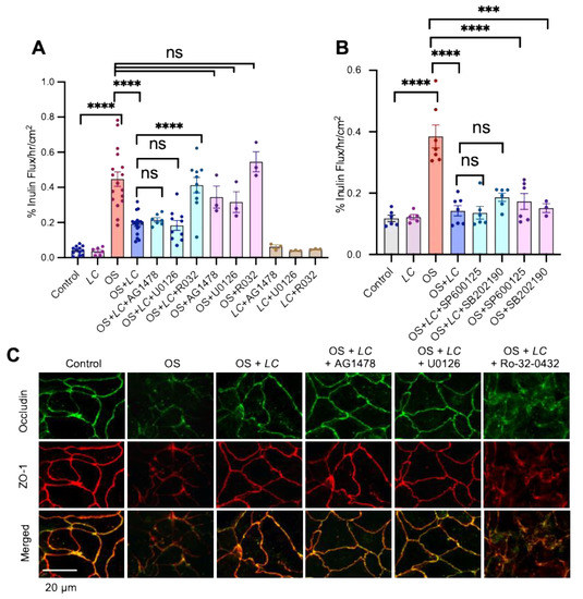
3.5. PKC But Not EGFR Tyrosine Kinase Activity Mediates L. casei-Mediated Prevention of Osmotic Stress-Induced TJ Disruption and Barrier Dysfunction
3.6. A Combination of EGF and L. casei Is More than Their Individual Effect in Preventing Osmotic Stress-Induced TJ Disruption and Barrier Dysfunction
4. Discussion
5. Conclusions
Author Contributions
Funding
Data Availability Statement
Conflicts of Interest
References
- Groschwitz, K.R.; Hogan, S.P. Intestinal barrier function: Molecular regulation and disease pathogenesis. J. Allergy Clin. Immunol. 2009, 124, 3–20. [Google Scholar] [CrossRef] [Green Version]
- Anderson, C.; Andersson, T.; Molander, M. Ethanol absorption across human skin measured by in vivo microdialysis technique. Acta Derm Venereol 1991, 71, 389–393. [Google Scholar] [PubMed]
- Samak, G.; Narayanan, D.; Jaggar, J.H.; Rao, R. CaV1.3 Channels and Intracellular Calcium Mediate Osmotic Stress-induced N-terminal c-Jun Kinase Activation and Disruption of Tight Junctions in Caco-2 Cell Monolayers. J. Biol. Chem. 2011, 286, 30232–30243. [Google Scholar] [CrossRef] [Green Version]
- Liang, G.H.; Weber, C.R. Molecular aspects of tight junction barrier function. Curr. Opin. Pharmacol. 2014, 19, 84–89. [Google Scholar] [CrossRef] [PubMed] [Green Version]
- Turner, J.R.; Buschmann, M.M.; Calvo, I.R.; Sailer, A.; Shen, L. The role of molecular remodeling in differential regulation of tight junction permeability. Semin. Cell Dev. Biol. 2014, 36, 204–212. [Google Scholar] [CrossRef] [Green Version]
- Van Itallie, C.M.; Anderson, J.M. Phosphorylation of tight junction transmembrane proteins: Many sites, much to do. Tissue Barriers 2017, 6, e1382671. [Google Scholar] [CrossRef] [Green Version]
- Madara, J.L. Intestinal absorptive cell tight junctions are linked to cytoskeleton. Am. J. Physiol. Physiol. 1987, 253, C171–C175. [Google Scholar] [CrossRef]
- Furuse, M.; Itoh, M.; Hirase, T.; Nagafuchi, A.; Yonemura, S.; Tsukita, S. Direct association of occludin with ZO-1 and its possible involvement in the localization of occludin at tight junctions. J. Cell Biol. 1994, 127, 1617–1626. [Google Scholar] [CrossRef] [PubMed] [Green Version]
- Rodgers, L.S.; Fanning, A.S. Regulation of epithelial permeability by the actin cytoskeleton. Cytoskeleton (Hoboken) 2011, 68, 653–660. [Google Scholar] [CrossRef] [Green Version]
- Clarke, H.; Soler, A.; Mullin, J. Protein kinase C activation leads to dephosphorylation of occludin and tight junction permeability increase in LLC-PK1 epithelial cell sheets. J. Cell Sci. 2000, 113, 3187–3196. [Google Scholar] [CrossRef] [PubMed]
- Hirase, T.; Kawashima, S.; Wong, E.Y.M.; Ueyama, T.; Rikitake, Y.; Tsukita, S.; Yokoyama, M.; Staddon, J.M. Regulation of Tight Junction Permeability and Occludin Phosphorylation by RhoA-p160ROCK-dependent and -independent Mechanisms. J. Biol. Chem. 2001, 276, 10423–10431. [Google Scholar] [CrossRef] [Green Version]
- Shen, L.; Black, E.D.; Witkowski, E.D.; Lencer, W.; Guerriero, V.; Schneeberger, E.E.; Turner, J.R. Myosin light chain phosphorylation regulates barrier function by remodeling tight junction structure. J. Cell Sci. 2006, 119, 2095–2106. [Google Scholar] [CrossRef] [PubMed] [Green Version]
- Rao, R. Oxidative stress-induced disruption of epithelial and endothelial tight junctions. Front. Biosci. 2008, 13, 7210–7226. [Google Scholar] [CrossRef] [PubMed] [Green Version]
- Basuroy, S.; Sheth, P.; Kuppuswamy, D.; Balasubramanian, S.; Ray, R.M.; Rao, R.K. Expression of Kinase-inactive c-Src Delays Oxidative Stress-induced Disassembly and Accelerates Calcium-mediated Reassembly of Tight Junctions in the Caco-2 Cell Monolayer. J. Biol. Chem. 2003, 278, 11916–11924. [Google Scholar] [CrossRef] [Green Version]
- Elias, B.C.; Suzuki, T.; Seth, A.; Giorgianni, F.; Kale, G.; Shen, L.; Turner, J.R.; Naren, A.; Desiderio, D.M.; Rao, R. Phosphorylation of Tyr-398 and Tyr-402 in Occludin Prevents Its Interaction with ZO-1 and Destabilizes Its Assembly at the Tight Junctions. J. Biol. Chem. 2009, 284, 1559–1569. [Google Scholar] [CrossRef] [PubMed] [Green Version]
- Suzuki, T.; Seth, A.; Rao, R. Role of Phospholipase Cγ-induced Activation of Protein Kinase Cϵ (PKCϵ) and PKCβI in Epidermal Growth Factor-mediated Protection of Tight Junctions from Acetaldehyde in Caco-2 Cell Monolayers. J. Biol. Chem. 2008, 283, 3574–3583. [Google Scholar] [CrossRef] [Green Version]
- Suzuki, T.; Elias, B.C.; Seth, A.; Shen, L.; Turner, J.R.; Giorgianni, F.; Desiderio, D.; Guntaka, R.; Rao, R. PKC regulates occludin phosphorylation and epithelial tight junction integrity. Proc. Natl. Acad. Sci. USA 2009, 106, 61–66. [Google Scholar] [CrossRef] [PubMed] [Green Version]
- Anderson, J.M.; Van Itallie, C.M. Physiology and Function of the Tight Junction. Cold Spring Harb. Perspect. Biol. 2009, 1, a002584. [Google Scholar] [CrossRef]
- Turner, J.R. Molecular Basis of Epithelial Barrier Regulation: From Basic Mechanisms to Clinical Application. Am. J. Pathol. 2006, 169, 1901–1909. [Google Scholar] [CrossRef] [Green Version]
- Coopman, P.; Djiane, A. Adherens Junction and E-Cadherin complex regulation by epithelial polarity. Cell. Mol. Life Sci. 2016, 73, 3535–3553. [Google Scholar] [CrossRef] [PubMed]
- Norris, H.T. Response of the Small Intestine to the Application of a Hypertonic Solution. Am. J. Pathol. 1973, 73, 747–764. [Google Scholar]
- Takeuchi, M.; Okura, T.; Mori, T.; Akita, K.; Ohta, T.; Ikeda, M.; Ikegami, H.; Kurimoto, M. Intracellular production of interleukin-18 in human epithelial-like cell lines is enhanced by hyperosmotic stress in vitro. Zeitschrift für Zellforschung und Mikroskopische Anatomie 1999, 297, 467–473. [Google Scholar] [CrossRef]
- Schilli, R.; I Breuer, R.; Klein, F.; Dunn, K.; Gnaedinger, A.; Bernstein, J.; Paige, M.; Kaufman, M. Comparison of the composition of faecal fluid in Crohn’s disease and ulcerative colitis. Gut 1982, 23, 326–332. [Google Scholar] [CrossRef] [Green Version]
- Vernia, P.; Gnaedinger, A.; Hauck, W.; Breuer, R.I. Organic anions and the diarrhea of inflammatory bowel disease. Dig. Dis. Sci. 1988, 33, 1353–1358. [Google Scholar] [CrossRef] [PubMed]
- Cheromcha, D.P.; E Hyman, P. Neonatal necrotizing enterocolitis. Inflammatory bowel disease of the newborn. Dig. Dis. Sci. 1988, 33, 78–84. [Google Scholar] [CrossRef] [PubMed] [Green Version]
- Németh, Z.H.; Deitch, E.A.; Szabó, C.; Haskó, G. Hyperosmotic Stress Induces Nuclear Factor-κB Activation and Interleukin-8 Production in Human Intestinal Epithelial Cells. Am. J. Pathol. 2002, 161, 987–996. [Google Scholar] [CrossRef]
- Bjarnason, I.; Smethurst, P.; Levi, A.J.; Peters, T.J. Intestinal permeability to 51Cr-EDTA in rats with experimentally induced enteropathy. Gut 1985, 26, 579–585. [Google Scholar] [CrossRef] [PubMed] [Green Version]
- Walker, M.M.; Whittle, B.J.R. British Journal of Clinical Pharmacology review series Clinical research methods in gastroenterology. Br. J. Clin. Pharmacol. 2003, 56, 143–145. [Google Scholar] [CrossRef] [Green Version]
- Sakamoto, N.; Kono, S.; Wakai, K.; Fukuda, Y.; Satomi, M.; Shimoyama, T.; Inaba, Y.; Miyake, Y.; Sasaki, S.; Okamoto, K.; et al. Dietary Risk Factors for Inflammatory Bowel Disease. Inflamm. Bowel Dis. 2005, 11, 154–163. [Google Scholar] [CrossRef]
- Abolhassani, M.; Wertz, X.; Pooya, M.; Chaumet-Riffaud, P.; Guais, A.; Schwartz, L. Hyperosmolarity causes inflammation through the methylation of protein phosphatase 2A. Inflamm. Res. 2008, 57, 419–429. [Google Scholar] [CrossRef] [PubMed]
- Hubert, A.; Cauliez, B.; Chedeville, A.; Husson, A.; Lavoinne, A. Osmotic stress, a proinflammatory signal in Caco-2 cells. Biochimie 2004, 86, 533–541. [Google Scholar] [CrossRef]
- Samak, G.; Suzuki, T.; Bhargava, A.; Rao, R.K. c-Jun NH2-terminal kinase-2 mediates osmotic stress-induced tight junction disruption in the intestinal epithelium. Am. J. Physiol. Liver Physiol. 2010, 299, G572–G584. [Google Scholar] [CrossRef] [Green Version]
- Gangwar, R.; Meena, A.S.; Shukla, P.K.; Nagaraja, A.S.; Dorniak, P.L.; Pallikuth, S.; Waters, C.M.; Sood, A.; Rao, R. Calcium-mediated oxidative stress: A common mechanism in tight junction disruption by different types of cellular stress. Biochem. J. 2017, 474, 731–749. [Google Scholar] [CrossRef] [Green Version]
- Rao, R. Biologically active peptides in the gastrointestinal lumen. Life Sci. 1991, 48, 1685–1704. [Google Scholar] [CrossRef]
- Konturek, P.C.; Konturek, S.J.; Brzozowski, T.; Ernst, H. Epidermal growth factor and transforming growth factor-alpha: Role in protection and healing of gastric mucosal lesions. Eur. J. Gastroenterol. Hepatol. 1995, 7, 933–938. [Google Scholar] [CrossRef]
- Meena, A.S.; Shukla, P.K.; Sheth, P.; Rao, R. EGF receptor plays a role in the mechanism of glutamine-mediated prevention of alcohol-induced gut barrier dysfunction and liver injury. J. Nutr. Biochem. 2019, 64, 128–143. [Google Scholar] [CrossRef] [PubMed]
- Seth, A.; Basuroy, S.; Sheth, P.; Rao, R.K. l-Glutamine ameliorates acetaldehyde-induced increase in paracellular permeability in Caco-2 cell monolayer. Am. J. Physiol. Liver Physiol. 2004, 287, G510–G517. [Google Scholar] [CrossRef]
- Seth, A.; Yan, F.; Polk, D.B.; Rao, R.K. Probiotics ameliorate the hydrogen peroxide-induced epithelial barrier disruption by a PKC- and MAP kinase-dependent mechanism. Am. J. Physiol. Liver Physiol. 2008, 294, G1060–G1069. [Google Scholar] [CrossRef] [Green Version]
- Shukla, P.K.; Meena, A.S.; Manda, B.; Gomes-Solecki, M.; Dietrich, P.; Dragatsis, I.; Rao, R. Lactobacillus plantarum prevents and mitigates alcohol-induced disruption of colonic epithelial tight junctions, endotoxemia, and liver damage by an EGF receptor-dependent mechanism. FASEB J. 2018, 32, 6274–6292. [Google Scholar] [CrossRef]
- Hod, K.; Ringel, Y. Probiotics in functional bowel disorders. Best Pr. Res. Clin. Gastroenterol. 2016, 30, 89–97. [Google Scholar] [CrossRef] [PubMed]
- Pace, F.; Pace, M.; Quartarone, G. Probiotics in digestive diseases: Focus on Lactobacillus GG. Minerva Gastroenterol. Dietol. 2015, 61, 273–292. [Google Scholar]
- Parker, E.A.; Roy, T.; D’Adamo, C.R.; Wieland, L.S. Probiotics and gastrointestinal conditions: An overview of evidence from the Cochrane Collaboration. Nutrition 2018, 45, 125–134. [Google Scholar] [CrossRef]
- Hill, D.; Sugrue, I.; Tobin, C.; Hill, C.; Stanton, C.; Ross, R. The Lactobacillus casei Group: History and Health Related Applications. Front. Microbiol. 2018, 9, 2107. [Google Scholar] [CrossRef] [PubMed] [Green Version]
- Saxami, G.; Ypsilantis, P.; Sidira, M.; Simopoulos, K.; Kourkoutas, Y.; Galanis, A. Distinct adhesion of probiotic strain Lactobacillus casei ATCC 393 to rat intestinal mucosa. Anaerobe 2012, 18, 417–420. [Google Scholar] [CrossRef]
- Tiptiri-Kourpeti, A.; Spyridopoulou, K.; Santarmaki, V.; Aindelis, G.; Tompoulidou, E.; Lamprianidou, E.E.; Saxami, G.; Ypsilantis, P.; Lampri, E.S.; Simopoulos, K.; et al. Lactobacillus casei Exerts Anti-Proliferative Effects Accompanied by Apoptotic Cell Death and Up-Regulation of TRAIL in Colon Carcinoma Cells. PLoS ONE 2016, 11, e0147960. [Google Scholar] [CrossRef] [PubMed]
- Xu, C.; Yan, S.; Guo, Y.; Qiao, L.; Ma, L.; Dou, X.; Zhang, B. Lactobacillus casei ATCC 393 alleviates Enterotoxigenic Escherichia coli K88-induced intestinal barrier dysfunction via TLRs/mast cells pathway. Life Sci. 2020, 244, 117281. [Google Scholar] [CrossRef]
- Zhu, X.-F.; Liu, Z.-C.; Xie, B.-F.; Li, Z.-M.; Feng, G.-K.; Yang, D.; Zeng, Y.-X. EGFR tyrosine kinase inhibitor AG1478 inhibits cell proliferation and arrests cell cycle in nasopharyngeal carcinoma cells. Cancer Lett. 2001, 169, 27–32. [Google Scholar] [CrossRef]
- Choi, B.H.; Choi, J.-S.; Rhie, D.-J.; Yoon, S.H.; Min, S.; Jo, Y.-H.; Kim, M.-S.; Hahn, S.J. Direct inhibition of the cloned Kv1.5 channel by AG-1478, a tyrosine kinase inhibitor. Am. J. Physiol. Physiol. 2002, 282, C1461–C1468. [Google Scholar] [CrossRef] [Green Version]
- Wilkinson, E.S.; Parker, P.; Nixon, J.S. Isoenzyme specificity of bisindolylmaleimides, selective inhibitors of protein kinase C. Biochem. J. 1993, 294, 335–337. [Google Scholar] [CrossRef] [PubMed]
- Bennett, B.L.; Sasaki, D.T.; Murray, B.; O’Leary, E.C.; Sakata, S.T.; Xu, W.; Leisten, J.C.; Motiwala, A.; Pierce, S.; Satoh, Y.; et al. SP600125, an anthrapyrazolone inhibitor of Jun N-terminal kinase. Proc. Natl. Acad. Sci. USA 2001, 98, 13681–13686. [Google Scholar] [CrossRef] [Green Version]
- Young, P.R.; McLaughlin, M.M.; Kumar, S.; Kassis, S.; Doyle, M.L.; McNulty, D.; Gallagher, T.F.; Fisher, S.; McDonnell, P.C.; Carr, S.A.; et al. Pyridinyl Imidazole Inhibitors of p38 Mitogen-activated Protein Kinase Bind in the ATP Site. J. Biol. Chem. 1997, 272, 12116–12121. [Google Scholar] [CrossRef] [PubMed] [Green Version]
- Favata, M.F.; Horiuchi, K.Y.; Manos, E.J.; Daulerio, A.J.; Stradley, D.A.; Feeser, W.S.; Van Dyk, D.E.; Pitts, W.J.; Earl, R.A.; Hobbs, F.; et al. Identification of a Novel Inhibitor of Mitogen-activated Protein Kinase Kinase. J. Biol. Chem. 1998, 273, 18623–18632. [Google Scholar] [CrossRef] [Green Version]
- Rao, R.K. Acetaldehyde-induced increase in paracellular permeability in Caco-2 cell monolayer. Alcohol. Clin. Exp. Res. 1998, 22, 1724–1730. [Google Scholar] [CrossRef]
- Del Rio, B.; Seegers, J.F.M.L.; Gomes-Solecki, M. Immune Response to Lactobacillus plantarum Expressing Borrelia burgdorferi OspA Is Modulated by the Lipid Modification of the Antigen. PLoS ONE 2010, 5, e11199. [Google Scholar] [CrossRef] [Green Version]
- Sheth, P.; Seth, A.; Thangavel, M.; Basuroy, S.; Rao, R.K. Epidermal Growth Factor Prevents Acetaldehyde-Induced Paracellular Permeability in Caco-2 Cell Monolayer. Alcohol. Clin. Exp. Res. 2004, 28, 797–804. [Google Scholar] [CrossRef]
- Banan, A.; Zhang, L.; Fields, J.Z.; Farhadi, A.; Talmage, D.A.; Keshavarzian, A. PKC-ζ prevents oxidant-induced iNOS upregulation and protects the microtubules and gut barrier integrity. Am. J. Physiol. Liver Physiol. 2002, 283, G909–G922. [Google Scholar] [CrossRef]
- Rao, R.; Baker, R.D.; Baker, S.S. Inhibition of oxidant-induced barrier disruption and protein tyrosine phosphorylation in Caco-2 cell monolayers by epidermal growth factor. Biochem. Pharmacol. 1999, 57, 685–695. [Google Scholar] [CrossRef]
- Barkas, F.; Liberopoulos, E.; Kei, A.; Elisaf, M. Electrolyte and acid-base disorders in inflammatory bowel disease. Ann. Gastroenterol. 2013, 26, 23–28. [Google Scholar]
- Rao, R.K. Protection and Restitution of Gut Barrier by Probiotics: Nutritional and Clinical Implications. Curr. Nutr. Food Sci. 2013, 9, 99–107. [Google Scholar] [CrossRef] [PubMed] [Green Version]
- Shen, L.; Turner, J.R. Actin Depolymerization Disrupts Tight Junctions via Caveolae-mediated Endocytosis. Mol. Biol. Cell 2005, 16, 3919–3936. [Google Scholar] [CrossRef] [PubMed] [Green Version]







Publisher’s Note: MDPI stays neutral with regard to jurisdictional claims in published maps and institutional affiliations. |
© 2021 by the authors. Licensee MDPI, Basel, Switzerland. This article is an open access article distributed under the terms and conditions of the Creative Commons Attribution (CC BY) license (https://creativecommons.org/licenses/by/4.0/).
Share and Cite
Samak, G.; Rao, R.; Rao, R. Lactobacillus casei and Epidermal Growth Factor Prevent Osmotic Stress-Induced Tight Junction Disruption in Caco-2 Cell Monolayers. Cells 2021, 10, 3578. https://doi.org/10.3390/cells10123578
Samak G, Rao R, Rao R. Lactobacillus casei and Epidermal Growth Factor Prevent Osmotic Stress-Induced Tight Junction Disruption in Caco-2 Cell Monolayers. Cells. 2021; 10(12):3578. https://doi.org/10.3390/cells10123578
Chicago/Turabian StyleSamak, Geetha, Rupa Rao, and Radhakrishna Rao. 2021. "Lactobacillus casei and Epidermal Growth Factor Prevent Osmotic Stress-Induced Tight Junction Disruption in Caco-2 Cell Monolayers" Cells 10, no. 12: 3578. https://doi.org/10.3390/cells10123578
APA StyleSamak, G., Rao, R., & Rao, R. (2021). Lactobacillus casei and Epidermal Growth Factor Prevent Osmotic Stress-Induced Tight Junction Disruption in Caco-2 Cell Monolayers. Cells, 10(12), 3578. https://doi.org/10.3390/cells10123578
