Next Article in Journal
Effect of Climate, Crop Protection, and Fertilization on Disease Severity, Growth, and Grain Yield Parameters of Faba Beans (Vicia faba L.) in Northern Britain: Results from the Long-Term NFSC Trials
Next Article in Special Issue
Comparative Performance of Aerial RGB vs. Ground Hyperspectral Indices for Evaluating Water and Nitrogen Status in Sweet Maize
Previous Article in Journal
Key Stage and Its Optimum Meteorological Conditions Affecting the Nutritional Quality of Maize
Previous Article in Special Issue
Fostering Agricultural Transformation through AI: An Open-Source AI Architecture Exploiting the MLOps Paradigm
 
 
Font Type:
Arial Georgia Verdana
Font Size:
Aa Aa Aa
Line Spacing:
Column Width:
Background:
Article

A Machine Learning-Based High-Resolution Soil Moisture Mapping and Spatial–Temporal Analysis: The mlhrsm Package

1
Department of Statistics, University of Wisconsin-Madison, Madison, WI 53706, USA
2
National Agricultural Statistics Service, U.S. Department of Agriculture, Washington, DC 20250, USA
3
Department of Biological Systems Engineering, University of Wisconsin-Madison, Madison, WI 53706, USA
4
Department of Soil Science, University of Wisconsin-Madison, Madison, WI 53706, USA
*
Authors to whom correspondence should be addressed.
Agronomy 2024, 14(3), 421; https://doi.org/10.3390/agronomy14030421
Submission received: 21 January 2024 / Revised: 12 February 2024 / Accepted: 14 February 2024 / Published: 22 February 2024

Abstract

Soil moisture is a key environmental variable. There is a lack of software to facilitate non-specialists in estimating and analyzing soil moisture at the field scale. This study presents a new open-sourced R package mlhrsm, which can be used to generate Machine Learning-based high-resolution (30 to 500 m, daily to monthly) soil moisture maps and uncertainty estimates at selected sites across the contiguous USA at 0–5 cm and 0–1 m. The model is based on the quantile random forest algorithm, integrating in situ soil sensors, satellite-derived land surface parameters (vegetation, terrain, and soil), and satellite-based models of surface and rootzone soil moisture. It also provides functions for spatial and temporal analysis of the produced soil moisture maps. A case study is provided to demonstrate the functionality to generate 30 m daily to weekly soil moisture maps across a 70-ha crop field, followed by a spatial–temporal analysis.

1. Introduction

Soil moisture is a key variable for a variety of applications, including agricultural management [1], ecological modeling [2], weather forecasting [3], and environmental monitoring [4]. It varies from field to global scales and from seconds to decades as controlled by meteorological forcing (e.g., precipitation and air temperature), plant water uptake (e.g., evapotranspiration), soil texture, topography, and water resources management such as irrigation and drainage [5]. Existing soil moisture retrieval from remote sensing data relies on optical, visible near-infrared, thermal infrared, microwave, and radio wave sensors [6,7,8]. Due to the heterogeneity of soil moisture in space and time, combinations of observations from remote sensing platforms and process-based mechanistic models have been used to model and map soil moisture information across large areas and at short time intervals [9,10,11,12]. Current soil moisture products with a global coverage include surface soil moisture retrieved directly from the NASA Soil Moisture Active Passive (SMAP) mission [13] and ESA Soil Moisture and Ocean Salinity (SMOS) mission [14], GNSS-R-based NASA’s CYGNSS missions [15,16,17], as well as model-based surface and rootzone soil moisture estimated by assimilating SMAP product or CYGNSS products with water balance or land surface models [12,18,19,20]. Coupled with land information systems [21,22], interactive maps of land surface parameters can become transparently available to users for scientific research and natural resources management.
With the recent advances in machine learning (ML) algorithms, researchers have also developed data-driven models for mapping soil moisture, combining ground-based (in situ) sensors with remote sensing observations or models. Assisted with the cloud-based storage and computation infrastructure (e.g., Google Earth Engine—GEE), these data-driven models have the potential to be applied to map soil moisture at regional to global scales. Recently, [23] used a quantile random forest model to map surface soil moisture (~0–5 cm) globally on a 12-day basis at 100-m. The model integrated global in situ soil moisture sensors from the International Soil Moisture Network (ISMN) with satellite observations (e.g., SMAP and Sentinel-1) and remotely sensed land surface parameters (terrain and soil properties). Similarly, [24] developed a Python package to generate global surface soil moisture maps at a 50 m resolution using ML models by combining in situ soil moisture observations from the ISMN with satellite data (Sentinel-1, Copernicus Global Land Cover Layer, Global Land Data Assimilation System soil temperature and snow water equivalent, Landsat 8 Shortwave Reflectance and Thermal Radiance, MODIS Enhanced Vegetation Index, OpenLandMap soil information). Despite the success, compared to process-based models [12,20], current data-driven ML models neither provide soil moisture dynamics at a high temporal resolution (currently 12-day interval limited by the revisiting time of Sentinel-1) nor did they provide estimates of soil moisture at subsurface/rootzone given most satellite platforms (e.g., optical and microwave sensors) only measure top few centimeters of soil. Obtaining field-level (<500 m spatial resolution) soil moisture information at a short time interval (e.g., subweekly) and at depths (e.g., within the rootzone) is particularly important and necessary for agricultural condition monitoring, hydrological modeling, and water resources management. Furthermore, existing open-source packages (e.g., [23,24,25]) only provide basic functions to generate soil moisture estimates across a geographic region or at single locations, and there are no companion functions/tools to process the soil moisture information to understand its spatial and temporal variability and analyze the model uncertainty.
To the best of our knowledge, there is a lack of open-sourced software to facilitate non-specialists such as researchers, educators, and students from domain sciences (e.g., agricultural science, environmental science, hydrology, and ecology) in estimating soil moisture variations at the field scale (<500 m) across large spatial extents and over a long period using various remote sensing derived geospatial datasets and at the same time facilitates the processing of soil moisture maps for scientific studies and water resources management. To address the problem, this article presents a new R package, mlhrsm, which allows the user to generate machine learning-based high-resolution (30 to 500 m) soil moisture (volumetric water content—VWC) maps and uncertainty estimates across the contiguous United States (and elsewhere wherever in situ soil moisture sensor measurements are available for refining the models) for both soil surface (0–5 cm) and rootzone (0–1 m) on a daily basis using newly developed ML models. In addition to producing application-ready high spatial and temporal resolution surface and rootzone soil moisture data, the mlhrsm package will also provide functions for spatial and temporal analysis of the retrieved soil moisture maps for scientific research and water resources management across scales. A case study will be provided to demonstrate the functionality of the mlhrsm package to obtain 30 m soil moisture maps across a 70-ha cropland field and at selected sites in Wisconsin (WI), USA, followed by spatial–temporal analysis to understand the variations in soil moisture for field-level water resources management.

2. Materials and Methods

The ML models were established based on the quantile random forest algorithm [26] combining nationwide in situ soil moisture measurements averaged at two depths (0–5 cm and 0–1 m) with spatiotemporal resampled satellite imagery (e.g., Sentinel-1 Synthetic Aperture Radar backscatter, Landsat-8 visible, near-infrared, and thermal bands and indices), satellite-based models of the soil surface and subsurface moisture (NASA-USDA Enhanced SMAP soil moisture), land surface temperature (MODIS), and ancillary land surface parameters (NLCD land cover, USGS digital elevation model and terrain attributes, Polaris soil properties at 0–5 cm and 0–1 m) extracted to the in situ sites at a 30 m resolution. The selected covariates for modeling surface and rootzone soil moisture are described in Supplementary Material S1.
The quantile random forest model was selected because (1) it had a relatively better overall performance in handling covariates that had non-linear relationships with model responses (e.g., soil moisture) and were inter-correlated with each other [23,27]; (2) it directly provided model uncertainty estimates (e.g., standard deviation and percentiles), which were useful for hydrological modeling and risk assessment in decision-making. Although many other advanced deep learning algorithms were available for soil moisture mapping, we did not choose them as the default model because they either did not generate models that were statistically more accurate than our models or required much more computation power and expert knowledge in parameter tuning and extrapolation to large regions (e.g., [28,29,30,31]). As such, the quantile random forest algorithm was selected as the default method to balance the model performance and software usability (refer to Section 3.1). Note that users can always modify the default model based on their study site and preference (refer to Supplementary Material S3.2).

3. Results

3.1. Model Performance

Data were collected from 220 stations across the contiguous USA (CONUS), spanning 1 March 2016 to 30 September 2019. For each year, daily data from 1 March to 30 September are included, leading to a total of 172,887 data points. The detailed list of stations used as the training dataset can be found in the Supplementary Material. As shown in Table 1, the models trained from the randomly selected stations (70%, Figure 1) were applied to the randomly hold-out testing stations and yielded overall r2 (Pearson’s correlation coefficient squared) of 0.649 and 0.535, bias of 0.010, 0.006 m3 m−3, and RMSE of 0.075 and 0.095 m3 m−3, for modeling the surface (0–5 cm) and rootzone (0–1 m) soil VWC within the CONUS, respectively. Note that the random split of in situ soil moisture stations was only for evaluating the ML models, and the final models used both training and testing stations for fitting the models to make predictions of soil VWC across the CONUS. As shown in the Supplementary Material, we used five-fold cross-validation to train the models with 40 trees and a minimum node size of 10. These parameters were empirically determined where model performance did not increase statistically with the increasing complexity of the tree structure.
To assess the variability of model performance across sites, the model performance is also calculated at individual in situ soil moisture stations and presented with the minimum, median, and maximum performance metrics among the training and validation sites (values in square brackets in Table 1). Despite the varying performance of the model across sites for both surface soil moisture and rootzone soil moisture, the ML models perform reasonably well for most sites, as indicated by the median values of the performance metrics. Compared to coarse-resolution soil moisture products (e.g., several kilometers for SMAP L3 and L4) that report an overall RMSE of less than 0.04 m3 m−3 [20], the model performance of the ML-based high-resolution soil moisture models is moderate, which is mainly caused by three issues: (1) the predictability of the environmental covariates (e.g., remote sensing bands or derived rootzone soil moisture models and land surface properties), which do not have a perfect (r = 1) correlation with soil moisture due to the limitations of their physical mechanisms and varying spatial–temporal resolutions [13,20]; (2) the strong spatial–temporal variability of soil moisture at the field level [23,24,25,26,27], which reduces the performance of the field-level soil moisture models compared to coarse-resolution soil moisture products; and (3) the transferability of the ML models to regions with sparse in situ soil moisture observations, which will be overcome in the future version of the mlhrsm package by adopting transfer learning algorithms that are less sensitive to shift in data distributions between training and testing domains [28].
To better assist users in using the proposed R package in their research and field applications, the model performance calculated across different land cover types (at the validation sites) is presented in Table 2. Overall, when predicting surface soil moisture, the ML models perform well for pasture and developed (urban) soils, followed by grassland, barren, and cropland. This is not unexpected because these sites often have relatively light vegetation canopy cover, and the responses of satellite data (e.g., Sentinel-1 backscatter and MODIS/Landsat 8 shortwave infrared and/or thermal bands) to changes in soil moisture are relatively strong [13,32,33]. Also note that our ML models have reasonably good performance for shrubs, forests, and wetlands. Traditional studies agree that satellite soil moisture products are only able to capture surface soil moisture variations under light vegetation canopy. Theoretically, when coupled with subsurface soil properties, rootzone hydrological models could capture the rootzone soil moisture variability. This is also confirmed by other researchers when evaluating the potential use of SMAP soil moisture for monitoring rootzone soil moisture dynamics, given that there is a strong correlation between surface and rootzone soil moisture [34].
However, the ML models established here could barely capture the rootzone soil moisture variability under cropland, pasture, shrub, forest, and developed land (r2: 0.25–0.64). This means that ML models alone are not enough to capture the rootzone soil moisture variability. To improve the performance of the ML models, mechanistic models can be incorporated in the future using a data assimilation framework [9,12,13].
We also assessed the temporal stability of the ML models using observations from all the stations from 2016 to 2018 as training and data in 2019 as validation. We did not notice significant drifts in model performance over time.

3.2. Overview of the Functionality of mlhrsm

The R package has been developed and tested on the Windows operation system with R software (version 4.2.1). To use the mlhrsm package (version 1.0), the user should first create a Google Earth Engine account (https://earthengine.google.com/signup/) and then install the gcloud CLI software (https://cloud.google.com/sdk/docs/install#windows). A number of dependency R packages are needed for the mlhrsm package, including raster, rgee, sf, tidyverse, viridis, FedData, RColorBrewer, caret, chillR, leaflet, hydroGOF, quantregForest, randomForest, reshape2, rgdal, sp, lubridate, geojsonio, and stars. After loading the mlhrsm package, the packages sf, raster, tidyverse, and rgee are automatically loaded as well. For detailed instructions on package installation, the user can refer to Supplementary Material S2.
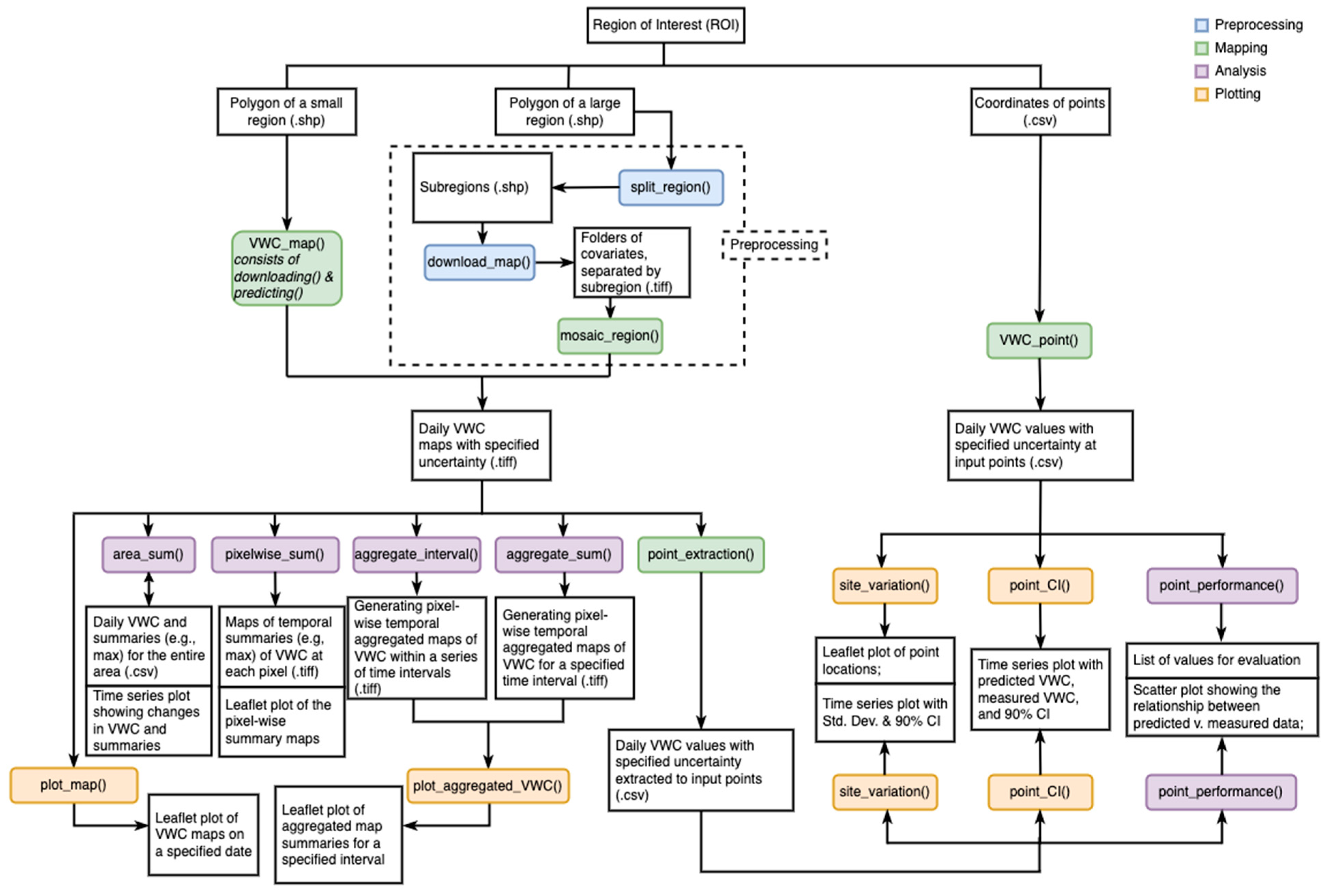
The main functionality of mlhrsm is described in Figure 2 and can be grouped into four categories. (1) Preprocessing: splitting a large region of interest (ROI) into subregions (split_region), downloading covariates and making soil moisture maps in small subregions (download_map); (2) mapping: downloading covariates and making soil moisture maps in a small region (VWC_map) or at selected sites (VWC_point), spatially extracting soil moisture from generated maps to points of interest (point_extraction); (3) analysis: calculating daily VWC and statistical summaries (e.g., maximum) for the entire region of interest and their time series plots over time (area_sum), generating maps of temporal statistical summaries pixel-wise across the ROI (pixelwise_sum), generating pixel-wise temporally aggregated maps of VWC with a specified temporal resolution (aggregate_interval) and for a specified period (aggregate_sum), generating a scatter plot for predicted VWC vs. measured VWC provided by the user (point_performance); and (4) plotting: plotting the maps of VWC on a specified date (plot_map) or temporally aggregated VWC (plot_aggregated_VWC), plotting the locations and VWC estimates at the observation sites provided by the user (site_variation) and time series plot of VWC on these observation sites (plot_CI). A detailed explanation of these functions is provided below.

3.2.1. Main Functions

The main functions provided by the package are used to download satellite data and apply the ML models to the selected areas or sites. To use these functions, the user is expected to provide an input file of the region of interest (ROI, in the shapefile format) or GPS coordinate locations (in the CSV format) for soil moisture retrieval. It is recommended that the input files be stored in the root directory of the mlhrsm package.
Note that the established (default) ML models and input in situ soil moisture (Figure 1) used for training and evaluating the models can also be accessed from the R package. Previous studies have suggested that the inclusion of local training datasets in a regional or global soil moisture model can significantly improve the model performance in regions with sparse training datasets (e.g., [23]). The user can choose to modify the default ML models by incorporating a local training dataset (in situ soil moisture measurements) collected from their study fields. Details about building the models for the mlhrsm package are provided in Supplementary Material S3.
VWC_Map
The mlhrsm package provides three ways to apply the established ML models to generate VWC maps. The basic function VWC_map allows the user to download input covariates and map VWC across a small ROI in one step. To use the VWC_map function, the user is expected to provide the name of the shapefile of the ROI (preferably in the WGS84 system, “EPSG: 4326”), start and end dates specifying the period of daily soil moisture maps to be retrieved (in the format of “yyyy-mm-dd”), and the spatial resolution of the output VWC maps (in the unit of meter). If indicated by the user (percentile = TRUE), the model will also calculate the upper and lower bounds of the 90% Confidence Interval (CI) of the VWCs predicted from the quantile random forest models. The outputs of this function are raster files of covariates and predicted VWCs (daily mean and standard deviation (sd) of VWC at 0–5 cm and 0–100 cm depths, with or without CI of VWC) in GeoTIFF format. The output maps will be saved in the NAD83 system and USA Contiguous Albers Equal Area Conic, USGS (“EPSG: 5070”) for water resources management in the USA. A project name is needed in the function so that all the downloaded covariates and VWC maps will be saved in a folder under the working directory named after the project name. This project name will also be used later for spatial–temporal analysis and visualization with other functions.
With the limitation of the availability of several input satellite covariates (e.g., Sentinel-1 backscatter data), the earliest date of the available VWC map is 1 January 2016 (no sufficient Sentinel-1 data prior to that date for soil moisture estimation), and the end date lasts to the present (ongoing until the end of the mission of Sentinel-1, SMAP, MODIS, or Landsat 8). The finest spatial resolution is 30 m, and the user can specify other resolutions up to 500 m. Any mapping attempt beyond the ranges of the input arguments will result in errors.
The VWC_map function involves three main steps, as briefly described below (refer to Supplementary Material S1 for details). First, the function will download various input covariates data from the GEE within the ROI, including the following:
(a)
Constant land surface parameters: 30 m National Land Cover Dataset (NLCD) land cover maps in 2016, 10 m elevation data from the USGS 10 m digital elevation model and derived slope, aspect, and hillshade, 30 m Polaris soil clay and sand content and bulk density maps at 0–5 cm and 0–1 m, and
(b)
Dynamic variables spanning the input period of VWC maps (with a buffer period of 6–64 days for temporal interpolation depending on the available satellite data): 30 m 12-day Sentinel-1 backscatter data measured at VV and VH polarizations and incidence angle (masked for outliers and despeckling following [23]), 1 km daily SMAP land surface temperature, Landsat-8 bands 5, 6, 7, and 10, and NDVI and NDWI indices, and NASA-USDA Enhanced SMAP 10 km surface and subsurface soil moisture storage maps.
Second, the constant covariates will be resampled across the ROI to the spatial resolution defined by the user using bilinear interpolation, and the dynamic covariates will be resampled spatially to the input resolution and temporally to a daily basis using bilinear interpolation.
Lastly, the pre-established ML models will be applied to the processed satellite covariates within the ROI to generate VWC maps at the surface and rootzone at the specified spatial resolution on a daily basis. Note that the current version of the mlhsrm package also allows the users to refit the ML models by either including more in situ soil moisture observations or using other ML algorithms and subsequently using the updated ML models to map soil moisture at the target sites. If the users want to adapt the ML models to map soil moisture outside the CONUS and globally, they can also modify the code accordingly. Detailed instructions on these modifications are provided in Supplementary Material S3.
VWC_Point
In addition to generating soil moisture maps across a certain area of interest using VWC_map, the VWC_point function is created for predicting VWC at individual points for the user interested in exploring the VWC dynamics at specific locations, especially with points located far from each other (e.g., in different US states). The VWC_point is similar to VWC_map, except that the former generates a CSV file containing the input points’ IDs and coordinates along with the VWC values extracted at 30 m (with the points located at the center of the 30 m pixels) while the latter produces VWC maps across the input ROI in the GeoTIFF format.
Split_Region, Download_Map, and Mosaic_Region for Large ROIs
For large-size satellite imagery, GEE often tends to split the file into multiple GeoTIFF files, which can lead to memory errors when these files are post-processed locally in the R environment (e.g., mosaicing, masking, resampling). In this case, VWC_map will return a message directing the user to split the ROI and mapping task into subregions using split_region, download_map, and mosaic_region. Although the user can still map soil moisture across large regions with VWC_map, it is suggested that these alternate functions be used to save computation time when the input ROI is large (≥1000 km2) or a high input image resolution (≤50 m) is specified within an ROI covering a catchment or larger (≥500 km2)
The split_region requires the input of an ROI polygon (and the project name if the user wants to save it in a new folder rather than the working directory). It will split the large polygon stored in the root directory into several small subregions with a cell size of 0.25 arc-degrees (approximately 500 km2) and save the split subregions as a new shapefile with a default name of sub_regions.shp. If there are multiple subregions with an area smaller than 250 m2, the split_region function will first merge them into one subregion to decrease the total number of subregions to reduce the data processing and downloading time in the GEE. The total number of subregions will be printed after splitting is finished. An example of the splitting process is provided below with the subregions shown in Figure 3.
> library(“mlhrsm”)
> split_region(“Grant.shp”, “Grant2021”)
> sub_grant <- read_sf(“Grant2021/sub_regions.shp”)$geometry
> plot(sub_grant)
After splitting the large ROI into smaller subregions, the user can choose to download the input covariates using the download_map function and produce VWC maps in all subregions sequentially on one computer. Alternatively, the user could use multiple computers to download covariates and map VWC in different subregions in parallel to reduce the processing time. Note that the latter requires multiple GEE accounts to be activated on different computers to prevent all submitted tasks from being assigned to the same GEE account and held in a long waiting line. The download_map function requires similar user inputs as the VWC_point, except for an additional sub_area argument that allows the user to specify the subregion IDs in which the function will download the satellite covariates. This argument can either be assigned to a single number (subregion ID), indicating a specific subregion, or a vector of IDs for multiple subregions.
After the covariate maps are downloaded for each subregion, the mosaic_region function needs to be run to generate soil VWC maps in each subregion and merge the VWC maps into one master map once the mapping process is completed. If one or several subregions do not have any Sentinel-1 (due to its flight path) or Landsat (due to cloud contamination) imagery on specified dates, the mean values of the corresponding Sentinel-1 or Landsat imagery across the entire ROI (covering all subregions) on those dates are used to fill these NA values on a daily basis. This simple gap-filling is used to avoid sharp artifacts at the boundaries of the neighboring subregions and save computation time. It is chosen so that the temporal variability of Sentinel-1 or Landsat imagery is preserved in favor of soil moisture retrieval since the changes in soil moisture are mainly caused by precipitation and evapotranspiration, both of which display relatively larger temporal variations on a daily to monthly scale than spatial variations at a catchment level (and users care more about their temporal change) [35,36,37,38,39,40,41]. In the future, it is worth investigating other gap-filling algorithms [42,43,44] and including them in the mlhrsm package. Afterward, the ML models for surface (0–5 cm) and rootzone (0–1 m) VWC will be applied to the subregions to generate maps of VWC and CIs (if selected). Lastly, VWC maps from all subregions will be automatically mosaiced into master maps for the original large ROI on a daily basis, similar to those VWC maps produced from the VWC_map function.

3.2.2. Functions for Spatial and Temporal Analysis

Apart from the main mapping functions, mlhrsm also provides spatial–temporal analysis and plotting functions to assist with the interpretation and visualization of the output maps. The plotting functions extract and plot the VWC maps and their spatial statistics within different time intervals for a specific ROI or several locations. The spatial–temporal analysis functions calculate the VWC summary statistics, including mean, sd, min, and max in space or time, and round the summary statistics to the third decimal place.
Area-Based/Zonal Functions
plot_VWC plots the statistical values (mean, sd, and CI if percentile = TRUE) of VWC maps for one specified date (“yyyy-mm-dd”) and depth (0–5 cm or 0–1 m) with the leaflet package. It returns an interactive leaflet map showing the soil VWC values of the study area at the defined spatial resolution on a selected date. The user can choose to display the mean, sd, or CI values of the VWC maps estimated from the quantile random forest models. The user can also plot VWC maps on multiple days and compare the change in soil moisture (see case study below).
area_sum summarizes the area-based/zonal statistical values (mean, min, max, and sd) of the daily VWC at a specified depth (0–5 cm or 0–1 m) across the entire ROI. The output of this function includes the calculated statistical values on a daily basis as a CSV file (VWC_depth_ts_data.csv) in the specific project folder for further analysis and a time series plot showing the changes in these summary statistics of VWC over the entire study period on a daily basis during the study period. If the ROI represents a specific field, farm, or catchment, the time series plot will indicate the field-, farm-, or catchment-averaged VWC statistics during the study period.
Unlike area_sum, pixelwise_sum returns the summary statistics of VWC at a specified depth calculated pixel-wise across the ROI area over the study period displayed as area maps of these statistics in leaflet. The maps are also saved as GeoTIFF raster files in a folder called temporal_VWC under the project folder. These maps delineate subregions within the ROI area with wetter/drier soils over a longer period than neighboring places.
To facilitate the interpretation of VWC dynamics at different temporal scales (e.g., daily vs. weekly vs. seasonally), aggregate_sum and aggregate_interval provide methods to aggregate the daily VWC maps according to specified time intervals. aggregate_sum has similar functionality as pixelwise_sum, except that the user can specify a different start and end date (needs to be within the initial study period provided in the VWC_map function). aggregate_sum then summarizes the VWC maps at a specified depth pixel-wise over the newly defined period and outputs the summary statistics (pixel-wise mean, median, min, max, sd across the ROI) as GeoTIFF maps in the VWC_aggregation folder. It also saves the summary statistics as separate CSV files along with each grid pixel’s coordinates. Different from aggregate_sum, aggregate_interval allows the user to define the time intervals/temporal scale for the aggregation. Besides a start and end date, the user will provide a scale/frequency argument (number of days) representing the aggregation interval (e.g., 7 means converting daily VWC maps to weekly averaged VWC maps). The aggregate_interval function will return a list of dates indicating the starting dates of each interval and save the pixel-wise temporally aggregated maps named after the list of the dates in the VWC_aggregation folder, along with the CSV files of the grid coordinates and aggregated VWC values on the new temporal scale/intervals. If the total number of days (between the newly defined start and end dates) is not a multiple of the frequency, several days (less than the length of frequency) will be left behind, and the summaries of VWC maps over these days will still be calculated and saved as output data (unless there is only one day left).
Once the temporal aggregation is performed, plot_aggregated_VWC serves as a plotting function specifically for the aggregated maps. It needs inputs of a start and end date and returns a similar output plot in leaflet as the pixelwise_sum. If the user wants to visualize the map saved by aggregate_interval (e.g., a weekly VWC map), they need to provide a specific date (starting date of one of the day intervals) and the frequency for the function to locate and plot the processed files.
Point-Based Functions
For users who want to investigate VWC dynamics at specific locations within the produced VWC maps, point_extraction can be used. The user needs to specify the site locations by assigning the name of the shapefile (saved in the same project folder) as the function argument. point_extraction will then extract the predicted VWC values (mean, sd, and lower and upper bounds of 90% CI if such files exist in the project’s VWC folder) to the points and save the resulting site coordinates and daily VWCs as a CSV file with a default name of VWC_point_data.csv. The user should note that if no specific filename is identified, the saved CSV file will overwrite the older version in the project folder, which may result in loss of data. If a specific filename is given by the user, the VWC values will be saved according to the specified filename. The user is then able to run the plotting and evaluation functions for point VWCs at a certain depth from the CSV file produced.
site_variation visualizes the change in VWC values at specified point locations over the study period defined when running the VWC_map and point_extraction or VWC_point function. The output of this function includes a leaflet plot showing the locations of the selected points (specified in the site_variation function) and time series plots of the predicted VWC at different point locations over time, with mean ± sd highlighted in shaded regions and dashed lines for the upper and lower bounds of the 90% CI (when percentile = TRUE). If no site location is specified, the function will automatically plot VWC values at all the points. When the total site number exceeds 12, a random selection of 12 points will be included in the output plot. The function inputs data from the VWC_point_data.csv file by default but can be applied to another extracted point dataset by specifying it in the function.
point_CI also returns a time series plot. It provides an evaluation of the model performance at the selected point by plotting the 90% CI of the predicted VWC values along with the measured VWC values from an in situ soil moisture sensor at a specified depth (the measured data need to be provided in the input CSV file). The plot follows a similar algorithm as site_variation. The user can choose the sites to visualize, and if no site is specified, a total of 12 randomly chosen points will be presented. In the visualization plot, the shaded region represents the 90% CI of daily VWC values, with solid lines representing predicted mean VWC values from the machine learning models and dashed lines as measured values from in situ sensors.
To fully evaluate the model performance at selected sites with in situ VWC measurements, point_performance can be used to calculate several performance metrics between the sensor-measured VWC and model-derived VWC values, including coefficient of determination (R2), root-mean-square-error (RMSE), Nash–Sutcliffe efficiency (NSE) [45], Kling-Gupta efficiency (KGE) [46], Bias, the ratio of performance to deviation (RPD), and the ratio of performance to inter-quartile (RPIQ) [47]. The evaluation metrics will be returned in a list together with a scatter plot showing predicted VWC against measured VWC at the selected sites. A diagonal (1:1) line is also included in the plot. If indicated (stats = TRUE), the validation values of R2, RMSE, Bias, and KGE will also be presented on the scatter plot.
To use the point_CI and point_performance functions, the user should provide a CSV file of the measured VWC (from in situ soil sensors), which includes site ID, coordinates (Longitude, Latitude), Date (in “yyyy-mm-dd” format), and depth interval (VWC_5 or VWC_100 for averaged VWC at 0–5 cm or 0–1 m, respectively). The evaluation CSV file can be stored outside the working directory and passed to the function with the full directory when needed.

3.3. Case Study

3.3.1. Study Area

A 70 ha cropland field in Rock County, WI, USA, is used here as an example to demonstrate the functionalities of the mlhrsm package. In total, 12 in situ soil moisture sensors (TEROS 12, Meter Group, Inc., Pullman, WA, USA) were installed across the field, and soil moisture data were collected at 5 cm depth from June to September 2020. This study area was used for demonstration because closely spaced in situ soil moisture data were available across this field for evaluating the high-resolution models and because most of the existing in situ soil moisture sensor networks do not have sensors that are spaced closely enough to each other (spacing often larger than 1 km) for model evaluation.

3.3.2. Generating Soil Moisture Maps at Different Spatial Resolutions

Since the ROI has a small area of 0.7 km2, after the mlhrsm package is installed and loaded into the R environment and a GEE account is activated (refer to Supplementary Material S2), the user can use the VWC_map to generate soil VWC maps directly for the study field and plot the results using plot_map.
> VWC_map(“WI.shp”, “2020-06-15”, “2020-09-15”, 30, TRUE, “WI_region”)
> plot_map(“2020-08-01”, 5, TRUE, project = “WI_region”)
The estimated soil VWC values at the soil surface (0–5 cm) across the study field on 1 August 2020 are displayed as a leaflet map object using the plot_map function (Figure 4). The default layer is set at the mean. The user can select different layers of standard deviation (SD) and upper (0.95) and lower (0.05) bounds of the 90% confidence interval for VWC values on that date produced by the quantile random forest model if previously computed by VWC_map. The map has a spatial resolution of 30 m, pre-determined in the VWC_map function, and can no longer be changed during plotting (unless the user resamples the GeoTIFFs using other R functions). As shown in Figure 4, pixels highlighted in red indicate dry regions of the field (VWC of 0.15–0.16 m3 m−3), while pixels in blue indicate wet regions of the field (VWC of 0.21–0.23 m3 m−3). In summary, the field was dry on the selected day during the crop-growing season.

3.3.3. Spatial and Temporal Analysis

Compared to other existing packages that generate soil moisture maps (e.g., [24]), one major contribution of the mlhrsm package is its spatial–temporal analysis tools. For example, the user can use the function area_sum to calculate and save the statistical summaries (mean, sd, min, and max) at a certain depth of the daily average VWC across the entire ROI, as shown below:
> area_sum(5, project = ”WI_region”)
> head(read.csv(“WI_region/VWC_5_ts_data.csv”))
The function area_sum saves zonal statistics of soil VWC values across the entire ROI and returns a time series plot of its temporal variations. As shown in Table 3, the Date variable indicates the dates for which the summaries are calculated, and Summary defines the type of summary for each value. The changes in the VWC summary characteristics are presented in a different color for different statistical values and visualized on a daily basis, as in Figure 5. It is noted that the predicted VWC for the study area (ROI) increases to a peak around 22 June 2020 (due to a major rainfall event), and then decreases gradually until the end of August (due to water uptake by soil and plant evapotranspiration), where the VWC values increased again to another peak in mid-September (due to another major rainfall event).
The user can also calculate and save the maps of the summary statistics of each pixel at a certain depth by calling pixelwise_sum, as shown below:
> pixelwise_sum(100, project = ”WI_region”)
After running the pixelwise_sum, six summary maps of pixel-wise Mean, minimum (Min), Median, maximum (Max), standard deviation (SD), and Range of the VWC values at the rootzone (0–1 m, “100” means 100 cm) across the entire ROI area from 15 June 2020 to 15 September 2020, produced by the VWC_map, will be automatically saved and visualized. As shown in Figure 6, the plots consist of the six map layers with a similar color scale as the plot_VWC function output. The pixel-wise mean VWC values across the ROI from 15 June 2020 to 15 September 2020 ranged between 0.23 and 0.36 m3 m−3. The users should not confuse these statistical summary plots with those shown in Figure 4, as the maps in Figure 6 are calculated pixel-wise using multiple dates of VWC maps over a specified period, while the maps in Figure 4 are generated from the default ML models on a specified date based on the quantile random forest algorithm. The uneven distribution of soil VWC is mostly caused by the spatial variations in soil texture (e.g., clay and sand content), given the field has a relatively uniform elevation (refer to [48] for details about this field). Note that if the user sets a large ROI and/or with higher spatial resolution, the calculation time for the pixelwise_sum will increase accordingly.
The mlhrsm package also allows the calculation of the statistical summaries for the pre-mapped VWCs across multiple intervals of time. For this, the user can apply aggregate_interval on a subset of the entire range of time defined by VWC_map as below:
> aggregate_interval(5, “2020-06-15”, “2020-08-15”, frequency = 7, project = “WI_region”)
> head(read.csv(“WI_region/VWC_aggregation/2020-06-15_2020-08-15/7days_5cm/7_day_mean.csv”))
The pixel-wise summary statistics for the 7-day intervals are saved in designated directories as CSV files and GeoTIFF maps. Table 4 shows the first six rows of the saved CSV file on average pixel-wise VWC values. x and y represent the map pixels’ coordinates (in NAD83 projection system, “EPSG: 5070”); layer stores the pixels’ mean values, and date shows the starting date of each time interval. The user can use plot_aggregated_VWC to visualize the maps saved by aggregate_interval with the same inputs and a date parameter specifying the starting date of the time intervals to plot. aggregate_sum can be run following a similar logic, except that no starting date needs to be defined when plotting.
>plot_aggregated_VWC(5, “2020-06-15”, “2020-08-15”, date = “2020-06-29”, frequency = 7, project = “WI_region”)
plot_aggregated_VWC returns a similar leaflet plot as pixelwise_sum with four layers of Mean, Min, Median, Max, and SD of the pixels’ VWC values during the 7-day interval starting from 29 June 2020 (Figure 7). From the plot, it was noted that the study area had an average surface (0–5 cm) VWC ranging from 0.19 to 0.32 m3 m−3 during the week of 29 June 2020, and some of the highest mean VWC values were located at the southwestern corner of the ROI.
The user can also compare the VWCs on a daily vs. weekly basis using the results saved by VWC_map and aggregate_interval, as demonstrated below:
> dates <- c(“2020-07-06”, “2020-07-13”, “2020-07-20”, “2020-07-27”) # define the dates to plot
> pattern <- paste(paste0(“VWC_5_mean_”, dates), sep = ““, collapse = “|”) # define the files (with specific VWC statistical characteristics) to plot
> maps <- stack(list.files(“WI_region/VWC”, pattern, full.names = T))
> plot(maps, zlim = c(0.15, 0.3), legend.args = list(text = “VWC (m^3m^-3)”, side = 3, font=2, line = 0.5, cex = 0.75)) # set at same scale and define legend title
The daily VWC maps (Figure 8) show that the predicted surface soil moisture of the study area was similarly wet on the four days except for 20 July 2020, which was drier than the other three days. The trend of VWC maps was consistent with the time series plot (Figure 5), produced from the area_sum, where the average VWC values for 6, 13, and 27 July were approximately at the same level, while the mean VWC on 20 July was lower than the other three. On the other hand, when plotted using the weekly VWC maps (Figure 9), the week of 27 July 2020 experienced the lowest surface VWC value, while the week of 6 July 2020 had the wettest, and the weeks of 13 and 20 July had similar intermediate VWC values:
> WD <- “WI_region/VWC_aggregation/2020-06-15_2020-08-15/7days_5cm”
> pattern <- paste(paste0(“mean_”, dates), sep = ““, collapse = “|”)
> maps <-stack(list.files(paste0(WD, “/aggregated_VWC”, pattern, full.names = T))
> plot(maps, zlim = c(0.15, 0.3), legend.args = list(text = TeX(‘VWC $m^3m^{-3}$’), side = 3, font = 2, line = 0.5, cex = 0.75), axes=F) # set at same scale and define legend title
Both daily and weekly maps were consistent with the time series plot shown in Figure 4. It should also be noted that although the daily VWC on 20 July 2020 was the driest among the four, seeing from a larger temporal scale (weekly), the week of 27 July 2020 became drier compared with the other three weeks. This suggests that the Aggregate_interval function is useful for inspecting the intermediate- to long-term trend in VWC while daily VWC dynamics produced by the VWC_map capture short-term variations in soil moisture. A combination of these two functions will help the user understand the time-dependent variations/memories in VWC for a specific area [49].

3.4. Extract Soil Moisture Data at Individual Sites

To extract soil VWC values from the generated maps to the points where measurements are available (saved in the WI_SM.shp file), the user can apply point_extraction:
> point_extraction(“WI_SM.shp”, TRUE, project = “WI_region”)
> head(read.csv(“WI_region/VWC_point_data.csv”))
Table 5 shows the VWC values extracted using point_extraction. The ID represents site identification, and Longitude and Latitude are the coordinates of the sites. Date corresponds to the date on which the VWC values are extracted, which should have the same range as defined in VWC_map (start date to end date). Columns VWC_5_mean_pts through VWC_100_upper_pts are the extracted VWC values (mean, sd, lower and upper bounds of 90% CI) at the specific depth (5 or 100). The user should be aware that point_extraction does not calculate VWC CIs for the points. Therefore, if the user did not save CI values in the mapping process (via VWC_map or mosaic_region), the 90% CI option in point_extraction (percentile = TRUE) will not be applicable when extracting values for the points.
After obtaining the point VWC values, the user can plot the dynamics of VWC at a chosen depth for different sites using site_vairation. This function can also be used on data generated from VWC_point, whose output has the same format as that of point_extraction.
> plots <- site_variation(5, TRUE, project = “WI_point”)
> plots[[1]] # returns leaflet plot showing site locations
> plots[[2]] # returns time series plot showing point variation over time
The first plot returned from site_variation is a leaflet plot indicating the locations of the study sites, as shown in Figure 10a. The sites are highlighted using fixed circle makers and ID labels for easier identification. Since no sites are specified in the code, the second plot returned by site_variation, as shown in Figure 10b, is a time series plot visualizing the changes in VWC of 12 sites, faceted by site IDs, and the dates on the x-axis are labeled in the format of “yy-mm-dd.” In the time series plot, solid lines represent the mean, and gray bands represent the standard deviation; 90% CI will be added in the form of dashed lines (if available). The time series plot showed that all 12 sites experienced similar trends in the change in surface-level soil moisture, as controlled by precipitation and crop evapotranspiration, with low VWC values during August 2020 and an increase in the VWC values at the beginning of September. The magnitude of the VWC changes differed, with several sites having a steeper increase than others (S2, S13, etc.), as controlled by environmental factors such as soil texture and topography (both used as covariates in modeling soil moisture variations at the field level).

3.5. Evaluation of Model Estimation with Ground Truth Data

After VWC information is extracted to the points by point_extraction, point_CI, and point_performance can be used to evaluate the performance of the models by comparing the predicted values to the measured data (saved in “Huges_VWC.csv”). The two evaluation functions can also be applied to the point-based VWC datasets obtained from VWC_point with the same input parameters.
> point_CI(“Huges_VWC.csv”, 5, project = “WI_region”)
plot_CI returns a similar time series plot as site_variation. As shown in Figure 11, most of the extracted VWC values on the points have a similar trend as the measured VWC values, with most of the measured values within the 90% confidence interval of the predicted values. To further evaluate the model performance at the selected fields, the user can calculate the performance statistics (R2, RMSE, NSE, KGE, etc.) by running point_performance:
> point_performance(“Huges_VWC.csv”, 5, TRUE, project = “WI_region”)
Figure 12 illustrates the scatter plot of the predicted VWC against the field-measured VWC with the metrics R2, RMSE, Bias, and KGE. The predictions were smoothed as compared to the actual values (due to the use of quantile random forest models), which yielded a relatively low R2 of 0.329 (Pearson’s r = 0.57). However, the small RMSE and bias (0.06 and −0.00 m3 m−3) and an intermediate KGE of 0.565 indicate the modeling result is reasonable at such a high spatial resolution given the soil texture is extremely heterogeneous across the study field (soils formed from glacial outwash, see data from [48]). The mediocre model performance at this site is also consistent with other studies that attempted to delineate soil moisture at the subfield level (e.g., 30 m resolution). For instance, when assimilating a land surface model with SMAP satellite data, due to the field-scale soil heterogeneity, the modeled and measured soil VWC at the soil surface had a median temporal correlation coefficient of 0.73 ± 0.13 and a median KGE of 0.52 ± 0.20 across the CONUS [12].

4. Discussion

4.1. Usability Evaluation

Careful selection of input arguments of the package’s various functions is needed for mapping soil moisture of any study area or at multiple locations, given the tradeoff between spatial resolution/area size/number of study sites and computation time. Here, we provide some basic computational performance statistics for different sizes of mapping areas in Table 6 for the user, which can help the user select suitable parameters for different tasks. The computer used for testing the parameters has a 64-bit Windows 10 operation system, with a 12th Gen Intel(R) Core (TM) i5-12500 at 3.00 GHz and 128 GB of RAM.
Based on the results shown in Table 6 and Section 3.5, when the soil in the study area is strongly heterogeneous, the user should set the map resolution to a lower value (e.g., 100 m) to achieve a balance between the accuracy of the models as well as computation time.

4.2. Sustainability Plan

The current product (mlhrsm 1.0) relies on several satellite data as input covariates and produces surface and subsurface soil moisture estimates from 1 January 2016 to the present (tested until 31 July 2022). In case of failure, decommissioning, or adding certain satellite products in the future, an updated version of the product and the mlhrsm package will be updated using replacement satellite products, including VIIRS/NPP VNP21A1D for MODIS land surface temperature, Landsat 9 and Sentinel-2 for Landsat 8 bands and indices, Global Land Data Assimilation System (GLDAS) or North American Land Data Assimilation System (NLDAS) Noah Land Surface Model for precipitation and ET and SMAP-derived surface and subsurface soil moisture.

4.3. Computational Details

The results in this paper were obtained using R 4.2.1 with the mlhrsm 1.0, raster 3.5-29, sf 1.0-8, tidyverse 1.3.2, viridis 0.6.2, FedData 2.5.7, RColorBrewer 1.1-3, caret 6.0-93, chillR 0.72.8, leaflet 2.1.1, hydroGOF 0.4-0, quantregForest 1.3-7, randomForest 4.7-1.1, reshape2 1.4.4, rgdal 1.5-32, sp 1.5-0, lubridate 1.8.0, geojsonio 0.9.4, stars 0.5-6, devtools 2.4.4, and R.rsp 0.45.0 packages. R itself and all packages used are available from the Comprehensive R Archive Network (CRAN) at https://CRAN.R-project.org/.

4.4. Application and Limitations

People can utilize the mlhrsm package for water resource management and agricultural planning. The package provides an easy way to predict and visualize soil moisture retrospectively, which can be especially useful for evaluating water use efficiency, drought and flood impacts, and better scheduling planting and harvesting. It also provides statistical gap-filling of soil moisture in space and time. Limitations of the package also exist due to the quality and availability of open-access remote sensing data and in situ soil moisture observations. Particularly, the use of an active microwave sensor (Sentinel-1) to estimate soil moisture is strongly affected by terrain roughness conditions, and it is advised that the user should be cautious about the soil moisture maps produced in such regions. Moreover, the data we used to train the model were from stations in the US, and it is strongly recommended the users follow our instructions (Supplementary Materials) to add local training datasets to improve the performance of the model in other regions of the world.

5. Conclusions

To facilitate domain scientists (researchers, students, and educators) to better use earth observing satellite data for soil moisture mapping with machine learning algorithms and spatial and temporal analysis of soil moisture data, this paper describes a novel open-sourced R package, mlhrsm, developed for generating machine learning-based high-resolution soil moisture maps for soil surface (0–5 cm) and rootzone (0–1 m) at 30 to 500 m from daily to seasonally or time-series data across the continental United States. The user can choose the spatial and temporal resolutions of the soil moisture maps based on the knowledge of soil variability of the study site and management needs. It has many built-in functions for spatial and temporal analysis of the produced soil moisture maps or time series data. The users can also rebuild the machine learning models or adjust the code to map soil moisture outside the US. It is envisioned that a combination of the easy-to-use mapping functions and spatial–temporal analysis tools in this R package will promote the use of machine learning and artificial intelligence among non-specialists and help advance water-related scientific studies across scales and inform land managers with field-level soil moisture information for water resources management. To improve the performance of the machine learning models, data assimilation with a process-based model will be incorporated in the future version of the package.

Supplementary Materials

The following supporting information can be downloaded at: https://www.mdpi.com/article/10.3390/agronomy14030421/s1, Supplementary Materials S1–S3.

Author Contributions

Conceptualization, Y.P., J.H., and Z.Z.; methodology, Y.P.; formal analysis, Y.P. and J.H.; data curation, J.H. and Z.Y.; writing—original draft preparation, Y.P., Z.Y., J.H., and Z.Z.; writing—review and editing, Y.P., Z.Y., J.H., and Z.Z.; visualization, Y.P.; funding acquisition, J.H. and Z.Z. All authors have read and agreed to the published version of the manuscript.

Funding

Support for this research was provided by the USDA Agriculture and Food Research Initiative Foundational Program (Grant No. 2023-67021-40007), the USDA Agriculture and Food Research Initiative Foundational Program Accession # 1028199, the USDA Hatch project # 7002632 and the University of Wisconsin–Madison Office of the Vice Chancellor for Research and Graduate Education with funding from the Wisconsin Alumni Research Foundation. The findings and conclusions in this publication are those of the authors and should not be construed to represent any official USDA or U.S. Government determination or policy.

Data Availability Statement

The source code of the mlhrsm package is available on GitHub (https://github.com/soilsensingmonitoring/mlhrsm_1.0). The datasets for the case study are also available for downloading (https://github.com/soilsensingmonitoring/mlhrsm_1.0/tree/main/data). The documentation and “Help Pages” for the mlhrsm package and all the functions can be accessed by searching the package name “mlhrsm” in “Packages” within the RStudio after the package is installed. Descriptions of the input and output of all the functions from the mlhrsm package can be found in these “Help Pages”. We have also created a Google Group email list (mlhrsm@googlegroups.com) for continuous user support on applications of the soil moisture maps for scientific research and water resources management and will collect feedback from users for future improvement in the product.

Acknowledgments

The authors would like to thank Randy Hughes and Wilden Hughes (Hughes Farms, WI, USA) for allowing us to access their field to collect in situ soil moisture measurements used in the demonstration example and for Sumanta Chatterjee and Jie Hu for assistance in the field data collection.

Conflicts of Interest

The authors declare no conflicts of interest.

References

  1. Mladenova, I.E.; Bolten, J.D.; Crow, W.T.; Anderson, M.C.; Hain, C.R.; Johnson, D.M.; Mueller, R. Intercomparison of Soil Moisture, Evaporative Stress, and Vegetation Indices for Estimating Corn and Soybean Yields Over the U.S. IEEE J. Sel. Top. Appl. Earth Obs. Remote Sens. 2017, 10, 1328–1343. [Google Scholar] [CrossRef]
  2. Robinson, D.A.; Campbell, C.S.; Hopmans, J.W.; Hornbuckle, B.K.; Jones, S.B.; Knight, R.; Ogden, F.; Selker, J.; Wendroth, O. Soil Moisture Measurement for Ecological and Hydrological Watershed-Scale Observatories: A Review. Vadose Zone J. 2008, 7, 358–389. [Google Scholar] [CrossRef]
  3. Dirmeyer, P.A.; Halder, S. Sensitivity of Numerical Weather Forecasts to Initial Soil Moisture Variations in CFSv2. Weather Forecast. 2016, 31, 1973–1983. [Google Scholar] [CrossRef]
  4. Korošak, Ž.; Suhadolnik, N.; Pleteršek, A. The Implementation of a Low Power Environmental Monitoring and Soil Moisture Measurement System Based on UHF RFID. Sensors 2019, 19, 5527. [Google Scholar] [CrossRef]
  5. Vereecken, H.; Huisman, J.A.; Bogena, H.; Vanderborght, J.; Vrugt, J.A.; Hopmans, J.W. On the Value of Soil Moisture Measurements in Vadose Zone Hydrology: A Review. Water Resour. Res. 2008, 44, 2008WR006829. [Google Scholar] [CrossRef]
  6. Wang, L.; Qu, J.J. Satellite remote sensing applications for surface soil moisture monitoring: A review. Front. Earth Sci. China 2009, 3, 237–247. [Google Scholar] [CrossRef]
  7. Babaeian, E.; Sadeghi, M.; Jones, S.B.; Montzka, C.; Vereecken, H.; Tuller, M. Ground, proximal, and satellite remote sensing of soil moisture. Rev. Geophys. 2019, 57, 530–616. [Google Scholar] [CrossRef]
  8. Li, Z.L.; Leng, P.; Zhou, C.; Chen, K.S.; Zhou, F.C.; Shang, G.F. Soil moisture retrieval from remote sensing measurements: Current knowledge and directions for the future. Earth-Sci. Rev. 2021, 218, 103673. [Google Scholar] [CrossRef]
  9. Ochsner, T.E.; Cosh, M.H.; Cuenca, R.H.; Dorigo, W.A.; Draper, C.S.; Hagimoto, Y.; Kerr, Y.H.; Larson, K.M.; Njoku, E.G.; Small, E.E.; et al. State of the Art in Large-Scale Soil Moisture Monitoring. Soil Sci. Soc. Am. J. 2013, 77, 1888–1919. [Google Scholar] [CrossRef]
  10. Petropoulos, G.P.; Ireland, G.; Barrett, B. Surface Soil Moisture Retrievals from Remote Sensing: Current Status, Products & Future Trends. Phys. Chem. Earth Parts A/B/C 2015, 83–84, 36–56. [Google Scholar] [CrossRef]
  11. Sadeghi, M.; Babaeian, E.; Tuller, M.; Jones, S.B. The optical trapezoid model: A novel approach to remote sensing of soil moisture applied to Sentinel-2 and Landsat-8 observations. Remote Sens. Environ. 2017, 198, 52–68. [Google Scholar] [CrossRef]
  12. Vergopolan, N.; Chaney, N.W.; Pan, M.; Sheffield, J.; Beck, H.E.; Ferguson, C.R.; Torres-Rojas, L.; Sadri, S.; Wood, E.F. SMAP-HydroBlocks, a 30-m Satellite-Based Soil Moisture Dataset for the Conterminous US. Sci. Data 2021, 8, 264. [Google Scholar] [CrossRef]
  13. Entekhabi, D.; Njoku, E.G.; O’Neill, P.E.; Kellogg, K.H.; Crow, W.T.; Edelstein, W.N.; Entin, J.K.; Goodman, S.D.; Jackson, T.J.; Johnson, J.; et al. The Soil Moisture Active Passive (SMAP) Mission. Proc. IEEE 2010, 98, 704–716. [Google Scholar] [CrossRef]
  14. Kerr, Y.H.; Waldteufel, P.; Richaume, P.; Wigneron, J.P.; Ferrazzoli, P.; Mahmoodi, A.; Al Bitar, A.; Cabot, F.; Gruhier, C.; Juglea, S.E.; et al. The SMOS Soil Moisture Retrieval Algorithm. IEEE Trans. Geosci. Remote Sens. 2012, 50, 1384–1403. [Google Scholar] [CrossRef]
  15. Chew, C.C.; Small, E.E. Soil moisture sensing using spaceborne GNSS reflections: Comparison of CYGNSS reflectivity to SMAP soil moisture. Geophys. Res. Lett. 2018, 45, 4049–4057. [Google Scholar] [CrossRef]
  16. Kim, H.; Lakshmi, V. Use of cyclone global navigation satellite system (CyGNSS) observations for estimation of soil moisture. Geophys. Res. Lett. 2018, 45, 8272–8282. [Google Scholar] [CrossRef]
  17. Clarizia, M.P.; Pierdicca, N.; Costantini, F.; Floury, N. Analysis of CYGNSS data for soil moisture retrieval. IEEE J. Sel. Top. Appl. Earth Obs. Remote Sens. 2019, 12, 2227–2235. [Google Scholar] [CrossRef]
  18. Senyurek, V.; Lei, F.; Boyd, D.; Kurum, M.; Gurbuz, A.C.; Moorhead, R. Machine learning-based CYGNSS soil moisture estimates over ISMN sites in CONUS. Remote Sens. 2020, 12, 1168. [Google Scholar] [CrossRef]
  19. Mladenova, I.E.; Bolten, J.D.; Crow, W.; Sazib, N.; Reynolds, C. Agricultural Drought Monitoring via the Assimilation of SMAP Soil Moisture Retrievals Into a Global Soil Water Balance Model. Front. Big Data 2020, 3, 10. [Google Scholar] [CrossRef]
  20. Reichle, R.; Lannoy, G.D.; Koster, R.; Crow, W.; Kimball, J.; Liu, Q. SMAP L4 Global 3-Hourly 9 km EASE-Grid Surface and Root Zone Soil Moisture Geophysical Data, Version 4 (SPL4SMGP). Distributed by NASA National Snow and Ice Data Center Distributed Active Archive Center. 2018. Available online: https://nsidc.org/data/spl4smgp/versions/4 (accessed on 20 January 2024). [CrossRef]
  21. Kumar, S.; Peterslidard, C.; Tian, Y.; Houser, P.; Geiger, J.; Olden, S.; Lighty, L.; Eastman, J.; Doty, B.; Dirmeyer, P. Land Information System: An Interoperable Framework for High Resolution Land Surface Modeling. Environ. Model. Softw. 2006, 21, 1402–1415. [Google Scholar] [CrossRef]
  22. Zhang, C.; Yang, Z.; Zhao, H.; Sun, Z.; Di, L.; Bindlish, R.; Liu, P.-W.; Colliander, A.; Mueller, R.; Crow, W.; et al. Crop-CASMA: A Web Geoprocessing and Map Service Based Architecture and Implementation for Serving Soil Moisture and Crop Vegetation Condition Data over U.S. Cropland. Int. J. Appl. Earth Obs. Geoinf. 2022, 112, 102902. [Google Scholar] [CrossRef]
  23. Huang, J.; Desai, A.R.; Zhu, J.; Hartemink, A.E.; Stoy, P.C.; Loheide, S.P.; Bogena, H.R.; Zhang, Y.; Zhang, Z.; Arriaga, F. Retrieving Heterogeneous Surface Soil Moisture at 100 m Across the Globe via Fusion of Remote Sensing and Land Surface Parameters. Front. Water 2020, 2, 578367. [Google Scholar] [CrossRef]
  24. Greifeneder, F.; Notarnicola, C.; Wagner, W. A Machine Learning-Based Approach for Surface Soil Moisture Estimations with Google Earth Engine. Remote Sens. 2021, 13, 2099. [Google Scholar] [CrossRef]
  25. Tischler, M.; Garcia, M.; Peterslidard, C.; Moran, M.; Miller, S.; Thoma, D.; Kumar, S.; Geiger, J. A GIS Framework for Surface-Layer Soil Moisture Estimation Combining Satellite Radar Measurements and Land Surface Modeling with Soil Physical Property Estimation. Environ. Model. Softw. 2007, 22, 891–898. [Google Scholar] [CrossRef]
  26. Meinshausen, N. Quantile Regression Forests. J. Mach. Learn. Res. 2006, 7, 983–999. [Google Scholar]
  27. Chatterjee, S.; Huang, J.; Hartemink, A.E. Establishing an Empirical Model for Surface Soil Moisture Retrieval at the U.S. Climate Reference Network Using Sentinel-1 Backscatter and Ancillary Data. Remote Sens. 2020, 12, 1242. [Google Scholar] [CrossRef]
  28. Batchu, V.; Nearing, G.; Gulshan, V. A Deep Learning Data Fusion Model Using Sentinel-1/2, SoilGrids, SMAP, and GLDAS for Soil Moisture Retrieval. J. Hydrometeorol. 2023, 24, 1789–1823. [Google Scholar] [CrossRef]
  29. Mirvakhabova, L.; Pukalchik, M.; Matveev, S.; Tregubova, P.; Oseledets, I. Field heterogeneity detection based on the modified FastICA RGB-image processing. J. Phys. Conf. Ser. 2018, 1117, 012009. [Google Scholar] [CrossRef]
  30. Vasilyeva, N.A.; Vladimirov, A.; Vasiliev, T. Image Recognition for Large Soil Maps Archive Overview: Metadata Extraction and Georeferencing Tool Development. In Proceedings of the International Conference on Data Analytics and Management in Data Intensive Domains, Moscow, Russia, 26–29 October 2021; Springer International Publishing: Cham, Switzerland, 2021; pp. 193–204. [Google Scholar]
  31. Mirpulatov, I.; Illarionova, S.; Shadrin, D.; Burnaev, E. Pseudo-Labeling Approach for Land Cover Classification through Remote Sensing Observations with Noisy Labels. IEEE Access 2023, 11, 82570–82583. [Google Scholar] [CrossRef]
  32. Gao, Y.; Walker, J.P.; Ye, N.; Panciera, R.; Monerris, A.; Ryu, D.; Rudiger, C.; Jackson, T.J. Evaluation of the Tau–Omega Model for Passive Microwave Soil Moisture Retrieval Using SMAPEx Datasets. IEEE J. Sel. Top. Appl. Earth Obs. Remote Sens. 2018, 11, 888–895. [Google Scholar] [CrossRef]
  33. Entekhabi, D.; Rodriguez-Iturbe, I. Analytical Framework for the Characterization of the Space-Time Variability of Soil Moisture. Adv. Water Resour. 1994, 17, 35–45. [Google Scholar] [CrossRef]
  34. Merz, B.; Plate, E.J. An Analysis of the Effects of Spatial Variability of Soil and Soil Moisture on Runoff. Water Resour. Res. 1997, 33, 2909–2922. [Google Scholar] [CrossRef]
  35. Yoo, C.; Kim, S. EOF Analysis of Surface Soil Moisture Field Variability. Adv. Water Resour. 2004, 27, 831–842. [Google Scholar] [CrossRef]
  36. Famiglietti, J.S.; Ryu, D.; Berg, A.A.; Rodell, M.; Jackson, T.J. Field Observations of Soil Moisture Variability across Scales. Water Resour. Res. 2008, 44, 2006WR005804. [Google Scholar] [CrossRef]
  37. Brocca, L.; Melone, F.; Moramarco, T.; Morbidelli, R. Spatial-temporal Variability of Soil Moisture and Its Estimation across Scales. Water Resour. Res. 2010, 46, 2009WR008016. [Google Scholar] [CrossRef]
  38. Ma, Y.; Zhang, Z.; Yang, H.L.; Yang, Z. An Adaptive Adversarial Domain Adaptation Approach for Corn Yield Prediction. Comput. Electron. Agric. 2021, 187, 106314. [Google Scholar] [CrossRef]
  39. Ojha, N.; Merlin, O.; Molero, B.; Suere, C.; Olivera-Guerra, L.; Ait Hssaine, B.; Amazirh, A.; Al Bitar, A.; Escorihuela, M.; Er-Raki, S. Stepwise Disaggregation of SMAP Soil Moisture at 100 m Resolution Using Landsat-7/8 Data and a Varying Intermediate Resolution. Remote Sens. 2019, 11, 1863. [Google Scholar] [CrossRef]
  40. Liu, P.-W.; Bindlish, R.; O’Neill, P.; Fang, B.; Lakshmi, V.; Yang, Z.; Cosh, M.H.; Bongiovanni, T.; Collins, C.H.; Starks, P.J.; et al. Thermal Hydraulic Disaggregation of SMAP Soil Moisture Over the Continental United States. IEEE J. Sel. Top. Appl. Earth Obs. Remote Sens. 2022, 15, 4072–4092. [Google Scholar] [CrossRef]
  41. Feldman, A.F.; Short Gianotti, D.J.; Dong, J.; Akbar, R.; Crow, W.T.; McColl, K.A.; Konings, A.G.; Nippert, J.B.; Tumber-Dávila, S.J.; Holbrook, N.M.; et al. Remotely Sensed Soil Moisture Can Capture Dynamics Relevant to Plant Water Uptake. Water Resour. Res. 2023, 59, e2022WR033814. [Google Scholar] [CrossRef]
  42. Roy, D.P.; Ju, J.; Lewis, P.; Schaaf, C.; Gao, F.; Hansen, M.; Lindquist, E. Multi-Temporal MODIS–Landsat Data Fusion for Relative Radiometric Normalization, Gap Filling, and Prediction of Landsat Data. Remote Sens. Environ. 2008, 112, 3112–3130. [Google Scholar] [CrossRef]
  43. Chen, J.; Zhu, X.; Vogelmann, J.E.; Gao, F.; Jin, S. A Simple and Effective Method for Filling Gaps in Landsat ETM+ SLC-off Images. Remote Sens. Environ. 2011, 115, 1053–1064. [Google Scholar] [CrossRef]
  44. Carrasco, L.; O’Neil, A.; Morton, R.; Rowland, C. Evaluating Combinations of Temporally Aggregated Sentinel-1, Sentinel-2 and Landsat 8 for Land Cover Mapping with Google Earth Engine. Remote Sens. 2019, 11, 288. [Google Scholar] [CrossRef]
  45. McCuen, R.H.; Knight, Z.; Cutter, A.G. Evaluation of the Nash–Sutcliffe Efficiency Index. J. Hydrol. Eng. 2006, 11, 597–602. [Google Scholar] [CrossRef]
  46. Gupta, H.V.; Kling, H.; Yilmaz, K.K.; Martinez, G.F. Decomposition of the Mean Squared Error and NSE Performance Criteria: Implications for Improving Hydrological Modelling. J. Hydrol. 2009, 377, 80–91. [Google Scholar] [CrossRef]
  47. Wijewardane, N.K.; Ge, Y.; Wills, S.; Loecke, T. Prediction of Soil Carbon in the Conterminous United States: Visible and Near Infrared Reflectance Spectroscopy Analysis of the Rapid Carbon Assessment Project. Soil Sci. Soc. Am. J. 2016, 80, 973–982. [Google Scholar] [CrossRef]
  48. Chatterjee, S.; Hartemink, A.E.; Triantafilis, J.; Desai, A.R.; Soldat, D.; Zhu, J.; Townsend, P.A.; Zhang, Y.; Huang, J. Characterization of Field-Scale Soil Variation Using a Stepwise Multi-Sensor Fusion Approach and a Cost-Benefit Analysis. CATENA 2021, 201, 105190. [Google Scholar] [CrossRef]
  49. Koster, R.D.; Suarez, M.J. Soil Moisture Memory in Climate Models. J. Hydrometeorol. 2001, 2, 558–570. [Google Scholar] [CrossRef]
Figure 1. Locations of training (70%) and testing (30%) stations randomly selected across the contiguous USA (CONUS) for evaluating the ML model performance.
Figure 1. Locations of training (70%) and testing (30%) stations randomly selected across the contiguous USA (CONUS) for evaluating the ML model performance.
Agronomy 14 00421 g001
Figure 2. Flowchart of the functions of the mlhrsm package.
Figure 2. Flowchart of the functions of the mlhrsm package.
Agronomy 14 00421 g002
Figure 3. The plot of the subregions after splitting an approximately 7000 km2 ROI of Grant County, WA, USA.
Figure 3. The plot of the subregions after splitting an approximately 7000 km2 ROI of Grant County, WA, USA.
Agronomy 14 00421 g003
Figure 4. A leaflet plot of the mapped VWC of a specific date (1 August 2020) and depth (0–5 cm) is returned upon calling plot_map. The mean, SD, 0.05, and 0.95 (confidence intervals) are the mean and uncertainty on that date predicted from the quantile random forest model.
Figure 4. A leaflet plot of the mapped VWC of a specific date (1 August 2020) and depth (0–5 cm) is returned upon calling plot_map. The mean, SD, 0.05, and 0.95 (confidence intervals) are the mean and uncertainty on that date predicted from the quantile random forest model.
Agronomy 14 00421 g004
Figure 5. Time series plot output of area_sum.
Figure 5. Time series plot output of area_sum.
Agronomy 14 00421 g005
Figure 6. leaflet plot output of pixelwise_sum. The statistical summaries are calculated pixel-wise from previously generated VWC maps over a specified period (15 June 2020 to 15 September 2020).
Figure 6. leaflet plot output of pixelwise_sum. The statistical summaries are calculated pixel-wise from previously generated VWC maps over a specified period (15 June 2020 to 15 September 2020).
Agronomy 14 00421 g006
Figure 7. leaflet plot of the 7-day VWC average starting from 29 June 2020, as calculated by aggregate_interval.
Figure 7. leaflet plot of the 7-day VWC average starting from 29 June 2020, as calculated by aggregate_interval.
Agronomy 14 00421 g007
Figure 8. Four daily VWC maps, extracted from outputs saved by VWC_map.
Figure 8. Four daily VWC maps, extracted from outputs saved by VWC_map.
Agronomy 14 00421 g008
Figure 9. Four weekly VWC maps, extracted from outputs saved by aggregate_interval.
Figure 9. Four weekly VWC maps, extracted from outputs saved by aggregate_interval.
Agronomy 14 00421 g009
Figure 10. (a) leaflet plot marking the point locations; (b) time series plot showing the trends in change in VWC at 12 sites.
Figure 10. (a) leaflet plot marking the point locations; (b) time series plot showing the trends in change in VWC at 12 sites.
Agronomy 14 00421 g010
Figure 11. Time series plot as a result of calling point_CI.
Figure 11. Time series plot as a result of calling point_CI.
Agronomy 14 00421 g011
Figure 12. Evaluation plot returned by point_performance.
Figure 12. Evaluation plot returned by point_performance.
Agronomy 14 00421 g012
Table 1. Summary statistics of model performance at the testing stations as shown in Figure 1.
Table 1. Summary statistics of model performance at the testing stations as shown in Figure 1.
Surface Soil MoisturePerformance
Bias (m3 m−3)0.010 [−0.092, −0.015, 0.125]
RMSE (m3 m−3)0.075 [0.024, 0.072, 0.133]
Correlation coefficient (squared, r2)0.649 [0.006, 0.406, 0.835]
Kling–Gupta Efficiency (KGE)0.624 [−0.899, 0.382, 0.796]
Nash–Sutcliffe efficiency (NSE)0.376 [−5.195, 0.092, 0.604]
Rootzone Soil Moisture
Bias (m3 m−3)0.006 [−0.216, −0.015, 0.203]
RMSE (m3 m−3)0.095 [0.020, 0.065, 0.218]
Correlation coefficient (squared, r2)0.535 [0.000, 0.318, 0.896]
Kling–Gupta Efficiency (KGE)0.492 [−2.470, 0.180, 0.754]
Nash–Sutcliffe efficiency (NSE)0.042 [−177.149, −0.237, 0.521]
The values outside square brackets are metrics calculated with all the stations from either training or testing datasets, while the values inside the square brackets are the minimum, median, and maximum values of the metrics calculated among individual stations, respectively. For example, in terms of predicting surface soil moisture on the testing dataset, when considering all the stations, the model has an overall RMSE of 0.075 m3 m−3; when considering individual stations, the model can achieve an RMSE as low as 0.024 m3 m−3 at one station, as high as 0.133 m3 m−3 at another station, and the median RMSE among all the stations is 0.072 m3 m−3.
Table 2. Summary statistics of model performance at the testing (30%) stations for each land cover type. Note: N.A. means the number of sites is not statistically sufficient at that depth.
Table 2. Summary statistics of model performance at the testing (30%) stations for each land cover type. Note: N.A. means the number of sites is not statistically sufficient at that depth.
Surface Soil MoistureCroplandPastureGrasslandShrubForestBarrenWetlandDeveloped
Bias (m3 m−3)−0.027−0.0190.0010.004−0.0320.036−0.0330.002
RMSE (m3 m−3)0.0810.0630.0830.0540.0890.0480.0950.060
r20.5430.6820.3480.4360.4190.8350.5310.748
KGE0.6090.7030.5530.4660.4810.4930.4180.758
NSE0.4840.6480.2930.4280.3300.5940.4070.744
Rootzone Soil Moisture
Bias (m3 m−3)0.019−0.0630.0070.012−0.070N.A.−0.074−0.010
RMSE (m3 m−3)0.1130.0900.0960.0640.089N.A.0.1350.072
r20.2960.4270.2030.3040.252N.A.0.0860.640
KGE0.2320.5740.3020.4820.433N.A.0.0040.616
NSE0.249−0.1530.1850.233−2.281N.A.−0.3120.617
Table 3. Subset of VWC_5_ts_data.csv, produced by area_sum.
Table 3. Subset of VWC_5_ts_data.csv, produced by area_sum.
DateSummaryValue
12020-06-15Mean0.264
22020-06-15Median0.265
32020-06-15Min0.190
42020-06-15Max0.311
52020-06-16Mean0.228
62020-06-16Median0.229
Table 4. A subset of 7_day_mean.csv, saved by aggregate_interval.
Table 4. A subset of 7_day_mean.csv, saved by aggregate_interval.
XYLayerDate
1561512.821962880.2282020-06-15
2561542.821962880.2482020-06-15
3561572.821962880.2212020-06-15
4561602.821962880.2362020-06-15
5561512.821962580.2272020-06-15
6561542.821962580.2462020-06-15
Table 5. A subset of the extracted VWC values stored in VWC_point_data.csv.
Table 5. A subset of the extracted VWC values stored in VWC_point_data.csv.
IDLongitudeLatitudeDateVWC_5_Mean_ptsVWC_5_sd_ptsVWC_100_Mean_ptsVWC_100_sd_ptsVWC_5_Lower_ptsVWC_5_Upper_ptsVWC_100_Lower_ptsVWC_100_Upper_pts
1S2−89.1182542.572472020-06-150.2680.0820.3560.0970.1530.3910.2240.471
2S2−89.1182542.572472020-06-160.2120.0740.3630.1010.1060.3310.1990.476
3S2−89.1182542.572472020-06-170.2490.0870.3580.0980.0920.3670.2060.476
4S2−89.1182542.572472020-06-180.2550.0730.3580.0970.1480.3740.2050.476
5S2−89.1182542.572472020-06-190.2120.0780.3480.1030.1120.3580.1880.468
6S2−89.1182542.572472020-06-200.2100.0810.3480.1010.1030.3540.1880.466
Table 6. Computation time of the VWC_map and VWC_point functions for different tasks.
Table 6. Computation time of the VWC_map and VWC_point functions for different tasks.
FunctionNo. of DatesSize of Study Area/No. of PointsResolutionCalculation of CIsComputation TimeSize of Output Folders/Files
VWC_map
Small region450.703 km2100T33 min1.93 MB
Large region307229.816 km2500F110 min82.1 MB
VWC_point
3010 points\T260 min1.4 MB
6020 points\T792 min5.1 MB
3030 points\T764 min4.1 MB
Disclaimer/Publisher’s Note: The statements, opinions and data contained in all publications are solely those of the individual author(s) and contributor(s) and not of MDPI and/or the editor(s). MDPI and/or the editor(s) disclaim responsibility for any injury to people or property resulting from any ideas, methods, instructions or products referred to in the content.

Share and Cite

MDPI and ACS Style

Peng, Y.; Yang, Z.; Zhang, Z.; Huang, J. A Machine Learning-Based High-Resolution Soil Moisture Mapping and Spatial–Temporal Analysis: The mlhrsm Package. Agronomy 2024, 14, 421. https://doi.org/10.3390/agronomy14030421

AMA Style

Peng Y, Yang Z, Zhang Z, Huang J. A Machine Learning-Based High-Resolution Soil Moisture Mapping and Spatial–Temporal Analysis: The mlhrsm Package. Agronomy. 2024; 14(3):421. https://doi.org/10.3390/agronomy14030421

Chicago/Turabian Style

Peng, Yuliang, Zhengwei Yang, Zhou Zhang, and Jingyi Huang. 2024. "A Machine Learning-Based High-Resolution Soil Moisture Mapping and Spatial–Temporal Analysis: The mlhrsm Package" Agronomy 14, no. 3: 421. https://doi.org/10.3390/agronomy14030421

APA Style

Peng, Y., Yang, Z., Zhang, Z., & Huang, J. (2024). A Machine Learning-Based High-Resolution Soil Moisture Mapping and Spatial–Temporal Analysis: The mlhrsm Package. Agronomy, 14(3), 421. https://doi.org/10.3390/agronomy14030421

Note that from the first issue of 2016, this journal uses article numbers instead of page numbers. See further details here.

Article Metrics

Back to TopTop