Inhibition of PCSK9 Attenuates Liver Endothelial Cell Activation Induced by Colorectal Cancer Stem Cells During Liver Metastasis
Simple Summary
Abstract
1. Introduction
2. Materials and Methods
2.1. Cell Culture and Cancer Stem Cell Derivation
2.2. RNA Extraction and Quantitative Real-Time PCR
2.3. Total RNA Sequencing
2.4. Protein Extraction and Western Blot
2.5. Immunofluorescent Staining
2.6. Cell Proliferation Assay
2.7. Cell Migration Assay
2.8. Statistical Analysis
3. Results
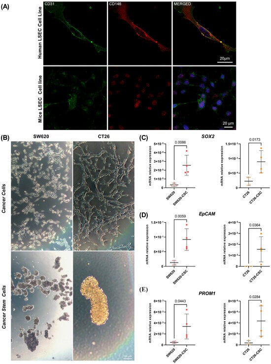
3.1. Endothelial and Cancer Cell Culture Validation

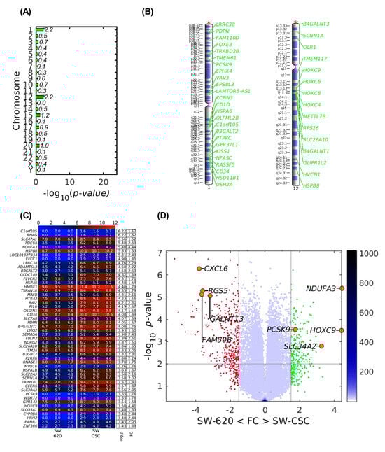
3.2. Human LSEC Total RNA Sequencing Reveals PCSK9 Overexpression After Activation with CSC Conditioned Media
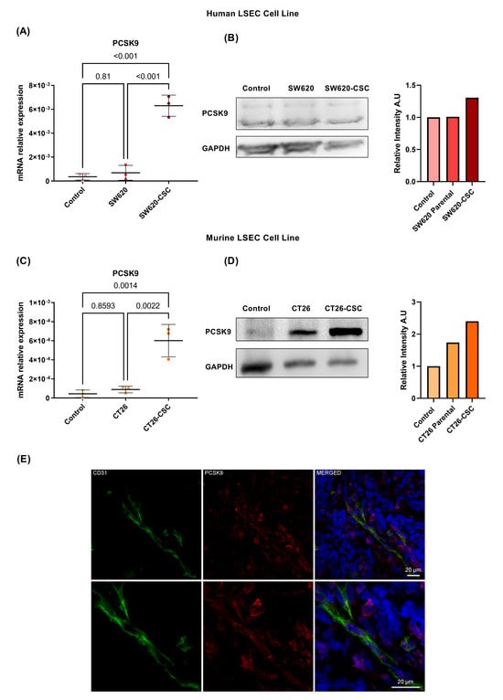
3.3. Human and Mice LSEC Cultures Show PCSK9 Overexpression After CSC Conditioned Media Activation
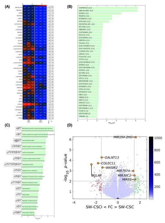
3.4. PCSK9 Inhibition Downregulates microRNA Mediated Gene Silencing in Activated Human LSEC
3.5. LSEC Proliferation Triggered by CSC Media Is Reduced After PCSK9 Inhibition with PF-06446864
3.6. LSEC Migration Triggered by CSC Media Is Reduced After PCSK9 Inhibition with PF-06446864
4. Discussion
Supplementary Materials
Author Contributions
Funding
Institutional Review Board Statement
Informed Consent Statement
Data Availability Statement
Acknowledgments
Conflicts of Interest
Abbreviations
| BCA | Bicinchoninic Acid |
| CRC | colorectal cancer |
| CSC | cancer stem cell |
| EGF | epidermal growth factor |
| EMT | epithelial–mesenchymal transition |
| FGF | fibroblast growth factor |
| hLSEC | human sinusoidal endothelial cell |
| ICAM-1 | intercellular adhesion molecule-1 |
| LDLR | LDL receptor |
| LSEC | liver sinusoidal endothelial cell |
| MHC-I | major histocompatibility complex class I |
| mLSEC | human liver sinusoidal endothelial cell |
| PCSK9 | proprotein convertase subtilisin/kexin type 9 |
| PD-L1 | programmed death-ligand 1 (PD-L1 |
| qPCR | Quantitative Real-Time PCR |
| RNAsq | total RNA sequencing |
| SW620-CSC | SW620 cancer stem cells |
| VCAM-1 | vascular cell adhesion protein-1 |
References
- Bray, F.; Laversanne, M.; Sung, H.; Ferlay, J.; Siegel, R.L.; Soerjomataram, I.; Jemal, A. Global Cancer Statistics 2022: GLOBOCAN Estimates of Incidence and Mortality Worldwide for 36 Cancers in 185 Countries. CA Cancer J. Clin. 2024, 74, 229–263. [Google Scholar] [CrossRef] [PubMed]
- Riihimäki, M.; Hemminki, A.; Sundquist, J.; Hemminki, K. Patterns of Metastasis in Colon and Rectal Cancer OPEN. Nat. Publ. Group 2016, 6, 29765. [Google Scholar] [CrossRef]
- Vidal-Vanaclocha, F. Architectural and Functional Aspects of the Liver with Implications for Cancer Metastasis; Brodt, P., Ed.; Springer: Dordrecht, The Netherlands, 2011. [Google Scholar]
- Joyce, J.A.; Pollard, J.W. Microenvironmental Regulation of Metastasis. Nat. Rev. Cancer 2009, 9, 239. [Google Scholar] [CrossRef]
- Kus, E.; Kaczara, P.; Czyzynska-Cichon, I.; Szafranska, K.; Zapotoczny, B.; Kij, A.; Sowinska, A.; Kotlinowski, J.; Mateuszuk, L.; Czarnowska, E.; et al. LSEC Fenestrae Are Preserved Despite Pro-Inflammatory Phenotype of Liver Sinusoidal Endothelial Cells in Mice on High Fat Diet. Front. Physiol. 2019, 10, 6. [Google Scholar] [CrossRef]
- Benedicto, A.; Herrero, A.; Romayor, I.; Marquez, J.; Smedsrød, B.; Olaso, E.; Arteta, B. Liver Sinusoidal Endothelial Cell ICAM-1 Mediated Tumor/Endothelial Crosstalk Drives the Development of Liver Metastasis by Initiating Inflammatory and Angiogenic Responses. Sci. Rep. 2019, 9, 13111. [Google Scholar] [CrossRef]
- Carambia, A.; Freund, B.; Schwinge, D.; Heine, M.; Laschtowitz, A.; Huber, S.; Wraith, D.C.; Korn, T.; Schramm, C.; Lohse, A.W.; et al. TGF-β-Dependent Induction of CD4+CD25+Foxp3+ Tregs by Liver Sinusoidal Endothelial Cells. J. Hepatol. 2014, 61, 594–599. [Google Scholar] [CrossRef]
- Hutchins, N.A.; Wang, F.; Wang, Y.; Chung, C.-S.; Ayala, A. Kupffer Cells Potentiate Liver Sinusoidal Endothelial Cell Injury in Sepsis by Ligating Programmed Cell Death Ligand-1. J. Leukoc. Biol. 2013, 94, 963. [Google Scholar] [CrossRef]
- Han, Y.; Liu, D.; Li, L. PD-1/PD-L1 Pathway: Current Researches in Cancer. Am. J. Cancer Res. 2020, 10, 727. [Google Scholar]
- Yang, M.; Zhang, C. The Role of Liver Sinusoidal Endothelial Cells in Cancer Liver Metastasis. Am. J. Cancer Res. 2021, 11, 1845–1860. [Google Scholar]
- Ou, J.; Peng, Y.; Deng, J.; Miao, H.; Zhou, J.; Zha, L.; Zhou, R.; Yu, L.; Shi, H.; Liang, H. Endothelial Cell-Derived Fibronectin Extra Domain A Promotes Colorectal Cancer Metastasis via Inducing Epithelial–Mesenchymal Transition. Carcinogenesis 2014, 35, 1661–1670. [Google Scholar] [CrossRef]
- Marquez, J.; Fernandez-Piñeiro, I.; Araúzo-Bravo, M.J.; Poschmann, G.; Stühler, K.; Khatib, A.M.; Sanchez, A.; Unda, F.; Ibarretxe, G.; Bernales, I.; et al. Targeting Liver Sinusoidal Endothelial Cells with MiR-20a-Loaded Nanoparticles Reduces Murine Colon Cancer Metastasis to the Liver. Int. J. Cancer 2018, 143, 709–719. [Google Scholar] [CrossRef] [PubMed]
- Tsilimigras, D.I.; Brodt, P.; Clavien, P.A.; Muschel, R.J.; D’Angelica, M.I.; Endo, I.; Parks, R.W.; Doyle, M.; de Santibañes, E.; Pawlik, T.M. Liver Metastases. Nat. Rev. Dis. Primers 2021, 7, 27. [Google Scholar] [CrossRef] [PubMed]
- Poisson, J.; Lemoinne, S.; Boulanger, C.; Durand, F.; Moreau, R.; Valla, D.; Rautou, P.E. Liver Sinusoidal Endothelial Cells: Physiology and Role in Liver Diseases. J. Hepatol. 2017, 66, 212–227. [Google Scholar] [CrossRef] [PubMed]
- Hu, J.; Srivastava, K.; Wieland, M.; Runge, A.; Mogler, C.; Besemfelder, E.; Terhardt, D.; Vogel, M.J.; Cao, L.; Korn, C.; et al. Endothelial Cell-Derived Angiopoietin-2 Controls Liver Regeneration as a Spatiotemporal Rheostat. Science 2014, 343, 416–419. [Google Scholar] [CrossRef]
- Wang, L.; Li, S.; Luo, H.; Lu, Q.; Yu, S. PCSK9 Promotes the Progression and Metastasis of Colon Cancer Cells through Regulation of EMT and PI3K/AKT Signaling in Tumor Cells and Phenotypic Polarization of Macrophages. J. Exp. Clin. Cancer Res. 2022, 41, 303. [Google Scholar] [CrossRef]
- Weiss, T.S.; Buechler, C. Proprotein Convertase Subtilisin/Kexin Type 9 Induction in Hypercholesterinemic Patients With Primary and Metastatic Liver Tumors. Anticancer Res. 2025, 45, 1171–1180. [Google Scholar] [CrossRef]
- Poirier, S.; Mayer, G.; Poupon, V.; McPherson, P.S.; Desjardins, R.; Ly, K.; Asselin, M.C.; Dy, R.; Duclos, F.J.; Witmer, M.; et al. Dissection of the Endogenous Cellular Pathways of PCSK9-Induced Low Density Lipoprotein Receptor Degradation: EVIDENCE FOR AN INTRACELLULAR ROUTE. J. Biol. Chem. 2009, 284, 28856–28864. [Google Scholar] [CrossRef]
- Seidah, N.G. Proprotein Convertase Subtilisin Kexin 9 (PCSK9) Inhibitors in the Treatment of Hypercholesterolemia and Other Pathologies. Curr. Pharm. Des. 2013, 19, 3161–3172. [Google Scholar] [CrossRef]
- Liu, X.; Bao, X.; Hu, M.; Chang, H.; Jiao, M.; Cheng, J.; Xie, L.; Huang, Q.; Li, F.; Li, C.Y. Inhibition of PCSK9 Potentiates Immune Checkpoint Therapy for Cancer. Nature 2020, 588, 693–698. [Google Scholar] [CrossRef]
- Almeida, C.R.; Ferreira, B.H.; Duarte, I.F. Targeting PCSK9: A Promising Adjuvant Strategy in Cancer Immunotherapy. Signal Transduct. Target. Ther. 2021, 6, 111. [Google Scholar] [CrossRef]
- Rada, M.; Kapelanski-Lamoureux, A.; Petrillo, S.; Tabariès, S.; Siegel, P.; Reynolds, A.R.; Lazaris, A.; Metrakos, P. Runt Related Transcription Factor-1 Plays a Central Role in Vessel Co-Option of Colorectal Cancer Liver Metastases. Commun. Biol. 2021, 4, 950. [Google Scholar] [CrossRef] [PubMed]
- Rada, M.; Reynolds, A.R.; Lazaris, A.; Seidah, N.; Metrakos, P. Inhibition of Proprotein Convertase Subtilisin-like Kexin Type 9 (PCSK9) Potentiates Anti-Angiogenic Therapy in Colorectal Cancer Liver Metastases. bioRxiv 2023. preprint. [Google Scholar] [CrossRef]
- Livak, K.J.; Schmittgen, T.D. Analysis of Relative Gene Expression Data Using Real-Time Quantitative PCR and the 2-ΔΔCT Method. Methods 2001, 25, 402–408. [Google Scholar] [CrossRef]
- Chandrashekar, D.S.; Karthikeyan, S.K.; Korla, P.K.; Patel, H.; Shovon, A.R.; Athar, M.; Netto, G.J.; Qin, Z.S.; Kumar, S.; Manne, U.; et al. UALCAN: An Update to the Integrated Cancer Data Analysis Platform. Neoplasia 2022, 25, 18–27. [Google Scholar] [CrossRef]
- Rademaker, G.; Hernandez, G.A.; Seo, Y.; Dahal, S.; Miller-Phillips, L.; Li, A.L.; Peng, X.L.; Luan, C.; Qiu, L.; Liegeois, M.A.; et al. PCSK9 Drives Sterol-Dependent Metastatic Organ Choice in Pancreatic Cancer. Nature 2025, in press. [Google Scholar] [CrossRef]
- Mei, W.; Faraj Tabrizi, S.; Godina, C.; Lovisa, A.F.; Isaksson, K.; Jernström, H.; Tavazoie, S.F. A Commonly Inherited Human PCSK9 Germline Variant Drives Breast Cancer Metastasis via LRP1 Receptor. Cell 2025, 188, 371–389.e28. [Google Scholar] [CrossRef]
- Uhlén, M.; Fagerberg, L.; Hallström, B.M.; Lindskog, C.; Oksvold, P.; Mardinoglu, A.; Sivertsson, Å.; Kampf, C.; Sjöstedt, E.; Asplund, A.; et al. Tissue-Based Map of the Human Proteome. Science 2015, 347, 1260419. [Google Scholar] [CrossRef]
- Cañellas-Socias, A.; Cortina, C.; Hernando-Momblona, X.; Palomo-Ponce, S.; Mulholland, E.J.; Turon, G.; Mateo, L.; Conti, S.; Roman, O.; Sevillano, M.; et al. Metastatic Recurrence in Colorectal Cancer Arises from Residual EMP1+ Cells. Nature 2022, 611, 603–613. [Google Scholar] [CrossRef]
- Bielenberg, D.R.; Zetter, B.R. The Contribution of Angiogenesis to the Process of Metastasis. Cancer J. 2015, 21, 267–273. [Google Scholar] [CrossRef]
- Surdo, P.L.; Bottomley, M.J.; Calzetta, A.; Settembre, E.C.; Cirillo, A.; Pandit, S.; Ni, Y.G.; Hubbard, B.; Sitlani, A.; Carfí, A. Mechanistic Implications for LDL Receptor Degradation from the PCSK9/LDLR Structure at Neutral PH. EMBO Rep. 2011, 12, 1300–1305. [Google Scholar] [CrossRef]
- McClure, K.F.; Piotrowski, D.W.; Petersen, D.; Wei, L.; Xiao, J.; Londregan, A.T.; Kamlet, A.S.; Dechert-Schmitt, A.M.; Raymer, B.; Ruggeri, R.B.; et al. Liver-Targeted Small-Molecule Inhibitors of Proprotein Convertase Subtilisin/Kexin Type 9 Synthesis. Angew. Chem.—Int. Ed. 2017, 56, 16218–16222. [Google Scholar] [CrossRef] [PubMed]
- Mo, Y.; Liang, Z.; Lan, L.; Xiong, X.; Zhang, C.; Liu, W.; Huang, H.; Fan, J.; Yang, L. Extracellular Vesicles Derived from Cervical Cancer Cells Carrying MCM3AP-AS1 Promote Angiogenesis and Tumor Growth in Cervical Cancer via the MiR-93/P21 Axis. Exp. Cell Res. 2023, 428, 113621. [Google Scholar] [CrossRef] [PubMed]
- Al Bitar, S.; Gali-Muhtasib, H. The Role of the Cyclin Dependent Kinase Inhibitor P21cip1/Waf1 in Targeting Cancer: Molecular Mechanisms and Novel Therapeutics. Cancers 2019, 11, 1475. [Google Scholar] [CrossRef] [PubMed]
- Georgakilas, A.G.; Martin, O.A.; Bonner, W.M. P21: A Two-Faced Genome Guardian. Trends Mol. Med. 2017, 23, 310–319. [Google Scholar] [CrossRef]
- Bertoli, C.; Skotheim, J.M.; De Bruin, R.A.M. Control of Cell Cycle Transcription during G1 and S Phases. Nat. Rev. Mol. Cell Biol. 2013, 14, 518–528. [Google Scholar] [CrossRef]
- Li, M.; Liu, Y.; Zhang, X.; Liu, J.; Wang, P. Transcriptomic Analysis of High-Throughput Sequencing about CircRNA, LncRNA and MRNA in Bladder Cancer. Gene 2018, 677, 189–197. [Google Scholar] [CrossRef]
- Xu, J.; Zou, J.; Wu, L.; Lu, W. Transcriptome Analysis Uncovers the Diagnostic Value of MiR-192-5p/HNF1A-AS1/VIL1 Panel in Cervical Adenocarcinoma. Sci. Rep. 2020, 10, 16584. [Google Scholar] [CrossRef]
- Xu, G.; Zhu, Y.; Liu, H.; Liu, Y.; Zhang, X. LncRNA MIR194-2HG Promotes Cell Proliferation and Metastasis via Regulation of MiR-1207-5p/TCF19/Wnt/β-Catenin Signaling in Liver Cancer. Onco Targets Ther. 2020, 13, 9887–9899. [Google Scholar] [CrossRef]
- Gu, T.; Shen, B.; Li, B.; Guo, Y.; Li, F.; Ma, Z.; Chen, L.; Zhang, Q.; Qu, Y.; Dong, H.; et al. MiR-30c Inhibits Angiogenesis by Targeting Delta-like Ligand 4 in Liver Sinusoidal Endothelial Cell to Attenuate Liver Fibrosis. FASEB J. 2021, 35, e21571. [Google Scholar] [CrossRef]
- Kao, C.J.; Martiniez, A.; Shi, X.B.; Yang, J.; Evans, C.P.; Dobi, A.; Devere White, R.W.; Kung, H.J. MiR-30 as a Tumor Suppressor Connects EGF/Src Signal to ERG and EMT. Oncogene 2014, 33, 2495–2503. [Google Scholar] [CrossRef]





| Gene (Human) | Forward Primer Sequence (5′-3′) | Reverse Primer Sequence (5′-3′) |
| PCSK9 | 5′-GGAGTGGTCTAGAGCCCGA-3′ | 5′-GCTCACACACTCGCTTGAAC-3′ |
| EPCAM | 5′-GAACACTGCTGGGGTCAGAA-3′ | 5′CTGAAGTGCAGTCCGCAAC-3′ |
| SOX 2 | 5′-ATAATAACAATCATCGGCGG-3′ | 5′-AAAAAGAGAGAGGCAAACT-3′ |
| PROM1 | 5′-AAGCATTGGCATCTTCTATG-3′ | 5′-TTTGCTCTGGAGTTTCATTC-3′ |
| RPS18 | 5′CAGAAGGATGTAAAGGATGG-3′ | 5′TATTTCTTCTTGCACACACC-3′ |
| Gene (Mouse) | Forward primer sequence (5′-3′) | Reverse primer sequence (5′-3′) |
| PCSK9 | 5′-TTGCAGCAGCTGGGAACTT-3′ | 5′-CCGACTGATGACCTCTGGA-3′ |
| EPCAM | 5′-AACACAAGACGACGTGGACA-3′ | 5′-GCTCTCCGTTCACTCTCAGG-3′ |
| SOX 2 | 5′-CACAACTCGGAGATCAGCAA-3′ | 5′-CCTCGGGAAGCGTGTACTTA-3′ |
| PROM1 | 5′-AGAGACCCTAGAGGACGCAA-3′ | 5′-GAGTGATTGGGTGAGAGCCC-3′ |
| RPS18 | 5′-CCCTGAGAAGTTCCAGCACA-3′ | 5′-TGTACTGTCGTGGGTTCTGC-3′ |
Disclaimer/Publisher’s Note: The statements, opinions and data contained in all publications are solely those of the individual author(s) and contributor(s) and not of MDPI and/or the editor(s). MDPI and/or the editor(s) disclaim responsibility for any injury to people or property resulting from any ideas, methods, instructions or products referred to in the content. |
© 2025 by the authors. Licensee MDPI, Basel, Switzerland. This article is an open access article distributed under the terms and conditions of the Creative Commons Attribution (CC BY) license (https://creativecommons.org/licenses/by/4.0/).
Share and Cite
Martin, A.; Gerovska, D.; Arauzo-Bravo, M.J.; Duarte García-Escudero, M.; García García, H.; Bañares, I.; Fontal, N.; Siegfried, G.; Evrad, S.; Pernot, S.; et al. Inhibition of PCSK9 Attenuates Liver Endothelial Cell Activation Induced by Colorectal Cancer Stem Cells During Liver Metastasis. Cancers 2025, 17, 1977. https://doi.org/10.3390/cancers17121977
Martin A, Gerovska D, Arauzo-Bravo MJ, Duarte García-Escudero M, García García H, Bañares I, Fontal N, Siegfried G, Evrad S, Pernot S, et al. Inhibition of PCSK9 Attenuates Liver Endothelial Cell Activation Induced by Colorectal Cancer Stem Cells During Liver Metastasis. Cancers. 2025; 17(12):1977. https://doi.org/10.3390/cancers17121977
Chicago/Turabian StyleMartin, Ander, Daniela Gerovska, Marcos J. Arauzo-Bravo, Maitane Duarte García-Escudero, Helena García García, Iratxe Bañares, Naroa Fontal, Geraldine Siegfried, Serge Evrad, Simon Pernot, and et al. 2025. "Inhibition of PCSK9 Attenuates Liver Endothelial Cell Activation Induced by Colorectal Cancer Stem Cells During Liver Metastasis" Cancers 17, no. 12: 1977. https://doi.org/10.3390/cancers17121977
APA StyleMartin, A., Gerovska, D., Arauzo-Bravo, M. J., Duarte García-Escudero, M., García García, H., Bañares, I., Fontal, N., Siegfried, G., Evrad, S., Pernot, S., Khatib, A.-M., & Badiola, I. (2025). Inhibition of PCSK9 Attenuates Liver Endothelial Cell Activation Induced by Colorectal Cancer Stem Cells During Liver Metastasis. Cancers, 17(12), 1977. https://doi.org/10.3390/cancers17121977

