The Lipid-Metabolism-Associated Anti-Obesity Properties of Rapeseed Diacylglycerol Oil
Abstract
1. Introduction
2. Material and Method
2.1. Feeding Preparation
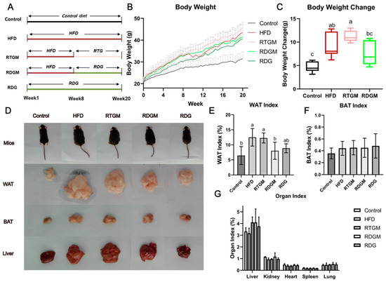
2.2. Animal Models and Study Design
2.3. Determination of Serum Biochemical Indexes
2.4. ELISA Assay for Inflammatory Cytokines Analysis
2.5. Hematoxylin and Eosin (H&E) Staining
2.6. qRT-PCR
2.7. 16S rDNA Sequencing of Gut Microbiota
2.8. Gut Flora Analysis
2.9. Statistical Analysis
3. Results
3.1. Apparent Change Characterization of the Mouse Somatotype after RDG Intervention
3.2. Fasting Serum Glucose and Ketones
3.3. Serum Indices of Lipid Metabolism, Oxidative Stress, and Inflammatory Regulation
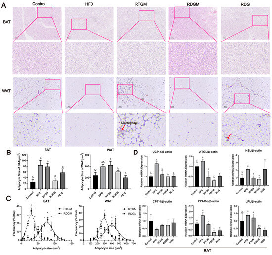
3.4. The Effect of RDG on Pathology and Adipogenic Genes of the Liver–Gut Axis
3.5. The Effect of RDG on Lipid Metabolism in Adipose Tissue
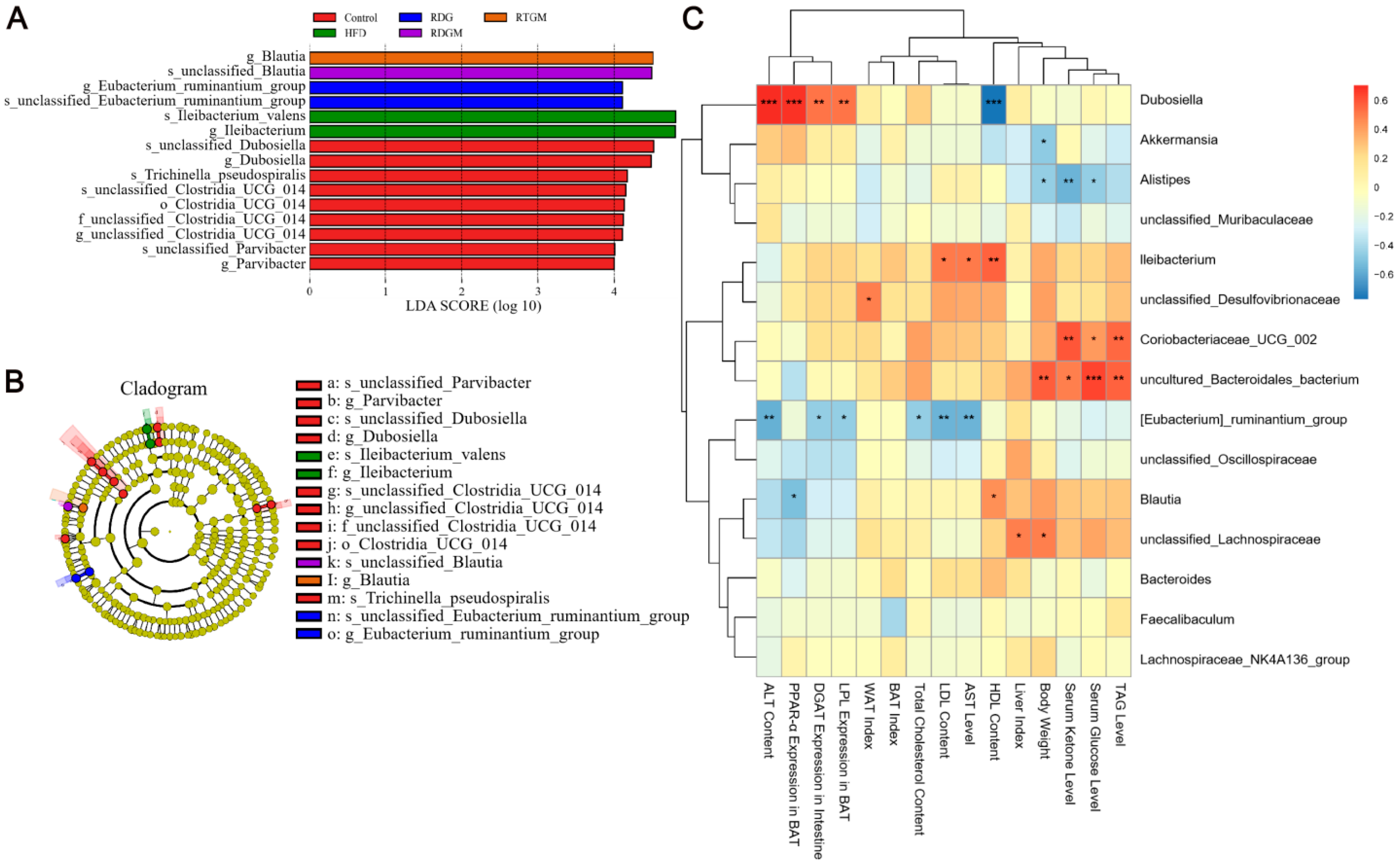
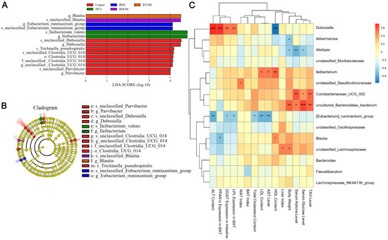
3.6. Spearman Analysis and Changes in Gut Flora Due to the RDG Intervention
4. Discussion
5. Conclusions
Supplementary Materials
Author Contributions
Funding
Institutional Review Board Statement
Informed Consent Statement
Data Availability Statement
Acknowledgments
Conflicts of Interest
References
- Lai, C.S.; Wu, J.C.; Pan, M.H. Molecular mechanism on functional food bioactives for anti-obesity. Curr. Opin. Food Sci. 2015, 2, 9–13. [Google Scholar] [CrossRef]
- Silva, S.C.D.; Lemos, M.; Junior, O.H.D.; Rodrigues, T.O.; Silva, T.L.; Silva, A.I.D.; Fiamoncini, J.; Lagranha, C.J. Overweight during development dysregulates cellular metabolism and critical genes that control food intake in the prefrontal cortex. Physiol. Behav. 2024, 276, 9. [Google Scholar] [CrossRef] [PubMed]
- Kim, H.S.; Ryoo, Z.Y.; Choi, S.U.; Lee, S. Gene expression profiles reveal effect of a high-fat diet on the development of white and brown adipose tissues. Gene 2015, 565, 15–21. [Google Scholar] [CrossRef] [PubMed]
- Feng, B.; Zhang, T.; Xu, H.Y. Human adipose dynamics and metabolic health. In Year in Diabetes and Obesity; Powers, A.C., Ahima, R.S., Eds.; Blackwell Science Publishing Ltd.: Oxford, UK, 2013; Volume 1281, pp. 160–177. [Google Scholar]
- Heinonen, S.; Jokinen, R.; Rissanen, A.; Pietiläinen, K.H. White adipose tissue mitochondrial metabolism in health and in obesity. Obes. Rev. 2020, 21, 23. [Google Scholar] [CrossRef]
- Rahman, M.S.; Jun, H.E.J. The Adipose Tissue Macrophages Central to Adaptive Thermoregulation. Front. Immunol. 2022, 13, 10. [Google Scholar] [CrossRef]
- Nguyen, H.P.; Sheng, R.; Murray, E.; Ito, Y.; Bruck, M.; Biellak, C.; An, K.; Lynce, F.; Dillon, D.A.; Magbanua, M.J.M.; et al. Implantation of engineered adipocytes that outcompete tumors for resources suppresses cancer progression. bioRxiv 2023. preprint. [Google Scholar] [CrossRef]
- Liu, X.M.; Zhang, Z.; Song, Y.J.; Xie, H.C.; Dong, M. An update on brown adipose tissue and obesity intervention: Function, regulation and therapeutic implications. Front. Endocrinol. 2023, 13, 14. [Google Scholar] [CrossRef]
- Stone, S.J. Mechanisms of intestinal triacylglycerol synthesis. Biochim. Biophys. Acta Mol. Cell Biol. Lipids 2022, 1867, 11. [Google Scholar] [CrossRef]
- Shoji, K.; Mizuno, T.; Shiiba, D.; Kawagoe, T.; Mitsui, Y. Effects of a Meal Rich in 1,3-Diacylglycerol on Postprandial Cardiovascular Risk Factors and the Glucose-Dependent Insulinotropic Polypeptide in Subjects with High Fasting Triacylglycerol Concentrations. J. Agric. Food Chem. 2012, 60, 2490–2496. [Google Scholar] [CrossRef]
- Zheng, J.S.; Wang, L.; Lin, M.; Yang, H.; Li, D. BMI status influences the response of insulin sensitivity to diacylglycerol oil in Chinese type 2 diabetic patients. Asia Pac. J. Clin. Nutr. 2015, 24, 65–72. [Google Scholar] [CrossRef]
- Ma, W.Q.; Sun, J.H.; Wang, J.J.; Sun, G.J. The effect of DAG oil replacing TAG oil on weight control and glycolipid metabolism: A meta-analysis of randomized controlled trials. J. Funct. Foods 2022, 89, 10. [Google Scholar] [CrossRef]
- Saito, S.; Hemandez-Ono, A.; Ginsberg, H.N. Dietary 1,3-diacylglycerol protects against diet-induced obesity and insulin resistance. Metab.-Clin. Exp. 2007, 56, 1566–1575. [Google Scholar] [CrossRef]
- Liu, N.; Li, N.; Faiza, M.; Li, D.M.; Yao, X.L.; Zhao, M.M. Stability and in vitro digestion of high purity diacylglycerol oil-in-water emulsions. Lwt-Food Sci. Technol. 2021, 148, 9. [Google Scholar] [CrossRef]
- Negele, L.; Schneider, B.; Ristl, R.; Stulnig, T.M.; Willfort-Ehringer, A.; Helk, O.; Widhalm, K. Effect of a low-fat diet enriched either with rapeseed oil or sunflower oil on plasma lipoproteins in children and adolescents with familial hypercholesterolaemia. Results of a pilot study. Eur. J. Clin. Nutr. 2015, 69, 337–343. [Google Scholar] [CrossRef] [PubMed]
- Dray, S.; Dufour, A.B. The ade4 package: Implementing the duality diagram for ecologists. J. Stat. Softw. 2007, 22, 1–20. [Google Scholar] [CrossRef]
- Wohlrab, P.; Kainz, M.; Schiferer, A.; Zapletal, B.; Tschernko, E. Report Euglycemic Diabetic Ketoacidosis after Cardiac Surgery in a Patient Treated with Empagliflozin for Type 2 Diabetes Mellitus. J. Cardiothorac. Vasc. Anesth. 2022, 36, 2066–2069. [Google Scholar] [CrossRef] [PubMed]
- Chi, Y.; Li, M.Y.; Yu, T.T.; Qin, J.Z.; Li, J.D.; Chen, Y.H.; Liu, Q.P. Recombinant Domain V of beta (2)-Glycoprotein I Inhibits OxLDL-induced TF Expression in Macrophages. J. Pak. Med. Assoc. 2018, 68, 1644–1649. [Google Scholar] [CrossRef]
- Tsai, C.F.; Hsu, Y.W.; Chen, W.K.; Chang, W.H.; Yen, C.C.; Ho, Y.C.; Lu, F.J. Hepatoprotective effect of electrolyzed reduced water against carbon tetrachloride-induced liver damage in mice. Food Chem. Toxicol. 2009, 47, 2031–2036. [Google Scholar] [CrossRef]
- Xu, Y.; Caldo, K.M.P.; Pal-Nath, D.; Ozga, J.; Lemieux, M.J.; Weselake, R.J.; Chen, G.Q. Properties and Biotechnological Applications of Acyl-CoA:diacylglycerol Acyltransferase and Phospholipid:diacylglycerol Acyltransferase from Terrestrial Plants and Microalgae. Lipids 2018, 53, 663–688. [Google Scholar] [CrossRef]
- Reyes-Farias, M.; Fos-Domenech, J.; Serra, D.; Herrero, L.; Sánchez-Infantes, D. White adipose tissue dysfunction in obesity and aging. Biochem. Pharmacol. 2021, 192, 12. [Google Scholar] [CrossRef]
- Wang, A.H.; Luo, J.; Moore, W.; Alkhalidy, H.; Wu, L.; Zhang, J.H.; Zhen, W.; Wang, Y.; Clegg, D.J.; Xu, B.; et al. GPR30 regulates diet-induced adiposity in female mice and adipogenesis in vitro. Sci. Rep. 2016, 6, 34302. [Google Scholar] [CrossRef] [PubMed]
- He, Q.W.; Zhang, Y.; Ma, D.; Zhang, W.Q.; Zhang, H.P. Lactobacillus casei Zhang exerts anti-obesity effect to obese glut1 and gut-specific-glut1 knockout mice via gut microbiota modulation mediated different metagenomic pathways. Eur. J. Nutr. 2022, 61, 2003–2014. [Google Scholar] [CrossRef] [PubMed]
- Nakajima, Y. Water-retaining ability of diacylglycerol. J. Am. Oil Chem. Soc. 2004, 81, 907–912. [Google Scholar] [CrossRef]
- Maki, K.C.; Davidson, M.H.; Tsushima, R.; Matsuo, N.; Tokimitsu, I.; Umporowicz, D.M.; Dicklin, M.R.; Foster, G.S.; Ingram, K.A.; Anderson, B.D.; et al. Consumption of diacylglycerol oil as part of a reduced-energy diet enhances loss of body weight and fat in comparison with consumption of a triacylglycerol control oil. Am. J. Clin. Nutr. 2002, 76, 1230–1236. [Google Scholar] [CrossRef] [PubMed]
- Devi, B.; Gangadhar, K.N.; Prasad, R.B.N.; Sugasini, D.; Rao, Y.P.C.; Lokesh, B.R. Nutritionally enriched 1,3-diacylglycerol-rich oil: Low calorie fat with hypolipidemic effects in rats. Food Chem. 2018, 248, 210–216. [Google Scholar] [CrossRef]
- Anikisetty, M.; Krishna, A.G.G.; Panneerselvam, V.; Kamatham, A.N. Diacylglycerol (DAG) rich rice bran and sunflower oils modulate lipid profile and cardiovascular risk factors in Wistar rats. J. Funct. Foods 2018, 40, 117–127. [Google Scholar] [CrossRef]
- Tang, T.K.; Beh, B.K.; Alitheen, N.B.M.; Lo, S.K.; Lee, Y.Y.; Lai, O.M. Suppression of visceral adipose tissue by palm kernel and soy-canola diacylglycerol in C57BL/6N mice. Eur. J. Lipid Sci. Technol. 2013, 115, 1266–1273. [Google Scholar] [CrossRef]
- Shin, S.; Ajuwon, K.M. Lipopolysaccharide Alters Thermogenic and Inflammatory Genes in White Adipose Tissue in Mice Fed Diets with Distinct 18-Carbon Fatty-Acid Composition. Lipids 2018, 53, 885–896. [Google Scholar] [CrossRef] [PubMed]
- Wang, Y.F.; Lee, G.L.; Huang, Y.H.; Kuo, C.C. sn-1,2-diacylglycerols protect against lethal endotoxemia by controlling systemic inflammation. Immunobiology 2016, 221, 1309–1318. [Google Scholar] [CrossRef]
- Wang, Y.; Zhao, M.M.; Tang, S.Z.; Song, K.K.; Han, X.; Ou, S.Y. Evaluation of the Oxidative Stability of Diacylglycerol-Enriched Soybean Oil and Palm Olein under Rancimat-Accelerated Oxidation Conditions. J. Am. Oil Chem. Soc. 2010, 87, 483–491. [Google Scholar] [CrossRef]
- Saito, S.; Mori, A.; Osaki, N.; Katsuragi, Y. Diacylglycerol Enhances the Effects of Alpha-Linolenic Acid against Visceral Fat: A Double-Blind Randomized Controlled Trial. Obesity 2017, 25, 1667–1675. [Google Scholar] [CrossRef] [PubMed]
- Saito, S.; Fukuhara, I.; Osaki, N.; Nakamura, H.; Katsuragi, Y. Consumption of alpha-Linolenic Acid-enriched Diacylglycerol Reduces Visceral Fat Area in Overweight and Obese Subjects: A Randomized, Double-blind Controlled, Parallel-group Designed Trial. J. Oleo Sci. 2016, 65, 603–611. [Google Scholar] [CrossRef]
- Meng, Y.H.; Li, W.L.; Hu, C.X.; Chen, S.; Li, H.Y.; Bai, F.F.; Zheng, L.J.; Yuan, Y.; Fan, Y.Y.; Zhou, Y.F. Ginsenoside F1 administration promotes UCP1-dependent fat browning and ameliorates obesity-associated insulin resistance. Food Sci. Human Wellness 2023, 12, 2061–2072. [Google Scholar] [CrossRef]
- Murase, T.; Aoki, M.; Wakisaka, T.; Hase, T.; Tokimitsu, I. Anti-obesity effect of dietary diacylglycerol in C57BL/6J mice: Dietary diacylglycerol stimulates intestinal lipid metabolism. J. Lipid Res. 2002, 43, 1312–1319. [Google Scholar] [CrossRef]
- Han, L.L.; Sun, R.R.; Wang, Y.; Luo, J.M.; Peng, X.C. Soybean diacylglycerol regulates lipid metabolism in d-galactose-induced aging rats by altering gut microbiota and gene expression of colonic epithelial cells. Food Funct. 2022, 13, 1437–1446. [Google Scholar] [CrossRef]
- Betz, M.J.; Bielohuby, M.; Mauracher, B.; Abplanalp, W.; Müller, H.H.; Pieper, K.; Ramisch, J.; Tschöp, M.H.; Beuschlein, F.; Bidlingmaier, M.; et al. Isoenergetic Feeding of Low Carbohydrate-High Fat Diets Does Not Increase Brown Adipose Tissue Thermogenic Capacity in Rats. PLoS ONE 2012, 7, 12. [Google Scholar] [CrossRef]
- Koliada, A.; Syzenko, G.; Moseiko, V.; Budovska, L.; Puchkov, K.; Perederiy, V.; Gavalko, Y.; Dorofeyev, A.; Romanenko, M.; Tkach, S.; et al. Association between body mass index and Firmicutes/Bacteroidetes ratio in an adult Ukrainian population. BMC Microbiol. 2017, 17, 6. [Google Scholar] [CrossRef]
- Indiani, C.; Rizzardi, K.F.; Castelo, P.M.; Ferraz, L.F.C.; Darrieux, M.; Parisotto, T.M. Childhood Obesity and Firmicutes/Bacteroidetes Ratio in the Gut Microbiota: A Systematic Review. Child Obes. 2018, 14, 501–509. [Google Scholar] [CrossRef] [PubMed]
- Yang, J.M.; Long, Y.; Ye, H.; Wu, Y.L.; Zhu, Q.; Zhang, J.H.; Huang, H.; Zhong, Y.B.; Luo, Y.; Wang, M.Y. Effects of rapeseed oil on body composition and glucolipid metabolism in people with obesity and overweight: A systematic review and meta-analysis. Eur. J. Clin. Nutr. 2024, 78, 6–18. [Google Scholar] [CrossRef]
- Liu, X.M.; Mao, B.Y.; Gu, J.Y.; Wu, J.Y.; Cui, S.M.; Wang, G.; Zhao, J.X.; Zhang, H.; Chen, W. Blautia-a new functional genus with potential probiotic properties? Gut Microbes 2021, 13, 21. [Google Scholar] [CrossRef]
- Xu, Z.F.; Lian, C.L.; Pan, L.X.; Lai, W.J.; Zhang, F.; Peng, L.M.; Zhou, S.J.; Zhao, G.H.; Yang, X.Z.; Zhang, G.H.; et al. N-acetyl-L-leucine protects MPTP-treated Parkinson's disease mouse models by suppressing Desulfobacterota via the gut-brain axis. Brain Res. Bull. 2023, 202, 10. [Google Scholar] [CrossRef] [PubMed]
- Liu, Z.Q.; Ai, C.Q.; Lin, X.P.; Guo, X.M.; Song, S.; Zhu, B.W. Sea cucumber sulfated polysaccharides and Lactobacillus gasseri synergistically ameliorate the overweight induced by altered gut microbiota in mice. Food Funct. 2023, 14, 4106–4116. [Google Scholar] [CrossRef] [PubMed]
- Wang, H.; Shen, Q.; Zhang, F.; Fu, Y.X.; Zhu, Y.Q.; Zhao, L.X.; Wang, C.; Zhao, Q.Y. Heat-treated foxtail millet protein delayed the development of pre-diabetes to diabetes in mice by altering gut microbiota and metabolomic profiles. Food Funct. 2023, 14, 4866–4880. [Google Scholar] [CrossRef] [PubMed]
- Wang, H.Y.; Xia, P.K.; Lu, Z.Y.; Su, Y.; Zhu, W.Y. Metabolome-Microbiome Responses of Growing Pigs Induced by Time-Restricted Feeding. Front. Vet. Sci. 2021, 8, 12. [Google Scholar] [CrossRef] [PubMed]







| Raw Materials (g/kg) | Control Diet | HFD Diet | RTG Diet | RDG Diet |
|---|---|---|---|---|
| Oil | Soybean oil + Lard 40 | Soybean oil + Lard 202.5 | RTG oil 202.5 | RDG oil 202.5 |
| Casein | 200 | 200 | 200 | 200 |
| L-Cysteine | 3 | 3 | 3 | 3 |
| Corn starch | 315 | 72.8 | 72.8 | 72.8 |
| Maltodextrin | 35 | 100 | 100 | 100 |
| Sucrose | 350 | 167.8 | 167.8 | 167.8 |
| Cellulose | 50 | 50 | 50 | 50 |
| Mixed mineral | 10 | 50 | 50 | 50 |
| Mixed vitamins | 10 | 10 | 10 | 10 |
| Gene | Forword (5′ to 3′) | Reverse (5′ to 3′) |
|---|---|---|
| PPAR-γ | TGTGGACCTCTCCGTGATGG | GGTTCTACTTTGATCGCACTTTGG |
| PPAR-α | GGATGTCACACAATGCAATTCGCT | TCACAGAACGGCTTCCTCAGGTT |
| DGAT | AGTGGCAATGCTATCATCATCGT | AAGGAATAAGTGGGAACCAGATCA |
| CPT-1 | GCACTGCAGCTCGCACATTACAA | CTCAGACAGTACCTCCTTCAGGAAA |
| UCP-1 | AAGACAGAAGAGCATAGCATTCAC | CCAGTCATACACTCCCACCTC |
| HSL | CTGCTGACCATCAACCGAC | CGATGGAGAGAGTCTGCA |
| LPL | GTACCTGAAGACTCGCTCTC | AGGGTGAAGGGAATGTTCTC |
| ATGL | AGTGAGTGGCTGGTGAAAGGT | CGCCTTGCTGAGAATCACCAT |
Disclaimer/Publisher’s Note: The statements, opinions and data contained in all publications are solely those of the individual author(s) and contributor(s) and not of MDPI and/or the editor(s). MDPI and/or the editor(s) disclaim responsibility for any injury to people or property resulting from any ideas, methods, instructions or products referred to in the content. |
© 2024 by the authors. Licensee MDPI, Basel, Switzerland. This article is an open access article distributed under the terms and conditions of the Creative Commons Attribution (CC BY) license (https://creativecommons.org/licenses/by/4.0/).
Share and Cite
Mao, Y.; Zheng, D.; He, L.; Chen, J. The Lipid-Metabolism-Associated Anti-Obesity Properties of Rapeseed Diacylglycerol Oil. Nutrients 2024, 16, 2003. https://doi.org/10.3390/nu16132003
Mao Y, Zheng D, He L, Chen J. The Lipid-Metabolism-Associated Anti-Obesity Properties of Rapeseed Diacylglycerol Oil. Nutrients. 2024; 16(13):2003. https://doi.org/10.3390/nu16132003
Chicago/Turabian StyleMao, Yilin, Danhong Zheng, Lin He, and Jing Chen. 2024. "The Lipid-Metabolism-Associated Anti-Obesity Properties of Rapeseed Diacylglycerol Oil" Nutrients 16, no. 13: 2003. https://doi.org/10.3390/nu16132003
APA StyleMao, Y., Zheng, D., He, L., & Chen, J. (2024). The Lipid-Metabolism-Associated Anti-Obesity Properties of Rapeseed Diacylglycerol Oil. Nutrients, 16(13), 2003. https://doi.org/10.3390/nu16132003

