Volcanic Anomalies Monitoring System (VOLCANOMS), a Low-Cost Volcanic Monitoring System Based on Landsat Images
Abstract
1. Introduction
2. Physical Parameters for Detecting and Quantifying Thermal Anomalies Using Landsat Images
2.1. Calculating Thermal Radiance
- Spectral radiance recorded by a satellite in a specific wavelength .
- Transmisivity or atmospheric spectral transmission coefficient
- Spectral emissivity
- Distribution Planck’s function
- Spectral reflectivity
- Downwelling spectral radiance (radiation reflected by a surface; )
- Upwelling spectral radiance
- T = temperature of a body surface in Kelvin (K)
- = wavelength
- Band-specific rescaling gain factor
- Band-specific rescaling bias factor
- Spectral radiance for DN = 0 in a specific wavelength
- Spectral radiance for maximum DN in a specific wavelength
- 255 for TM and ETM+ and 65,535 for OLI
2.2. Corrections
2.3. Three Bands and Three Components Method
2.4. Heat and Mass Fluxes
- = Stefan–Boltzman constant, 5.67 × 10−8 W/m2K4
- emissivity
- = acceleration constant (m/s2)
- = thermal conductivity air (W/mK)
- = cubic expansivity air (1/K)
- = density air (kg/m3)
- = viscosity air (kg/ms)
- thermal expansivity air (m2/s)
- total flux gas (kg/s)
- specific heat capacity of gas (J/kgK)
- magma temperature (K)
- water flux (kg/s)
- latent heat of condensation (2.26 × 106 J/kg)
- M = mass flux (kg/s)
- latent heat crystallization (J/kg)
- crystallized mass fraction
- = specific heat capacity of the magma (J/kg)
- magma cooling from liquidus at the temperature of the thermal feature
2.5. Thermal Radiance, Brightness Temperature, and Radiative Flux Using TIR Bands
- = top of atmosphere radiance
- rescaling factor /DN)
- pixel digital number (DN)
- rescaling factor
- A = Pixel area (m2)
- σ = Stefan–Boltzmann constant
- ε = emissivity
- T = brightness temperature (K)
2.6. Errors and Uncertainties
3. Volcanic Anomalies Monitoring System
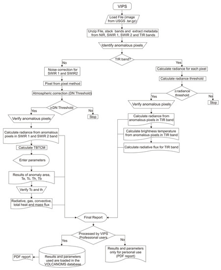
3.1. Volcanic Imagery Processing Software: The Online Software Used to Process Landsat Images
3.2. The Online Platform
3.3. Accessibility
4. Volcanic Monitoring Using VOLCANOMS
4.1. Krakatau Volcano
4.2. Stromboli Volcano
4.3. Fuego Volcano
4.4. Villarrica Volcano
4.5. Lascar Volcano
5. Conclusions, Perspectives and Future Work
Supplementary Materials
Author Contributions
Funding
Acknowledgments
Conflicts of Interest
References
- Novak, M.A.; Watson, I.M.; Delgado-Granados, H.; Rose, W.I.; Cárdenas-González, L.; Realmuto, V.K. Volcanic emissions from Popocatépetl volcano, Mexico, quantified using Moderate Resolution Imaging Spectroradiometer (MODIS) infrared data: A case study of the December 2000–January 2001 emissions. J. Volcanol. Geoth. Res. 2008, 170, 76–85. [Google Scholar] [CrossRef]
- Nadeau, P.; Palma, J.L.; Waite, G. Linking volcanic tremor, degassing and eruption dynamics via SO2 imaging. Geophys. Res. Lett. 2011, 38, L01304. [Google Scholar] [CrossRef]
- Dehn, J.; Dean, K.; Engle, K. Thermal monitoring of North Pacific volcanoes from space. Geology 2000, 28, 755–758. [Google Scholar] [CrossRef]
- Schneider, D.J.; Dean, K.G.; Dehn, J.; Miller, T.P.; Kirianov, V.Y. Monitoring and analyses of volcanic activity using remote sensing data at the Alaska Volcano Observatory: Case study fro Kamchatka, Rusia, December 1997. In Remote Sensing of Active Volcanism; Mouginis-Mark, P.K., Crisp, J.A., Fink, J.H., Eds.; American Geophysical Union: Washington, DC, USA, 2000; Volume 116, pp. 65–85. [Google Scholar]
- Neal, C.; Herrick, J.A.; Girina, O.A.; Chibisova, M.V.; Rybin, A.V.; McGimsey, R.; Dixon, J. 2010 Volcanic activity in Alaska, Kamchatka, and the Kurile Islands: Summary of events and response of the Alaska Volcano Observatory. In U.S. Geological Survey Scientific Investigations Report; United States Geological Survey: Reston, VA, USA, 2014; Volume 5034, pp. 17–62. [Google Scholar]
- Patrick, M.R.; Kauahikaua, J.; Orr, T.; Davies, A.; Ramsey, M. Operational thermal remote sensing and lava flow monitoring at the Hawaiian Volcano Observatory. Geol. Soc. Spec. Publ. 2016, 426, 489–503. [Google Scholar] [CrossRef]
- Parker, A. In Frontiersi, An Investigation of International Volcano Monitoring Techniques: To Provide an Evidence Base for Future Support of the Rabaul Volcano Observatory by the Australian Government. 2018. Available online: https://frontiersi.com.au/wp-content/uploads/2019/02/FrontierSI-Investigation-of-International-Volcano-Monitoring-Report.pdf (accessed on 15 May 2020).
- Wright, R. MODVOLC: 14 years of autonomous observations of effusive volcanism from space. Geol. Soc. Spec. Publ. 2015, 426, 23–53. [Google Scholar] [CrossRef]
- Valade, S.; Ley, A.; Massimetti, F.; D’Hondt, O.; Laiolo, M.; Coppola, D.; Loibi, D.; Hellwich, O.; Walter, T. Towards global volcano monitoring using multisensor Sentinel Missions and artifical Intelligence: The MOUNTS monitoring system. Remote Sens. 2019, 11, 1528. [Google Scholar] [CrossRef]
- Coppola, D.; Laiolo, M.; Cigolini, C.; Massimetti, F.; Delle Donne, D.; Ripepe, M.; Arias, H.; Barsotti, S.; Bucarey, C.; Centeno, R.; et al. Thermal remote sensing for global volcano monitoring: Experiences from the MIROVA system. Front. Earth Sci. 2020, 7, 362. [Google Scholar] [CrossRef]
- Gawarecki, S.J.; Lyon, R.J.P.; Nordberg, W. Infrared spectral returns and imagery of the Earth from space and their application to geological problems. In Scientific Experiments for Manned Orbital Flight; Badgley, P.C., Ed.; American Astronautical Society: San Diego, CA, USA, 1965; Volume 4, pp. 13–133. [Google Scholar]
- Harris, A. Thermal Remote Sensing of Active Volcanoes: A User’s Manual; Cambridge University Press: Cambridge, UK, 2013; p. 450. [Google Scholar]
- Ramsey, M.S.; Harris, A.J.L. Volcanology 2020: How will thermal remote sensing of volcanic surface activity evolve over the next decade? J. Volcanol. Geotherm. Res. 2013, 249, 217–233. [Google Scholar] [CrossRef]
- Wright, R.; Flynn, L.P.; Garbeil, H.; Harris, A.J.; Pilger, E. MODVOLC: Near-real-time thermal monitoring of global volcanism. J. Volcanol. Geotherm. Res. 2004, 135, 29–49. [Google Scholar] [CrossRef]
- Wright, R.; Flynn, L.; Garbeil, H.; Harris, A.; Pilger, E. Automated volcanic eruption detection using MODIS. Remote Sens. Environ. 2002, 82, 135–155. [Google Scholar] [CrossRef]
- Labazuy, P.; Gouhier, M.; Harris, A.; Guéhenneux, Y.; Hervo, M.; Bergès, J.C.; Fréville, P.; Cacault, P.; Rivet, S. l-time monitoring of the April–May 2010 Eyjafjallajökull ash cloud: An example of a web-based, satellite data-driven, reporting system. Int. J. Environ. Pollut. 2012, 48, 262–272. [Google Scholar] [CrossRef]
- Gouhier, M.; Guéhenneux, Y.; Labazuy, P.; Cacault, P.; Decriem, J.; Rivet, S. HOTVOLC: A web-based monitoring system for volcanic hot spots. Geol. Soc. Spec. Publ. 2016, 426, 223–241. [Google Scholar] [CrossRef]
- Coppola, D.; Laiolo, M.; Gigolini, C.; Delle Donne, D.; Ripepe, M. Enhanced volcanic hot-spot detection using MODIS IR data: Results from the Mirova system. Geol. Soc. Spec. Publ. 2015, 426, 181–205. [Google Scholar] [CrossRef]
- Palma, J.L.; Courtland, L.; Charbonnier, S.; Tortini, R.; Valentine, G. Vhub: A knowledge management system to facilitate online collaborative volcano modeling and research. J. Appl. Volcanol. 2014, 3, 2. [Google Scholar] [CrossRef]
- Trunk, L.; Bernard, A. Investigating crater lake warming using ASTER thermal imagery: Case studies at Ruapehu, Poás, Kawah Ijen, and Copahue Volcanoes. J. Volcanol. Geotherm. Res. 2018, 178, 259–270. [Google Scholar] [CrossRef]
- Pieri, D.; Abrams, M. ASTER observations of thermal anomalies preceding the April 2003 eruption of Chikurachki volcano, Kurile Islands, Russia. Remote Sens. Environ. 2005, 99, 84–94. [Google Scholar] [CrossRef]
- Rose, S.; Ramsey, M. The 2005 eruption of Kliuchevskoi volcano: Chronology and processes derived from ASTER spaceborne and field-based data. J. Volcanol. Geotherm. Res. 2009, 184, 367–380. [Google Scholar] [CrossRef]
- Jay, J.A.; Welch, M.; Pritchard, M.E.; Mares, P.J.; Mnich, M.E.; Melkonian, A.K.; Aguilera, F.; Naranjo, J.A.; Sunagua, M.; Clavero, J. Volcanic hotspots of the central and southern Andes as seen from space by ASTER and MODVOLC between the years 2000 and 2010. Geol. Soc. Spec. Publ. 2013, 380, 161–185. [Google Scholar] [CrossRef]
- Murphy, S.W.; Wright, R.; Oppenheimer, C.; Souza Filho, C.R. MODIS and ASTER synergy for characterizing thermal volcanic activity. Remote Sens. Environ. 2013, 131, 195–205. [Google Scholar] [CrossRef]
- Rothery, D.A.; Francis, P.W.; Wood, C.A. Volcano monitoring using short wavelength infrared data from satellites. J. Geophys. Res. 1988, 93, 7993. [Google Scholar] [CrossRef]
- Flynn, L.P.; Harris, A.J.L.; Wright, R. Improved identification of volcanic features using Landsat 7 ETM+. Remote Sens. Environ. 2001, 78, 180–193. [Google Scholar] [CrossRef]
- Blackett, M. Early analysis of Landsat-8 thermal infrared sensor imagery of volcanic activity. Remote Sens. 2014, 6, 2282–2295. [Google Scholar] [CrossRef]
- Urai, M. Volcano monitoring with Landsat TM short-wave infrared bands: The 1990-1994 eruption of Unzen Volcano, Japan. Int. J. Remote Sens. 2010, 21, 861–872. [Google Scholar] [CrossRef]
- González, C.; Inostroza, M.; Aguilera, F.; González, R.; Viramonte, J.; Menzies, A. Heat and mass flux measurements using Landsat images from the 2000-2004 period, Lascar volcano, northern Chile. J. Volcanol. Geotherm. Res. 2015, 301, 277–292. [Google Scholar] [CrossRef]
- Harris, A.; Flynn, L.; Keszthelyi, L.; Mouginis-Mark, P.; Rowland, S.; Resing, J. Calculation of lava effusion rates from Landsat TM data. Bull. Volcanol. 1998, 60, 52–71. [Google Scholar] [CrossRef]
- Wright, R.; Flynn, L.; Harris, A. Evolution of lava flow-fields at Mount Etna, 27–28 October 1999, observed by Landsat 7 ETM+. Bull. Volcanol. 2001, 63, 1–7. [Google Scholar] [CrossRef]
- Harris, A.; Rose, W.; Flynn, L. Temporal trends in lava dome extrusion at Santiaguito 1922-2000. Bull. Volcanol. 2003, 65, 77–89. [Google Scholar] [CrossRef]
- Marchese, F.; Genzano, N.; Neri, M.; Falconieri, A.; Mazzeo, G.; Pergola, N. A multi-channel algorithm for mapping volcanic thermal anomalies by Means of Sentinel-2 MSI and Landsat-8 OLI data. Remote Sens. 2019, 11, 2876. [Google Scholar] [CrossRef]
- Oppenheimer, C.; Francis, P.W.; Rothery, D.A.; Carlton, R.W.T.; Glaze, L.S. Infrared image analysis of volcanic thermal features: Láscar volcano, Chile, 1984–1992. J. Geophys. Res. 1993, 98, 4269. [Google Scholar] [CrossRef]
- Chander, G.; Markham, B.; Herlder, D. Summary of current radiometric calibration coefficients for Landsat MSS, TM, ETM+, and EO-1 ALI sensors. Remote Sens. Environ. 2009, 113, 893–903. [Google Scholar] [CrossRef]
- Harris, A.; Stevenson, D. Magma budgets and steady-state activity of Vulcano and Stromboli. Geophys. Res. Lett. 1997, 24, 1043–1046. [Google Scholar] [CrossRef]
- Wooster, M.J.; Rothery, D.A. Time-series analysis of effusive volcanic activity using the ERS along track scanning radiometer: The 1995 eruption of Fernandina volcano, Galápagos Islands. Remote Sens. Environ. 1997, 62, 109–117. [Google Scholar] [CrossRef]
- Harris, A.; Flynn, L.; Rothery, D.; Oppenheimer, C.; Sherman, S. Mass flux measurements at active lava lakes: Implications for magma recycling. J. Geophys. Res. 1999, 104, 7117–7136. [Google Scholar] [CrossRef]
- Harris, A.; Wright, R.; Flynn, L. Remote monitoring of Mount Erebus volcano, Antarctica, using Polar Orbiters: Progress and Prospects. Remote Sens. 1999, 20, 3051–3071. [Google Scholar] [CrossRef]
- Kays, W.; Crawford, M. Convective Heat and Mass Transfer, 2nd ed.; McGraw-Hill Ryerson: New York, NY, USA, 1980; p. 420. [Google Scholar]
- Incropera, F.; DeWitt, D. Fundamentals of Heat and Mass Transfer, 4th ed.; John Wiley and Sons: New York, NY, USA, 1996; p. 886. [Google Scholar]
- Anderson, A.T. Some basaltic and andesitic gases. Rev. Geophys. 1975, 13, 37–55. [Google Scholar] [CrossRef]
- Gerlach, T.M. Interpretation of volcanic gas data from tholeiitic and Alkaline Mafic Lavas. Bull. Volcanol. 1982, 45, 235–244. [Google Scholar] [CrossRef]
- Oppenheimer, C. Lava flow cooling estimated from Landsat Thermal Mapper infrared data: The Lonquimay eruption (Chile, 1989). J. Geophys. Res. 1991, 96, 21865–21878. [Google Scholar] [CrossRef]
- Camus, G.; Gourgaud, A.; Vincent, P.M. Petrologic evolution of Krakatau (Indonesia): Implications for a future activity. J. Volcanol. Geotherm. Res. 1987, 33, 299–316. [Google Scholar] [CrossRef]
- Global Volcanism Program. In Global Volcanism Program, Krakatau (Indonesia) Strombolian, Lava Flow, and Explosive Activities Resume, June–October 2018. 2018. Available online: https://volcano.si.edu/showreport.cfm?doi=10.5479/si.GVP.BGVN201810-262000 (accessed on 16 May 2020).
- Global Volcanism Program. In Global Volcanism Program, Krakatau (Indonesia) Ash Plumes, Balistic Ejecta, and Lava Extrusion during October-December; Partial Collapse and Tsunami in Late December; Surtseyan Activity in December-January 2019. 2019. Available online: https://volcano.si.edu/showreport.cfm?doi=10.5479/si.GVP.BGVN201903-262000 (accessed on 16 May 2020).
- Speranza, F.; Pompilio, M.; D’Ajello Caracciolo, F.; Sagnotti, L. Holocene eruptive history of the Stromboli volcano: Constraints from paleomagnetic dating. J. Geophys. Res. 2008, 113, B09101. [Google Scholar] [CrossRef]
- Calvari, S.; Spampinato, L.; Lodato, L. The 5 April 2003 vulcanian paroxysmal explosion at Stromboli Volcano (Italy) from field observations and thermal data. J. Volcanol. Geotherm. Res. 2005, 149, 160–175. [Google Scholar] [CrossRef]
- Global Volcanism Program. Stromboli (Italy). In Global Volcanism Program, Major Explosions on 3 July and 28 August 2019; Hiker Killed by Ejecta. 2019. Available online: https://volcano.si.edu/showreport.cfm?doi=10.5479/si.GVP.BGVN201909-211040 (accessed on 16 May 2020).
- Chesner, C.A.; Rose, W. Geochemistry and evolution of the Fuego Volcanic Complex, Guatemala. J. Volcanol. Geotherm. Res. 1984, 21, 25–44. [Google Scholar] [CrossRef]
- Vallance, J.W.; Schilling, S.P.; Matías, O.; Rose, W.; Howell, M.M. Volcano hazards at Fuego and Acatenango, Guatemala; United States Geological Survey: Reston, VA, USA, 2001; p. 24. [Google Scholar]
- Global Volcanism Program. In Global Volcanism Program, Fuego (Guatemala) Pyroclastic Flows on 3 June 2018 Cause at Least 110 Fatalities, 197, Missing, and Extensive Damage; Ongoing Ash Explosions, Pyroclastic Flows, and Lahars. 2018. Available online: https://volcano.si.edu/showreport.cfm?doi=10.5479/si.GVP.BGVN201808-342090 (accessed on 16 May 2020).
- Clavero, J.; Moreno, H. Evolution of Villarrica volcano (39.5° S), southern Andes, Chile. In Villarrica Volcano (39.5° S), Southern Andes, Chile; Lara, L., Clavero, J., Eds.; Servicio Nacional de Geología y Minería: Santiago, Chile, 2004; Volume 61, pp. 17–27. [Google Scholar]
- Lara, L. Overview of Villarrica Volcano. In Villarrica Volcano (39.5° S), Southern Andes, Chile; Lara, L., Clavero, J., Eds.; Servicio Nacional de Geología y Minería: Santiago, Chile, 2004; Volume 61, pp. 5–12. [Google Scholar]
- Global Volcanism Program. In Global Volcanism Program, Villarrica (Chile) Lava Lake Reappears in February 2015 and Is Ongoing; Large Ash Explosion on 3 March 2015. 2016. Available online: https://volcano.si.edu/showreport.cfm?doi=10.5479/si.GVP.BGVN201611-357120 (accessed on 16 May 2020).
- Global Volcanism Program. In Global Volcanism Program, Villarrica (Chile) Lava Lake Level Fluctuates and Strombolian Activity Persists during October 2016–November 2017. 2017. Available online: https://volcano.si.edu/showreport.cfm?doi=10.5479/si.GVP.BGVN201712-357120. (accessed on 16 May 2020).
- Global Volcanism Program. In Global Volcanism Program, Villarrica (Chile) Thermal Activity Increases November-December 2017 and July–August 2018; Intermittent Incandescence and Ash. 2018. Available online: https://volcano.si.edu/showreport.cfm?doi=10.5479/si.GVP.BGVN201810-357120 (accessed on 16 May 2020).
- Delgado, F.; Pritchard, M.; Ebmeier, S.; González, P.; Lara, L. Recent unrest (2002-2015) imaged by space geodesy at the highest risk Chilean volcanoes: Villarrica, Llaima, and Calbuco (Southern andes). J. Volcanol. Geotherm. Res. 2017, 344, 270–288. [Google Scholar] [CrossRef]
- Gardeweg, M.; Amigo, A.; Matthews, S.; Sparks, R.; Clavero, J. Geología del volcán Lascar, Región de Antofagasta; Servicio Nacional de Geología y Minería: Santiago, Chile, 2011; p. 40.
- Calder, E.; Sparks, R.S.J.; Gardeweg, M. Erosion, transport and segregation of pumice and lithic clasts in pyroclastic flows inferred from ignimbrite at Lascar Volcano, Chile. J. Volcanol. Geotherm. Res. 2000, 104, 201–235. [Google Scholar] [CrossRef]
- González-Ferrán, O. Volcanes de Chile, 1st ed.; Instituto Geográfico Militar: Santiago, Chile, 1995; p. 635. [Google Scholar]
- Francis, P.W.; Rothery, D.A. Using the Landsat Thematic Mapper to detect and monitor active volcanoes: An example from Lascar volcano, Northern Chile. Geology 1987, 15, 614–617. [Google Scholar] [CrossRef]
- Glaze, L.; Francis, P.W.; Rothery, D.A. Measuring thermal budgets of active volcanoes by satellite remote sensing. Nature 1989, 338, 144–146. [Google Scholar] [CrossRef]
- Matthews, S.; Gardeweg, M.; Sparks, R. The 1984 to 1996 cyclic activity of Lascar Volcano, northern Chile: Cycles of dome growth, dome subsidence, degassing and explosive eruptions. Bull. Volcanol. 1997, 59, 72–82. [Google Scholar] [CrossRef]
- Gardeweg, M.; Foot, S.; Gaze, L.; Self, S.; Francis, P.; de Silva, S.; Rose, W.; Andres, R. Informe preliminar sobre la evolución de la erupción del volcán Lascar (II Región), noviembre 1989; Servicio Nacional de Geología y Minería: Santiago, Chile, 1989; p. 27.
- Global Volcanism Program. Lascar (Chile) Apparent New Lava Dome; Gas and Ash Emission. 1989. Available online: https://volcano.si.edu/showreport.cfm?doi=10.5479/si.GVP.BGVN198903-355100 (accessed on 16 May 2020).
- Global Volcanism Program. In Global Volcanism Program, Lascar (Chile) Continued Lava Dome Growth. 1989. Available online: https://volcano.si.edu/showreport.cfm?doi=10.5479/si.GVP.BGVN198906-355100 (accessed on 16 May 2020).
- Gardeweg, M. La actividad eruptiva 1986–1990 del volcán Lascar, Región de Antofagasta, Chile. In Proceedings of the 6th Chilean Geological Congress, Viña del Mar, Chile, 5–9 August 1991. [Google Scholar]
- Gardeweg, M. Ciclo eruptivo 1985–1993 del volcán Lascar, N. de Chile. In Proceedings of the Cuarta Reunión Internacional volcán de Colima, Colima, Mexico, 22–25 January 1994. [Google Scholar]
- Wooster, M. Long-term infrared surveillance of Lascar Volcano: Contrasting activity cycles and cooling pyroclastics. Geophys. Res. Lett. 2001, 28, 847–850. [Google Scholar] [CrossRef]
- Aguilera, F.; Martínez, C.; Tassi, F.; Viramonte, J.; Medina, E.; Vargas, H. Actividad del Volcán Lascar en el periodo 2000–2002. In Proceedings of the 10th Chilean Geological Congress, Concepción, Chile, 6–10 October 2003. [Google Scholar]
- Aguilera, F.; Viramonte, J.; Medina, E.; Guzmán, K.; Becchio, R.; Delgado, H.; Arnosio, M. Eruptive activity from Lascar Volcano (2003–2005). In Proceedings of the 11th Chilean Geological Congress, Antofagasta, Chile, 7–11 August 2006. [Google Scholar]
- Aguilera, F.; Viramonte, J.; Medina, E.; Guzmán, K.; Becchio, R.; Delgado, H.; Arnosio, M. Recent eruptive activity from Lascar volcano (2006). In Proceedings of the 11th Chilean Geological Congress, Antofagasta, Chile, 7–11 August 2006. [Google Scholar]
- Global Volcanism Program. In Global Volcanism Program, Lascar (Chile) Five-Day Eruption Sequence in April 2006; Plume Seen 220 km Away. 2006. Available online: https://volcano.si.edu/showreport.cfm?doi=10.5479/si.GVP.BGVN200604-355100 (accessed on 16 May 2020).
- Global Volcanism Program. In Global Volcanism Program, Lascar (Chile) Seismicity, Glow, Gray Plumes, and Other Anomalies Suggest April 2013 Eruption. 2013. Available online: https://volcano.si.edu/showreport.cfm?doi=10.5479/si.GVP.BGVN201307-355100 (accessed on 16 May 2020).
- Global Volcanism Program. In Global Volcanism Program, Lascar (Chile) Ash Plume on 30 October 2015 Rises 2500 m High; Variable Seismicity and Persistent Thermal Anomaly Afterwards. 2016. Available online: https://volcano.si.edu/showreport.cfm?doi=10.5479/si.GVP.BGVN201607-355100 (accessed on 16 May 2020).
- Gaete, A.; Walter, T.; Bredemeyer, S.; Zimmer, M.; Kujawa, C.; Franco, L.; San Martin, J.; Bucarey, C. Processes culminating in the 2015 phreatic explosion at Lascar volcano, Chile, evidenced by multiparametric data. Nat. Hazards Earth Syst. Sci. 2020, 20, 377–397. [Google Scholar] [CrossRef]
- Roman, D.C.; Power, J.A. Mechanism of the 1996–97 non-eruptive volcano-tectonic earthquake swarm at Iliamna Volcano. Bull. Volcanol. 2011, 73, 143–153. [Google Scholar] [CrossRef]










© 2020 by the authors. Licensee MDPI, Basel, Switzerland. This article is an open access article distributed under the terms and conditions of the Creative Commons Attribution (CC BY) license (http://creativecommons.org/licenses/by/4.0/).
Share and Cite
Layana, S.; Aguilera, F.; Rojo, G.; Vergara, Á.; Salazar, P.; Quispe, J.; Urra, P.; Urrutia, D. Volcanic Anomalies Monitoring System (VOLCANOMS), a Low-Cost Volcanic Monitoring System Based on Landsat Images. Remote Sens. 2020, 12, 1589. https://doi.org/10.3390/rs12101589
Layana S, Aguilera F, Rojo G, Vergara Á, Salazar P, Quispe J, Urra P, Urrutia D. Volcanic Anomalies Monitoring System (VOLCANOMS), a Low-Cost Volcanic Monitoring System Based on Landsat Images. Remote Sensing. 2020; 12(10):1589. https://doi.org/10.3390/rs12101589
Chicago/Turabian StyleLayana, Susana, Felipe Aguilera, Germán Rojo, Álvaro Vergara, Pablo Salazar, Juan Quispe, Pablo Urra, and Diego Urrutia. 2020. "Volcanic Anomalies Monitoring System (VOLCANOMS), a Low-Cost Volcanic Monitoring System Based on Landsat Images" Remote Sensing 12, no. 10: 1589. https://doi.org/10.3390/rs12101589
APA StyleLayana, S., Aguilera, F., Rojo, G., Vergara, Á., Salazar, P., Quispe, J., Urra, P., & Urrutia, D. (2020). Volcanic Anomalies Monitoring System (VOLCANOMS), a Low-Cost Volcanic Monitoring System Based on Landsat Images. Remote Sensing, 12(10), 1589. https://doi.org/10.3390/rs12101589

