Consumption-Driven Carbon Emission Reduction Path and Simulation Research in Steel Industry: A Case Study of China
Abstract
1. Introduction
2. Literature Review
2.1. Steel Consumption Research
2.2. Carbon Emission Research in the Steel Industry
2.3. Application of System Dynamics
2.4. Contribution of This Article
3. Dynamic Model Construction of Steel Consumption-Carbon Emission System
3.1. Modeling Steps for System Dynamics
- (i)
- Overall analysis: In this stage, the main focus lies on analyzing the problem in depth and identifying the main factors.
- (ii)
- Structural analysis: This stage mainly deals with the various information present in the system and analyzes the feedback mechanism of the system.
- (iii)
- Modeling: (1) establishing equations, expressing state variables, rate variables and auxiliary variables in mathematical form; (2) determining and estimating parameters; (3) assigning table functions to values.
- (iv)
- Run the test: Using Vensim DSS 6.1C, a simulation software for system dynamics, construct the model and run the model.
- (v)
- Testing and evaluation: After running the model, in order to make sure that the model can reflect the real system as much as possible, it is necessary to test the model by adjusting and modifying the relevant parameters so that the model can reflect the real system as much as possible. It is mainly divided into the validity test and the sensitivity test.
- (vi)
- Simulation and prediction: input a variety of pre-designed scenarios into the simulation model, obtain the trend results desired for analysis, and analyze and discuss the trend results obtained to provide a strong basis for decision-making and regulation.
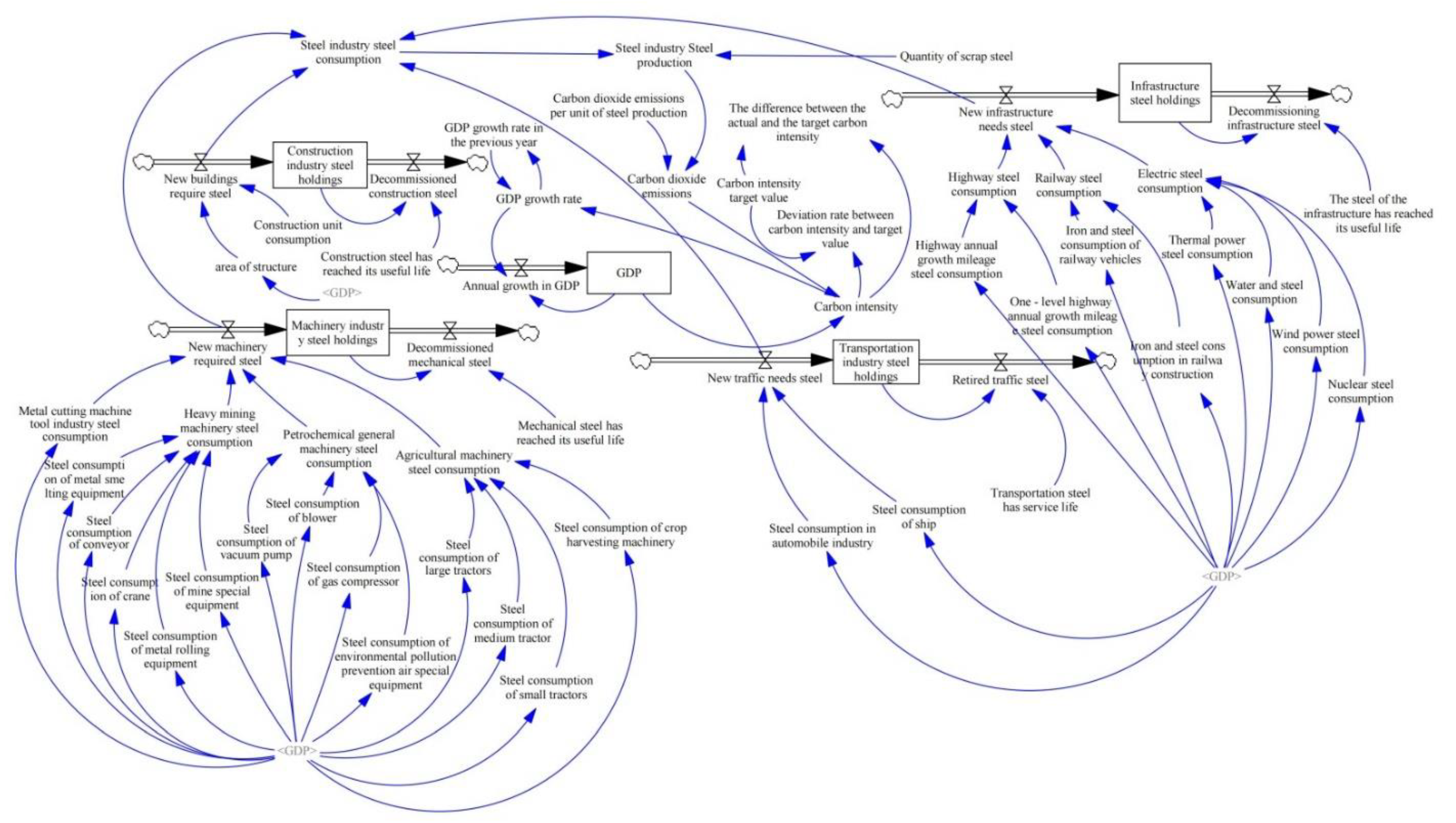
3.2. System Variables and Flow Diagram
3.3. Determining System Parameters
- (1)
- CO2 Emissions = unit of CO2 emissions of steel production * Steel production of steel industry
- (2)
- Carbon intensity = CO2 emissions/GDP
- (3)
- Deviation rate between carbon emission intensity and target value = (carbon emission intensity—target value of carbon emission intensity)/target value of carbon emission intensity
- (4)
- GDP growth rate of the previous year = DELAY FIXED(GDP growth rate, 1, 0.06)
- (5)
- GDP growth rate = GDP growth rate of the previous year * IF THEN ELSE(Carbon emission intensity ≤ 0, 1, 0.95)
- (6)
- Steel industry steel production = steel industry steel consumption + scrap quantity
4. Validity Test of the System Model
5. Simulation of Carbon Emissions from Steel Industry under Different Scenarios
5.1. System Simulation Prediction under Baseline Scenario (Scenario 1)
5.2. Adjustment Scenario of GDP Growth Rate (Scenario 2)
5.3. Control Scenario of Steel Consumption in Construction Industry (Scenario 3)
5.4. Control Scenario of Steel Consumption in Machinery Industry (Scenario 4)
5.5. Scenario of Steel Consumption Control in Transportation Industry (Scenario 5)
5.6. Steel Consumption Control Scenario of Infrastructure Industry (Scenario 6)
5.7. Comprehensive Regulation and Control of Steel Consumption in Four Industries (Scenario 7)
6. Conclusions
- (1)
- After adjusting the GDP growth rate and carbon dioxide emission per unit of steel production, it is found that the carbon peak time of the steel industry is advanced to 2030, when the carbon peak is 1805.7, and the carbon emissions after the peak are greatly reduced; therefore, it is expected to reach the carbon neutrality goal before 2060. Therefore, in the future, China’s steel industry can improve the level of production technology, reduce unit carbon emissions and reduce the overall carbon emissions of the steel industry, such as CCUS technology, carbon substitution technology, etc. At the same time, it can increase the GDP growth rate, increase the GDP and increase steel consumption, so as to advance the carbon peak time of the steel industry and strive to achieve the carbon peak in 2030 and carbon neutrality in 2060.
- (2)
- Found in the scenario simulation: The reduction in steel consumption in the construction and machinery sectors does not have a significant impact on carbon emissions from the steel industry, whereas the reduction in steel consumption in the transportation and infrastructure sectors has contributed to carbon reduction activities in the steel industry. The infrastructure industry, in particular, not only makes the iron and steel industry reduce the carbon emissions to have a certain margin, it also moves the prediction of carbon peak time closer to the aim of the carbon emission peak by 2030 from the baseline scenario early in 2033 to 2031. It shows that the reduction in steel consumption in the infrastructure industry has a good effect on carbon peak and carbon emission reduction in steel industry. In the future, China can actively build new green and low-carbon infrastructure and low-carbon transportation systems.
- (3)
- When the four industries were regulated simultaneously, it was found that the predicted carbon peak time for the steel industry was advanced to 2029. At this time, the carbon peak will be 1986.6 million tons. The goal of achieving carbon peak by 2030 was accomplished, and carbon emissions will continue to decline after, with significant carbon reduction effects. As a result, future industries in China that consume steel can accelerate depreciation in the short term, and the life span of steel products and equipment can be shortened to promote the carbon peak time of the steel industry earlier. In the long term, technology can be improved and energy substitution can be implemented. Actively developing emission reduction pathways to cut steel consumption will reduce steel consumption and reduce carbon emissions in the steel industry to ensure that the “30–60 target” is achieved on schedule.
Author Contributions
Funding
Institutional Review Board Statement
Informed Consent Statement
Data Availability Statement
Conflicts of Interest
References
- Nejat, P.; Jomehzadeh, F.; Taheri, M.M.; Gohari, M.; Majid, M.Z.A. A global review of energy consumption, CO2 emissions and policy in the residential sector (with an overview of the top ten CO2 emitting countries). Renew Sust. Energ. Rev. 2015, 43, 843–862. [Google Scholar] [CrossRef]
- International Energy Agency. Greenhouse Gas Emissions from Energy. Available online: https://www.iea.org/data-and-statistics/data-product/greenhouse-gas-emissions-from-energy (accessed on 6 June 2022).
- Zhu, R.; Wei, G.S.; Zhang, H.J. Research and prospect of near-zero carbon emission electric arc furnace steelmaking process technology. Steel 2022, 1–9. Available online: http://www.cnki.com.cn/Article/CJFDTotal-GANT20220707001.htm (accessed on 1 July 2022). [CrossRef]
- World Steel Association. World Steel in Figures 2021. Available online: https://www.worldsteel.org/zh/dam/jcr:976723ed-74b3-47b4-92f6-81b6a452b86e/WSIF_2021_CN_R.pdf (accessed on 6 June 2022).
- Lv, J.T.; Zhang, Y. How carbon peak and carbon neutrality affect China’s economy. Decis. Explor. 2021, 4, 34–35. [Google Scholar]
- International Monetary Fund. Global Economic Outlook Review; International Monetary Fund: Washington, DC, USA, 2021. [Google Scholar]
- BP Statistical Review of World Energy 2021. Available online: https://www.bp.com/en/global/corporate/energy-economics/statistical-review-of-world-energy.html (accessed on 6 June 2022).
- Xin, J.P. General Debate of the 75th Session of the United Nations General Assembly. Available online: http://www.xinhuanet.com/politics/leaders/2020-09/22/c_1126527652.htm. (accessed on 6 June 2022).
- Yu, X.; Lou, F.; Tan, C. Simulation of industrial “double carbon” pathways in China based on CIE-CEAM model. China Popul.-Res. Environ. 2022, 32, 49–56. [Google Scholar]
- Wang, L. Long-term demand forecast for steel resources in China. Geol. Explor. 2012, 48, 1129–1133. [Google Scholar]
- Gong, G. Study on the demand of steel consumption under the pressure of energy saving and emission reduction. Theor. Mon. 2014, 4, 131–134. [Google Scholar]
- Zhu, X.; Zeng, A.; Zhong, M.; Huang, J.; Qu, H. Multiple impacts of environmental regulation on the steel industry in China: A recursive dynamic steel industry chain CGE analysis. J. Clean. Prod. 2019, 210, 490–504. [Google Scholar] [CrossRef]
- Fan, F.Y.; Du, Q.K. Study on the relationship between economic growth and energy consumption response of Chinese steel industry. China Min. Ind. 2017, 26, 28–33. [Google Scholar]
- Yu, Y.H.; Zhang, H.X. Economic transformation and the development of China’s steel industry-an analysis from the perspective of structural changes in demand. Econ. Manag. 2013, 35, 20–29. [Google Scholar]
- Gu, X.W.; Qin, Z.C.; Wang, Q.; Wang, F.B. The relationship between iron ore consumption intensity and steel smelting and processing industry in China. J. Northeastern Univ. 2017, 28, 410–413. [Google Scholar]
- Wang, X.Y.; Li, B.; Lv, C.; Guan, Z.J.; Cai, B.F.; Lei, Y.; Yan, G. A study on the peaking path of carbon dioxide emissions in China’s iron and steel industry. Environ. Sci. Res. 2022, 35, 339–346. [Google Scholar]
- Wang, X.Q.; Xia, D. Study on carbon emissions and influencing factors on both sides of industrial coal production-consumption-A comparison of Anhui and Henan provinces based on STIRPAT-EKC. Soft Sci. 2020, 34, 84–89. [Google Scholar]
- Klimeš, L.; Březina, M.; Mauder, T.; Charvát, P.; Klemeš, J.J.; Štětina, J. Dry cooling as a way toward minimisation of water consumption in the steel industry: A case study for continuous steel casting. J. Clean. Prod. 2020, 275, 123109. [Google Scholar] [CrossRef]
- Li, X.L.; Yang, C.Z. Ecological economics for energy conservation and emission reduction of high energy consuming industries based on theory of circular economy. Appl. Ecol. Environ. Res. 2017, 17, 14587–14598. [Google Scholar] [CrossRef]
- Wen, L.; Shao, H.Y. Analysis of influencing factors of the CO2 emissions in China: Influence of additive additive on grain size, Particle size and particle size. Chin. J. Environ. Sci. 2018, 694, 133724. [Google Scholar]
- Chen, Y.; Fan, X.; Zhou, Q. An Inverted-U Impact of Environmental Regulations on Carbon Emissions in China’s Iron and Steel Industry: Mechanisms of Synergy and Innovation Effects. Sustainability 2020, 12, 1038. [Google Scholar] [CrossRef]
- Wei, L.; Chen, W.D.; Yang, Y. Consider carbon emissions update policy and market demand of iron and steel enterprises production decision. J. Comput. Integrat. Manufact. Syst. 2021, 28, 1199–1210. [Google Scholar]
- Zhang, S.; Huo, Z.; Zhai, C. Building Carbon Emission Scenario Prediction Using STIRPAT and GA-BP Neural Network Model. Sustainability 2022, 14, 9369. [Google Scholar] [CrossRef]
- Liu, J.L.; Xia, H.Q.R.; Wang, K.; Zou, J.; Kong, Y. Research on medium and long-term low-carbon development path of China’s industrial sector. Chin. Soft Sci. 2019, 11, 31–54. [Google Scholar]
- Nidheesh, P.V.; Kumar, M.S. An overview of environmental sustainability in cement and steel production. J. Clean. Prod. 2019, 231, 856–871. [Google Scholar] [CrossRef]
- Du, G.; Sun, C.W.; Ouyang, X.L.; Zhang, C. A decomposition analysis of energy-related CO2 A study on the characteristics of Cleaner Production. J. Clean. Prod. 2018, 184, 1102–1112. [Google Scholar] [CrossRef]
- Wang, Y.F. Research on carbon footprint and upgrading path of China’s iron and steel industry -- Based on experience and enlightenment of low-carbon development in advanced steel countries. Guangxi Soc. Scie. 2018, 2, 80–83. [Google Scholar]
- Zhang, F.J.; Yang, S.F.; Li, J.S.; Liu, W.; Wang, T.T. Selection of low carbon emission steelmaking processes and key technologies in the context of “double carbon”. J. Eng. Sci. 2022, 44, 1483–1495. [Google Scholar]
- Wang, P.; Jiang, Z.Y.; Zhang, X.X.; Geng, X.Y.; Hao, S.Y. Long-term scenario prediction of process structure, energy consumption and emissions in China’s steel industry. J. Univ. Sci. Technol. Beijing 2014, 36, 1683–1693. [Google Scholar]
- Li, X.C.; Li, B. Low-carbon transformation path of China’s steel industry under global temperature control objective. Steel 2019, 54, 224–231. [Google Scholar]
- Zhang, Q.; Shen, J.L.; Xu, L.S. The China iron and steel carbon up to the peak and the low carbon transition route. J. Iron Steel 2021, 56, 152–163. [Google Scholar]
- Ren, S.; Wang, P.; Lin, Z.; Zhao, D. The Policy Choice and Economic Assessment of High Emissions Industries to Achieve the Carbon Peak Target under Energy Shortage—A Case Study of Guangdong Province. Energies 2022, 15, 6750. [Google Scholar] [CrossRef]
- Zhang, J.L.; Zhou, X.X. Impact analysis of market-based carbon reduction policies in power generation industry based on system dynamics. China Elect. Power 2020, 53, 114–123. [Google Scholar]
- Wang, Z.Y.; Liu, M.; Xiong, W.B. Exploration of factors influencing the sustainable development of China’s nuclear power industry based on industrial chain and system dynamics. China Min. Ind. 2020, 29, 1–7. [Google Scholar]
- Zhou, X.; Zhen, H.; Zhao, N. Simulation of energy saving and emission reduction policy of Shanghai port based on system dynamics. China Navig. 2020, 43, 86–91. [Google Scholar]
- Hao, W.B.; Lei, Y.X.; Li, S.G.; Dong, J.C. Simulation study of China’s energy conservation and environmental protection industry policy based on system dynamics. Pract. Understand. Math. 2019, 49, 21–34. [Google Scholar]
- Liu, J.; Zhao, J.Y. Research on carbon emission prediction of buildings based on system dynamics. Sci. Technol. Manag. Res. 2018, 38, 219–226. [Google Scholar]
- Yao, X.Y.; Yuan, X.Y.; Yu, S.S.; Lei, M. Economic feasibility analysis of carbon capture technology in steelworks based on system dynamics. J. Clean. Prod. 2021, 322, 129046. [Google Scholar] [CrossRef]









| Time/Year | Real GDP/1000 Billion RMB | GDP Simulation Value/1000 Billion RMB | Error Rate/% |
|---|---|---|---|
| 2009 | 34.8518 | 34.8518 | 0.00 |
| 2010 | 41.2119 | 38.9663 | 5.45 |
| 2011 | 48.7940 | 43.5665 | 10.71 |
| 2012 | 53.8580 | 48.7099 | 9.56 |
| 2013 | 59.2963 | 54.4604 | 8.16 |
| 2014 | 64.3563 | 60.8898 | 5.39 |
| 2015 | 68.8858 | 68.0783 | 1.17 |
| 2016 | 74.6395 | 76.1154 | 1.98 |
| 2017 | 83.2036 | 85.1014 | 2.28 |
| 2018 | 91.9281 | 95.1482 | 3.50 |
| Time/Year | Carbon Emission Intensity/Million Tons/Billion Yuan | Time/Year | Carbon Emission Intensity/Million Tons/Billion Yuan |
|---|---|---|---|
| 2019 | 1.29034 | 2035 | 0.88269 |
| 2020 | 1.25688 | 2036 | 0.83995 |
| 2021 | 1.25080 | 2037 | 0.79643 |
| 2022 | 1.21679 | 2038 | 0.74780 |
| 2023 | 1.19741 | 2039 | 0.70867 |
| 2024 | 1.16508 | 2040 | 0.68093 |
| 2025 | 1.13425 | 2041 | 0.66508 |
| 2026 | 1.12738 | 2042 | 0.62834 |
| 2027 | 1.09505 | 2043 | 0.60360 |
| 2028 | 1.07177 | 2044 | 0.58954 |
| 2029 | 1.05869 | 2045 | 0.57794 |
| 2030 | 1.04764 | 2046 | 0.56287 |
| 2031 | 1.01774 | 2047 | 0.54482 |
| 2032 | 0.97995 | 2048 | 0.53074 |
| 2033 | 0.95137 | 2049 | 0.51490 |
| 2034 | 0.91533 | 2050 | 0.50633 |
Publisher’s Note: MDPI stays neutral with regard to jurisdictional claims in published maps and institutional affiliations. |
© 2022 by the authors. Licensee MDPI, Basel, Switzerland. This article is an open access article distributed under the terms and conditions of the Creative Commons Attribution (CC BY) license (https://creativecommons.org/licenses/by/4.0/).
Share and Cite
Xu, D.; Liu, E.; Duan, W.; Yang, K. Consumption-Driven Carbon Emission Reduction Path and Simulation Research in Steel Industry: A Case Study of China. Sustainability 2022, 14, 13693. https://doi.org/10.3390/su142013693
Xu D, Liu E, Duan W, Yang K. Consumption-Driven Carbon Emission Reduction Path and Simulation Research in Steel Industry: A Case Study of China. Sustainability. 2022; 14(20):13693. https://doi.org/10.3390/su142013693
Chicago/Turabian StyleXu, Desheng, Encui Liu, Wei Duan, and Ke Yang. 2022. "Consumption-Driven Carbon Emission Reduction Path and Simulation Research in Steel Industry: A Case Study of China" Sustainability 14, no. 20: 13693. https://doi.org/10.3390/su142013693
APA StyleXu, D., Liu, E., Duan, W., & Yang, K. (2022). Consumption-Driven Carbon Emission Reduction Path and Simulation Research in Steel Industry: A Case Study of China. Sustainability, 14(20), 13693. https://doi.org/10.3390/su142013693

