Chronic Exposure to Both Electronic and Conventional Cigarettes Alters Ileum and Colon Turnover, Immune Function, and Barrier Integrity in Mice
Abstract
1. Introduction
2. Materials and Methods
2.1. E-Cigarettes and Conventional Cigarettes
2.2. Aerosol Generation and Mice-Exposure Protocols
2.3. Serum Cotinine Levels
2.4. Quantitative RT-PCR
2.5. Histological Analysis
2.6. Immunohistochemical Staining and Quantification
2.7. Myeloperoxidase (MPO) Activity
2.8. Bacterial DNA Extraction and Illumina MiSeq Sequencing
2.9. Analysis of Sequencing Data
2.10. Statistics
3. Results
3.1. Effects of e-Cig and CS Exposure on Ileum and Colon Histomorphology, Apoptosis, and Cell Proliferation
3.2. Inflammatory Response to e-Cig and CS Exposure
3.3. Effects of e-Cig and CS Exposure on Ileum- and Colon-Permeability Markers
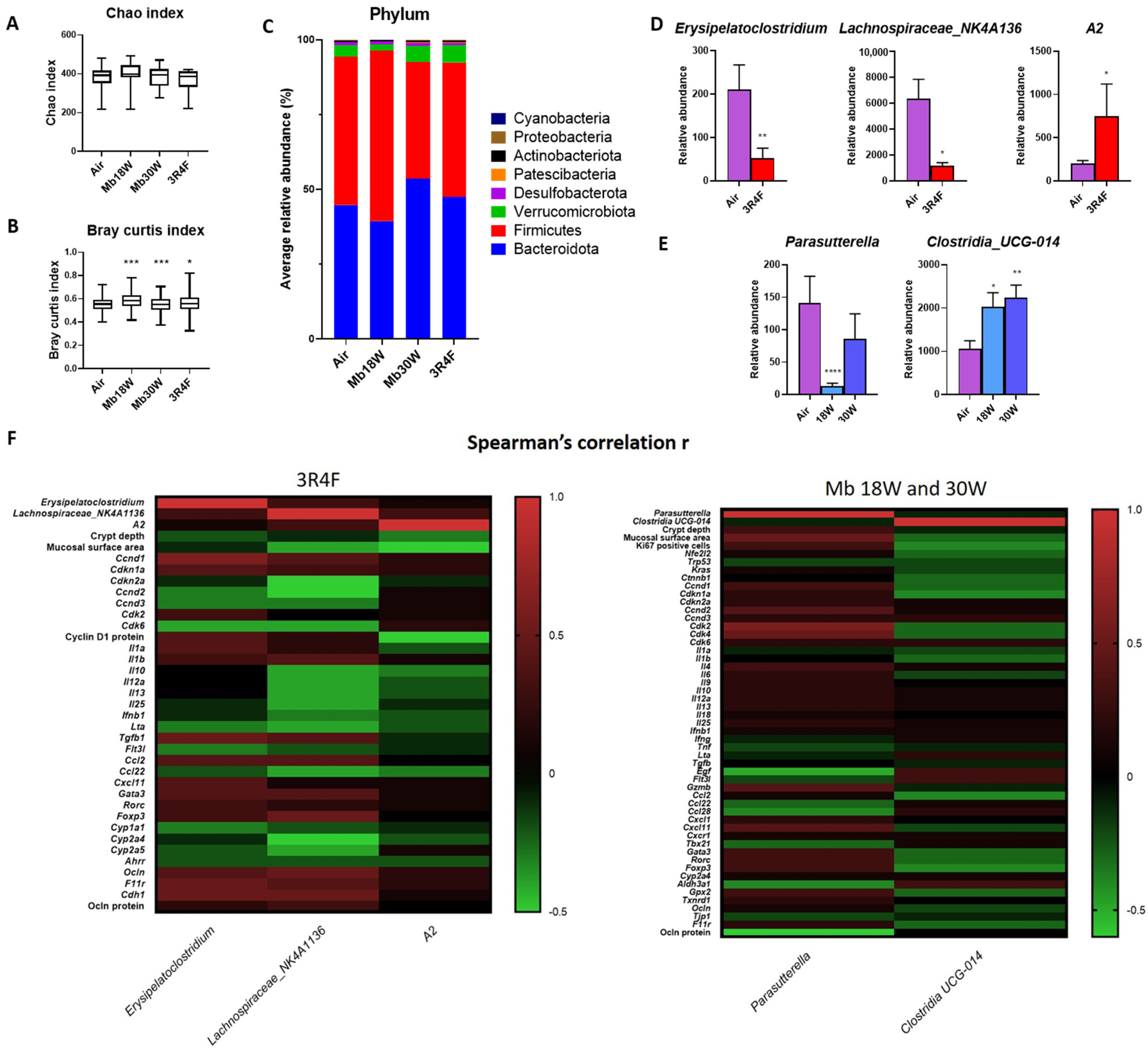
3.4. Effects of e-Cig and CS Exposure on Gut Microbiota
4. Discussion
5. Conclusions
Supplementary Materials
Author Contributions
Funding
Institutional Review Board Statement
Informed Consent Statement
Data Availability Statement
Acknowledgments
Conflicts of Interest
References
- Botteri, E.; Borroni, E.; Sloan, E.K.; Bagnardi, V.; Bosetti, C.; Peveri, G.; Santucci, C.; Specchia, C.; van den Brandt, P.; Gallus, S.; et al. Smoking and Colorectal Cancer Risk, Overall and by Molecular Subtypes: A Meta-Analysis. Am. J. Gastroenterol. 2020, 115, 1940–1949. [Google Scholar] [CrossRef] [PubMed]
- Jaruvongvanich, V.; Poonsombudlert, K.; Ungprasert, P. Smoking and Risk of Microscopic Colitis: A Systematic Review and Meta-Analysis. Inflamm. Bowel Dis. 2019, 25, 672–678. [Google Scholar] [CrossRef] [PubMed]
- Piovani, D.; Danese, S.; Peyrin-Biroulet, L.; Nikolopoulos, G.K.; Lytras, T.; Bonovas, S. Environmental Risk Factors for Inflammatory Bowel Diseases: An Umbrella Review of Meta-Analyses. Gastroenterology 2019, 157, 647–659.e4. [Google Scholar] [CrossRef] [PubMed]
- Kuenzig, M.E.; Lee, S.M.; Eksteen, B.; Seow, C.H.; Barnabe, C.; Panaccione, R.; Kaplan, G.G. Smoking Influences the Need for Surgery in Patients with the Inflammatory Bowel Diseases: A Systematic Review and Meta-Analysis Incorporating Disease Duration. BMC Gastroenterol. 2016, 16, 143. [Google Scholar] [CrossRef] [PubMed]
- Berkowitz, L.; Schultz, B.M.; Salazar, G.A.; Pardo-Roa, C.; Sebastián, V.P.; Álvarez-Lobos, M.M.; Bueno, S.M. Impact of Cigarette Smoking on the Gastrointestinal Tract Inflammation: Opposing Effects in Crohn’s Disease and Ulcerative Colitis. Front. Immunol. 2018, 9, 74. [Google Scholar] [CrossRef]
- Sopori, M. Effects of Cigarette Smoke on the Immune System. Nat. Rev. Immunol. 2002, 2, 372–377. [Google Scholar] [CrossRef] [PubMed]
- Kim, M.; Gu, B.; Madison, M.C.; Song, H.W.; Norwood, K.; Hill, A.A.; Wu, W.-J.; Corry, D.; Kheradmand, F.; Diehl, G.E. Cigarette Smoke Induces Intestinal Inflammation via a Th17 Cell-Neutrophil Axis. Front. Immunol. 2019, 10, 75. [Google Scholar] [CrossRef] [PubMed]
- Montbarbon, M.; Pichavant, M.; Langlois, A.; Erdual, E.; Maggiotto, F.; Neut, C.; Mallevaey, T.; Dharancy, S.; Dubuquoy, L.; Trottein, F.; et al. Colonic Inflammation in Mice Is Improved by Cigarette Smoke through iNKT Cells Recruitment. PLoS ONE 2013, 8, e62208. [Google Scholar] [CrossRef] [PubMed]
- Lim, D.; Kim, W.; Lee, C.; Bae, H.; Kim, J. Macrophage Depletion Protects against Cigarette Smoke-Induced Inflammatory Response in the Mouse Colon and Lung. Front. Physiol. 2018, 9, 47. [Google Scholar] [CrossRef]
- Liu, E.S.L.; Shin, V.Y.; Ye, Y.-N.; Luo, J.-C.; Wu, W.K.K.; Cho, C.-H. Cyclooxygenase-2 in Cancer Cells and Macrophages Induces Colon Cancer Cell Growth by Cigarette Smoke Extract. Eur. J. Pharmacol. 2005, 518, 47–55. [Google Scholar] [CrossRef]
- Ye, Y.N.; Wu, W.K.K.; Shin, V.Y.; Bruce, I.C.; Wong, B.C.Y.; Cho, C.H. Dual Inhibition of 5-LOX and COX-2 Suppresses Colon Cancer Formation Promoted by Cigarette Smoke. Carcinogenesis 2005, 26, 827–834. [Google Scholar] [CrossRef] [PubMed]
- Shen, J.; Li, W.X.; Xiao, Z.G.; Zhang, L.; Li, M.X.; Li, L.F.; Hu, W.; Lu, L.; Boudreau, F.; Cho, C.H. The Co-Regulatory Role of 5-Lipoxygenase and Cyclooxygenase-2 in the Carcinogenesis and Their Promotion by Cigarette Smoking in Colons. Curr. Med. Chem. 2016, 23, 1131–1138. [Google Scholar] [CrossRef] [PubMed]
- Fricker, M.; Goggins, B.J.; Mateer, S.; Jones, B.; Kim, R.Y.; Gellatly, S.L.; Jarnicki, A.G.; Powell, N.; Oliver, B.G.; Radford-Smith, G.; et al. Chronic Cigarette Smoke Exposure Induces Systemic Hypoxia That Drives Intestinal Dysfunction. JCI Insight 2018, 3, e94040. [Google Scholar] [CrossRef] [PubMed]
- Zuo, L.; Li, Y.; Wang, H.; Wu, R.; Zhu, W.; Zhang, W.; Cao, L.; Gu, L.; Gong, J.; Li, N.; et al. Cigarette Smoking Is Associated with Intestinal Barrier Dysfunction in the Small Intestine but Not in the Large Intestine of Mice. J. Crohns Colitis 2014, 8, 1710–1722. [Google Scholar] [CrossRef] [PubMed]
- Wang, H.; Chen, X.; Gao, Q.; Liu, K.; Bi, G.; Deng, J.; Zhang, X. Smoking Induces the Occurrence of Colorectal Cancer via Changing the Intestinal Permeability. J. BUON Off. J. Balk. Union Oncol. 2021, 26, 1009–1015. [Google Scholar]
- Allais, L.; Kerckhof, F.-M.; Verschuere, S.; Bracke, K.R.; De Smet, R.; Laukens, D.; Van den Abbeele, P.; De Vos, M.; Boon, N.; Brusselle, G.G.; et al. Chronic Cigarette Smoke Exposure Induces Microbial and Inflammatory Shifts and Mucin Changes in the Murine Gut. Environ. Microbiol. 2016, 18, 1352–1363. [Google Scholar] [CrossRef] [PubMed]
- Gui, X.; Yang, Z.; Li, M.D. Effect of Cigarette Smoke on Gut Microbiota: State of Knowledge. Front. Physiol. 2021, 12, 673341. [Google Scholar] [CrossRef] [PubMed]
- Antinozzi, M.; Giffi, M.; Sini, N.; Gallè, F.; Valeriani, F.; De Vito, C.; Liguori, G.; Romano Spica, V.; Cattaruzza, M.S. Cigarette Smoking and Human Gut Microbiota in Healthy Adults: A Systematic Review. Biomedicines 2022, 10, 510. [Google Scholar] [CrossRef] [PubMed]
- Benjamin, J.L.; Hedin, C.R.H.; Koutsoumpas, A.; Ng, S.C.; McCarthy, N.E.; Prescott, N.J.; Pessoa-Lopes, P.; Mathew, C.G.; Sanderson, J.; Hart, A.L.; et al. Smokers with Active Crohn’s Disease Have a Clinically Relevant Dysbiosis of the Gastrointestinal Microbiota. Inflamm. Bowel Dis. 2012, 18, 1092–1100. [Google Scholar] [CrossRef]
- Shapiro, H.; Goldenberg, K.; Ratiner, K.; Elinav, E. Smoking-Induced Microbial Dysbiosis in Health and Disease. Clin. Sci. 2022, 136, 1371–1387. [Google Scholar] [CrossRef]
- Bai, X.; Wei, H.; Liu, W.; Coker, O.O.; Gou, H.; Liu, C.; Zhao, L.; Li, C.; Zhou, Y.; Wang, G.; et al. Cigarette Smoke Promotes Colorectal Cancer through Modulation of Gut Microbiota and Related Metabolites. Gut 2022, 71, 2439–2450. [Google Scholar] [CrossRef]
- Sheehan, G.T.; Twardus, S.W.; Cagan, A.; Ananthakrishnan, A.N. E-Cigarette Use and Disease Outcomes in Inflammatory Bowel Diseases: A Case-Control Study. Dig. Dis. Sci. 2023, 68, 208–213. [Google Scholar] [CrossRef]
- Sharma, A.; Lee, J.; Fonseca, A.G.; Moshensky, A.; Kothari, T.; Sayed, I.M.; Ibeawuchi, S.-R.; Pranadinata, R.F.; Ear, J.; Sahoo, D. E-Cigarettes Compromise the Gut Barrier and Trigger Inflammation. Iscience 2021, 24, 102035. [Google Scholar] [CrossRef] [PubMed]
- Mohammed, H.O.; Ahmed Alaa El-Din, E.; Farag, A.I. Impact of E-Cigarettes on Colonic Mucosa and the Role of Recovery: Involvement of Oxidative and Inflammatory Pathway. Environ. Sci. Pollut. Res. 2021, 28, 64561–64571. [Google Scholar] [CrossRef] [PubMed]
- Moshensky, A.; Brand, C.S.; Alhaddad, H.; Shin, J.; Masso-Silva, J.A.; Advani, I.; Gunge, D.; Sharma, A.; Mehta, S.; Jahan, A.; et al. Effects of Mango and Mint Pod-Based e-Cigarette Aerosol Inhalation on Inflammatory States of the Brain, Lung, Heart, and Colon in Mice. eLife 2022, 11, e67621. [Google Scholar] [CrossRef] [PubMed]
- Beauval, N.; Verrièle, M.; Garat, A.; Fronval, I.; Dusautoir, R.; Anthérieu, S.; Garçon, G.; Lo-Guidice, J.-M.; Allorge, D.; Locoge, N. Influence of Puffing Conditions on the Carbonyl Composition of E-Cigarette Aerosols. Int. J. Hyg. Environ. Health 2019, 222, 136–146. [Google Scholar] [CrossRef]
- Dusautoir, R.; Zarcone, G.; Verriele, M.; Garçon, G.; Fronval, I.; Beauval, N.; Allorge, D.; Riffault, V.; Locoge, N.; Lo-Guidice, J.-M.; et al. Comparison of the Chemical Composition of Aerosols from Heated Tobacco Products, Electronic Cigarettes and Tobacco Cigarettes and Their Toxic Impacts on the Human Bronchial Epithelial BEAS-2B Cells. J. Hazard. Mater. 2021, 401, 123417. [Google Scholar] [CrossRef]
- Platel, A.; Dusautoir, R.; Kervoaze, G.; Dourdin, G.; Gateau, E.; Talahari, S.; Huot, L.; Simar, S.; Ollivier, A.; Laine, W.; et al. Comparison of the in Vivo Genotoxicity of Electronic and Conventional Cigarettes Aerosols after Subacute, Subchronic and Chronic Exposures. J. Hazard. Mater. 2022, 423, 127246. [Google Scholar] [CrossRef] [PubMed]
- Prasedya, E.S.; Ambana, Y.; Martyasari, N.W.R.; Aprizal, Y.; Nurrijawati; Sunarpi. Short-Term E-Cigarette Toxicity Effects on Brain Cognitive Memory Functions and Inflammatory Responses in Mice. Toxicol. Res. 2020, 36, 267–273. [Google Scholar] [CrossRef]
- Lamb, T.; Muthumalage, T.; Meehan-Atrash, J.; Rahman, I. Nose-Only Exposure to Cherry- and Tobacco-Flavored E-Cigarettes Induced Lung Inflammation in Mice in a Sex-Dependent Manner. Toxics 2022, 10, 471. [Google Scholar] [CrossRef]
- Tillery, A.; Aherrera, A.; Chen, R.; Lin, J.J.Y.; Tehrani, M.; Moustafa, D.; Mihalic, J.; Navas-Acien, A.; Rule, A.M. Characterization of E-Cigarette Users According to Device Type, Use Behaviors, and Self-Reported Health Outcomes: Findings from the EMIT Study. Tob. Induc. Dis. 2023, 21, 159. [Google Scholar] [CrossRef] [PubMed]
- Guilloteau, E.; Coll, P.; Lu, Z.; Djouina, M.; Cazaunau, M.; Waxin, C.; Bergé, A.; Caboche, S.; Gratien, A.; Al Marj, E.; et al. Murine in Utero Exposure to Simulated Complex Urban Air Pollution Disturbs Offspring Gut Maturation and Microbiota during Intestinal Suckling-to-Weaning Transition in a Sex-Dependent Manner. Part. Fibre Toxicol. 2022, 19, 41. [Google Scholar] [CrossRef] [PubMed]
- Djouina, M.; Vignal, C.; Dehaut, A.; Caboche, S.; Hirt, N.; Waxin, C.; Himber, C.; Beury, D.; Hot, D.; Dubuquoy, L.; et al. Oral Exposure to Polyethylene Microplastics Alters Gut Morphology, Immune Response, and Microbiota Composition in Mice. Environ. Res. 2022, 212, 113230. [Google Scholar] [CrossRef] [PubMed]
- Bankhead, P.; Loughrey, M.B.; Fernández, J.A.; Dombrowski, Y.; McArt, D.G.; Dunne, P.D.; McQuaid, S.; Gray, R.T.; Murray, L.J.; Coleman, H.G.; et al. QuPath: Open Source Software for Digital Pathology Image Analysis. Sci. Rep. 2017, 7, 16878. [Google Scholar] [CrossRef]
- Getiye, Y.; Peterson, M.R.; Phillips, B.D.; Carrillo, D.; Bisha, B.; He, G. E-Cigarette Exposure with or without Heating the e-Liquid Induces Differential Remodeling in the Lungs and Right Heart of Mice. J. Mol. Cell. Cardiol. 2022, 168, 83–95. [Google Scholar] [CrossRef]
- Sanchez-Vega, F.; Mina, M.; Armenia, J.; Chatila, W.K.; Luna, A.; La, K.C.; Dimitriadoy, S.; Liu, D.L.; Kantheti, H.S.; Saghafinia, S.; et al. Oncogenic Signaling Pathways in The Cancer Genome Atlas. Cell 2018, 173, 321–337.e10. [Google Scholar] [CrossRef]
- Lockhart, J.S.; Sumagin, R. Non-Canonical Functions of Myeloperoxidase in Immune Regulation, Tissue Inflammation and Cancer. Int. J. Mol. Sci. 2022, 23, 12250. [Google Scholar] [CrossRef] [PubMed]
- Traini, C.; Nistri, S.; Calosi, L.; Vannucchi, M.G. Chronic Exposure to Cigarette Smoke Affects the Ileum and Colon of Guinea Pigs Differently. Relaxin (RLX-2, Serelaxin) Prevents Most Local Damage. Front. Pharmacol. 2022, 12, 804623. [Google Scholar] [CrossRef]
- Liu, E.S.; Ye, Y.-N.; Shin, V.Y.; Yuen, S.-T.; Leung, S.-Y.; Wong, B.C.; Cho, C.-H. Cigarette Smoke Exposure Increases Ulcerative Colitis-Associated Colonic Adenoma Formation in Mice. Carcinogenesis 2003, 24, 1407–1413. [Google Scholar] [CrossRef]
- Yi, N.Y.; Wu, W.K.; Shin, V.Y.; Cho, C.H. A Mechanistic Study of Colon Cancer Growth Promoted by Cigarette Smoke Extract. Eur. J. Pharmacol. 2005, 519, 52–57. [Google Scholar]
- Kim, C.-W.; Go, R.-E.; Lee, H.-M.; Hwang, K.-A.; Lee, K.; Kim, B.; Lee, M.-Y.; Choi, K.-C. Cigarette Smoke Extracts Induced the Colon Cancer Migration via Regulating Epithelial Mesenchymal Transition and Metastatic Genes in Human Colon Cancer Cells. Environ. Toxicol. 2017, 32, 690–704. [Google Scholar] [CrossRef]
- Daniluk, J.; Daniluk, U.; Reszec, J.; Rusak, M.; Dabrowska, M.; Dabrowski, A. Protective Effect of Cigarette Smoke on the Course of Dextran Sulfate Sodium-Induced Colitis Is Accompanied by Lymphocyte Subpopulation Changes in the Blood and Colon. Int. J. Colorectal Dis. 2017, 32, 1551–1559. [Google Scholar] [CrossRef] [PubMed]
- Lo Sasso, G.; Phillips, B.W.; Sewer, A.; Battey, J.N.D.; Kondylis, A.; Talikka, M.; Titz, B.; Guedj, E.; Peric, D.; Bornand, D.; et al. The Reduction of DSS-Induced Colitis Severity in Mice Exposed to Cigarette Smoke Is Linked to Immune Modulation and Microbial Shifts. Sci. Rep. 2020, 10, 3829. [Google Scholar] [CrossRef] [PubMed]
- Guo, X.; Wang, W.P.; Ko, J.K.S.; Cho, C.H. Involvement of Neutrophils and Free Radicals in the Potentiating Effects of Passive Cigarette Smoking on Inflammatory Bowel Disease in Rats. Gastroenterology 1999, 117, 884–892. [Google Scholar] [CrossRef]
- Li, H.; Wu, Q.; Xu, L.; Li, X.; Duan, J.; Zhan, J.; Feng, J.; Sun, X.; Chen, H. Increased Oxidative Stress and Disrupted Small Intestinal Tight Junctions in Cigarette Smoke-Exposed Rats. Mol. Med. Rep. 2015, 11, 4639–4644. [Google Scholar] [CrossRef]
- Kasarello, K.; Sajdel-Sulkowska, E.M. Developmental Significance of Early Gut-Associated Lymphoid Tissue (GALT)-Microbiota Interactions in Health and Disease: Creating Balance between Tolerance and Inflammation in Children. Open J Pediatr Child Health 2019, 4, 040–046. [Google Scholar] [CrossRef]
- Hernández-Ceballos, W.; Cordova-Gallardo, J.; Mendez-Sanchez, N. Gut Microbiota in Metabolic-Associated Fatty Liver Disease and in Other Chronic Metabolic Diseases. J. Clin. Transl. Hepatol. 2021, 9, 227. [Google Scholar] [CrossRef] [PubMed]
- Mousa, W.K.; Chehadeh, F.; Husband, S. Microbial Dysbiosis in the Gut Drives Systemic Autoimmune Diseases. Front. Immunol. 2022, 13, 5936. [Google Scholar] [CrossRef]
- Sarkar, S.R.; Banerjee, S. Gut Microbiota in Neurodegenerative Disorders. J. Neuroimmunol. 2019, 328, 98–104. [Google Scholar] [CrossRef]
- Gollwitzer, E.S.; Marsland, B.J. Microbiota Abnormalities in Inflammatory Airway Diseases-Potential for Therapy. Pharmacol. Ther. 2014, 141, 32–39. [Google Scholar] [CrossRef]
- Shen, Y.; Sun, Y.; Wang, X.; Xiao, Y.; Ma, L.; Lyu, W.; Zheng, Z.; Wang, W.; Li, J. Liver Transcriptome and Gut Microbiome Analysis Reveals the Effects of High Fructose Corn Syrup in Mice. Front. Nutr. 2022, 9, 921758. [Google Scholar] [CrossRef]
- Beisner, J.; Gonzalez-Granda, A.; Basrai, M.; Damms-Machado, A.; Bischoff, S.C. Fructose-Induced Intestinal Microbiota Shift Following Two Types of Short-Term High-Fructose Dietary Phases. Nutrients 2020, 12, 3444. [Google Scholar] [CrossRef]
- He, N.; Wang, S.; Lv, Z.; Zhao, W.; Li, S. Low Molecular Weight Chitosan Oligosaccharides (LMW-COSs) Prevent Obesity-Related Metabolic Abnormalities in Association with the Modification of Gut Microbiota in High-Fat Diet (HFD)-Fed Mice. Food Funct. 2020, 11, 9947–9959. [Google Scholar] [CrossRef] [PubMed]
- Ma, X.; Yan, H.; Hong, S.; Yu, S.; Gong, Y.; Wu, D.; Li, Y.; Xiao, H. Gamma-Aminobutyric Acid Promotes Beige Adipocyte Reconstruction by Modulating the Gut Microbiota in Obese Mice. Nutrients 2023, 15, 456. [Google Scholar] [CrossRef] [PubMed]
- Guo, X.; Cao, X.; Fang, X.; Guo, A.; Li, E. Inhibitory Effects of Fermented Ougan (Citrus Reticulata Cv. Suavissima) Juice on High-Fat Diet-Induced Obesity Associated with White Adipose Tissue Browning and Gut Microbiota Modulation in Mice. Food Funct. 2021, 12, 9300–9314. [Google Scholar] [CrossRef] [PubMed]
- Chai, M.; Wang, L.; Li, X.; Zhao, J.; Zhang, H.; Wang, G.; Chen, W. Different Bifidobacterium Bifidum Strains Change the Intestinal Flora Composition of Mice via Different Mechanisms to Alleviate Loperamide-Induced Constipation. Food Funct. 2021, 12, 6058–6069. [Google Scholar] [CrossRef] [PubMed]
- Tian, H.; Wen, Z.; Liu, Z.; Guo, Y.; Liu, G.; Sun, B. Comprehensive Analysis of Microbiome, Metabolome and Transcriptome Revealed the Mechanisms of Moringa Oleifera Polysaccharide on Preventing Ulcerative Colitis. Int. J. Biol. Macromol. 2022, 222, 573–586. [Google Scholar] [CrossRef] [PubMed]
- Zhang, J.; Liang, F.; Chen, Z.; Chen, Y.; Yuan, J.; Xiong, Q.; Hou, S.; Huang, S.; Liu, C.; Liang, J. Vitexin Protects against Dextran Sodium Sulfate-Induced Colitis in Mice and Its Potential Mechanisms. J. Agric. Food Chem. 2022, 70, 12041–12054. [Google Scholar] [CrossRef]
- Wang, Z.; Zhou, Y.; Luo, A.; Heng, X.; Liu, J.; Wang, H.; Chu, W. Lactobacillus Salivarius CPU-01 Ameliorates Temozolomide-Induced Intestinal Mucositis by Modulating Gut Microbiota, Maintaining Intestinal Barrier, and Blocking Pro-Inflammatory Cytokines. Probiotics Antimicrob. Proteins 2023, 15, 1079–1091. [Google Scholar] [CrossRef]
- Thipart, K.; Gruneck, L.; Phunikhom, K.; Sharpton, T.J.; Sattayasai, J.; Popluechai, S. Dark-Purple Rice Extract Modulates Gut Microbiota Composition in Acetic Acid- and Indomethacin-Induced Inflammatory Bowel Disease in Rats. Int. Microbiol. 2023, 26, 423–434. [Google Scholar] [CrossRef]
- Dong, J.; Ping, L.; Cao, T.; Sun, L.; Liu, D.; Wang, S.; Huo, G.; Li, B. Immunomodulatory Effects of the Bifidobacterium Longum BL-10 on Lipopolysaccharide-Induced Intestinal Mucosal Immune Injury. Front. Immunol. 2022, 13, 947755. [Google Scholar] [CrossRef] [PubMed]
- Ma, L.; Ni, Y.; Wang, Z.; Tu, W.; Ni, L.; Zhuge, F.; Zheng, A.; Hu, L.; Zhao, Y.; Zheng, L.; et al. Spermidine Improves Gut Barrier Integrity and Gut Microbiota Function in Diet-Induced Obese Mice. Gut Microbes 2020, 12, 1832857. [Google Scholar] [CrossRef] [PubMed]
- Zhao, Q.; Liu, Z.; Zhu, Y.; Wang, H.; Dai, Z.; Yang, X.; Ren, X.; Xue, Y.; Shen, Q. Cooked Adzuki Bean Reduces High-Fat Diet-Induced Body Weight Gain, Ameliorates Inflammation, and Modulates Intestinal Homeostasis in Mice. Front. Nutr. 2022, 9, 918696. [Google Scholar] [CrossRef] [PubMed]
- Hu, T.-G.; Wen, P.; Shen, W.-Z.; Liu, F.; Li, Q.; Li, E.-N.; Liao, S.-T.; Wu, H.; Zou, Y.-X. Effect of 1-Deoxynojirirnycin Isolated from Mulberry Leaves on Glucose Metabolism and Gut Microbiota in a Streptozotocin-Induced Diabetic Mouse Model. J. Nat. Prod. 2019, 82, 2189–2200. [Google Scholar] [CrossRef] [PubMed]
- Qian, L.; Tian, S.; Jiang, S.; Tang, Y.; Han, T. DHA-Enriched Phosphatidylcholine from Clupea Harengus Roes Regulates the Gut-Liver Axis to Ameliorate High-Fat Diet-Induced Non-Alcoholic Fatty Liver Disease. Food Funct. 2022, 13, 11555–11567. [Google Scholar] [CrossRef]
- Gu, S.; Xie, Q.; Chen, C.; Liu, C.; Xue, W. Gut Microbial Signatures Associated with Peanut Allergy in a BALB/c Mouse Model. Foods 2022, 11, 1395. [Google Scholar] [CrossRef]
- Van de Wouw, M.; Walsh, C.J.; Vigano, G.M.D.; Lyte, J.M.; Boehme, M.; Gual-Grau, A.; Crispie, F.; Walsh, A.M.; Clarke, G.; Dinan, T.G.; et al. Kefir Ameliorates Specific Microbiota-Gut-Brain Axis Impairments in a Mouse Model Relevant to Autism Spectrum Disorder. Brain. Behav. Immun. 2021, 97, 119–134. [Google Scholar] [CrossRef]
- Fluhr, L.; Mor, U.; Kolodziejczyk, A.A.; Dori-Bachash, M.; Leshem, A.; Itav, S.; Cohen, Y.; Suez, J.; Zmora, N.; Moresi, C.; et al. Gut Microbiota Modulates Weight Gain in Mice after Discontinued Smoke Exposure. Nature 2021, 600, 713–719. [Google Scholar] [CrossRef] [PubMed]
- Berkowitz, L.; Pardo-Roa, C.; Salazar, G.A.; Salazar-Echegarai, F.; Miranda, J.P.; Ramírez, G.; Chávez, J.L.; Kalergis, A.M.; Bueno, S.M.; Álvarez-Lobos, M. Mucosal Exposure to Cigarette Components Induces Intestinal Inflammation and Alters Antimicrobial Response in Mice. Front. Immunol. 2019, 10, 2289. [Google Scholar] [CrossRef]
- Yang, Y.; Yang, C.; Lei, Z.; Rong, H.; Yu, S.; Wu, H.; Yang, L.; Lei, Y.; Liu, W.; Nie, Y.; et al. Cigarette Smoking Exposure Breaks the Homeostasis of Cholesterol and Bile Acid Metabolism and Induces Gut Microbiota Dysbiosis in Mice with Different Diets. Toxicology 2021, 450, 152678. [Google Scholar] [CrossRef]
- Zhong, L.; Qin, L.; Ding, X.; Ma, L.; Wang, Y.; Liu, M.; Chen, H.; Yan, H.; Song, L. The Regulatory Effect of Fermented Black Barley on the Gut Microbiota and Metabolic Dysbiosis in Mice Exposed to Cigarette Smoke. Food Res. Int. 2022, 157, 111465. [Google Scholar] [CrossRef] [PubMed]
- Meng, L.; Xu, M.; Xing, Y.; Chen, C.; Jiang, J.; Xu, X. Effects of Cigarette Smoke Exposure on the Gut Microbiota and Liver Transcriptome in Mice Reveal Gut–Liver Interactions. Int. J. Mol. Sci. 2022, 23, 11008. [Google Scholar] [CrossRef]
- Tam, A.; Filho, F.S.L.; Ra, S.W.; Yang, J.; Leung, J.M.; Churg, A.; Wright, J.L.; Sin, D.D. Effects of Sex and Chronic Cigarette Smoke Exposure on the Mouse Cecal Microbiome. PLoS ONE 2020, 15, e0230932. [Google Scholar] [CrossRef] [PubMed]
- Stewart, C.J.; Auchtung, T.A.; Ajami, N.J.; Velasquez, K.; Smith, D.P.; De La Garza, R.; Salas, R.; Petrosino, J.F. Effects of Tobacco Smoke and Electronic Cigarette Vapor Exposure on the Oral and Gut Microbiota in Humans: A Pilot Study. PeerJ 2018, 6, e4693. [Google Scholar] [CrossRef] [PubMed]
- Ju, T.; Kong, J.Y.; Stothard, P.; Willing, B.P. Defining the Role of Parasutterella, a Previously Uncharacterized Member of the Core Gut Microbiota. ISME J. 2019, 13, 1520–1534. [Google Scholar] [CrossRef]
- Yang, C.; Du, Y.; Ren, D.; Yang, X.; Zhao, Y. Gut Microbiota-Dependent Catabolites of Tryptophan Play a Predominant Role in the Protective Effects of Turmeric Polysaccharides against DSS-Induced Ulcerative Colitis. Food Funct. 2021, 12, 9793–9807. [Google Scholar] [CrossRef] [PubMed]
- Liu, Y.; Zhou, M.; Yang, M.; Jin, C.; Song, Y.; Chen, J.; Gao, M.; Ai, Z.; Su, D. Pulsatilla Chinensis Saponins Ameliorate Inflammation and DSS-Induced Ulcerative Colitis in Rats by Regulating the Composition and Diversity of Intestinal Flora. Front. Cell. Infect. Microbiol. 2021, 11, 728929. [Google Scholar] [CrossRef] [PubMed]
- Jin, C.; Liu, J.; Jin, R.; Yao, Y.; He, S.; Lei, M.; Peng, X. Linarin Ameliorates Dextran Sulfate Sodium-Induced Colitis in C57BL/6J Mice via the Improvement of Intestinal Barrier, Suppression of Inflammatory Responses and Modulation of Gut Microbiota. Food Funct. 2022, 13, 10574–10586. [Google Scholar] [CrossRef]
- Gu, W.; Zhang, L.; Han, T.; Huang, H.; Chen, J. Dynamic Changes in Gut Microbiome of Ulcerative Colitis: Initial Study from Animal Model. J. Inflamm. Res. 2022, 15, 2631–2647. [Google Scholar] [CrossRef]
- Wu, X.; Huang, X.; Ma, W.; Li, M.; Wen, J.; Chen, C.; Liu, L.; Nie, S. Bioactive Polysaccharides Promote Gut Immunity via Different Ways. Food Funct. 2023, 14, 1387–1400. [Google Scholar] [CrossRef]
- Wang, K.; Ma, J.; Li, Y.; Han, Q.; Yin, Z.; Zhou, M.; Luo, M.; Chen, J.; Xia, S. Effects of Essential Oil Extracted from Artemisia Argyi Leaf on Lipid Metabolism and Gut Microbiota in High-Fat Diet-Fed Mice. Front. Nutr. 2022, 9, 1024722. [Google Scholar] [CrossRef] [PubMed]
- Hu, Q.; Wu, C.; Yu, J.; Luo, J.; Peng, X. Angelica Sinensis Polysaccharide Improves Rheumatoid Arthritis by Modifying the Expression of Intestinal Cldn5, Slit3 and Rgs18 through Gut Microbiota. Int. J. Biol. Macromol. 2022, 209, 153–161. [Google Scholar] [CrossRef]
- Lin, H.; Ma, X.; Yang, X.; Chen, Q.; Wen, Z.; Yang, M.; Fu, J.; Yin, T.; Lu, G.; Qi, J.; et al. Natural Shikonin and Acetyl-Shikonin Improve Intestinal Microbial and Protein Composition to Alleviate Colitis-Associated Colorectal Cancer. Int. Immunopharmacol. 2022, 111, 109097. [Google Scholar] [CrossRef]
- Papoutsopoulou, S.; Satsangi, J.; Campbell, B.J.; Probert, C.S. Review Article: Impact of Cigarette Smoking on Intestinal Inflammation—Direct and Indirect Mechanisms. Aliment. Pharmacol. Ther. 2020, 51, 1268–1285. [Google Scholar] [CrossRef] [PubMed]
- Li, L.F.; Chan, R.L.Y.; Lu, L.; Shen, J.; Zhang, L.; Wu, W.K.K.; Wang, L.; Hu, T.; Li, M.X.; Cho, C.H. Cigarette Smoking and Gastrointestinal Diseases: The Causal Relationship and Underlying Molecular Mechanisms (Review). Int. J. Mol. Med. 2014, 34, 372–380. [Google Scholar] [CrossRef] [PubMed]
- Lindell, G.; Lunell, E.; Graffner, H. Transdermally Administered Nicotine Accumulates in Gastric Juice. Eur. J. Clin. Pharmacol. 1996, 51, 315–318. [Google Scholar] [CrossRef]
- Chen, B.; Sun, L.; Zeng, G.; Shen, Z.; Wang, K.; Yin, L.; Xu, F.; Wang, P.; Ding, Y.; Nie, Q. Gut Bacteria Alleviate Smoking-Related NASH by Degrading Gut Nicotine. Nature 2022, 610, 562–568. [Google Scholar] [CrossRef]
- Eliakim, R.; Fan, Q.X.; Babyatsky, M.W. Chronic Nicotine Administration Differentially Alters Jejunal and Colonic Inflammation in Interleukin-10 Deficient Mice. Eur. J. Gastroenterol. Hepatol. 2002, 14, 607. [Google Scholar] [CrossRef]
- Vigna, S.R. Nicotine Inhibits Clostridium Difficile Toxin A-Induced Colitis but Not Ileitis in Rats. Int. J. Inflamm. 2016, 2016, 4705065. [Google Scholar] [CrossRef]
- Zhang, Y.-X.; Chi, X.-Q.; Li, M.; Zhang, W.; Guan, Y.; Wu, L.-Q. Nicotine Improves DSS-Induced Colitis by Inhibiting NLRP3 and Altering Gut Microbiota. J. Asian Nat. Prod. Res. 2024, 26, 616–635. [Google Scholar] [CrossRef]
- Bolyen, E.; Rideout, J.R.; Dillon, M.R.; Bokulich, N.A.; Abnet, C.C.; Al-Ghalith, G.A.; Alexander, H.; Alm, E.J.; Arumugam, M.; Asnicar, F.; et al. Reproducible, Interactive, Scalable and Extensible Microbiome Data Science Using QIIME 2. Nat. Biotechnol. 2019, 37, 852–857. [Google Scholar] [CrossRef] [PubMed]
- Callahan, B.J.; McMurdie, P.J.; Rosen, M.J.; Han, A.W.; Johnson, A.J.A.; Holmes, S.P. DADA2: High-Resolution Sample Inference from Illumina Amplicon Data. Nat. Methods 2016, 13, 581–583. [Google Scholar] [CrossRef] [PubMed]
- Davis, N.M.; Proctor, D.M.; Holmes, S.P.; Relman, D.A.; Callahan, B.J. Simple Statistical Identification and Removal of Contaminant Sequences in Marker-Gene and Metagenomics Data. Microbiome 2018, 6, 226. [Google Scholar] [CrossRef] [PubMed]
- Martin, B.D.; Witten, D.; Willis, A.D. Modeling Microbial Abundances and Dysbiosis with Beta-Binomal Regression. Ann. Appl. Stat. 2020, 14, 94–115. [Google Scholar] [CrossRef]







| Disclaimer/Publisher’s Note: The statements, opinions and data contained in all publications are solely those of the individual author(s) and contributor(s) and not of MDPI and/or the editor(s). MDPI and/or the editor(s) disclaim responsibility for any injury to people or property resulting from any ideas, methods, instructions or products referred to in the content. | 
© 2024 by the authors. Licensee MDPI, Basel, Switzerland. This article is an open access article distributed under the terms and conditions of the Creative Commons Attribution (CC BY) license (https://creativecommons.org/licenses/by/4.0/).
Share and Cite
Djouina, M.; Ollivier, A.; Waxin, C.; Kervoaze, G.; Pichavant, M.; Caboche, S.; Achour, D.; Grare, C.; Beury, D.; Hot, D.; et al. Chronic Exposure to Both Electronic and Conventional Cigarettes Alters Ileum and Colon Turnover, Immune Function, and Barrier Integrity in Mice. J. Xenobiot. 2024, 14, 950-969. https://doi.org/10.3390/jox14030053
Djouina M, Ollivier A, Waxin C, Kervoaze G, Pichavant M, Caboche S, Achour D, Grare C, Beury D, Hot D, et al. Chronic Exposure to Both Electronic and Conventional Cigarettes Alters Ileum and Colon Turnover, Immune Function, and Barrier Integrity in Mice. Journal of Xenobiotics. 2024; 14(3):950-969. https://doi.org/10.3390/jox14030053
Chicago/Turabian StyleDjouina, Madjid, Anaïs Ollivier, Christophe Waxin, Gwenola Kervoaze, Muriel Pichavant, Ségolène Caboche, Djamal Achour, Céline Grare, Delphine Beury, David Hot, and et al. 2024. "Chronic Exposure to Both Electronic and Conventional Cigarettes Alters Ileum and Colon Turnover, Immune Function, and Barrier Integrity in Mice" Journal of Xenobiotics 14, no. 3: 950-969. https://doi.org/10.3390/jox14030053
APA StyleDjouina, M., Ollivier, A., Waxin, C., Kervoaze, G., Pichavant, M., Caboche, S., Achour, D., Grare, C., Beury, D., Hot, D., Anthérieu, S., Lo-Guidice, J.-M., Dubuquoy, L., Launay, D., Vignal, C., Gosset, P., & Body-Malapel, M. (2024). Chronic Exposure to Both Electronic and Conventional Cigarettes Alters Ileum and Colon Turnover, Immune Function, and Barrier Integrity in Mice. Journal of Xenobiotics, 14(3), 950-969. https://doi.org/10.3390/jox14030053
 
        


 
                        