An Interactive Method for Detection of Process Activity Executions from IoT Data †
Abstract
:1. Introduction
2. Background and Motivation
2.1. BPM Meets CPS and IoT
2.1.1. Process-Awareness of IoT Data
- More than one activity (e.g., in case of batch processing);
- No activity (e.g., in case of context data [12]);
- An activity only indirectly (e.g., as an effect of activity execution).
2.1.2. IoT-Awareness of Process Data
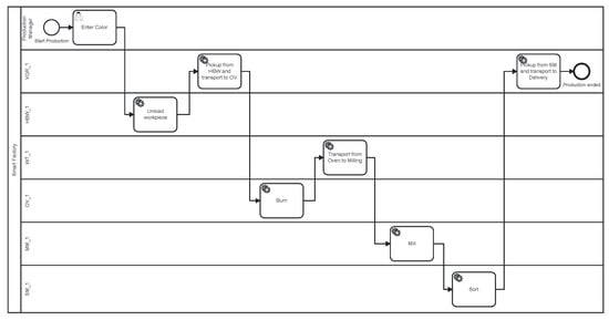
2.2. Smart Manufacturing Running Example
2.2.1. Smart Factory Model
- VGR_1: The vacuum gripper robot with delivery and pickup station includes the central transportation robot and a station for delivery and pickup of new or produced workpieces. The vacuum gripper emits its current position as triple current_pos_{x,y,z} and its target position as triple target_pos_{x,y,z} of continuous values.
- HBW_1: The high-bay warehouse allows for storage and retrieval of workpieces in containers in a 3 × 3 matrix. Its loading robot emits its current position as a tuple current_pos_{x,y} and its target position as a tuple target_pos_{x,y} of continuous values.
- OV_1: The oven allows for simulating the baking of a workpiece. It features a door that can be opened and closed, and a sled to move the workpiece in and out of the oven.
- MM_1: The milling machine allows for simulating the milling of a workpiece. It features a turntable to move the workpiece inside and outside of the milling area.
- WT_1: The workstation transport component features a vacuum gripper to transport a workpiece between the oven and milling machine along a slide.
- SM_1: The sorting machine uses a color sensor to determine the color of a workpiece. It then uses compressors to push the workpiece into one of three ejection bays according to the color.
- EC_1: The environment and camera station features an RGB camera and a comprehensive environment sensor. The environment sensor provides continuous measurements of air quality (aq), gas resistance (gr), humidity (h), indexed air quality (iaq), relative humidity (rh), pressure (p), temperature (t), relative temperature (rt), brightness (b), and light-dependent resistance (ldr). This station also includes two joysticks for calibration of the smart factory.
2.2.2. Example Processes
2.2.3. IoT Data from Example Processes
2.3. Goal
3. Related Work
3.1. BPM Meets IoT
3.2. Process Event Extraction and Abstraction from IoT Data
4. Method to Identify Activity Executions
4.1. Assumptions
4.2. Overview First: Visualize the Entire IoT Data Set
4.3. Zoom and Filter: Identify and Filter by Relevant CPS Components and Time Frames
- If a CPS component does not exhibit significant changes in the values of its sensors or actuators for the time frame in question, it is considered not relevant for the identification of activity executions.
- If a CPS component exhibits significant changes in the values of its sensors or actuators for the time frame in question, it might be considered relevant for the identification of activity executions.
4.4. Then Details-on-Demand: Determine Start and End Patterns and Activity Signatures
4.4.1. Activity Start and End Patterns
4.4.2. Activity Signatures
4.5. Find and Label Similar Activities
4.6. Visualize All Activities and Find Repeated Sequences
4.7. Method
- Step 1: Visualize all IoT data over time to get on overview of the data set, the involved CPS components and their sensors and actuators (cf. Section 4.2).
- Step 2: Identify relevant CPS components and time frames to determine the parts of the IoT data set that need to be further analyzed (cf. Section 4.3).
- Step 3: Filter by CPS component and time frame to reduce the amount of data to analyze at a time (cf. Section 4.3).
- Step 4: Find activity start and end patterns to detect the points in time in the IoT data where an activity started and ended (cf. Section 4.4.1). This step may need to be repeated to refine the detected activities according to the required level of granularity [48].
- Step 5: Determine activity signature to make a detected activity identifiable in other parts of the IoT data set (cf. Section 4.4.2).
- Step 6: Find and label similar activities to provide labels for unknown parts of the IoT data set (cf. Section 4.5).
- Steps 4–6 have to be repeated for all unlabeled parts of the IoT data set for the current CPS component.
- Steps 3–6 have to be repeated for all relevant CPS components and time frames (cf. Step 2) of the IoT data set.
- Step 7: Visualize all detected activities to get an overview of all identified activity executions in the IoT data set (cf. Section 4.6).
- Step 8: Find repeated activity sequences to identify candidates for processes (cf. Section 4.6).
4.8. Tooling and Data Pipeline
5. Proof of Concept Evaluation
5.1. Setup
5.2. Results
5.3. Observations
- The relevance of CPS components and time frames was easy to determine given knowledge about the characteristics of sensors and actuators (cf. Section 4.3). However, determining the size of a time frame based on a component being active/inactive may already result in a very fine-grained segmentation of the data set.
- Activities executed by CPS components that involve only a small number of sensors and actuators and that only offer one or two different activity types (e.g., the oven) were easy to identify. Here the analyst was able to identify the start and end based on simple change patterns (cf. Section 4.4.1) within the values of a sensor or actuator with high accuracy compared to the ground truth. This is the case, for example, for the Burn activity by OV_1. However, as mentioned in Section 5.2 there might be deviations in the precision of identified time stamps due to the implementation of an activity not directly manifesting itself in the IoT data.
- Activities executed by CPS components that involve multiple sensors and actuators and depending on domain knowledge regarding the change patterns (e.g., referring to the target position of the vacuum gripper robot) were more difficult to identify. Here it was not always obvious which combinations of change patterns among one or multiple sensors and actuators indicate the start or end, and which activity was identified. Moreover, finding the right level of granularity of the detected activities was non-trivial. For example, although correctly identified, it was not immediately obvious that the activities Move to HBW and Hold at HBW executed by VGR_1 are indeed two in sequence instead of one single activity.
- Finding similar activities visually based on the same signatures in the IoT data was easy to achieve.
- Distinguishing activities with very similar signatures from each other was only possible by taking the process context (i.e., preceding and succeeding activities) into account. This was the case, for example, for activities Pickup from DPS and transport to OV and Pickup from OV and transport to DPS.
- The detection of activities contributes to incrementally developing process knowledge in the analyst’s mental model, which in turn facilitates further detection and disambiguation of other activities from the data set. For example, it was possible to distinguish between Pickup from DPS and transport to OV and Pickup from OV and transport to DPS because in a previous iteration of the method loops, the Burn activity was detected, signaling that OV_1 was active in the time frame between these two activities and the workpiece must have been transported to the oven.
- The execution of a process activity may not manifest itself directly in the IoT data. For example, the process activity Read Color only retrieves the current value of the color sensor. Thus, there may not be an explicit change in the sensor data visible and the execution not be detectable.
- Based on the identified repeated sequences of activity executions and underlying assumptions (cf. Section 4.1), the analyst was able to recreate (discover) the process models for two different instances of the process (cf. Section 2.2.2).
5.4. Conclusions from Evaluation
6. Discussion
6.1. Manual Annotations vs. Automated Labeling
6.2. Applicability of the Method in Other IoT Domains
6.3. Assumptions and Limitations
6.4. Summary of Discussions
7. Conclusions and Future Work
Author Contributions
Funding
Data Availability Statement
Conflicts of Interest
Abbreviations
| AS | Activity Signature |
| BPM | Business Process Management |
| BPMN | Business Process Model and Notation |
| CEP | Complex Event Processing |
| CPS | Cyber–Physical Systems |
| IoT | Internet of Things |
| JSON | JavaScript Object Notation |
| MES | Manufacturing Execution Systems |
| MQTT | Message Queuing Telemetry Transport |
| PLC | Programmable Logic Controllers |
| RGB | Red Green Blue |
References
- Janiesch, C.; Koschmider, A.; Mecella, M.; Weber, B.; Burattin, A.; Di Ciccio, C.; Fortino, G.; Gal, A.; Kannengiesser, U.; Leotta, F.; et al. The Internet of Things meets business process management: A manifesto. IEEE Syst. Man. Cybern. Mag. 2020, 6, 34–44. [Google Scholar] [CrossRef]
- Seiger, R.; Zerbato, F.; Burattin, A.; García-Bañuelos, L.; Weber, B. Towards iot-driven process event log generation for conformance checking in smart factories. In Proceedings of the 2020 IEEE 24th International Enterprise Distributed Object Computing Workshop (EDOCW), Eindhoven, The Netherlands, 5 October 2020; pp. 20–26. [Google Scholar]
- Dumas, M.; La Rosa, M.; Mendling, J.; Reijers, H.A. Fundamentals of Business Process Management; Springer: Berlin/Heidelberg, Germany, 2018. [Google Scholar]
- Janssen, D.; Mannhardt, F.; Koschmider, A.; van Zelst, S.J. Process Model Discovery from Sensor Event Data. In Proceedings of the Process Mining Workshops, Padua, Italy, 5–8 October 2020; pp. 69–81. [Google Scholar]
- Weyers, F.; Seiger, R.; Weber, B. Method to Identify Process Activities by Visualizing Sensor Events. In Proceedings of the Business Process Management Workshops, Münster, Germany, 11–16 September 2022. [Google Scholar]
- Seiger, R. Data Set from Fischertechnik Smart Factory Model at University of St. Gallen [Data Set]. 2022. Available online: https://doi.org/10.5281/zenodo.7440490 (accessed on 22 January 2023).
- Lee, E.A. Cyber Physical Systems: Design Challenges. In Proceedings of the 2008 11th IEEE International Symposium on Object and Component-Oriented Real-Time Distributed Computing (ISORC), Orlando, FL, USA, 5–7 May 2008; pp. 363–369. [Google Scholar]
- Ashton, K. That ‘internet of things’ thing. RFID J. 2009, 22, 97–114. [Google Scholar]
- Atzori, L.; Iera, A.; Morabito, G. The Internet of Things: A survey. Comput. Netw. 2010, 54, 2787–2805. [Google Scholar] [CrossRef]
- Bauer, M.; Bui, N.; Loof, J.D.; Magerkurth, C.; Nettsträter, A.; Stefa, J.; Walewski, J.W. IoT reference model. In Enabling Things to Talk: Designing IoT Solutions with the IoT Architectural Reference Model; Springer: Berlin/Heidelberg, Germany, 2013; pp. 113–162. [Google Scholar]
- Rinderle-Ma, S.; Mangler, J. Process Automation and Process Mining in Manufacturing. In Proceedings of the Business Process Management; Polyvyanyy, A., Wynn, M.T., Van Looy, A., Reichert, M., Eds.; Springer International Publishing: Cham, Switzerland, 2021; pp. 3–14. [Google Scholar]
- Bertrand, Y.; De Weerdt, J.; Serral, E. A Bridging Model for Process Mining and IoT. In Proceedings of the Process Mining Workshops; Munoz-Gama, J., Lu, X., Eds.; Springer International Publishing: Cham, Switzerland, 2022; pp. 98–110. [Google Scholar]
- Gallik, F.; Kirikkayis, Y.; Reichert, M. Modeling, Executing and Monitoring IoT-Aware Processes with BPM Technology. In Proceedings of the 2022 International Conference on Service Science (ICSS), Zhuhai, China, 13–15 May 2022; pp. 96–103. [Google Scholar]
- Grüger, J.; Malburg, L.; Mangler, J.; Bertrand, Y.; Rinderle-Ma, S.; Bergmann, R.; Asensio, E.S. SensorStream: An XES Extension for Enriching Event Logs with IoT-Sensor Data. arXiv 2022, arXiv:2206.11392. [Google Scholar] [CrossRef]
- Kusiak, A. Smart manufacturing. Int. J. Prod. Res. 2018, 56, 508–517. [Google Scholar] [CrossRef]
- Yang, H.; Kumara, S.; Bukkapatnam, S.T.; Tsung, F. The internet of things for smart manufacturing: A review. IISE Trans. 2019, 51, 1190–1216. [Google Scholar] [CrossRef]
- Seiger, R.; Malburg, L.; Weber, B.; Bergmann, R. Integrating process management and event processing in smart factories: A systems architecture and use cases. J. Manuf. Syst. 2022, 63, 575–592. [Google Scholar] [CrossRef]
- Monostori, L. Cyber-physical production systems: Roots, expectations and R&D challenges. Procedia Cirp 2014, 17, 9–13. [Google Scholar]
- Traganos, K.; Grefen, P.; Vanderfeesten, I.; Erasmus, J.; Boultadakis, G.; Bouklis, P. The HORSE framework: A reference architecture for cyber-physical systems in hybrid smart manufacturing. J. Manuf. Syst. 2021, 61, 461–494. [Google Scholar] [CrossRef]
- Lenz, J.; Pelosi, V.; Taisch, M.; MacDonald, E.; Wuest, T. Data-driven context awareness of smart products in discrete smart manufacturing systems. Procedia Manuf. 2020, 52, 38–43. [Google Scholar] [CrossRef]
- Leotta, F.; Mecella, M.; Mendling, J. Applying Process Mining to Smart Spaces: Perspectives and Research Challenges. In Proceedings of the Advanced Information Systems Engineering Workshops; Persson, A., Stirna, J., Eds.; Springer International Publishing: Cham, Switzerland, 2015; pp. 298–304. [Google Scholar]
- Fischertechnik. Didactic Material Training Factory Industry 4.0 Englisch: Activity Booklet; Fischertechnik: Waldachtal, Germany, 2019. [Google Scholar]
- OMG. Business Process Model and Notation (BPMN), Version 2.0; OMG: Needham, MA, USA, 2011. [Google Scholar]
- Chang, C.; Srirama, S.N.; Buyya, R. Mobile Cloud Business Process Management System for the Internet of Things: A Survey. ACM Comput. Surv. 2016, 49, 70. [Google Scholar] [CrossRef] [Green Version]
- Torres, V.; Serral, E.; Valderas, P.; Pelechano, V.; Grefen, P. Modeling of iot devices in business processes: A systematic mapping study. In Proceedings of the 2020 IEEE 22nd Conference on Business Informatics (CBI), Antwerp, Belgium, 22–24 June 2020; Volume 1, pp. 221–230. [Google Scholar]
- Hasić, F.; Serral, E.; Snoeck, M. Comparing BPMN to BPMN + DMN for IoT Process Modelling: A Case-Based Inquiry. In Proceedings of the SAC’20: 35th Annual ACM Symposium on Applied Computing, Brno, Czech Republic, 30 March–3 April 2020; pp. 53–60. [Google Scholar]
- Valderas, P.; Torres, V.; Serral, E. Modelling and executing IoT-enhanced business processes through BPMN and microservices. Syst. Softw. 2022, 184, 111139. [Google Scholar] [CrossRef]
- Hasić, F.; Asensio, E.S. Executing IoT Processes in BPMN 2.0: Current Support and Remaining Challenges. In Proceedings of the 2019 13th International Conference on Research Challenges in Information Science (RCIS), Brussels, Belgium, 29–31 May 2019; pp. 1–6. [Google Scholar]
- Marrella, A.; Mecella, M.; Sardina, S. Intelligent Process Adaptation in the SmartPM System. ACM Trans. Intell. Syst. Technol. 2016, 8, 25. [Google Scholar] [CrossRef] [Green Version]
- Schönig, S.; Ackermann, L.; Jablonski, S.; Ermer, A. IoT meets BPM: A bidirectional communication architecture for IoT-aware process execution. Softw. Syst. Model. 2020, 19, 1443–1459. [Google Scholar] [CrossRef] [Green Version]
- Valderas, P.; Torres, V.; Serral, E. Towards an Interdisciplinary Development of IoT-Enhanced Business Processes. Bus. Inf. Syst. Eng. 2022, 65, 25–48. [Google Scholar] [CrossRef]
- Kirikkayis, Y.; Gallik, F.; Reichert, M. Modeling, Executing and Monitoring IoT-Driven Business Rules with BPMN and DMN: Current Support and Challenges. In Proceedings of the Enterprise Design, Operations, and Computing; Almeida, J.P.A., Karastoyanova, D., Guizzardi, G., Montali, M., Maggi, F.M., Fonseca, C.M., Eds.; Springer International Publishing: Cham, Switzerland, 2022; pp. 111–127. [Google Scholar]
- Wei, J.; Ouyang, C.; ter Hofstede, A.H.M.; Moreira, C. Amoretto: A Method for Deriving IoT-enriched Event Logs. arXiv 2022, arXiv:2212.02071. [Google Scholar] [CrossRef]
- Diba, K.; Batoulis, K.; Weidlich, M.; Weske, M. Extraction, correlation, and abstraction of event data for process mining. Wiley Interdiscip. Rev. Data Min. Knowl. Discov. 2020, 10, e1346. [Google Scholar] [CrossRef]
- Hoppenstedt, B.; Pryss, R.; Stelzer, B.; Meyer-Brötz, F.; Kammerer, K.; Treß, A.; Reichert, M. Techniques and emerging trends for state of the art equipment maintenance systems—a bibliometric analysis. Appl. Sci. 2018, 8, 916. [Google Scholar] [CrossRef] [Green Version]
- Seiger, R.; Huber, S.; Heisig, P.; Aßmann, U. Toward a framework for self-adaptive workflows in cyber-physical systems. Softw. Syst. Model. 2019, 18, 1117–1134. [Google Scholar] [CrossRef]
- Rebmann, A.; Emrich, A.; Fettke, P. Enabling the Discovery of Manual Processes Using a Multi-modal Activity Recognition Approach. In Proceedings of the Business Process Management Workshops, Vienna, Austria, 1–6 September 2019; Volume 362, pp. 130–141. [Google Scholar]
- Cornacchia, M.; Ozcan, K.; Zheng, Y.; Velipasalar, S. A Survey on Activity Detection and Classification Using Wearable Sensors. IEEE Sens. J. 2017, 17, 386–403. [Google Scholar] [CrossRef]
- Garcia-Ceja, E.; Brena, R.F. Activity Recognition Using Community Data to Complement Small Amounts of Labeled Instances. Sensors 2016, 16, 877. [Google Scholar] [CrossRef] [PubMed] [Green Version]
- Esposito, L.; Leotta, F.; Mecella, M.; Veneruso, S. Unsupervised Segmentation of Smart Home Logs for Human Habit Discovery. In Proceedings of the 2022 18th International Conference on Intelligent Environments (IE), Biarritz, France, 20–23 June 2022; pp. 1–8. [Google Scholar]
- Di Federico, G.; Nikolajsen, E.R.; Azam, M.; Burattin, A. Linac: A Smart Environment Simulator of Human Activities. In Proceedings of the International Conference on Process Mining, Eindhoven, The Netherlands, 31 October–4 November 2021; pp. 60–72. [Google Scholar]
- Mannhardt, F.; Bovo, R.; Oliveira, M.F.; Julier, S. A Taxonomy for Combining Activity Recognition and Process Discovery in Industrial Environments. In Proceedings of the Intelligent Data Engineering and Automated Learning (IDEAL 2018), Madrid, Spain, 21–23 November 2018; Volume 11315, pp. 84–93. [Google Scholar]
- Jans, M.; Soffer, P.; Jouck, T. Building a valuable event log for process mining: An experimental exploration of a guided process. Ent. Inf. Syst. 2019, 13, 601–630. [Google Scholar] [CrossRef]
- Bertrand, Y.; Van den Abbeele, B.; Veneruso, S.; Leotta, F.; Mecella, M.; Serral Asensio, E. A Survey on the Application of Process Mining on Smart Spaces Data; Lecture Notes in Business Information Processing; Springer: Berlin/Heidelberg, Germany, 2022. [Google Scholar]
- Stertz, F.; Rinderle-Ma, S.; Mangler, J. Analyzing Process Concept Drifts Based on Sensor Event Streams During Runtime. In Proceedings of the Business Process Management; Fahland, D., Ghidini, C., Becker, J., Dumas, M., Eds.; Springer International Publishing: Cham, Switzerland, 2020; pp. 202–219. [Google Scholar]
- Koschmider, A.; Janssen, D.; Mannhardt, F. Framework for Process Discovery from Sensor Data. In Proceedings of the 10th International Workshop on Enterprise Modeling and Information Systems Architectures, Kiel, Germany, 14–15 May 2020; pp. 32–38. [Google Scholar]
- Ehrendorfer, M.; Fassmann, J.A.; Mangler, J.; Rinderle-Ma, S. Conformance checking and classification of manufacturing log data. In Proceedings of the 2019 IEEE 21st Conference on Business Informatics (CBI), Moscow, Russia, 15–17 July 2019; Volume 1, pp. 569–577. [Google Scholar]
- Beerepoot, I.; Di Ciccio, C.; Reijers, H.A.; Rinderle-Ma, S.; Bandara, W.; Burattin, A.; Calvanese, D.; Chen, T.; Cohen, I.; Depaire, B.; et al. The biggest business process management problems to solve before we die. Comput. Ind. 2023, 146, 103837. [Google Scholar] [CrossRef]
- Kammerer, K.; Pryss, R.; Hoppenstedt, B.; Sommer, K.; Reichert, M. Process-driven and flow-based processing of industrial sensor data. Sensors 2020, 20, 5245. [Google Scholar] [CrossRef]
- Soffer, P.; Hinze, A.; Koschmider, A.; Ziekow, H.; Di Ciccio, C.; Koldehofe, B.; Kopp, O.; Jacobsen, A.; Sürmeli, J.; Song, W. From event streams to process models and back: Challenges and opportunities. Inf. Syst. 2019, 81, 181–200. [Google Scholar] [CrossRef] [Green Version]
- Folino, F.; Guarascio, M.; Pontieri, L. Mining predictive process models out of low-level multidimensional logs. In Proceedings of the Advanced Information Systems Engineering: 26th International Conference, CAiSE 2014, Thessaloniki, Greece, 16–20 June 2014; pp. 533–547. [Google Scholar]
- Tax, N.; Sidorova, N.; Haakma, R.; van der Aalst, W.M. Event abstraction for process mining using supervised learning techniques. In Proceedings of the SAI Intelligent Systems Conference, London, UK, 21–22 September 2016; pp. 251–269. [Google Scholar]
- Wanner, J.; Herm, L.V.; Janiesch, C. Countering the Fear of Black-boxed AI in Maintenance: Towards a Smart Colleague. In Proceedings of the 2019 Pre-ICIS SIGDSA Symposium, Munich, Germany, 14–15 December 2019. [Google Scholar]
- van Zelst, S.J.; Mannhardt, F.; de Leoni, M.; Koschmider, A. Event abstraction in process mining: Literature review and taxonomy. Granul. Comput. 2021, 6, 719–736. [Google Scholar] [CrossRef]
- Baier, T.; Mendling, J.; Weske, M. Bridging abstraction layers in process mining. Inf. Syst. 2014, 46, 123–139. [Google Scholar] [CrossRef] [Green Version]
- Van Der Aa, H.; Leopold, H.; Reijers, H.A. Efficient process conformance checking on the basis of uncertain event-to-activity mappings. IEEE Trans. Knowl. Data Eng. 2019, 32, 927–940. [Google Scholar] [CrossRef]
- Senderovich, A.; Rogge-Solti, A.; Gal, A.; Mendling, J.; Mandelbaum, A. The ROAD from Sensor Data to Process Instances via Interaction Mining. In Proceedings of the International Conference on Advanced Information Systems Engineering (CAiSE), Stockholm, Sweden, 13–17 June 2016; Volume 9097, pp. 257–273. [Google Scholar]
- Mannhardt, F.; de Leoni, M.; Reijers, H.A.; van der Aalst, W.M.P.; Toussaint, P.J. From Low-Level Events to Activities—A Pattern-Based Approach. In Proceedings of the International Conference on Business Process Management (BPM), Rio de Janeiro, Brazil, 18–22 September 2016; Volume 9850, pp. 125–141. [Google Scholar]
- Mottola, L.; Picco, G.P.; Oppermann, F.J.; Eriksson, J.; Finne, N.; Fuchs, H.; Gaglione, A.; Karnouskos, S.; Montero, P.M.; Oertel, N.; et al. makeSense: Simplifying the Integration of Wireless Sensor Networks into Business Processes. IEEE Trans. Softw. Eng. 2019, 45, 576–596. [Google Scholar] [CrossRef] [Green Version]
- Mangler, J.; Pauker, F.; Rinderle-Ma, S.; Ehrendorfer, M. centurio.work—Industry 4.0 Integration Assessment and Evolution. In Proceedings of the 17th Int’l Conference on Business Process Management, Vienna, Austria, 1–6 September 2019; pp. 106–117.
- Tukey, J.W. Exploratory Data Analysis; Addison-Wesley Series in Behavioral Science; Quantitative Methods: Reading, MA, USA, 1977; Volume 2. [Google Scholar]
- Shneiderman, B. The eyes have it: A task by data type taxonomy for information visualizations. In The Craft of Information Visualization; Elsevier: Amsterdam, The Netherlands, 2003; pp. 364–371. [Google Scholar]
- Barricelli, B.R.; Valtolina, S. A visual language and interactive system for end-user development of internet of things ecosystems. J. Vis. Lang. Comput. 2017, 40, 1–19. [Google Scholar] [CrossRef]
- Klein, P.; Malburg, L.; Bergmann, R. FTOnto: A Domain Ontology for a Fischertechnik Simulation Production Factory by Reusing Existing Ontologies. In Proceedings of the Conference “Lernen, Wissen, Daten, Analysen” (LWDA), Berlin, Germany, 30 September–2 October 2019; pp. 253–264. [Google Scholar]
- Sjarov, M.; Lechler, T.; Fuchs, J.; Brossog, M.; Selmaier, A.; Faltus, F.; Donhauser, T.; Franke, J. The Digital Twin Concept in Industry—A Review and Systematization. In Proceedings of the 2020 25th IEEE International Conference on Emerging Technologies and Factory Automation (ETFA), Vienna, Austria, 8–11 September 2020; Volume 1, pp. 1789–1796. [Google Scholar]
- Kirchhof, J.C.; Michael, J.; Rumpe, B.; Varga, S.; Wortmann, A. Model-Driven Digital Twin Construction: Synthesizing the Integration of Cyber-Physical Systems with Their Information Systems. In Proceedings of the MODELS ’20: 23rd ACM/IEEE International Conference on Model Driven Engineering Languages and Systems, Virtual Event, Canada, 16–23 October 2020; pp. 90–101. [Google Scholar]
- Serrà, J.; Arcos, J.L. An empirical evaluation of similarity measures for time series classification. Knowl.-Based Syst. 2014, 67, 305–314. [Google Scholar] [CrossRef] [Green Version]
- Lee, W.L.J.; Burattin, A.; Munoz-Gama, J.; Sepúlveda, M. Orientation and conformance: A HMM-based approach to online conformance checking. Inf. Syst. 2021, 102, 101674. [Google Scholar] [CrossRef]
- Pauker, F.; Mangler, J.; Rinderle-Ma, S.; Pollak, C. centurio.work—Modular Secure Manufacturing Orchestration. In Proceedings of the BPM Industry Track, Sydney, Australia, 9–14 September 2018; pp. 164–171.
- Furrer, F.J. Cyber-Physical Systems. In Safety and Security of Cyber-Physical Systems: Engineering Dependable Software Using Principle-Based Development; Springer Fachmedien Wiesbaden: Wiesbaden, Germany, 2022; pp. 9–76. [Google Scholar]





















| Type | Name | Device | Measurement | Range |
|---|---|---|---|---|
| Sensor | i{x}_pos_switch | position switch | binary | {0, 1} |
| Sensor | i{x}_light_barrier | light barrier | binary | {0, 1} |
| Sensor | i{x}_color_sensor | color sensor | discrete | {blue, white, red} |
| Actuator | o{x}_valve | valve | binary | {0, 1} |
| Actuator | o{x}_compressor | compressor | discrete | [0 .. 512] |
| Actuator | m{x}_speed | motor | discrete | [−512 .. 512] |
| Type | Name | Device | Measurement | Range |
|---|---|---|---|---|
| Sensor | i3_pos_switch | position switch | binary | {0, 1} |
| Sensor | i4_pos_switch | position switch | binary | {0, 1} |
| Actuator | o5_valve | valve | binary | {0, 1} |
| Actuator | o6_valve | valve | binary | {0, 1} |
| Actuator | o8_compressor | compressor | discrete | [0 .. 512] |
| Actuator | m2_speed | motor | discrete | [−512 .. 512] |
| CPS Component | Relevance Part 1 (18:40–18:53) | Relevance Part 2 (18:53–19:07) |
|---|---|---|
| VGR_1 | X | X |
| HBW_1 | X | X |
| OV_1 | – | X |
| MM_1 | – | X |
| WT_1 | – | X |
| SM_1 | – | X |
| EC_1 | – | – |
| Device | Change Pattern | Interpretation | Example |
|---|---|---|---|
| Sensor | 0 → x | Start or End | light barrier interrupted |
| Sensor | x → 0 | Start or End | position switch released |
| Sensor | x → y | Domain Knowledge | color changed |
| Actuator | 0 → x | Start | motor started |
| Actuator | x → 0 | End | compressor off |
| Actuator | x → y | Domain Knowledge | position reached |
| CPS | Part 1 | Part 2 | Part 3 | Part 4 | Part 5 | Part 6 | Part 7 |
|---|---|---|---|---|---|---|---|
| Component | (15:14:46–15:15:53) | (15:15:53–15:16:25) | (15:16:25–15:18:46) | (15:18:46–15:19:00) | (15:19:00–15:20:04) | (15:20:04–15:20:38) | (15:20:38–15:23:18) |
| VGR_1 | X | – | X | – | X | – | X |
| HBW_1 | – | – | X | – | – | – | X |
| OV_1 | – | X | – | – | – | X | – |
| MM_1 | – | – | – | – | – | – | – |
| WT_1 | – | – | – | – | – | – | – |
| SM_1 | – | – | – | – | – | – | – |
| EC_1 | – | – | – | – | – | – | – |
| Step | Analyst Decision | Domain Knowledge | Automation Potential |
|---|---|---|---|
| 1: Visualize all IoT data over time | – | – | not necessary (only to support the analyst) |
| 2: Identify relevant CPS components and time frames | relevance of CPS components | characteristics of CPS components, sensors and actuators; process knowledge | high: detect areas of sensor/actuator changes limitations: irrelevant CPS components with sensor/actuator changes |
| 3: Filter by CPS component and time frame | – | – | full automation |
| 4: Find activity start and end patterns | start and end pattern of activities; level of granularity; activity label | characteristics of CPS components, sensors and actuators; process knowledge | low: find general patterns (cf. Table 4), calculate sensor/actuator dependencies for new patterns limitations: interpretation of calculated dependencies, domain-specific patterns, unknown level of activity granularity and activity labels, insufficient IoT data |
| 5: Determine activity signature | – | – | full automation |
| 6: Find and label similar activities | similarity threshold | process knowledge | very high: find similarities in time series data limitations: varying similarity thresholds, ambiguities of activity labels |
| 7: Visualize all detected activities | – | – | not necessary (only to support the analyst) |
| 8: Find repeated activity sequences | loops; start and end of one process instance; activity–instance correlation | process knowledge | high: find repeated sequences limitation: activity–instance correlation |
Disclaimer/Publisher’s Note: The statements, opinions and data contained in all publications are solely those of the individual author(s) and contributor(s) and not of MDPI and/or the editor(s). MDPI and/or the editor(s) disclaim responsibility for any injury to people or property resulting from any ideas, methods, instructions or products referred to in the content. |
© 2023 by the authors. Licensee MDPI, Basel, Switzerland. This article is an open access article distributed under the terms and conditions of the Creative Commons Attribution (CC BY) license (https://creativecommons.org/licenses/by/4.0/).
Share and Cite
Seiger, R.; Franceschetti, M.; Weber, B. An Interactive Method for Detection of Process Activity Executions from IoT Data. Future Internet 2023, 15, 77. https://doi.org/10.3390/fi15020077
Seiger R, Franceschetti M, Weber B. An Interactive Method for Detection of Process Activity Executions from IoT Data. Future Internet. 2023; 15(2):77. https://doi.org/10.3390/fi15020077
Chicago/Turabian StyleSeiger, Ronny, Marco Franceschetti, and Barbara Weber. 2023. "An Interactive Method for Detection of Process Activity Executions from IoT Data" Future Internet 15, no. 2: 77. https://doi.org/10.3390/fi15020077
APA StyleSeiger, R., Franceschetti, M., & Weber, B. (2023). An Interactive Method for Detection of Process Activity Executions from IoT Data. Future Internet, 15(2), 77. https://doi.org/10.3390/fi15020077

