T14diLys/DOPE Liposomes: An Innovative Option for siRNA-Based Gene Knockdown?
Abstract
1. Introduction
2. Materials and Methods
2.1. Materials
2.2. Methods
2.2.1. Preparation of Liposomes
2.2.2. Preparation of Lipoplexes
2.2.3. Size and Zeta Potential Measurement
2.2.4. Agarose Gel Electrophoresis
2.2.5. Transmission Electron Microscopy (TEM)
2.2.6. Lipoplex Stability Test
2.2.7. Encapsulation Efficiency
2.2.8. Cell Culture
2.2.9. Transfection Experiments
2.2.10. Cell Viability Assay
2.2.11. Statistical Analysis
3. Results and Discussion
3.1. Characterization of Liposomes and Lipoplexes
3.2. Lipoplex Stability Test
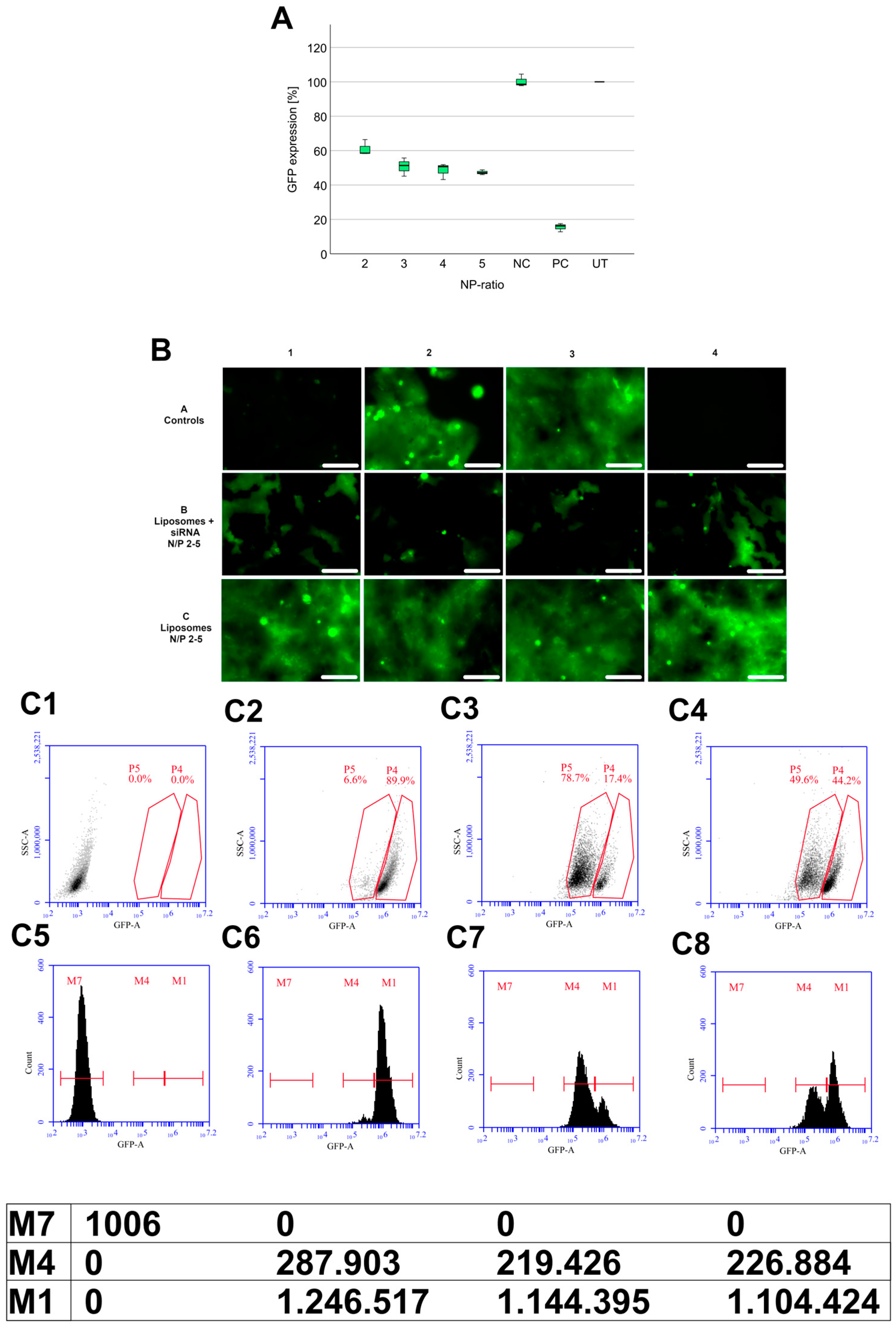
3.3. GFP-Knockdown Efficiency
3.4. Cytotoxicity
4. Conclusions
Author Contributions
Funding
Institutional Review Board Statement
Informed Consent Statement
Data Availability Statement
Acknowledgments
Conflicts of Interest
References
- Montgomery, M.K.; Fire, A. Double-Stranded RNA as a Mediator in Sequence-Specific Genetic Silencing and Co-Suppression. Trends Genet. 1998, 14, 255–258. [Google Scholar] [CrossRef] [PubMed]
- Weng, Y.; Xiao, H.; Zhang, J.; Liang, X.-J.; Huang, Y. RNAi Therapeutic and Its Innovative Biotechnological Evolution. Biotechnol. Adv. 2019, 37, 801–825. [Google Scholar] [CrossRef]
- Scott, L.J. Givosiran: First Approval. Drugs 2020, 80, 335–339. [Google Scholar] [CrossRef]
- Scott, L.J.; Keam, S.J. Lumasiran: First Approval. Drugs 2021, 81, 277–282. [Google Scholar] [CrossRef] [PubMed]
- Albosta, M.S.; Grant, J.K.; Taub, P.; Blumenthal, R.S.; Martin, S.S.; Michos, E.D. Inclisiran: A New Strategy for LDL-C Lowering and Prevention of Atherosclerotic Cardiovascular Disease. Vasc. Health Risk Manag. 2023, 19, 421–431. [Google Scholar] [CrossRef]
- Syed, Y.Y. Nedosiran: First Approval. Drugs 2023, 83, 1729–1733. [Google Scholar] [CrossRef] [PubMed]
- Keam, S.J. Vutrisiran: First Approval. Drugs 2022, 82, 1419–1425. [Google Scholar] [CrossRef]
- Hu, B.; Zhong, L.; Weng, Y.; Peng, L.; Huang, Y.; Zhao, Y.; Liang, X.-J. Therapeutic siRNA: State of the Art. Signal Transduct. Target. Ther. 2020, 5, 101. [Google Scholar] [CrossRef] [PubMed]
- Rietwyk, S.; Peer, D. Next-Generation Lipids in RNA Interference Therapeutics. ACS Nano 2017, 11, 7572–7586. [Google Scholar] [CrossRef] [PubMed]
- Nalbadis, A.; Trutschel, M.-L.; Lucas, H.; Luetzkendorf, J.; Meister, A.; Mäder, K. Selection and Incorporation of siRNA Carrying Non-Viral Vector for Sustained Delivery from Gellan Gum Hydrogels. Pharmaceutics 2021, 13, 1546. [Google Scholar] [CrossRef] [PubMed]
- Kim, B.; Park, J.; Sailor, M.J. Rekindling RNAi Therapy: Materials Design Requirements for In Vivo siRNA Delivery. Adv. Mater. 2019, 31, 1903637. [Google Scholar] [CrossRef]
- Jayaraman, M.; Ansell, S.M.; Mui, B.L.; Tam, Y.K.; Chen, J.; Du, X.; Butler, D.; Eltepu, L.; Matsuda, S.; Narayanannair, J.K.; et al. Maximizing the Potency of siRNA Lipid Nanoparticles for Hepatic Gene Silencing In Vivo. Angew. Chem. Int. Ed. 2012, 51, 8529–8533. [Google Scholar] [CrossRef]
- Andrée, L.; Yang, F.; Brock, R.; Leeuwenburgh, S.C.G. Designing Biomaterials for the Delivery of RNA Therapeutics to Stimulate Bone Healing. Mater. Today Bio 2021, 10, 100105. [Google Scholar] [CrossRef] [PubMed]
- Paunovska, K.; Loughrey, D.; Dahlman, J.E. Drug Delivery Systems for RNA Therapeutics. Nat. Rev. Genet. 2022, 23, 265–280. [Google Scholar] [CrossRef] [PubMed]
- Sun, D.; Lu, Z.-R. Structure and Function of Cationic and Ionizable Lipids for Nucleic Acid Delivery. Pharm. Res. 2023, 40, 27–46. [Google Scholar] [CrossRef]
- Shtykalova, S.; Deviatkin, D.; Freund, S.; Egorova, A.; Kiselev, A. Non-Viral Carriers for Nucleic Acids Delivery: Fundamentals and Current Applications. Life 2023, 13, 903. [Google Scholar] [CrossRef] [PubMed]
- Yin, H.; Kanasty, R.L.; Eltoukhy, A.A.; Vegas, A.J.; Dorkin, J.R.; Anderson, D.G. Non-Viral Vectors for Gene-Based Therapy. Nat. Rev. Genet. 2014, 15, 541–555. [Google Scholar] [CrossRef] [PubMed]
- Erdmann, N.; Wölk, C.; Schulze, I.; Janich, C.; Folz, M.; Drescher, S.; Dittrich, M.; Meister, A.; Vogel, J.; Groth, T.; et al. Tris(2-Aminoethyl)Amine-Based α-Branched Fatty Acid Amides—Synthesis of Lipids and Comparative Study of Transfection Efficiency of Their Lipid Formulations. Eur. J. Pharm. Biopharm. 2015, 96, 349–362. [Google Scholar] [CrossRef] [PubMed]
- Giselbrecht, J.; Wiedemann, S.; Reddy Pinnapireddy, S.; Goergen, N.; Loppnow, H.; Sedding, D.; Erdmann, F.; Bakowsky, U.; Hause, G.; Lúcio, M.; et al. Nucleic Acid Carrier Composed of a Branched Fatty Acid Lysine Conjugate—Interaction Studies with Blood Components. Colloids Surf. B Biointerfaces 2019, 184, 110547. [Google Scholar] [CrossRef] [PubMed]
- Du, Z.; Munye, M.M.; Tagalakis, A.D.; Manunta, M.D.I.; Hart, S.L. The Role of the Helper Lipid on the DNA Transfection Efficiency of Lipopolyplex Formulations. Sci. Rep. 2014, 4, 7107. [Google Scholar] [CrossRef] [PubMed]
- Mochizuki, S.; Kanegae, N.; Nishina, K.; Kamikawa, Y.; Koiwai, K.; Masunaga, H.; Sakurai, K. The Role of the Helper Lipid Dioleoylphosphatidylethanolamine (DOPE) for DNA Transfection Cooperating with a Cationic Lipid Bearing Ethylenediamine. Biochim. Biophys. Acta BBA—Biomembr. 2013, 1828, 412–418. [Google Scholar] [CrossRef] [PubMed]
- Hattori, Y.; Tamaki, K.; Ozaki, K.; Kawano, K.; Onishi, H. Optimized Combination of Cationic Lipids and Neutral Helper Lipids in Cationic Liposomes for siRNA Delivery into the Lung by Intravenous Injection of siRNA Lipoplexes. J. Drug Deliv. Sci. Technol. 2019, 52, 1042–1050. [Google Scholar] [CrossRef]
- Metwally, A.A.; Pourzand, C.; Blagbrough, I.S. Efficient Gene Silencing by Self-Assembled Complexes of siRNA and Symmetrical Fatty Acid Amides of Spermine. Pharmaceutics 2011, 3, 125–140. [Google Scholar] [CrossRef]
- Berger, M.; Lechanteur, A.; Evrard, B.; Piel, G. Innovative Lipoplexes Formulations with Enhanced siRNA Efficacy for Cancer Treatment: Where Are We Now? Int. J. Pharm. 2021, 605, 120851. [Google Scholar] [CrossRef]
- Scholz, C.; Wagner, E. Therapeutic Plasmid DNA versus siRNA Delivery: Common and Different Tasks for Synthetic Carriers. J. Control. Release 2012, 161, 554–565. [Google Scholar] [CrossRef]
- Kwok, A.; Hart, S.L. Comparative Structural and Functional Studies of Nanoparticle Formulations for DNA and siRNA Delivery. Nanomed. Nanotechnol. Biol. Med. 2011, 7, 210–219. [Google Scholar] [CrossRef]
- Ziebarth, J.D.; Kennetz, D.R.; Walker, N.J.; Wang, Y. Structural Comparisons of PEI/DNA and PEI/siRNA Complexes Revealed with Molecular Dynamics Simulations. J. Phys. Chem. B 2017, 121, 1941–1952. [Google Scholar] [CrossRef] [PubMed]
- Tenchov, R.; Bird, R.; Curtze, A.E.; Zhou, Q. Lipid Nanoparticles─From Liposomes to mRNA Vaccine Delivery, a Landscape of Research Diversity and Advancement. ACS Nano 2021, 15, 16982–17015. [Google Scholar] [CrossRef] [PubMed]
- Ahmed, O.A.A.; Pourzand, C.; Blagbrough, I.S. Varying the Unsaturation in N4,N9-Dioctadecanoyl Spermines: Nonviral Lipopolyamine Vectors for More Efficient Plasmid DNA Formulation. Pharm. Res. 2006, 23, 31–40. [Google Scholar] [CrossRef]
- Li, H.; Hao, Y.; Wang, N.; Wang, L.; Jia, S.; Wang, Y.; Yang, L.; Zhang, Y.; Zhang, Z. DOTAP Functionalizing Single-Walled Carbon Nanotubes as Non-Viral Vectors for Efficient Intracellular siRNA Delivery. Drug Deliv. 2016, 23, 830–838. [Google Scholar] [CrossRef] [PubMed]
- Balgobind, A.; Daniels, A.; Ariatti, M.; Singh, M. HER2/Neu Oncogene Silencing in a Breast Cancer Cell Model Using Cationic Lipid-Based Delivery Systems. Pharmaceutics 2023, 15, 1190. [Google Scholar] [CrossRef] [PubMed]
- Husteden, C.; Doberenz, F.; Goergen, N.; Pinnapireddy, S.R.; Janich, C.; Langner, A.; Syrowatka, F.; Repanas, A.; Erdmann, F.; Jedelská, J.; et al. Contact-Triggered Lipofection from Multilayer Films Designed as Surfaces for in Situ Transfection Strategies in Tissue Engineering. ACS Appl. Mater. Interfaces 2020, 12, 8963–8977. [Google Scholar] [CrossRef] [PubMed]
- Desigaux, L.; Sainlos, M.; Lambert, O.; Chevre, R.; Letrou-Bonneval, E.; Vigneron, J.-P.; Lehn, P.; Lehn, J.-M.; Pitard, B. Self-Assembled Lamellar Complexes of siRNA with Lipidic Aminoglycoside Derivatives Promote Efficient siRNA Delivery and Interference. Proc. Natl. Acad. Sci. USA 2007, 104, 16534–16539. [Google Scholar] [CrossRef] [PubMed]
- Geusens, B.; Lambert, J.; De Smedt, S.C.; Buyens, K.; Sanders, N.N.; Van Gele, M. Ultradeformable Cationic Liposomes for Delivery of Small Interfering RNA (siRNA) into Human Primary Melanocytes. J. Control. Release 2009, 133, 214–220. [Google Scholar] [CrossRef] [PubMed]
- Jones, L.J.; Yue, S.T.; Cheung, C.-Y.; Singer, V.L. RNA Quantitation by Fluorescence-Based Solution Assay: RiboGreen Reagent Characterization. Anal. Biochem. 1998, 265, 368–374. [Google Scholar] [CrossRef] [PubMed]
- Malburet, C.; Leclercq, L.; Cotte, J.-F.; Thiebaud, J.; Bazin, E.; Garinot, M.; Cottet, H. Taylor Dispersion Analysis to Support Lipid-Nanoparticle Formulations for mRNA Vaccines. Gene Ther. 2023, 30, 421–428. [Google Scholar] [CrossRef] [PubMed]
- Swart, L.E.; Koekman, C.A.; Seinen, C.W.; Issa, H.; Rasouli, M.; Schiffelers, R.M.; Heidenreich, O. A Robust Post-Insertion Method for the Preparation of Targeted siRNA LNPs. Int. J. Pharm. 2022, 620, 121741. [Google Scholar] [CrossRef] [PubMed]
- Ashique, S.; Almohaywi, B.; Haider, N.; Yasmin, S.; Hussain, A.; Mishra, N.; Garg, A. siRNA-Based Nanocarriers for Targeted Drug Delivery to Control Breast Cancer. Adv. Cancer Biol.—Metastasis 2022, 4, 100047. [Google Scholar] [CrossRef]
- Lechanteur, A.; Furst, T.; Evrard, B.; Delvenne, P.; Hubert, P.; Piel, G. Development of Anti-E6 Pegylated Lipoplexes for Mucosal Application in the Context of Cervical Preneoplastic Lesions. Int. J. Pharm. 2015, 483, 268–277. [Google Scholar] [CrossRef]
- Giselbrecht, J.; Janich, C.; Pinnapireddy, S.R.; Hause, G.; Bakowsky, U.; Wölk, C.; Langner, A. Overcoming the Polycation Dilemma—Explorative Studies to Characterise the Efficiency and Biocompatibility of Newly Designed Lipofection Reagents. Int. J. Pharm. 2018, 541, 81–92. [Google Scholar] [CrossRef]
- Tagalakis, A.D.; He, L.; Saraiva, L.; Gustafsson, K.T.; Hart, S.L. Receptor-Targeted Liposome-Peptide Nanocomplexes for siRNA Delivery. Biomaterials 2011, 32, 6302–6315. [Google Scholar] [CrossRef]
- Enlund, E.; Fischer, S.; Handrick, R.; Otte, K.; Debatin, K.-M.; Wabitsch, M.; Fischer-Posovszky, P. Establishment of Lipofection for Studying miRNA Function in Human Adipocytes. PLoS ONE 2014, 9, e98023. [Google Scholar] [CrossRef]
- Lv, H.; Zhang, S.; Wang, B.; Cui, S.; Yan, J. Toxicity of Cationic Lipids and Cationic Polymers in Gene Delivery. J. Control. Release 2006, 114, 100–109. [Google Scholar] [CrossRef] [PubMed]
- Jimenez, C. (Ed.) Nanocarrier Systems for Drug Delivery; Pharmacology-research, safety testing, and regulation; Nova Biomedical: New York, NY, USA, 2016; ISBN 978-1-5361-0098-3. [Google Scholar]
- Xue, H.Y.; Liu, S.; Wong, H.L. Nanotoxicity: A Key Obstacle to Clinical Translation of siRNA-Based Nanomedicine. Nanomedicine 2014, 9, 295–312. [Google Scholar] [CrossRef]
- Busmann, E.F.; Martínez, D.G.; Lucas, H.; Mäder, K. Phase Inversion-Based Nanoemulsions of Medium Chain Triglyceride as Potential Drug Delivery System for Parenteral Applications. Beilstein J. Nanotechnol. 2020, 11, 213–224. [Google Scholar] [CrossRef] [PubMed]
- Saddiqi, M.E.; Abdul Kadir, A.; Abdullah, F.F.J.; Abu Bakar Zakaria, M.Z.; Banke, I.S. Preparation, Characterization and in Vitro Cytotoxicity Evaluation of Free and Liposome-Encapsulated Tylosin. OpenNano 2022, 8, 100108. [Google Scholar] [CrossRef]










| N/P Ratio | Encapsulation Efficiency [%] ± SD |
|---|---|
| 2 | 94.1 ± 3,7 |
| 3 | 97.6 ± 1.3 |
| 4 | 98.4 ± 0.7 |
| 5 | 98.8 ± 0.6 |
Disclaimer/Publisher’s Note: The statements, opinions and data contained in all publications are solely those of the individual author(s) and contributor(s) and not of MDPI and/or the editor(s). MDPI and/or the editor(s) disclaim responsibility for any injury to people or property resulting from any ideas, methods, instructions or products referred to in the content. |
© 2024 by the authors. Licensee MDPI, Basel, Switzerland. This article is an open access article distributed under the terms and conditions of the Creative Commons Attribution (CC BY) license (https://creativecommons.org/licenses/by/4.0/).
Share and Cite
Meinhard, S.; Erdmann, F.; Lucas, H.; Krabbes, M.; Krüger, S.; Wölk, C.; Mäder, K. T14diLys/DOPE Liposomes: An Innovative Option for siRNA-Based Gene Knockdown? Pharmaceutics 2025, 17, 25. https://doi.org/10.3390/pharmaceutics17010025
Meinhard S, Erdmann F, Lucas H, Krabbes M, Krüger S, Wölk C, Mäder K. T14diLys/DOPE Liposomes: An Innovative Option for siRNA-Based Gene Knockdown? Pharmaceutics. 2025; 17(1):25. https://doi.org/10.3390/pharmaceutics17010025
Chicago/Turabian StyleMeinhard, Sophie, Frank Erdmann, Henrike Lucas, Maria Krabbes, Stephanie Krüger, Christian Wölk, and Karsten Mäder. 2025. "T14diLys/DOPE Liposomes: An Innovative Option for siRNA-Based Gene Knockdown?" Pharmaceutics 17, no. 1: 25. https://doi.org/10.3390/pharmaceutics17010025
APA StyleMeinhard, S., Erdmann, F., Lucas, H., Krabbes, M., Krüger, S., Wölk, C., & Mäder, K. (2025). T14diLys/DOPE Liposomes: An Innovative Option for siRNA-Based Gene Knockdown? Pharmaceutics, 17(1), 25. https://doi.org/10.3390/pharmaceutics17010025

