Simulation Study of Adhesive Material for Sandwich Panel under Edgewise Compression Condition
Abstract
1. Introduction
2. Model and Material Theory
2.1. Finite Element Model
2.2. Theory of Adhesive Layer Element
3. The Effect of Loading Rate and Element Size
3.1. The Effect of Loading Rate
3.2. The Effect of Element Size
4. Simulation Results Compared with the Experimental Results and Theoretical Results
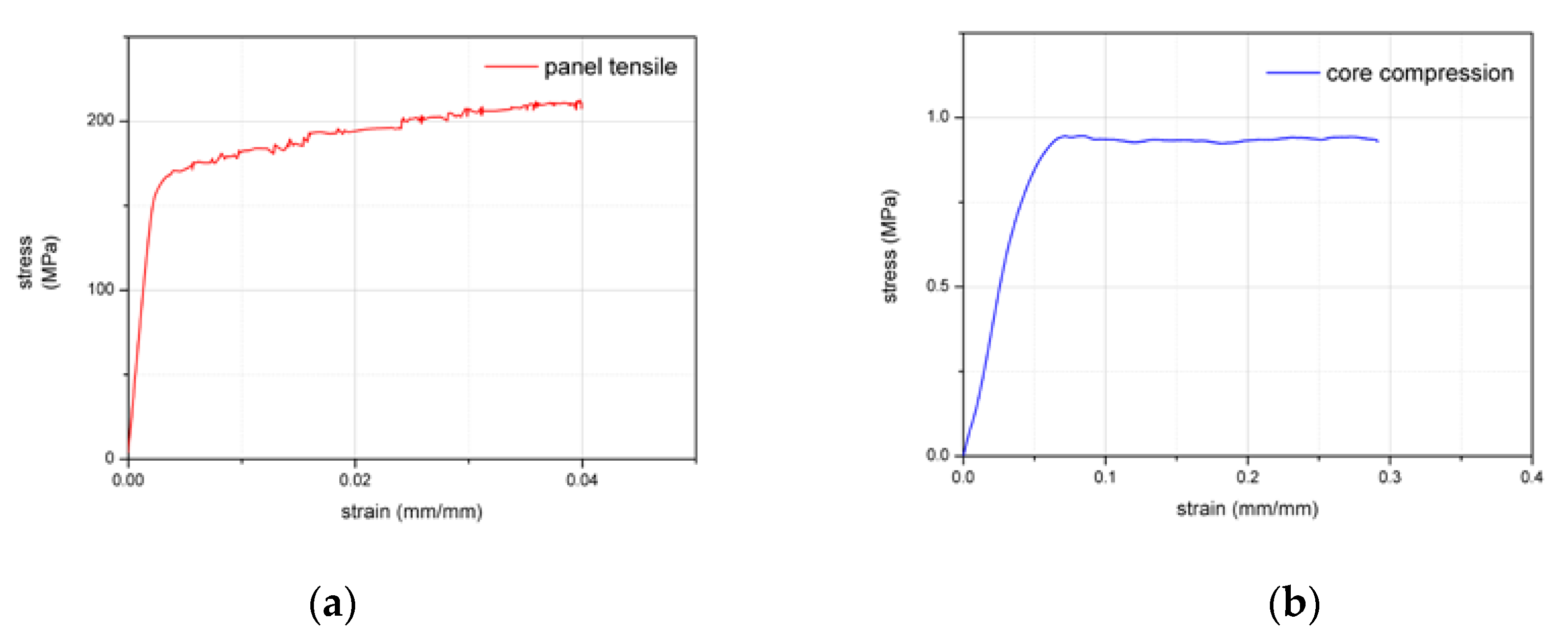
4.1. Experiment
4.2. Comparison of Results
5. Conclusions
Author Contributions
Funding
Acknowledgments
Conflicts of Interest
References
- Ogorkiewicz, R.M. Analysis and design of structural sandwich panels. Composites 1970, 1, 35–45. [Google Scholar] [CrossRef]
- Sun, C.F.; Li, W.X.; Xue, Y.D.; Hu, P. Mechanical properties of PMI foam used in high speed train. Fiber Reinf. Plast. Compos. 2006, 4, 13–19. [Google Scholar]
- Dogan, F.; Hadavinia, H.; Donchev, T.; Bhonge, P.S. Delamination of impacted composite structures by cohesive zone interface elements and tiebreak contact. Cent. Eur. J. Eng. 2012, 2, 612–626. [Google Scholar] [CrossRef]
- Zheng, Q.; Han, H.; Tang, J.; Zhang, W.D.; Bai, R.X.; Lei, Z.K. On the failure mechanism and bearing capacity of ellipsoidal foam-core sandwich structure with adhesive bonding defects. J. Exp. Mechanics. 2015, 30, 207–214. [Google Scholar]
- Lindström, A.; Hallström, S. In-plane compression of sandwich panels with debonds. Compos. Struct. 2010, 92, 532–540. [Google Scholar] [CrossRef]
- Sleight, D.W.; Wang, J.T. Buckling Analysis of Debonded Sandwich Panel under Compression; NASA Langley Research Center: Hampton, VA, USA, 1995; pp. 1–10.
- Lee, C.; Mignosa, L.; Basci, M. A postbuckling solution for debonded sandwich panel under in-plane compression. In Proceedings of the 38th Structures, Structural Dynamics, and Materials Conference, Kissimmee, FL, USA, 7–10 April 1997; pp. 2584–2590. [Google Scholar]
- Mamalis, A.G.; Manolakos, D.E.; Ioannidis, M.B.; Papapostolou, D.P. On the crushing response of composite sandwich panels subjected to edgewise compression: Experimental. Compos. Struct. 2005, 71, 246–257. [Google Scholar] [CrossRef]
- Wang, X.Z.; Wu, L.Z.; Wang, S.X. Buckling response of metallic foam composite sandwich panels subjected to edgewise compression. Adv. Mater. Res. 2009, 79, 1241–1244. [Google Scholar] [CrossRef]
- Tao, J.; Li, F.; Shao, F. Experimental study for in-plane compression and interfacial fracture properties of stiffened foam core sandwich structure. Acta Mater. Compos. Sin. 2018, 35, 1123–1130. [Google Scholar]
- Thomsen, O.T.; Banks, W.M. An improved model for the prediction of intra-cell buckling in CFRP sandwich panels under in-plane compressive loading. Compos. Struct. 2004, 65, 259–268. [Google Scholar] [CrossRef]
- Cheng, X.Q.; Kou, C.H.; Li, Z.N. Behavior of bending after low velocity impact and quasi-static transverse indentation of composite honeycomb cores sandwich panels. Acta Mater. Compositae Sin. 2000, 17, 114–118. [Google Scholar]
- Pan, S.D.; Wu, L.Z.; Sun, Y.G. End compression failure of honeycomb sandwich panels containing interfacial debonding. Acta Mater. Compos. Sin. 2007, 24, 121–127. [Google Scholar]
- Sun, Z.; Shi, S.S.; Guo, X.; Hu, X.Z.; Chen, H.R. On compressive properties of composite sandwich structures with grid reinforced honeycomb core. Compos. Part B 2016, 94, 245–252. [Google Scholar] [CrossRef]
- Qiu, C.; Guan, Z.D.; Li, Z.S. Edgewise compression behavior of honeycomb sandwich structures. In Proceedings of the International Conference on Mechanical and Aerospace Engineering, Prague, Czech Republic, 22–25 July 2017; pp. 85–91. [Google Scholar]
- Khan, M.K.; Wang, Q.Y. Experimental and Finite Element Based Investigations of In-plane and Out-of-plane Properties of Aluminum Honeycomb. Appl. Mech. Mater. 2013, 275, 111–116. [Google Scholar] [CrossRef]
- Marsavina, L.; Constantinescu, D.M.; Linul, E.; Stuparu, F.A.; Apostol, D.A. Experimental and numerical crack paths in PUR foams. Eng. Fract. Mech. 2016, 167, 68–83. [Google Scholar] [CrossRef]
- Linul, E.; Şerban, D.A.; Voiconi, T.; Marşavina, L.; Sadowski, T. Energy–absorption and efficiency diagrams of rigid PUR foams. Key Eng. Mater. 2014, 601, 246–249. [Google Scholar] [CrossRef]
- Liu, C.J.; Zhang, Y.X.; Qin, Q.H.; Heslehurst, R. High Velocity Impact Modelling of Sandwich Panels with Aluminium Foam Core and Aluminium Sheet Skins. Appl. Mech. Mater. 2014, 553, 745–750. [Google Scholar] [CrossRef]
- Ahn, J.H.; Nguyen, K.H.; Park, Y.B.; Kweon, J.H.; Jin, H. A Numerical Study of the High-Velocity Impact Response of a Composite Laminate Using LS-DYNA. Int. J. Aeronaut. Space Sci. 2010, 11, 221–226. [Google Scholar] [CrossRef]
- Ozturk, U.E.; Anlas, G. Finite element analysis of expanded polystyrene foam under multiple compressive loading and unloading. Mater. Des. 2011, 32, 773–780. [Google Scholar] [CrossRef]
- Hallquist, J. LS-DYNA Theory manual. Livermore Softw. Technol. Corp. 2006, 3, 53. [Google Scholar]
- Jiang, L.X.; Xiao, S.N.; Yang, B.; Yang, G.W.; Zhu, T.; Dong, D.W.; Zhang, J.K. Finite Element Analysis of Tensile Properties for the Single-Strap Butt Joint of a Carbon Fiber Reinforced Composite. Comput. Sci. Eng. 2018, 21, 42–50. [Google Scholar] [CrossRef]
- Viggo, T.; Hutchinson, J. The relation between crack growth resistance and fracture process parameters in elastic-plastic solids. J. Mech. Phys. Solids. 1992, 40, 1377–1397. [Google Scholar]















| Material Parameter | MAT 185 | Tiebreak Contact | Test | Theory |
|---|---|---|---|---|
| Modulus of compression direction/MPa | 2569 | 2579 | 1698 | 3544 |
| Material Parameter | MAT 185 | Tiebreak Contact | Test | Theory | ||
|---|---|---|---|---|---|---|
| Peak load | Velocity | 25 mm/s | 9.95 KN | 6.77 KN | 11.05 KN | 18.32 KN |
| 50 mm/s | 10.42 KN | 6.92 KN | ||||
| 100 mm/s | 11.21 KN | 7.78 KN | ||||
| 200 mm/s | 13.25 KN | 9.63 KN | ||||
| 400 mm/s | 16.13 KN | 10.85 KN | ||||
| Element size | 2 mm | 11.2 KN | 7.78 KN | |||
| 3 mm | 9.79 KN | 6.26 KN | ||||
| 4 mm | 8.97 KN | 5.73 KN | ||||
© 2020 by the authors. Licensee MDPI, Basel, Switzerland. This article is an open access article distributed under the terms and conditions of the Creative Commons Attribution (CC BY) license (http://creativecommons.org/licenses/by/4.0/).
Share and Cite
Jiang, L.; Yang, B.; Xiao, S.; Yang, G.; Zhu, T.; Dong, D. Simulation Study of Adhesive Material for Sandwich Panel under Edgewise Compression Condition. Materials 2020, 13, 1391. https://doi.org/10.3390/ma13061391
Jiang L, Yang B, Xiao S, Yang G, Zhu T, Dong D. Simulation Study of Adhesive Material for Sandwich Panel under Edgewise Compression Condition. Materials. 2020; 13(6):1391. https://doi.org/10.3390/ma13061391
Chicago/Turabian StyleJiang, Lanxin, Bing Yang, Shoune Xiao, Guangwu Yang, Tao Zhu, and Dawei Dong. 2020. "Simulation Study of Adhesive Material for Sandwich Panel under Edgewise Compression Condition" Materials 13, no. 6: 1391. https://doi.org/10.3390/ma13061391
APA StyleJiang, L., Yang, B., Xiao, S., Yang, G., Zhu, T., & Dong, D. (2020). Simulation Study of Adhesive Material for Sandwich Panel under Edgewise Compression Condition. Materials, 13(6), 1391. https://doi.org/10.3390/ma13061391
