Abstract
Due to the economic and environmental concerns associated with fossil fuels, many government and private organizations are progressively shifting towards the integration of solar farms with Utility Grids. However, these systems are facing insulation failure issues due to internal and external transient overvoltage’s, in which their shape, magnitude, and duration are unpredictable, and consequently, the insulation stress also becomes unpredictable. To ensure the safety and integrity of the system against any transient overvoltage event, it is important to carry out an insulation coordination analysis. The primary goal of this research work is to achieve this optimization in an economically viable manner, ensuring both operational stability and cost-effectiveness in the design of electrical equipment like surge Arresters. The research work presented in the literature does not fully evaluate all International Electrotechnical Commission (IEC) overvoltage classes as specified in the insulation coordination standards for Utility Grids integrated with solar farms. Therefore, this research paper investigates the impact of various transient and switching overvoltage conditions, as defined in the IEC 60071.4 Insulation Coordination Standard at the Solar and Utility Grid Electrical power system using PSCAD 4.6/EMTP Software. Five distinct simulation scenarios were developed to assess the systems’ resilience against insulation stress events. The proposed system was also examined with and without the application of a lightning surge arrester.
1. Introduction
The insulation coordination study is the process through which the insulation strength of power system components is determined, specified, and coordinated against stresses developed due to internal and external voltage surges [1]. For various reasons, the insulation is stressed in a solar-integrated power grid, including lightning events on the transmission line or in the solar system, switching events at the solar substation, very fast transient overvoltage’s, and temporary overvoltage events. Due to lightning, a large amount of voltage is induced in the system and propagates in both directions. For example, if lightning strikes the common coupling point between the solar system and the grid (at the solar substation transformer), a voltage traveling wave with a magnitude many times greater than the rated voltage propagates in both directions (towards the solar system and the grid) and places severe stress on the insulation. The safe operation of transmission lines is severely affected when lightning directly hits the phase conductor, bypassing the shielding wire, as huge transient overvoltage’s are produced. First, the available literature addresses the impact of lightning transient overvoltage’s on transmission lines, PV panels, transformers, and inverters. However, they do not fully evaluate all IEC overvoltage classes specified in the insulation coordination standards for Utility Grids integrated with solar farms. Additionally, the effectiveness of lightning protection surge arresters has not been thoroughly assessed across all IEC standard overvoltage classes. Second, for the solar PV system, specific (IEC or IEEE) standards are not available which provide guidelines for lightning protection; currently, some guidance documents are available, like Malaysian standard MS 1837 and the German DIN EN 62305-3 (Supplement 5) [2]. But, in these documents, desired information regarding the specific surge arrester rating for the PV system is not provided.
This research investigates the impact of various types of transients and overvoltage’s defined in the IEC 60071.4 Insulation Coordination Standard, including fast front overvoltage (lightning), slow front overvoltage (switching), very fast transient overvoltage, power frequency to withstand voltage analysis, and temporary overvoltage (ground fault). The effectiveness of surge arresters in each of these scenarios is also evaluated within the context of a solar-integrated power grid.
The main contribution of the research work in the article is highlighted as follows:
- The analysis of the impact of all types of transients and overvoltage’s specified in the Insulation Coordination Standards for a utility grid integrated with a solar farm.
- Determines the effectiveness of surge arresters at safeguarding the proposed system.
- Ensures the reliability, safety, and performance of the grid insulation, meeting the required insulation coordination standards.
- Examine the insulation stress and implement all scenarios of insulation coordination in the grid-integrated solar farm.
The structure of this research paper is carried out as follows. Section 2 refers to the literature review. Section 3 highlights the materials and methods of the proposed scheme. Section 4 provides the simulation results and discussion. The conclusion and research recommendations are given in Section 5 and Section 6, respectively.
2. Literature Review
The research study in [3,4] does not consider the impact of the switching transients, TOV, and VFTO, and the effectiveness and optimization of the surge arrester are not assessed for mitigating the surge impact on the renewable side. The simulation study model [5,6] did not analyze all types of insulation coordination conditions; the study only considered the lightning impact on the PV side, and the surge arrester’s effectiveness was not assessed. In simulation study [7], all types of insulation coordination assessments were not considered, and surge arrester effectiveness was not evaluated for mitigating the impact at the Utility Grid integrated with the RE source; also, during switching operation, if any lightning event occurred in the system, this not investigated. In simulation study [8], Lightning impact was analyzed with different configurations, but the simulation program did not cover all insulation coordination conditions, and in the simulation model, surge arrester protection operation was not taken into account. However, in the PSCAD simulation study [9], lightning’s impact on the PV side was analyzed only, and lightning, switching, and TOV impacts at the grid side and at the solar grid integration point were not assessed. The theoretical research study [10] did not discuss the impact of direct stroke and its countermeasures at the 35~110 Transmission line; lightning and switching impact were also not explored when it was integrated with renewable resources.
In simulation study [11], the focus is on lightning at the transmission line side only, but its impact on other sides is not covered. Moreover, the switching transient impact on the transmission line and solar side is not discussed. The study [12] solely examined the standard and guidelines required for the lightning protection of the PV system; other solar-integrated areas were not covered, like the impact at the solar collector feeder, inverter duty transformer, and solar substation. Study [13] focuses on and explores voltage stress for the transformer installed at the substation when lightning hits the 132 kV transmission line, but all types of insulation coordination conditions and the effectiveness of the substation surge arrester were not evaluated. Customized standards were not available when considering lightning protection in the solar PV system. The concern arose from the absence of specific standards for lightning protection in PV systems. Currently, guidance is available through Malaysia’s MS 1837 and the German DIN EN 62305-3 (Supplement 5) [2,14]. The research [15] analyzed surge arrester effectiveness at the 230 kV transmission line by utilizing MATLAB software. The simulations involved applying a lightning strike at the middle of the transmission line, with a focus on observing voltage levels at substations. This study only considered lightning and the surge arrester’s effectiveness at the transmission line. Study [16] employed ATP-EMTP software to model a 132 kV overhead transmission line, focusing on the recognition of shielding failure patterns, which are crucial for evaluating lightning performance. The study only considered the lightning impact at the 132 kV transmission line, and surge arrester effectiveness at the transmission line was not assessed. Study [17] explored various lightning overvoltage’s in a real 220 kV electrical substation, focusing on the shielding failure of overhead transmission lines through model studies conducted with ATP-EMTP software. The developed model serves as a valuable tool for lightning performance analysis and enables precise insulation design for power substations. The study focused solely on the impact of lightning on the 220 kV transmission line. Study [18] evaluated the effectiveness of utilizing Transmission Line Surge Arresters (TLSAs) in diverse scenarios to enhance the lightning performance of transmission lines. Various conditions were considered. In research work, all types of insulation coordination conditions were not analyzed. The research [19] investigated the analyses and mitigation strategies for backflow lightning overvoltage’s, focusing on a PV power plant. The comprehensive study employed high-frequency models to simulate various components in the ATP simulation program. The simulation study focused on the effects of lightning surges on small-scale PV systems, and all types of insulation coordination were not considered. However, it did not analyze voltage transient issues such as switching or ground faults. Additionally, the effectiveness of surge protective devices (SPDs) was not fully evaluated. Study [20] analyzed overvoltage’s resulting from direct lightning strikes on a hybrid overhead line, encompassing both 138 kV and 13.8 kV circuits sharing common structures, by utilizing the Electromagnetic Transient Program-Rod-Vector (EMTP-RV) software. In the research available, types of insulation coordination conditions and surge arrester effectiveness were not assessed; only some technical suggestions to use time domain software to analyze the insulation coordination simulations in high-voltage systems were provided. Study [21] considered direct and indirect lightning strokes at the transmission line. The paper discussed the direct and indirect impact of lightning at a 132 kV double-circuit transmission line. However, it did not cover all types of insulation coordination overvoltage conditions in other areas, including 33 kV, nor did it evaluate the effectiveness of surge arresters. Study [22] employed a simulation model to assess the lightning impact on the rooftop PV system using MATLAB and Simulink software. The simulation study considered lightning surge effects at the small-scale rooftop PV system; voltage transient issues like switching and ground fault were not analyzed. Also, the effectiveness of the surge protective device (SPD) was not evaluated.
This research examines the impact of different types of transients and overvoltage’s outlined in the IEC 60071.4 Insulation Coordination Standard for the solar-integrated Utility Grid, including lightning-induced fast front overvoltage, switching-induced slow front overvoltage, very fast transient overvoltage, power frequency withstand voltage, and the temporary overvoltage caused by ground faults. This study also evaluates the effectiveness of surge arresters in mitigating these overvoltage’s within a solar-integrated power grid.
3. Materials and Methods
The scope of this research work is to carry out the insulation coordination study for solar grid electrical power systems, research and analyze the effectiveness of the surge arrester in mitigating the insulation stress condition that appears in the solar grid electrical system. In the PSCAD simulation model, different cases have been developed in which insulation is stressed
- Case 1: lightning at the 33 kV side of the 93 MVA transformer;
- Case 2: solar substation Breaker Switching while a lightning event occurs at the solar collector feeder;
- Case 3: power frequency withstands voltage analysis at solar grid integration;
- Case 4: very fast transient overvoltage modeling;
- Case 5: overvoltages due to a ground fault at the delta side of transformer modeling.
The power flow software PSCAD is used to construct the utility- and solar-integrated model. The surge arrester’s effectiveness is assessed with different scenarios in which the insulation coordination is stressed. All scenarios are analyzed with the worst overvoltage situations, where the supply source, transmission line, transformers, solar substation switchgear, feeders, inverter duty transformers, and cables are stressed. The insulation coordination analysis is conducted using the techniques outlined in the application guides IEEE 1313.2 and IEEE C62.22 and PSCAD software, which is a time-domain-based transient software employed to ascertain voltage stresses during surge and switching events [3].
To analyze the insulation coordination, a practical model was selected. The project site is located in Australia. Different Solar farms are installed at various distances from 300 m to 1 km away from the 33 kV solar substation. The solar energy is collected from the solar farm through the 93 MVA power transformer and is interfaced with the 132 kV utility grid transmission line. The proposed location is prone to lightning strikes throughout the year. Figure 1 represents a schematic overview of solar farms integrated with the utility grid through a 132 kV overhead transmission line. This accumulated power is subsequently elevated to a voltage of 132 kV using the 93 MVA transformer.
Figure 1.
Schematic representation of solar farms connected to the utility grid through a 132 kV overhead transmission line.
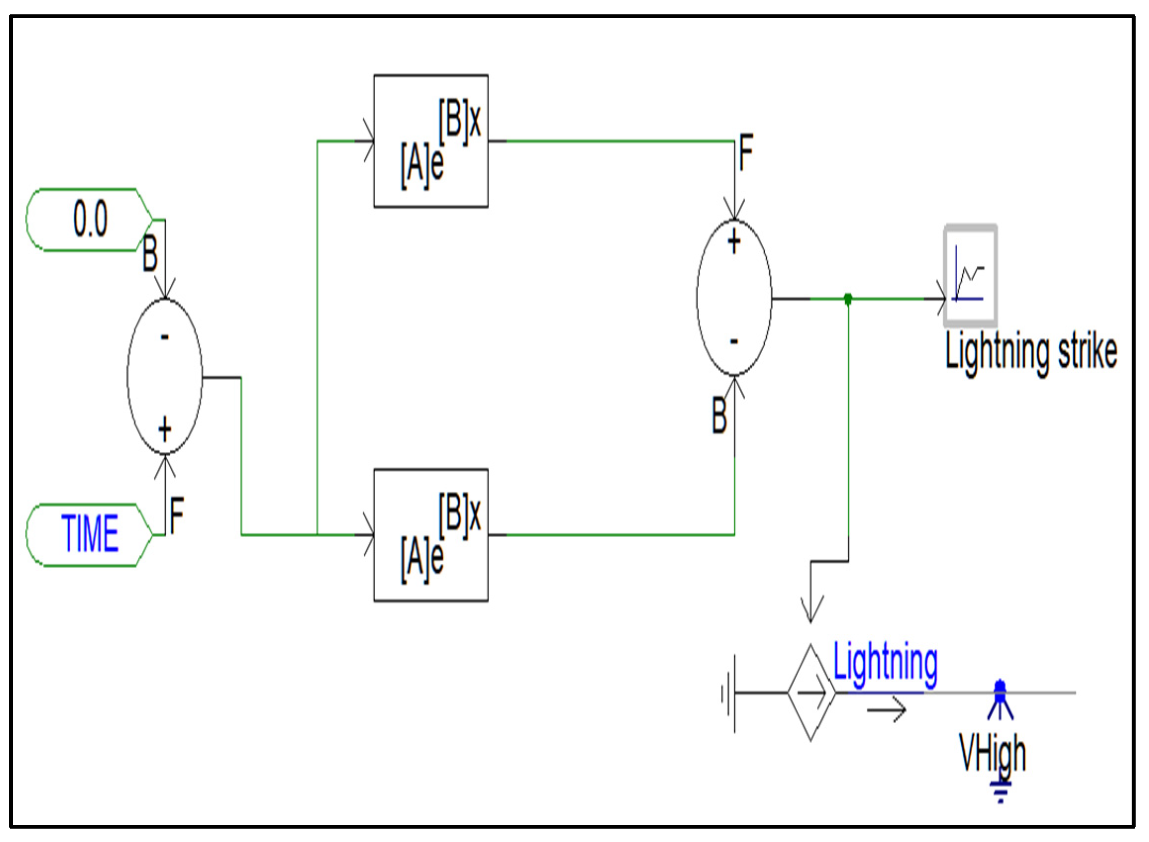
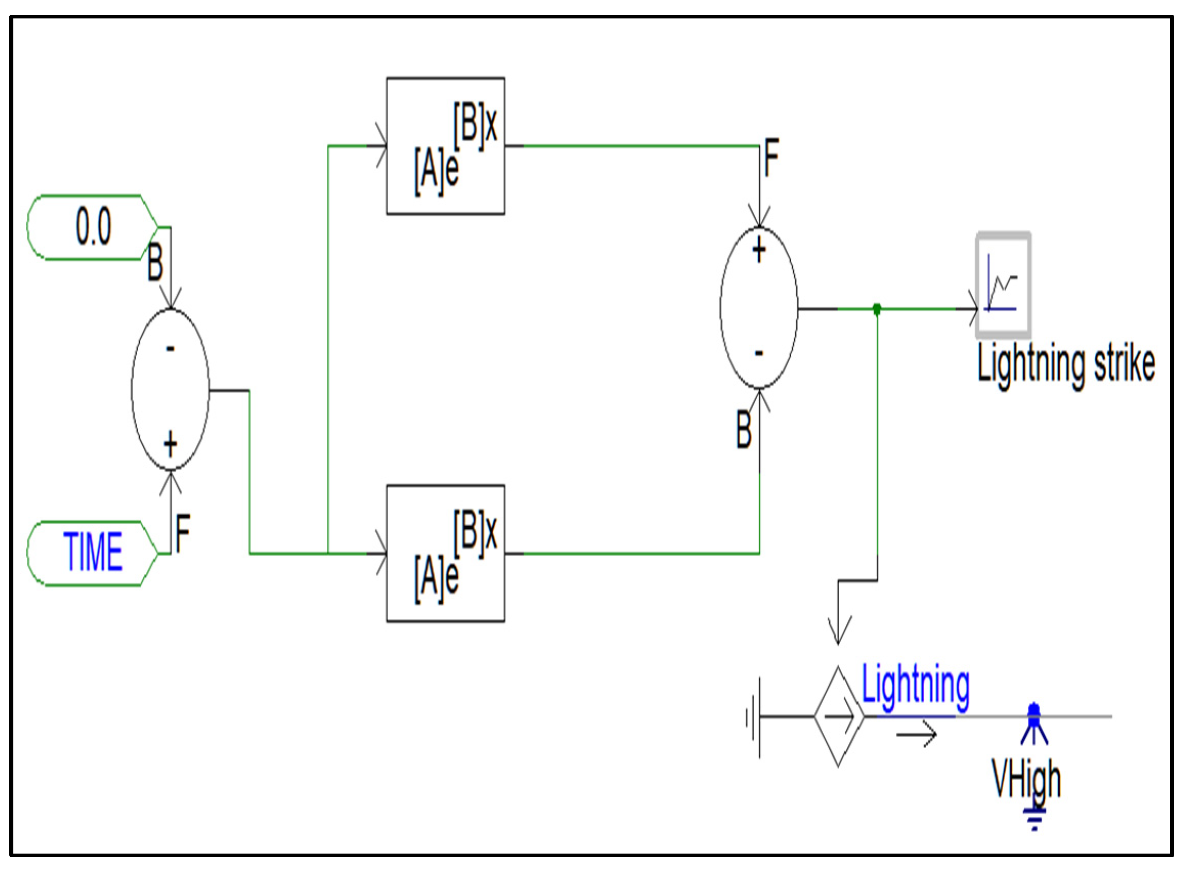
Various mathematical expressions may be employed to characterize the shapes of lightning currents. According to IEC-62305-1:2010 [23], the double exponential and Heidler functions are two mathematical representations frequently utilized to analyze the impact of the lightning current. The double exponential [24] in Equation (1) is used in the PSCAD simulation program to produce an impulse lightning wave of 175 MV and 188 kA.
The peak current is represented by ‘I’, whereas α and β stand as constants serving to define the lightning current’s waveform. The modeling and parameters used in the PSCAD simulation model are given in Figure 2 and Figure 3, respectively.
Figure 2.
Modeling of the double exponential equation in PSCAD.
Figure 3.
Double exponential function parameters.
These crucial parameters play a role in calculating the tail time and front time, respectively, for the lightning current waveform. This lightning wave, as shown in Figure 4, is then applied at different locations in the solar and utility grid electrical system, and the system’s insulation strength is analyzed against stress with pre- and post-lightning arresters.
Figure 4.
The double exponential equation is used to produce the impulse lightning waveform. (a) Lightning strike current (kA); (b) lightning impulse voltage (kV).
According to the IEC60071.4 2004, Insulation Coordination and Application Guide, overvoltage’s in power systems are divided into the following classes [25].
- (a)
- Fast front overvoltage (FFO);
- (b)
- Slow front overvoltage (SFO);
- (c)
- Continuous (power frequency) voltage;
- (d)
- Very fast front overvoltage (VFFO);
- (e)
- Temporary overvoltage’s (TOVs);
- (f)
- Overvoltage’s due to ground faults.
The above overvoltage classes create insulation stress on the electrical equipment. An insulation coordination study is carried out to assess the arrester’s energy absorption capacity to withstand the discharge energy from the lightning current by comparing the lightning impulse withstand voltage (LIWV), also called the BIL basic impulsive insulation level of equipment, and simulated results [13].
As insulation stress is directly related to voltage, so is the PSCAD simulation program voltage analysis made at different points from the 132 kV transmission line to the solar farm; refer to Figure 5, where different points are identified that can be analyzed under different insulation coordination scenarios.
Figure 5.
Insulation stress analysis points at a solar farm and utility grid.
- Point 1: 132 kV transmission line;
- Point 2: 132 kV side of 93 MVA transformer;
- Point 3: 33 kV side of 93 MVA transformer;
- Point 4: 33 kV solar collector feeder installed at a solar substation;
- Point 5: solar farm inverter duty transformer input;
- Point 6: solar farm inverter (AC side).
3.1. Result Methodology
The research methodology to carry out the analysis of insulation stress in the electrical equipment for grids integrated with solar farms is given as follows.
- PSCAD EMTP modeling to assess the suitability of proposed surge arresters:
- The impact of direct lightning strokes (line shielding failure) through analysis;
- Review the impact of lightning strikes at utility and solar grid integration points at a 33 kV solar substation and 33 kV side of the 93 MVA transformer;
- Review the impact of lightning strikes at utility and solar grids for the 33 kV side at the moment that the medium voltage breaker open–reclose operation takes place;
- Assessment of power frequency to withstand voltage analysis;
- Assessment of very fast transient overvoltage analysis at the solar grid integration point;
- Assessment of overvoltage due to a ground fault;
- To check the effectiveness of the proposed protection scheme for all the above Schemes before and after the installation of a surge arrester for the solar and grid electrical system;
- Insulation coordination performance validation of the system against the IEC Standard 60071-2.
3.2. Result Validation Methodology
Every electrical equipment is designed and manufactured in accordance with the IEC 60071.1:2019 standard. This standard defines some protocols for the safety of the system and equipment against overvoltage and transient hazards, and this is further categorized as follows:
- The standard rated lightning impulse withstand voltage (LIWV), also called the BIL Basic impulsive insulation level of equipment.
- The power frequency withstands voltage (PFWV) with a standard-rated short duration.
The overvoltage stress results obtained from the PSCAD simulations are validated against the withstand voltage levels of the equipment in the solar and grid electrical systems.
Furthermore, this research work includes an evaluation of the efficiency of installed surge arresters when discharging lightning currents at various locations within the grid-integrated solar farm. This evaluation is aimed at ensuring the reliability and integrity of the overall system.
4. Simulation Results and Discussions
The PSCAD simulation of the insulation coordination of electrical equipment for grids integrated with solar farms is analyzed through the following cases.
4.1. Case 1: Applying the Lightning at the 33 kV Side of the 93 MVA Transformer
In this case, a lightning impulsive voltage of magnitude 175 MV is applied at the 93 MVA transformer’s 33 kV side (shielding failure) through PSCAD simulation system behavior and is evaluated with and without applying a lightning arrester protection system.
Figure 6 illustrates the effects of lightning and voltage stress in the absence of surge arrester protection within the solar and grid electrical systems. The simulation results show that there is a notable voltage increase surpassing the equipment’s basic insulation level (BIL) rating. Specifically, in Figure (a) and etc., the voltage increases at the 132 kV transmission line, and the 132 kV side of the 93 MVA transformer registers at approximately 6 MV. Similarly, at locations Figure (b,c), which encompass the 33 kV side of the 93 MVA transformer, the solar collector feeder had a 33 kV solar substation, and voltage at the inverter duty transformer (the 33 kV side) increased by about 175 MV at these locations. Likewise, in Figure (d), the voltage at the AC side of the solar farm inverter exceeded the basic insulation level (BIL) rating. Since the BIL rating is 6 kV, the voltage was found at around 83 kV without a lightning surge arrester.
Figure 6.
The absence of surge arrester protection meant that voltage increased more than the BIL’s rating of equipment for solar and grid electrical systems. (a) The voltage at 132 kv for the main bus transmission line and 132 kV side of the 93 MVA transformer; (b) voltage at the 93 MVA transformer 33 kV side and solar collector feeder (33 kV solar substation); (c) voltage at inverter duty transformer Input (33 kV Side); and (d) voltage at solar farm inverter (AC side).
Figure 7 depicts the analysis of voltage stress under different scenarios including with a lightning protection system installed solely on the 33 kV side and no surge arrester considered at the 132 kV side, including at the transmission end. The simulation results show that the voltages remain below the BIL rating for various equipment. For instance, in Figure (a), the voltage at the 132 kV side of the transformer and the transmission line was observed at around 300 kV. Similarly, in Figures (b,c), which represent the 33 kV side of the 93 MVA transformer, the solar collector feeder, and the solar farm inverter duty transformer, the voltage increase was observed at around 125–140 kV and solar farm inverter voltage are shown in Figure (d). The voltage increase at the AC side of the solar farm inverter was observed at around 2.5 kV. Consequently, all results were obtained while a lightning arrester was considered at the 33 kV electrical system only.
Figure 7.
In this case, the surge arrester’s protection is installed at the 33 kV electrical system. (a) The voltage at the 132 kV main bus transmission line and 132 kV side of the 93 MVA transformer; (b) voltage at the 93 MVA transformer 33 kV side and at the solar collector feeder (33 kV Solar Substation); (c) voltage at inverter duty transformer input (33 kV Side); and (d) voltage at solar farm inverter.
Figure 8 illustrates the analysis of voltage stress in a scenario where lightning protection surge arresters are installed throughout the 33 kV and 132 kV electrical systems. The simulation outcomes indicate that the inclusion of surge Arresters successfully mitigates concerns about all forms of insulation stress.
Figure 8.
With all surge arresters installed at the 33 kV and 132 kV electrical systems, the voltage increase observed was below the BIL rating. (a) The voltage at the 132 kV main bus transmission line and 132 kV side of the 93 MVA transformer; (b) voltage at the 93 MVA transformer 33 kV side and at the solar collector feeder (33 kV Solar Substation); (c) voltage at inverter duty transformer input (33 kV Side); and (d) voltage after solar farm inverter.
To assess the worst situation of the insulation stress, a slow front overvoltage SFO (switching) is combined with an FFO (lightning) event. This means that after the lightning event, the switching operation also takes place at the main SF6 breaker at the 33 kV solar substation.
The Lightning and switching impact and behavior of the circuit breaker in this vulnerable state is evaluated in the PSCAD program. Furthermore, the assessment is carried out with and without surge arrester protection. It is noted that during normal operation, circuit breakers usually remain in a closed state, but during the fault, they open for a few cycles and then close again (auto-reclose operation). The initial state of the main SF6 breaker is closed, but after 0.1 s of the lightning event, the SF6 breaker is opened and again closed after 0.15 s. Therefore, this scenario is developed in the PSCAD program and insulation stress assessment carried out at the solar-integrated utility grid. The summary of results of case 1 is enumerated in Table 1.
Table 1.
Summary of Case 1 result (lightning at the 33 kV side of the 93 MVA transformer).
Summary of Case 1 Results
Fast front lightning overvoltage is assessed at the utility grid integrated with a solar farm when lightning of magnitude 188 kA and 175 MV strike at the 33 kV side of the 93 MVA transformer and 33 kV switchgear of the solar substation, respectively. When lightning hits the 33 kV side of the 93 MVA transformer, then insulation fails the whole system without a lightning surge arrester, but when the proposed surge arresters of the utility grid and solar system are considered, the required insulation strength is achieved. It is noted that, in study [7], the switching transient was controlled through the controlled switching of the circuit breaker and, by utilizing the shunt reactor in this research work, the switching transient was controlled through the LPS lightning protection system.
4.2. Case 2: Solar Substation Breaker Switching with Lighting at the Solar Collector Feeder
In this case, the PSCAD simulation is carried out to evaluate the behavior of circuit-breaker switching at the solar substation while lighting takes place at the solar collector feeder. To assess the worst situation of the insulation stress, a slow front overvoltage SFO (switching) is combined with an FFO (lightning) event. This means that, after the lightning event, the switching operation also takes place at the main SF6 breaker of the 33 kV solar substation.
It is noted that in study [7], the switching transient was controlled through the controlled switching of the circuit breaker, and by utilizing the shunt reactor, but in our study, switching the transient was controlled through the LPS Lightning protection system.
In Figure 9, at the 33 kV side of the 93 MVA transformer, the voltage found was more than the BIL rating, and the impacts of this persisted after the switching operation. At time t = 0 s, a lightning voltage of magnitude 182 MV was observed, and at time t = 0.1 s, the main SF6 breaker of the solar substation opened. However, at that moment, the lightning voltage did not become zero; rather, it became zero after the lightning voltage exceeded the BIL rating of the 33 kV equipment.
Figure 9.
Voltage at 93 MVA transformer at 33 kV side.
In Figure 10, the voltage at the solar collector feeder (33 kV solar substation) and at inverter duty transformer output (33 kV Side) are represented, and after the switching operation of the main breaker at a 33 kV solar substation, the voltage still remained more than the BIL rating of equipment. At time t = 0 s, a lightning voltage of magnitude 182 MV was observed. The impact of the lightning voltage remained in the system even after the switching event, and the observed voltage exceeded the BIL rating of the 33 kV equipment.
Figure 10.
Voltage at solar collector feeder and at IDT 33 kV side without surge arrestor.
In Figure 11, the observed voltage remains more than the BIL rating at the AC side of the inverter. The lightning voltage is observed at a magnitude of 216 kV without any lightning protection available in the system.
Figure 11.
Voltage at solar farm inverter (AC) side without surge arrestor.
Figure 12, Figure 13 and Figure 14 illustrate the effectiveness of surge arresters in the 33 kV electrical system. When these surge arresters are deployed, they ensure that the rise in lightning voltage remains within the permissible limits defined by the basic insulation level (BIL) rating of the equipment.
Figure 12.
Voltage of 93 MVA transformer at 33 kV side.
Figure 13.
Voltage at solar collector feeder and at IDT 33 kV side with the surge arrestor.
Figure 14.
Voltage solar farm inverter (AC) side with surge arrestor.
In Figure 12, the 33 kV side of the 93 MVA transformer experiences a voltage increase of approximately 85 kV. From t = 0.1 s to t = 0.25 s, the solar substation remains disconnected. During this period, a slight overvoltage was observed at the 33 kV terminal of the 93 MVA transformer, and the measured voltage noted was 36 kV.
Similarly, in Figure 13, the 33 kV solar collector feeder and the input of the solar farm inverter duty transformer exhibit voltage increases of 85 kV, all of which remain below the BIL rating of the equipment. Furthermore, the issues arising from switching operations are effectively mitigated through the installation of surge arresters at the 33 kV solar substation.
In Figure 14, the voltage remains well below the BIL rating on the AC side of the inverter, with observed voltages at 1.4 kV. The transient voltage fluctuations resulting from switching operations are also rectified. The summary of results of solar substation breaker switching while lightning occurs at the 33 kV solar collector feeder are enumerated in Table 2.
Table 2.
Summary result (solar SS breaker switching while lightning occurs at the 33 kV solar collector feeder).
Summary of Case 2 Results
In case 2, the simultaneous occurrence of the slow front overvoltage (SFO) and fast front overvoltage (FFO) are examined. This involves a lightning strike event followed by a switching operation at the primary SF6 breaker within the 33 kV solar substation. Without a lightning arrester, the measured voltage is found to be more than the basic impulsive insulation level (BIL) of the equipment before and after the switching event. But, after utilizing the lightning surge arresters, the required insulation level is achieved. This shows that lightning arresters work properly as per the requirements.
4.3. Case 3: Power Frequency Withstands Voltage Analysis at Solar Grid Integration
The power frequency withstanding voltage represents the specified root mean square (rms) magnitude of the sinusoidal voltage at the power frequency, which the electrical equipment is required to undergo for a designated duration, typically lasting 60 s. Table 3 shows the different IEC voltage levels that are mentioned, along with their rated power frequency to withstand voltage and rated lightning impulse to withstand the voltage of the equipment [26].
Table 3.
Rated voltage values according to the IEC 60071.1 (insulation coordination—Part 1).
The power frequency voltage withstand analysis was performed to examine the insulation strength (whether partial discharge occurs) and to examine the frequency disturbance. In PSCAD, the modeling of the power and frequency to withstand voltage analysis is evaluated with and without lightning protection devices at grid-integrated solar farms. The analysis is made by inducing a 70 kV overvoltage at the 33 kV solar substation, and during this moment, power frequency behavior is also monitored. This 70 kV voltage is induced for 60 s. Therefore, the analysis is carried out at the 132 kV transmission line, the 93 MVA Transformer, and the solar farm inverter duty transformer.
In Figure 15, when surge arrester protection is absent, the voltage increase surpasses the continuous rating of the equipment. For example, at location (a), the voltage increase on the 132 kV side of the transmission line reaches 290 kV. Similarly, at the solar substation side of the 93 MVA location (b), a voltage increase of 75 kV is observed. Without surge arrester protection, the output of the solar farm inverter duty transformer and AC side of the inverter also experiences a voltage increase of 1.5 kV. Furthermore, frequency disturbances outside the acceptable range are noted at the 132 kV location (d).

Figure 15.
In the absence of surge arrester protection, voltage increases were observed at different locations of the solar and utility grid electrical system. (a) The voltage at the 132 kV transmission line; (b) voltage at the 93 MVA transformer at 33 KV side; (c) voltage at the solar farm inverter (AC side); and (d) frequency monitoring at the 132 kV transmission line.
In Figure 16, the implementation of lightning protection arresters in the 33 kV solar-integrated power grid effectively addresses the high-voltage issue stemming from the power frequency withstand voltage (PFWV) test. Specifically, at Location (a), the voltage on the 132 kV transmission line is observed at 149 kV. Likewise, in Figure (b), at the solar substation side of the 93 MVA at 33 kV side, voltage is normalized. In Figure (c), with the inclusion of a surge arrester, the output voltage at the AC side of the inverter becomes normalized and is found at 0.63 kV. Moreover, at Location (d), the frequency at the 132 kV transmission line is normalized, and any minor disturbances are eliminated following the installation of surge arresters in the 33 kV system. Furthermore, Summary of results referring to power frequency withstand voltage analysis at solar grid integration are highlighted in Table 4.

Figure 16.
With the surge arrester installed at the 33 kV electrical system, a voltage increase is observed up to the equipment rating. (a) The voltage at the 132 kV transmission line; (b) voltage at the 93 MVA transformer at 33 KV side; (c) voltage at the solar farm inverter (AC side); and (d) frequency monitoring at the 132 kV transmission line.
Table 4.
Summary of results (power frequency withstand voltage analysis at solar grid integration).
Summary of Case 3 Results
In Case 3, the power frequency withstands voltage (PFWV) analysis is carried out by inducing a 70 kV overvoltage at the 33 kV solar substation. Moreover, momentary switching disturbance is created at the 132 kV transmission line to observe the frequency behavior. The PFWV test is carried out to examine the insulation strength (whether partial discharge occurs). In the PSCAD simulation program, without surge arresters at the solar-integrated power grid, high voltage is observed, but these issues are resolved as minor frequency disturbances were effectively reduced following the installation of surge arresters in the 33 kV system. These results emphasize the effectiveness of lightning protection arresters in maintaining voltage and frequency within acceptable parameters during the PFWV test. This highlights the importance of surge arresters in ensuring the reliability and stability of the electrical system.
4.4. Case 4: Very Fast Transient Overvoltage Analysis
Very fast transient overvoltages (VFTO) arise from switching operations or faults within gas-insulated substations (GISs) due to the rapid breakdown of the gas gap. These VFTOs comprise exceptionally high-frequency components, typically reaching several megahertz (MHz). These components have the potential to induce elevated frequency oscillations within the transformer windings, thereby posing a risk of excessive stress on the transformer insulation and leading to insulation overstress. The switching transients associated with circuit breakers have been observed for many years. Consequently, a significant number of transformer failures have been observed and have the common contributing factor of high-speed switching in the SF6 circuit breaker. In this research, a test was conducted at the 93 MVA transformer. All circuit breakers are disconnected from the 33 kV solar substation, and the VFTO at the transformer is analyzed. This research work assesses the impact with and without a surge arrester installed across the transformer. This investigation provides valuable insights into the effectiveness of surge arresters in mitigating the impact of VFTO, particularly in safeguarding the transformer and preventing insulation overstress.
In Figure 17, the presence of very fast transient overvoltages (VFTOs) is noted during disconnection or switching operations within a gas-insulated substation (GIS). The PSCAD simulation results reveal that VFTO is measured at 3.0 kV at the 132 kV side of the 93 MVA transformer.
Figure 17.
VFTO at 132 kV side of 93 MVA transformer.
Additionally, in Figure 18, a VFTO of 0.75 kV is observed at the 33 kV side of the transformer. The introduction of lightning surge arresters at the 33 kV solar substation proved highly effective in controlling VFTO during disconnecting or switching operations within GIS.
Figure 18.
VFTO at 33 kV side of 93 MVA transformer.
The observations indicate the successful mitigation of VFTO, with measurements of 0.8 kV at the 132 kV side of the transformer, as shown in Figure 19. Similarly, 0.108 kV can be noted at the 33 kV side of the same transformer, as shown in Figure 20. The summary of results for very fast transient overvoltage analysis are provided in Table 5.
Figure 19.
VFTO observed at 132 kV side of transformer.
Figure 20.
VFTO observed at 33 kV side of transformer.
Table 5.
Summary of results (very fast transient overvoltage analysis).
Summary of Case 4 Results
In case 4, very fast transient overvoltage (VFTO) analysis is carried out. The VFTO arises from the switching operations or faults within gas-insulated substations due to the rapid breakdown of the gas gap. To create the VFTO condition, the switching operation is simulated at the 93 MVA transformer by keeping all 33 kV substation breakers in a disconnected position. The PSCAD simulation is used to assess the impact of pre- and post-surge arresters installed across the transformer. Without surge arresters, the voltage is observed after fast switching events at the transformer, but after the installation of the proposed surge arrester, the switching voltage issue is resolved. This investigation provides valuable insights into the effectiveness of surge arresters in mitigating the impact of VFTO, particularly in safeguarding the transformer and preventing insulation overstress.
4.5. Case 5: Overvoltages Due to Ground Fault at Delta Side of 93 MVA Transformer
When a ground fault occurs at the delta side of a 93 MVA transformer, overvoltages are observed in healthy phases, and the behavior of earth faults without a surge arrester is also examined. In this case, the effectiveness of the zig-zag transformer is assessed against the mitigation of the ground fault at the delta side of the 33 kV solar substation [27]. The PSCAD model, as shown in Figure 21, illustrates the zig-zag connection within the 33 kV solar substation. This scenario depicts the tripping of the main SF6 circuit breaker within the solar substation due to a ground fault occurring at the blue phase. The faulted voltage is represented in the model, and a fault duration of 0.05 s was simulated to demonstrate the conditions during the fault event. This analysis provides insights into the performance of the zig-zag transformer in managing ground faults and emphasizes the significance of surge arresters in such scenarios.
Figure 21.
Ground fault and zig-zag transformer modeling at PSCAD.
Figure 22 represents the overvoltage occurring in the healthy phase when a ground fault emerges in the blue phase. To assess the gravity of the fault, the zig-zag transformer is isolated from the system. It is important to note that surge arresters are not considered for this analysis.
Figure 22.
Ground fault at the delta side of a 33 kV solar substation without a zig-zag transformer.
Figure 23 illustrates the response observed following the installation of a zig-zag transformer at the 33 kV solar substation during a ground fault. Notably, the resolution of the overvoltage concern in the unaffected phases indicates the effective functionality of the zig-zag transformer. This outcome emphasizes the successful operation of the transformer in alleviating insulation stress within the solar substation.
Figure 23.
Ground fault behavior with a zig-zag transformer.
Summary of Case 5 Results
In case 5, the temporary overvoltage (TOV) issue is analyzed; for this purpose, a condition has been developed in which a ground fault is generated at the delta side of the 93 MVA transformer. At a 33 kV solar substation, a zig-zag transformer is installed to mitigate the overvoltage issue due to ground faults at the delta side of the transformer. The behavior of an earth fault without a surge arrester is examined in this context. During the ground fault at one phase, overvoltages are observed on the remaining healthy phases, but after installation of the zig-zag transformer, overvoltage due to a ground fault issue is resolved. In this PSCAD simulation, the effectiveness of the zig-zag transformer is assessed for mitigating the ground fault at the delta side of the 33 kV solar substation.
5. Conclusions
The insulation coordination of solar-integrated power grids was evaluated to determine the impact of different transients and overvoltages that can create risks of power disruptions and equipment insulation degradation. This research employed PSCAD software to investigate various overvoltage classes and transients, with a focus on assessing the effectiveness of lightning protection systems. The results were compared before and after the implementation of lightning protection systems in this research work. The research findings revealed that transient events could introduce lightning surges traveling in both directions (solar and power grids) through substation transformers, posing potential risks to the safety of power equipment and insulation. However, the proposed surge arresters, as identified, are properly designed and effectively functioning as per IEC Standards. The proposed scheme successfully minimized significant overvoltages, ensuring compliance with insulation coordination standards. Consequently, the substation equipment, transformers, and solar farm inverters were safeguarded against potential harm from transient-related issues. This research remained significant in various aspects, covering design considerations and technical evaluations of transients and overvoltage. It contributed valuable insights into insulation coordination and enhanced system reliability. Notably, this research addressed the unique context of a solar-integrated power grid, which is an aspect that has not been reported in previous studies. The research contributed significantly to the understanding and management of lightning-related challenges in solar and grid electrical systems.
6. Future Recommendations
This research examined extreme scenarios involving direct lightning strikes on phase conductors. It is suggested that the following is carried out:
- ▪
- A hardware model of insulation coordination study for utility grids integrated with solar farms while considering direct lightning strikes.
- ▪
- An insulation coordination study for utility grids integrated with solar farms while considering indirect lightning strikes/backflashes.
- ▪
- An insulation coordination assessment for hybrid renewable energy resources like windmills and solar farms with the utility grid.
- ▪
- The assessment of temporary overvoltage (TOV) impacts at solar-integrated power grid systems comprising the following areas of load rejections, line energization, long unloaded transmission lines (Ferranti Rise), transformer energizations, parallel line resonance, and ferro resonance.
Author Contributions
Idea, writing, editing and conceptualization, R.A., M.S. and M.B., Supervision, M.S. and M.M.S., M.B. and S.T.C. editing and review resources. All authors have read and agreed to the published version of the manuscript.
Funding
No funding available for this publications.
Data Availability Statement
Data is contained within the article.
Acknowledgments
The authors are highly acknowledge A’Sharqiyah University Ibra, 400, Oman and the Mehran University of Engineering & Technology, Jamshoro, Sindh, Pakistan, for carrying out collaborative research activities for necessary research support.
Conflicts of Interest
The authors declare no conflicts of interest.
References
- IEEE 1410. IEEE Guide for Improving the Lightning Performance of Electric Power Overhead Distribution Lines. 2011. Available online: http://ieeexplore.ieee.org/servlet/opac?punumber=5706449 (accessed on 20 August 2023).
- MS 1837-2005; Installation of Grid-Connected Photovoltaic (PV) System (Second Revision). Department of Standards Malaysia: Cyberjaya, Malaysia, 2009; pp. 2013–2014.
- Hileman, A.R. Insulation Coordination for Power Systems; CRC Press: Boca Raton, FL, USA, 2001; Volume 17. [Google Scholar] [CrossRef]
- Zalhaf, A.S.; Han, Y.; Yang, P.; Wang, C.; Khan, M.A. Analysis of lightning transient performance of 132 kV transmission line connected to Miramar wind farm: A case study. Energy Rep. 2022, 8, 257–265. [Google Scholar] [CrossRef]
- Zaini, N.H.; Ab Kadir, M.Z.A.; Mohd Radzi, M.A.; Izadi, M.; Azis, N.; Ahmad, N.I.; Nasir, M.S.M. Lightning surge analysis on a large scale Grid-connected Solar photovoltaic system. Energies 2017, 10, 2149. [Google Scholar] [CrossRef]
- Zhang, Y.; Chen, H.; Du, Y. Transients in Solar photovoltaic systems during lightning strikes to a transmission line. Int. J. Electr. Power Energy Syst. 2022, 134, 106885. [Google Scholar] [CrossRef]
- Ghania, S.M.; Hashmi, A.M. Transient overvoltages simulation due to the integration process of large wind and photovoltaic farms with Utility Grids. IEEE Access 2021, 9, 43262–43270. [Google Scholar] [CrossRef]
- Demirel, E.; Dolgun, G.K.; Keçebaş, A. Comprehensive analysis of lightning strike activity on the power line for Grid connected Solar power plant. Electr. Power Syst. Res. 2022, 211, 108240. [Google Scholar] [CrossRef]
- Mohammed, Z.; Hizam, H.; Gomes, C. Lightning-induced transient effects in a hybrid PV–wind system and mitigation strategies. Electr. Power Syst. Res. 2019, 174, 105882. [Google Scholar] [CrossRef]
- Luo, J. Analysis of lightning protection status of 35~110 kV transmission lines and countermeasures. J. Phys. Conf. Ser. 2021, 2033, 012194. [Google Scholar] [CrossRef]
- Mahdiraji, E.A. Investigation of Overvoltages Caused by Lightning Strikes on Transmission Lines and GIS Substation Equipment. CRPASE Trans. Electr. Electron. Comput. Eng. 2020, 6, 238–244. Available online: http://www.crpase.com (accessed on 20 August 2023).
- Ahmad, N.I.; Ab-Kadir, M.Z.A.; Izadi, M.; Azis, N.; Radzi, M.A.M.; Zaini, N.H.; Nasir, M.S.M. Lightning protection on photovoltaic systems: A review on current and recommended practices. Renew. Sustain. Energy Rev. 2018, 82, 1611–1619. [Google Scholar] [CrossRef]
- Haris, N.F.; Shamsudin, N.H.; Bakar, A.H.A. Analysis of Lightning Transient Effect on a Transformer. Malays. J. Ind. Technol. 2016, 1, 12–17, ISSN: 2462-2540. [Google Scholar]
- German Standard for Lightning Protection. State of the Art for the Installation of Lightning Protection Systems 1. Available online: https://www.scribd.com/doc/129101988/Lightning-Protection-Guide-Complete-DeHN (accessed on 20 August 2023).
- Aye, M.N. Modeling and Analysis of Lightning Arrester for Transmission Line Overvoltage Protection. Int. J. Sci. Eng. Appl. 2019, 8, 444–448. [Google Scholar] [CrossRef]
- Zawani, N.; Junainah; Imran; Faizuhar, M. Modelling of 132kV overhead transmission lines by using ATP/EMTP for shielding failure pattern recognition. Procedia Eng. 2013, 53, 278–287. [Google Scholar] [CrossRef]
- Vasileva, M.; Stanchev, D. Lightning overvoltages in electrical substation 220 kv due to shielding failure of overhead transmission line. In Proceedings of the 2018 10th Electrical Engineering Faculty Conference BulEF, Sozopol, Bulgaria, 11–14 September 2018; pp. 1–4. [Google Scholar] [CrossRef]
- Visacro, S.; Silva, B.P.; Silveira, F.H.; Gomes, R.M. Concerns on surge-arrester application for improving the backflashover rate of transmission lines. In Proceedings of the 34th International Conference on Lightning Protection ICLP 2018, Rzeszow, Poland, 2–7 September 2018. [Google Scholar] [CrossRef]
- Sabiha, N.A.; Alsharef, M.; Metwaly, M.K.; Elattar, E.E.; Taha, I.B.M.; Abd-Elhady, A.M. Sustaining electrification service from photovoltaic power plants during backflow lightning overvoltages. Electr. Power Syst. Res. 2020, 186, 106386. [Google Scholar] [CrossRef]
- Moraes, L.B.; Piantini, A.; Shigihara, M.; Borghetti, A.; Napolitano, F.; Nucci, C.A.; Tossani, F. Analysis of Lightning Overvoltages on Overhead Hybrid Lines. In Proceedings of the ICLP 2022–36th International Free Electron Laser Conference, Trieste, Italy, 22–26 August 2022; pp. 529–534. [Google Scholar] [CrossRef]
- Mayer, J. Practical Insulation Co-Ordination for Lightning Induced Overvoltages. 2013, pp. 1–16. Available online: https://iceweb.eit.edu.au/Surge%20and%20Lightning/Lightning%20Induced%20Overvoltages.pdf (accessed on 20 August 2023).
- Holland, I.; Doorsamy, W.; Nixon, K. Analysis of lightning surge effects on small-scale rooftop photovoltaic systems. In Proceedings of the 20th Power Systems Computation Conference PSCC 2018, Dublin, Ireland, 11–15 June 2018. [Google Scholar] [CrossRef]
- IEC62305; Protection Against Lightning Part 1: General Principles. 2010. Available online: https://webstore.iec.ch/en/publication/6793 (accessed on 20 August 2023).
- Wang, J.; Zhang, X. Double-exponential expression of lightning current waveforms. In Proceedings of the Fourth Asia-Pacific Conference on Environmental Electromagnetics CEEM’2006, Dalian, China, 1–4 August 2006; pp. 320–323. [Google Scholar] [CrossRef]
- IEC 60071-4; Insulation Co-Ordination—Computational Guide to Insulation Co-Ordination and Modell. Available online: https://www.amazon.com/IEC-60071-4-Ed-co-ordination-Computational/dp/B000XYSDPM (accessed on 20 August 2023).
- IEC 60071.1–2006; International Electrotechnical Commission. Insulation Co-Ordination Part 1 Definitions, Principles and Rules. 2012; p. 47. Available online: https://law.resource.org/pub/in/bis/S05/is.iec.60071.1.2006.pdf (accessed on 20 August 2023).
- IEEE Recommended Practice for Grounding of Industrial and Commercial Power Systems. IEEE: Piscataway, NJ, USA, 1974; Available online: https://ieeexplore.ieee.org/document/6046056 (accessed on 20 August 2023).
Disclaimer/Publisher’s Note: The statements, opinions and data contained in all publications are solely those of the individual author(s) and contributor(s) and not of MDPI and/or the editor(s). MDPI and/or the editor(s) disclaim responsibility for any injury to people or property resulting from any ideas, methods, instructions or products referred to in the content. |
© 2024 by the authors. Licensee MDPI, Basel, Switzerland. This article is an open access article distributed under the terms and conditions of the Creative Commons Attribution (CC BY) license (https://creativecommons.org/licenses/by/4.0/).
























