Models for Developing Community Organizations to Reinforce Health Management in Small Businesses
Abstract
1. Introduction
2. Materials and Methods
2.1. Study Setting
2.2. Data Collection and Ethical Consideration
2.3. Study Tool
2.3.1. Empowerment in Healthcare
2.3.2. Community Capacity
2.3.3. Participation and Relevance
2.3.4. Critical Consciousness
2.3.5. Issue Selection
2.4. Data Analyses
3. Results
3.1. Demographic Characteristics
3.2. Descriptive Statistics and Normality Test
3.3. Test of the structural Model
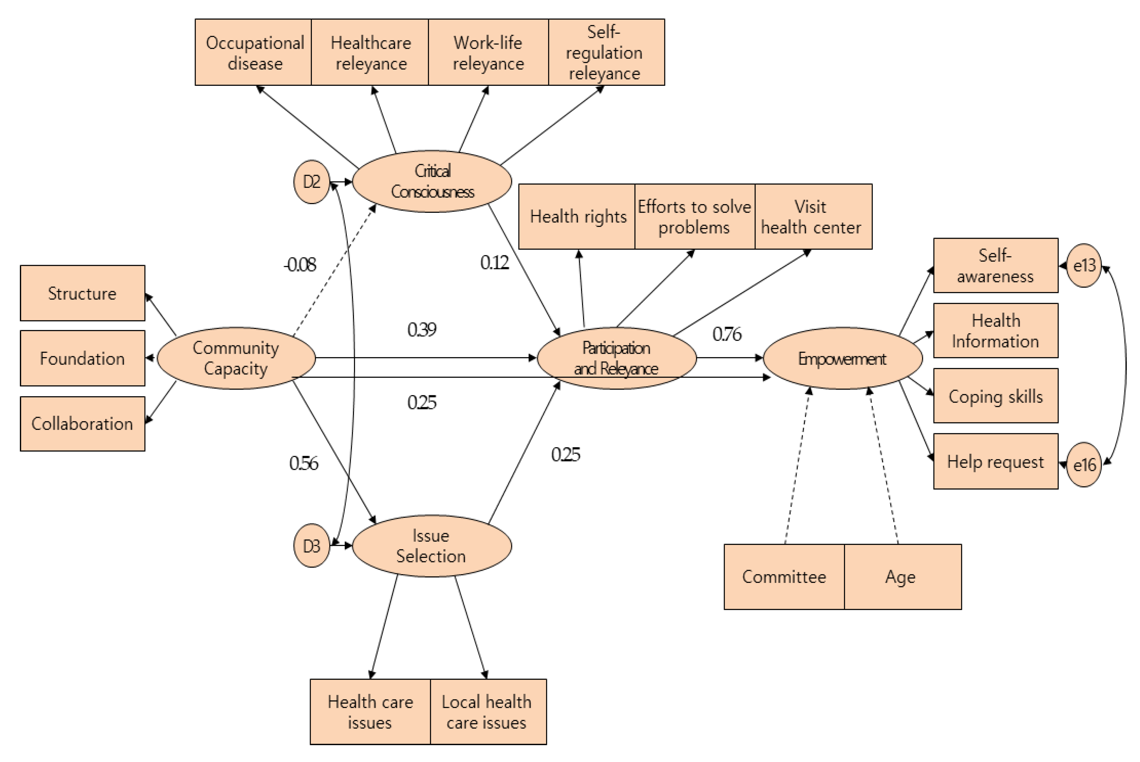
3.3.1. Test of the Community Organizational Model in Small Businesses’ Workers
3.3.2. Direct, Indirect, and Total Effects
4. Discussion
5. Conclusions
Author Contributions
Funding
Conflicts of Interest
References
- Ministry of Employment and Labor. The Analysis of Industrial Accidents in 2018; Ministry of Employment and Labor Republic of Korea: Sejong, Korea, 2020. [Google Scholar]
- Ha, Y.; Park, H. Effect of job insecurity on job related depression and anxiety: Large- and small-sized company employees. Korean J. Occup. Health Nurs. 2016, 25, 329–339. [Google Scholar] [CrossRef]
- National Institutes of Health. Theory at a Glance: A Guide for Health Promotion Practice, 2nd ed.; Bethesda, Maryland of NIH Publication: Rockville, MD, USA, 2005. [Google Scholar]
- Minkler, M.; Wallerstein, N.; Wilson, N. Health behavior and health education: Theory, research, and practice. In Improving Health through Community Organization and Community Building, 4th ed.; Glanz, K., Rimer, B.K., Viswanath, K., Eds.; Jossey-Bass: San Francisco, CA, USA, 2008; pp. 287–312. [Google Scholar]
- Cunningham, T.R.; Sinclair, R. Application of a model for delivering occupational safety and health to smaller businesses: Case studies from the US. Saf. Sci. 2015, 71, 213–225. [Google Scholar] [CrossRef]
- Jenny, H.C.; Elaine, A. A multi-sector assessment of community organizational capacity for promotion of Chinese immigrant worker health. AM. J. Ind. Med. 2017, 60, 1066–1076. [Google Scholar] [CrossRef]
- Chang, C.; Salvatore, A.L.; Lee, P.T.; Liu, S.S.; Tom, A.T.; Morales, A.; Baker, R.; Minkler, M. Adapting to context in community-based participatory research: “Participatory starting points” in a Chinese immigrant worker community. Am. J. Community Psychol. 2013, 51, 480–491. [Google Scholar] [CrossRef]
- Karikalan, N.; Seema, S.; Mandar, K.M.; Sucheta, D.; Sowmya, R.; Ramesh, S.P. Female Sex Worker’s Participation in the Community Mobilization Process: Two Distinct Forms of Participations and Associated Contextual Factors. BMC Public Health 2014, 14, 1323. [Google Scholar] [CrossRef]
- Sánchez, J.; Serna, C.A.; de La Rosa, M. Project Salud: Using community-based participatory research to culturally adapt an HIV prevention intervention in the Latino migrant worker community. Int. Public Health J. 2012, 4, 301–308. [Google Scholar] [PubMed]
- Sumit, K.; Maryse, K.; Hermen, O.; Lilian, O.; Mohsin, S.; Ireen, N.; Sudirman, N.; Daniel, G.; Sabina, R.; Miriam, T.; et al. Limits and Opportunities to Community Health Worker Empowerment: A Multi-Country Comparative Study. Meta-Analysis 2016, 164, 27–34. [Google Scholar] [CrossRef]
- Catherine, D.; Ann, T.; Lisa, H. Implementing Empowerment-Based Lay Health Worker Programs: A Preliminary Study. Health Promot. Int. 2019, 34, 726–734. [Google Scholar] [CrossRef]
- Belone, L.; Lucero, J.E.; Duran, B.; Tafoya, G.; Baker, E.A.; Chan, D.; Chang, C.; Greene-Moton, E.; Kelley, M.A.; Wallerstein, N. Community-based participatory research conceptual model: Community partner consultation and face validity. Qual. Health Res. 2016, 26, 117–135. [Google Scholar] [CrossRef]
- Paradiso de Sayu, R.; Chanmugam, A. Perceptions of empowerment within and across partnerships in community-based participatory research: A dyadic interview analysis. Qual. Health Res. 2016, 26, 105–116. [Google Scholar] [CrossRef]
- Watanabe, N.; Kaneko, A.; Yamar, S.; Taleo, G.; Tanihata, T.; Lum, J.K.; Larson, P.S.; Shearer, N.B. A prescription for sustaining community engagement in malaria elimination on Aneityum Island, Vanuatu: An application of health empowerment theory. Malar. J. 2015, 14, 291. [Google Scholar] [CrossRef] [PubMed]
- Hatcher, A.; de Wet, J.; Bonell, C.P.; Strange, V.; Phetla, G.; Proynk, P.M.; Kim, J.C.; Morison, L.; Porter, J.D.; Busza, J.; et al. Promoting critical consciousness and social mobilization in HIV/AIDS programmes: Lessons and curricular tools from a South African intervention. Health Educ. Res. 2011, 26, 542–555. [Google Scholar] [CrossRef] [PubMed]
- Ozer, E.J.; Newlan, S.; Douglas, L.; Hubbard, E. “Bounded” empowerment: Analyzing tensions in the practice of youth-led participatory research in urban public schools. Am. J. Community Psychol. 2013, 52, 13–26. [Google Scholar] [CrossRef] [PubMed]
- Han, J.M.; Moon, T.S.; Choi, H.N. An investigation on situational determinants of information technology management issues in organizations. Korean Manag. Rev. 1996, 25, 137–169. [Google Scholar]
- Rebecca, D.; Andrea, N.H.; Claire, T.I.; Claire, K.H.; Donna-Marie, P.; Adrienne, D.; Kekauoha, B.P.; Sheryl, R.Y.; Shari, G.; Joseph, K.K. A Community-Based Participatory Research Guided Model for the Dissemination of Evidence-Based Interventions. Prog. Community Health Partnersh. 2016, 10, 585–595. [Google Scholar] [CrossRef]
- Kang, Y.H.; Hong, M.J. Influencing factors of learning style, critical thinking disposition on clinical performance competency of nursing students. J. Korean Data Anal. Soc. 2014, 6, 2841–2853. [Google Scholar]
- Lee, J.; Yang, Y. Effect of online synchronous versus asynchronous discussions on the development of critical thinking and the level of cognitive engagement. Korean J. Think. Dev. 2010, 6, 121–143. [Google Scholar]
- Yu, J.P. The Concept and Understanding of Structural Equation Modelling; Hannarae Publishing: Seoul, Korea, 2012. [Google Scholar]
- Staples, L.H. Powerful ideas about empowerment. Adm. Soc. Work 1990, 14, 29–42. [Google Scholar] [CrossRef]
- Lee, Y.H. Factors that leave an impact on ability enhancement among community center users. J. Community Welfare 2000, 8, 115–138. [Google Scholar]
- Shin, Y.C. An Influence of Community Capacity on Continuous Participation and Expansion toward Community Building: Comparative Analysis of Community Capacities between Communities on Local Cultural Activities and Community Building Movement [Dissertation]; Hanyang University: Seoul, Korea, 2012. [Google Scholar]
- Ahn, S.W. Effects of HBM Intervention-Exercise Program on Exercise Participation Rate, Obesity Indices, and Metabolic Syndrome Markers [dissertation]; National Andong University: Andong, Korea, 2012. [Google Scholar]
- Bentler, P.M.; Bonett, D.G. Significance tests and goodness of fit in the analysis of covariance structures. Psychol. Bull. 1980, 88, 588–606. [Google Scholar] [CrossRef]
- Church, J.; Barker, P. Regionalization of health services in Canada: A critical perspective. Int. J. Health Serv. 1998, 28, 467–486. [Google Scholar] [CrossRef] [PubMed]
- Smallwood, S.W.; Freedman, D.A.; Pitner, R.O.; Sharpe, P.A.; Cole, J.A.; Hastie, S.; Hunter, B. Implementing a community empowerment center to build capacity for developing, implementing, and sustaining interventions to promote community health. J. Community Health 2015, 40, 1122–1129. [Google Scholar] [CrossRef] [PubMed]
- Lee, Y.A. Exploring key facts of residents’ participation for local capacity building. J. Korean Assoc. Reg. Geogr. 2009, 15, 261–272. [Google Scholar] [CrossRef][Green Version]
- Ji, E.G. Community and empowerment. J. Community Welf. 2006, 19, 47–75. [Google Scholar]
- Park, K.M. A development and application of the measurement model of social attention increased on public issue. Korean Public Administration Quarterly. 2014, 26, 163–190. [Google Scholar]
- Sheri, A.L.; Suzanne, M.; Catherine, M.; Rhian, T.; Dean, P.; Kathleen, K.; Audrey, P. Conceptualizing Community Mobilization for HIV Prevention: Implications for HIV Prevention Programming in the African Context. PLoS ONE 2013, 8, e78208. [Google Scholar] [CrossRef]
- Elriza, E.; Leonie, B.L. Small Business Success: Identifying Safety Hazards and Safety Risks. JAMBA 2019, 11, 767. [Google Scholar] [CrossRef]
- Natalie, V.S.; Liliana, T.; Miranda, J.D.; Joshua, S.; Carol, E.B.; David, W.; Erin, S.; Lee, S.N. Small Business Total Worker Health: A Conceptual and Methodological Approach to Facilitating Organizational Change. Occup. Health Sci. 2018, 2, 25–41. [Google Scholar] [CrossRef]
- Korea Occupational Safety and Health Agency. A Study on Improvement of Roles and Functions of the Health Center; Occupational Safety and Health Republic of Korea: Ulsan, Korea, 2016. [Google Scholar]



| Classification | Category | N | % |
|---|---|---|---|
| Age group (years) | ˂30 | 52 | 12.7 |
| 30–39 | 76 | 18.6 | |
| 40–49 | 112 | 27.5 | |
| ≥ 50 | 168 | 41.2 | |
| Mean ± SD | 46.40 ± 12.63 | ||
| Gender | Male | 241 | 59.1 |
| Female | 167 | 40.9 | |
| Years of career experience | ˂ 5 | 220 | 53.9 |
| 5–9 | 79 | 19.4 | |
| ≥10 | 109 | 26.7 | |
| Mean ± SD | 7.57 ± 7.95 | ||
| Employment type | Permanent | 332 | 81.4 |
| Temporary | 76 | 18.6 | |
| Absence due to illness | Yes | 29 | 7.1 |
| No | 379 | 92.9 | |
| Business type | Manufacturing | 291 | 71.3 |
| Non-manufacturing | 117 | 28.7 | |
| Safety and health committee | Yes | 176 | 43.1 |
| No | 232 | 56.9 | |
| Model | CMIN | RMSEA | NFI | CFI | ||
|---|---|---|---|---|---|---|
| χ2 | df | p | ||||
| Acceptance criteria | <0.05 | ≤0.10 | ≥0.90 | ≥0.90 | ||
| Hypothetical model | 414.35 | 128 | <0.001 | 0.07 | 0.92 | 0.94 |
| Modified model | 382.91 | 126 | <0.001 | 0.07 | 0.92 | 0.95 |
| Endogenous Variables | Exogenous Variables | Standardized Estimation | Standard Error | Critical Ratio | p | SMC |
|---|---|---|---|---|---|---|
| Consciousness | Capacity | –0.08 | 0.06 | −1.41 | 0.159 | 0.01 |
| Issue selection | Capacity | 0.56 | 0.05 | 8.75 | <0.001 | 0.32 |
| Participation and Relevance | Capacity | 0.39 | 0.03 | 5.82 | <0.001 | 0.34 |
| Consciousness | 0.12 | 0.02 | 2.46 | 0.014 | ||
| Issue selection | 0.25 | 0.04 | 3.69 | <0.001 | ||
| Empowerment | Capacity | 0.25 | 0.03 | 6.75 | <0.001 | 0.82 |
| Participation and Relevance | 0.76 | 0.12 | 11.56 | <0.001 |
| Variables | Participation and Relevance | Empowerment | ||||
|---|---|---|---|---|---|---|
| Direct | Indirect | Total | Direct | Indirect | Total | |
| Community Capacity | 0.388 | 0.132 | 0.520 | 0.250 | 0.393 | 0.644 |
| Consciousness | 0.118 | - | 0.118 | - | 0.089 | 0.089 |
| Issue Selection | 0.250 | - | 0.250 | - | 0.289 | 0.289 |
| Participation and Relevance | - | - | - | 0.756 | - | 0.756 |
© 2020 by the authors. Licensee MDPI, Basel, Switzerland. This article is an open access article distributed under the terms and conditions of the Creative Commons Attribution (CC BY) license (http://creativecommons.org/licenses/by/4.0/).
Share and Cite
Choi, E.-H.; Jung, H.-S. Models for Developing Community Organizations to Reinforce Health Management in Small Businesses. Int. J. Environ. Res. Public Health 2020, 17, 2444. https://doi.org/10.3390/ijerph17072444
Choi E-H, Jung H-S. Models for Developing Community Organizations to Reinforce Health Management in Small Businesses. International Journal of Environmental Research and Public Health. 2020; 17(7):2444. https://doi.org/10.3390/ijerph17072444
Chicago/Turabian StyleChoi, Eun-Hi, and Hye-Sun Jung. 2020. "Models for Developing Community Organizations to Reinforce Health Management in Small Businesses" International Journal of Environmental Research and Public Health 17, no. 7: 2444. https://doi.org/10.3390/ijerph17072444
APA StyleChoi, E.-H., & Jung, H.-S. (2020). Models for Developing Community Organizations to Reinforce Health Management in Small Businesses. International Journal of Environmental Research and Public Health, 17(7), 2444. https://doi.org/10.3390/ijerph17072444

