PRSS38 Is a Novel Sperm Serine Protease Involved in Human and Mouse Fertilization
Abstract
1. Introduction
2. Results
2.1. Bioinformatics Analysis of PRSS38
2.2. PRSS38 and Other Serine Proteases
2.3. Identification of PRSS38 Genetic Variants
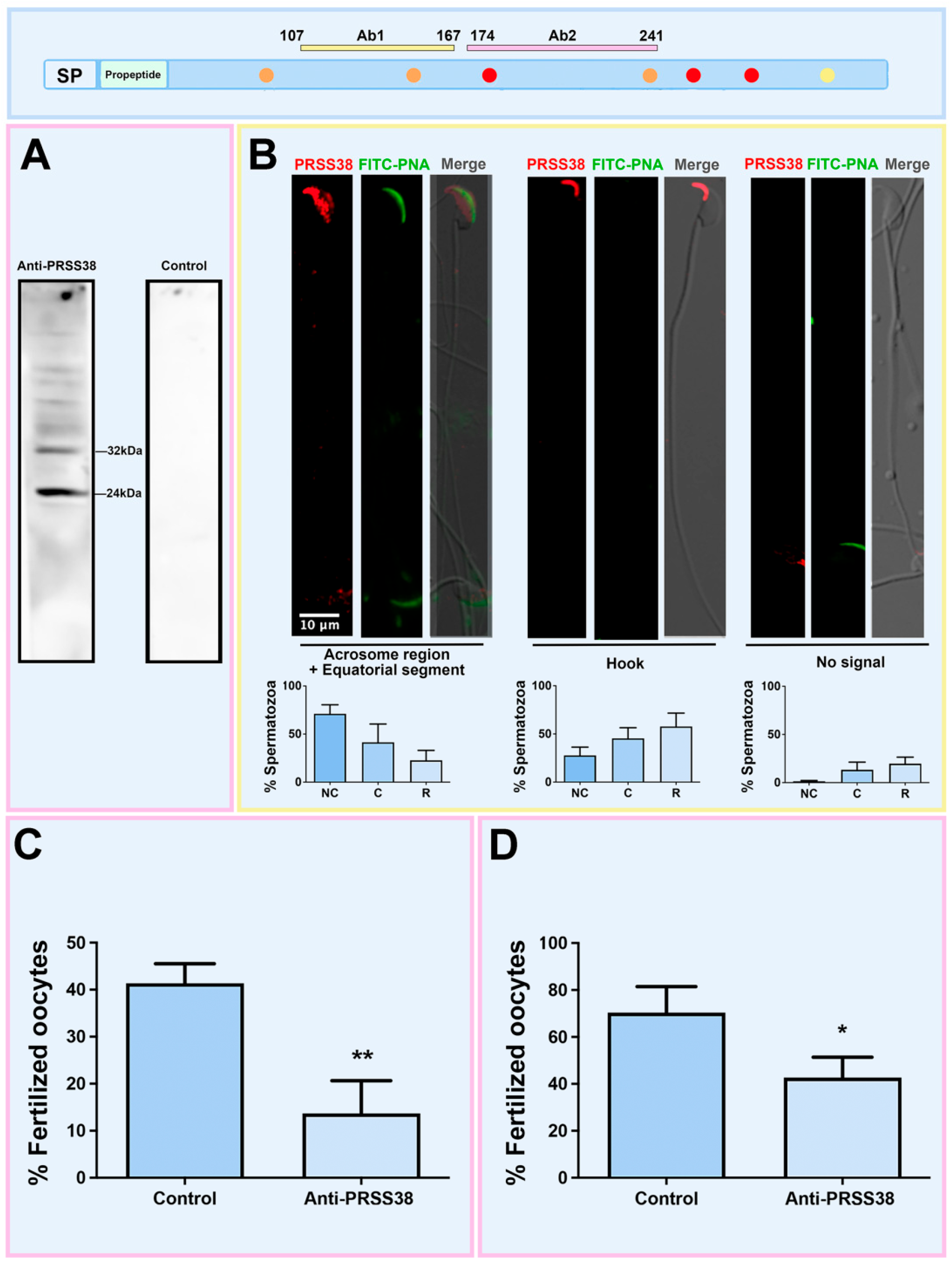
2.4. Presence and Subcellular Localization of PRSS38 in Human Sperm
2.5. Participation of PRSS38 in Sperm–Oocyte Interaction Events
2.5.1. Cumulus Penetration
2.5.2. ZP Interaction
2.5.3. Sperm–Oolemma Interaction
2.5.4. Progesterone-Induced Acrosome Reaction
2.5.5. Studies in the Murine Model
3. Discussion
4. Materials and Methods
4.1. Bioinformatics Tools
4.2. Machine Learning Models
4.3. Identification of PRSS38 Hotspots and Genetic Variants
4.4. Reagents
4.5. Protocols
4.5.1. Semen Handling
4.5.2. Sperm Protein Analysis
4.5.3. Immunocytochemical Sperm Analysis
4.5.4. Acrosome Reaction Assay
4.5.5. Sperm–Egg Interaction Assays
Sperm Interaction with the Cumulus Oophorus
Sperm Interaction with the ZP
Sperm Interaction with the Oolemma
Murine Fertilization
4.6. Statistical Analysis
5. Conclusions
Supplementary Materials
Author Contributions
Funding
Institutional Review Board Statement
Informed Consent Statement
Data Availability Statement
Acknowledgments
Conflicts of Interest
References
- Krausz, C.; Riera-Escamilla, A. Genetics of male infertility. Nat. Rev. Urol. 2018, 15, 369–384. [Google Scholar] [CrossRef] [PubMed]
- World Health Organization. Infertility Prevalence Estimates, 1990–2021; Licence: CC BY-NC-SA 3.0 IGO; World Health Organization: Geneva, Switzerland, 2023. [Google Scholar]
- Sohni, A.; Tan, K.; Song, H.W.; Burow, D.; de Rooij, D.G.; Laurent, L.; Hsieh, T.C.; Rabah, R.; Hammoud, S.S.; Vicini, E.; et al. The Neonatal and Adult Human Testis Defined at the Single-Cell Level. Cell Rep. 2019, 26, 1501–1517.e4. [Google Scholar] [CrossRef] [PubMed] [PubMed Central]
- Robaire, B.; Hinton, B.T.; Orgebin-Crist, M. CHAPTER 22—The Epididymis. In Knobil and Neill’s Physiology of Reproduction, 3rd ed.; Neill, K., Ed.; Academic Press: Cambridge, NY, USA, 2006. [Google Scholar]
- James, E.R.; Carrell, D.T.; Aston, K.I.; Jenkins, T.G.; Yeste, M.; Salas-Huetos, A. The Role of the Epididymis and the Contribution of Epididymosomes to Mammalian Reproduction. Int. J. Mol. Sci. 2020, 21, 5377. [Google Scholar] [CrossRef] [PubMed] [PubMed Central]
- Wassarman, P.M.; Jovine, L.; Litscher, E.S. A profile of fertilization in mammals. Nat. Cell Biol. 2001, 3, E59–E64. [Google Scholar] [CrossRef] [PubMed]
- Bhakta, H.H.; Refai, F.H.; Avella, M.A. The molecular mechanisms mediating mammalian fertilization. Development 2019, 146, dev176966. [Google Scholar] [CrossRef] [PubMed]
- Okabe, M. Sperm-egg interaction and fertilization: Past, present, and future. Biol. Reprod. 2018, 99, 134–146. [Google Scholar] [CrossRef] [PubMed]
- Yanagimachi, R. Mysteries and unsolved problems of mammalian fertilization and related topics. Biol. Reprod. 2022, 106, 644–675. [Google Scholar] [CrossRef] [PubMed] [PubMed Central]
- Yoneda, R.; Kimura, A.P. A testis-specific serine protease, Prss41/Tessp-1, is necessary for the progression of meiosis during murine in vitro spermatogenesis. Biochem. Biophys. Res. Commun. 2013, 441, 120–125. [Google Scholar] [CrossRef] [PubMed]
- Scovell, J.M.; Bournat, J.C.; Szafran, A.T.; Solis, M.; Moore, J.; Rivera, A.; Chen, C.H.; Zhang, J.; Wilken, N.; Seth, A.; et al. PRSS50 is a testis protease responsible for proper sperm tail formation and function. Development 2021, 148, dev197558. [Google Scholar] [CrossRef] [PubMed] [PubMed Central]
- Kent, K.; Nozawa, K.; Jain, A.; Malovannaya, A.; Garcia, T.X.; Matzuk, M.M. Ovochymase 2 is a key regulatory factor modulating proteolytic pathways and sperm maturation in the mammalian epididymis. Biol. Reprod. 2025, 113, 127–140. [Google Scholar] [CrossRef] [PubMed]
- Lin, Y.; Liang, A.; He, Y.; Li, Z.; Li, Z.; Wang, G.; Sun, F. Proteomic analysis of seminal extracellular vesicle proteins involved in asthenozoospermia by iTRAQ. Mol. Reprod. Dev. 2019, 86, 1094–1105. [Google Scholar] [CrossRef] [PubMed]
- Kobayashi, K.; Endo, T.; Matsumura, T.; Lu, Y.; Yu, Z.; Matzuk, M.M.; Ikawa, M. Prss55 but not Prss51 is required for male fertility in mice. Biol Reprod. 2020, 103, 223–234. [Google Scholar] [CrossRef] [PubMed] [PubMed Central]
- Liu, D.Y.; Baker, H.W. Inhibition of acrosin activity with a trypsin inhibitor blocks human sperm penetration of the zona pellucida. Biol. Reprod. 1993, 48, 340–348. [Google Scholar] [CrossRef] [PubMed]
- Furlong, L.I.; Hellman, U.; Krimer, A.; Tezón, J.G.; Charreau, E.H.; Vazquez-Levin, M.H. Expression of human proacrosin in Escherichia coli and binding to zona pellucida. Biol. Reprod. 2000, 62, 606–615. [Google Scholar] [CrossRef] [PubMed][Green Version]
- Furlong, L.I.; Harris, J.D.; Vazquez-Levin, M.H. Binding of recombinant human proacrosin/acrosin to zona pellucida (ZP) glycoproteins. I. Studies with recombinant human ZPA, ZPB, and ZPC. Fertil. Steril. 2005, 83, 1780–1790. [Google Scholar] [CrossRef] [PubMed]
- Yamagata, K.; Murayama, K.; Okabe, M.; Toshimori, K.; Nakanishi, T.; Kashiwabara, S.; Baba, T. Acrosin accelerates the dispersal of sperm acrosomal proteins during acrosome reaction. J. Biol. Chem. 1998, 273, 10470–10474. [Google Scholar] [CrossRef] [PubMed]
- Veaute, C.; Furlong, L.I.; Bronson, R.; Harris, J.D.; Vazquez-Levin, M.H. Acrosin antibodies and infertility. I. Detection of antibodies towards proacrosin/acrosin in women consulting for infertility and evaluation of their effects upon the sperm protease activities. Fertil. Steril. 2009, 91, 1245–1255. [Google Scholar] [CrossRef] [PubMed]
- Veaute, C.; Liu, D.Y.; Furlong, L.I.; Biancotti, J.C.; Baker, H.W.; Vazquez-Levin, M.H. Anti-human proacrosin antibody inhibits the zona pellucida (ZP)-induced acrosome reaction of ZP-bound spermatozoa. Fertil. Steril. 2010, 93, 2456–2459. [Google Scholar] [CrossRef] [PubMed]
- García, L.; Veiga, M.F.; Lustig, L.; Vazquez-Levin, M.H.; Veaute, C. DNA immunization against proacrosin impairs fertility in male mice. Am. J. Reprod. Immunol. 2012, 68, 56–67. [Google Scholar] [CrossRef] [PubMed]
- Marí, S.I.; Rawe, V.; Biancotti, J.C.; Charreau, E.H.; Dain, L.; Vazquez-Levin, M.H. Biochemical and molecular studies of the proacrosin/acrosin system in patients with unexplained infertility. Fertil. Steril. 2003, 79 (Suppl. S3), 1676–1679. [Google Scholar] [CrossRef] [PubMed]
- Zhao, S.; Zhang, R.; Wang, L.; Zhao, D.; Tang, L.; Rao, M. Acrosin activity negatively influences the cumulative live birth rate in patients undergoing IVF treatment. Reprod. Biomed. Online 2024, 49, 103993. [Google Scholar] [CrossRef] [PubMed]
- Hua, R.; Xue, R.; Liu, Y.; Li, Y.; Sha, X.; Li, K.; Gao, Y.; Shen, Q.; Lv, M.; Xu, Y.; et al. ACROSIN deficiency causes total fertilization failure in humans by preventing the sperm from penetrating the zona pellucida. Hum. Reprod. 2023, 38, 1213–1223. [Google Scholar] [CrossRef] [PubMed]
- Baba, T.; Azuma, S.; Kashiwabara, S.; Toyoda, Y. Sperm from mice carrying a targeted mutation of the acrosin gene can penetrate the oocyte zona pellucida and effect fertilization. J. Biol. Chem. 1994, 269, 31845–31849. [Google Scholar] [CrossRef] [PubMed]
- Adham, I.M.; Nayernia, K.; Engel, W. Spermatozoa lacking acrosin protein show delayed fertilization. Mol. Reprod. Dev. 1997, 46, 370–376. [Google Scholar] [CrossRef] [PubMed]
- Honda, A.; Yamagata, K.; Sugiura, S.; Watanabe, K.; Baba, T. A mouse serine protease TESP5 is selectively included into lipid rafts of sperm membrane presumably as a glycosylphosphatidylinositol-anchored protein. J. Biol. Chem. 2002, 277, 16976–16984. [Google Scholar] [CrossRef] [PubMed]
- Yamashita, M.; Honda, A.; Ogura, A.; Kashiwabara, S.; Fukami, K.; Baba, T. Reduced fertility of mouse epididymal sperm lacking Prss21/Tesp5 is rescued by sperm exposure to uterine microenvironment. Genes Cells. 2008, 13, 1001–1013. [Google Scholar] [CrossRef] [PubMed]
- Vandenbrouck, Y.; Lane, L.; Carapito, C.; Duek, P.; Rondel, K.; Bruley, C.; Macron, C.; Gonzalez de Peredo, A.; Couté, Y.; Chaoui, K.; et al. Looking for Missing Proteins in the Proteome of Human Spermatozoa: An Update. J. Proteome. Res. 2016, 15, 3998–4019. [Google Scholar] [CrossRef] [PubMed]
- Pierleoni, A.; Martelli, P.L.; Casadio, R. PredGPI: A GPI-anchor predictor. BMC Bioinform. 2008, 9, 392. [Google Scholar] [CrossRef] [PubMed] [PubMed Central]
- Driesbaugh, K.H.; Buzza, M.S.; Martin, E.W.; Conway, G.D.; Kao, J.P.; Antalis, T.M. Proteolytic activation of the protease-activated receptor (PAR)-2 by the glycosylphosphatidylinositol-anchored serine protease testisin. J. Biol. Chem. 2015, 290, 3529–3541. [Google Scholar] [CrossRef] [PubMed] [PubMed Central]
- Chen, L.M.; Skinner, M.L.; Kauffman, S.W.; Chao, J.; Chao, L.; Thaler, C.D.; Chai, K.X. Prostasin is a glycosylphosphatidylinositol-anchored active serine protease. J. Biol. Chem. 2001, 276, 21434–21442. [Google Scholar] [CrossRef] [PubMed]
- Netzel-Arnett, S.; Currie, B.M.; Szabo, R.; Lin, C.Y.; Chen, L.M.; Chai, K.X.; Antalis, T.M.; Bugge, T.H.; List, K. Evidence for a matriptase-prostasin proteolytic cascade regulating terminal epidermal differentiation. J. Biol. Chem. 2006, 281, 32941–32945. [Google Scholar] [CrossRef] [PubMed]
- Bronson, R.A.; Peresleni, T.; Golightly, M. Progesterone promotes the acrosome reaction in capacitated human spermatozoa as judged by flow cytometry and CD46 staining. Mol. Hum. Reprod. 1999, 5, 507–512. [Google Scholar] [CrossRef] [PubMed]
- Baldi, E.; Luconi, M.; Muratori, M.; Marchiani, S.; Tamburrino, L.; Forti, G. Nongenomic activation of spermatozoa by steroid hormones: Facts and fictions. Mol. Cell. Endocrinol. 2009, 308, 39–46. [Google Scholar] [CrossRef] [PubMed]
- Hirose, M.; Honda, A.; Fulka, H.; Tamura-Nakano, M.; Matoba, S.; Tomishima, T.; Mochida, K.; Hasegawa, A.; Nagashima, K.; Inoue, K.; et al. Acrosin is essential for sperm penetration through the zona pellucida in hamsters. Proc. Natl. Acad. Sci. USA 2020, 117, 2513–2518, Erratum in Proc. Natl. Acad. Sci. USA 2020, 117, 24601. https://doi.org/10.1073/pnas.2018022117. [Google Scholar] [CrossRef] [PubMed] [PubMed Central]
- Hedstrom, L. Serine protease mechanism and specificity. Chem. Rev. 2002, 102, 4501–4524. [Google Scholar] [CrossRef] [PubMed]
- Vazquez-Levin, M.H.; Furlong, L.I.; Veaute, C.M.; Ghiringhelli, P.D. An overview of the proacrosin/acrosin system in human spermatozoa. Treballs de la SCB 2005, 56, 1–16. [Google Scholar]
- Netzel-Arnett, S.; Bugge, T.H.; Hess, R.A.; Carnes, K.; Stringer, B.W.; Scarman, A.L.; Hooper, J.D.; Tonks, I.D.; Kay, G.F.; Antalis, T.M. The glycosylphosphatidylinositol-anchored serine protease PRSS21 (testisin) imparts murine epididymal sperm cell maturation and fertilizing ability. Biol. Reprod. 2009, 81, 921–932. [Google Scholar] [CrossRef] [PubMed] [PubMed Central]
- Tamir, A.; Gangadharan, A.; Balwani, S.; Tanaka, T.; Patel, U.; Hassan, A.; Benke, S.; Agas, A.; D’Agostino, J.; Shin, D.; et al. The serine protease prostasin (PRSS8) is a potential biomarker for early detection of ovarian cancer. J. Ovarian Res. 2016, 9, 20. [Google Scholar] [CrossRef] [PubMed] [PubMed Central]
- Zhu, F.; Li, W.; Zhou, X.; Chen, X.; Zheng, M.; Cui, Y.; Liu, X.; Guo, X.; Zhu, H. PRSS55 plays an important role in the structural differentiation and energy metabolism of sperm and is required for male fertility in mice. J. Cell. Mol. Med. 2021, 25, 2040–2051. [Google Scholar] [CrossRef] [PubMed] [PubMed Central]
- Prochetto, S.; Reinheimer, R.; Stegmayer, G. evolSOM: An R package for analyzing conservation and displacement of biological variables with self-organizing maps. Bioinform. Adv. 2024, 4, vbae124. [Google Scholar] [CrossRef] [PubMed] [PubMed Central]
- Betts, N.S.; Dockter, C.; Berkowitz, O.; Collins, H.M.; Hooi, M.; Lu, Q.; Burton, R.A.; Bulone, V.; Skadhauge, B.; Whelan, J.; et al. Transcriptional and biochemical analyses of gibberellin expression and content in germinated barley grain. J. Exp. Bot. 2020, 71, 1870–1884. [Google Scholar] [CrossRef] [PubMed] [PubMed Central]
- Milone, D.H.; Stegmayer, G.S.; Kamenetzky, L.; López, M.; Lee, J.M.; Giovannoni, J.J.; Carrari, F. *omeSOM: A software for clustering and visualization of transcriptional and metabolite data mined from interspecific crosses of crop plants. BMC Bioinform. 2010, 11, 438. [Google Scholar] [CrossRef] [PubMed] [PubMed Central]
- Milone, D.H.; Stegmayer, G.; López, M.; Kamenetzky, L.; Carrari, F. Improving clustering with metabolic pathway data. BMC Bioinform. 2014, 15, 101. [Google Scholar] [CrossRef] [PubMed] [PubMed Central]
- Yu, J.X.; Chao, L.; Chao, J. Prostasin is a novel human serine proteinase from seminal fluid. Purification, tissue distribution, and localization in prostate gland. J. Biol. Chem. 1994, 269, 18843–18848. [Google Scholar] [CrossRef] [PubMed]
- Hooper, J.D.; Nicol, D.L.; Dickinson, J.L.; Eyre, H.J.; Scarman, A.L.; Normyle, J.F.; Stuttgen, M.A.; Douglas, M.L.; Loveland, K.A.; Sutherland, G.R.; et al. Testisin, a new human serine proteinase expressed by premeiotic testicular germ cells and lost in testicular germ cell tumors. Cancer Res. 1999, 59, 3199–3205. [Google Scholar] [PubMed]
- Scarman, A.L.; Hooper, J.D.; Boucaut, K.J.; Sit, M.L.; Webb, G.C.; Normyle, J.F.; Antalis, T.M. Organization and chromosomal localization of the murine Testisin gene encoding a serine protease temporally expressed during spermatogenesis. Eur. J. Biochem. 2001, 268, 1250–1258. [Google Scholar] [CrossRef] [PubMed]
- Nixon, B.; Bielanowicz, A.; Mclaughlin, E.A.; Tanphaichitr, N.; Ensslin, M.A.; Aitken, R.J. Composition and Significance of Detergent Resistant Membranes in Mouse Spermatozoa. J. Cell. Physiol. 2009, 218, 122–134. [Google Scholar] [CrossRef]
- Swegen, A.; Smith, N.D.; Gibb, Z.; Curry, B.J.; Aitken, R.J. The serine protease testisin is present on the surface of capacitated stallion spermatozoa and interacts with key zona pellucida binding proteins. Andrology 2019, 7, 199–212. [Google Scholar] [CrossRef]
- Liu, Y.J.; Zhuang, X.J.; An, J.T.; Jiang, H.; Li, R.; Qiao, J.; Yan, L.Y.; Zhi, X. Identification of risk genes in Chinese nonobstructive azoospermia patients based on whole-exome sequencing. Asian J. Androl. 2023, 25, 66–72. [Google Scholar] [CrossRef] [PubMed] [PubMed Central]
- Sharma, N.; Liu, S.; Tang, L.; Irwin, J.; Meng, G.; Rancourt, D.E. Implantation Serine Proteinases heterodimerize and are critical in hatching and implantation. BMC Dev. Biol. 2006, 6, 61. [Google Scholar] [CrossRef] [PubMed] [PubMed Central]
- Huang, Z.P.; Yu, H.; Yang, Z.M.; Shen, W.X.; Wang, J.; Shen, Q.X. Uterine expression of implantation serine proteinase 2 during the implantation period and in vivo inhibitory effect of its antibody on embryo implantation in mice. Reprod. Fertil. Dev. 2004, 16, 379–384. [Google Scholar] [CrossRef] [PubMed]
- O’Sullivan, C.M.; Liu, S.Y.; Rancourt, S.L.; Rancourt, D.E. Regulation of the strypsin-related proteinase ISP2 by progesterone in endometrial gland epithelium during implantation in mice. Reproduction 2001, 122, 235–244. [Google Scholar] [CrossRef] [PubMed]
- Larasati, T.; Noda, T.; Fujihara, Y.; Shimada, K.; Tobita, T.; Yu, Z.; Matzuk, M.M.; Ikawa, M. Tmprss12 is required for sperm motility and uterotubal junction migration in mice. Biol Reprod. 2020, 103, 254–263. [Google Scholar] [CrossRef] [PubMed] [PubMed Central]
- Zhang, J.; Zhou, X.; Wan, D.; Yu, L.; Chen, X.; Yan, T.; Wu, Z.; Zheng, M.; Zhu, F.; Zhu, H. TMPRSS12 Functions in Meiosis and Spermiogenesis and Is Required for Male Fertility in Mice. Front. Cell Dev. Biol. 2022, 10, 757042. [Google Scholar] [CrossRef] [PubMed] [PubMed Central]
- Hong, S.J.; Chiu, P.C.; Lee, K.F.; Tse, J.Y.; Ho, P.C.; Yeung, W.S. Cumulus cells and their extracellular matrix affect the quality of the spermatozoa penetrating the cumulus mass. Fertil. Steril. 2009, 92, 971–978. [Google Scholar] [CrossRef] [PubMed]
- Jin, M.; Fujiwara, E.; Kakiuchi, Y.; Okabe, M.; Satouh, Y.; Baba, S.A.; Chiba, K.; Hirohashi, N. Most fertilizing mouse spermatozoa begin their acrosome reaction before contact with the zona pellucida during in vitro fertilization. Proc. Natl. Acad. Sci. USA 2011, 108, 4892–4896. [Google Scholar] [CrossRef] [PubMed] [PubMed Central]
- Sun, T.T.; Chung, C.M.; Chan, H.C. Acrosome reaction in the cumulus oophorus revisited: Involvement of a novel sperm-released factor NYD-SP8. Protein Cell. 2011, 2, 92–98. [Google Scholar] [CrossRef] [PubMed] [PubMed Central]
- Chen, H.; Kui, C.; Chan, H.C. Ca2+ mobilization in cumulus cells: Role in oocyte maturation and acrosome reaction. Cell Calcium. 2013, 53, 68–75. [Google Scholar] [CrossRef] [PubMed]
- Wang, C.; Feng, G.; Shu, J.; Zhou, H.; Zhang, B.; Chen, H.; Lin, R.; Gan, X.; Wu, Z.; Wei, T. Cumulus oophorus complexes favor physiologic selection of spermatozoa for intracytoplasmic sperm injection. Fertil. Steril. 2018, 109, 823–831. [Google Scholar] [CrossRef] [PubMed]
- Saldívar-Hernández, A.; González-González, M.E.; Sánchez-Tusié, A.; Maldonado-Rosas, I.; López, P.; Treviño, C.L.; Larrea, F.; Chirinos, M. Human sperm degradation of zona pellucida proteins contributes to fertilization. Reprod. Biol. Endocrinol. 2015, 99, 1250–1258. [Google Scholar] [CrossRef] [PubMed] [PubMed Central]
- Ramachandran, S.S.; Balu, R.; Vilwanathan, R.; Jeyaraman, J.; Paramasivam, S.G. A mouse testis serine protease, TESP1, as the potential SPINK3 receptor protein on mouse sperm acrosome. Mol. Hum. Reprod. 2021, 27, gaab059. [Google Scholar] [CrossRef] [PubMed]
- Elofsson, A.; Han, L.; Bianchi, E.; Wright, G.J.; Jovine, L. Deep learning insights into the architecture of the mammalian egg-sperm fusion synapse. eLife 2024, 13, RP93131. [Google Scholar] [CrossRef] [PubMed] [PubMed Central]
- Manjon, A.A.; Verón, G.L.; Garay, S.A.; Juarez, A.; de Raffo, F.G.E.; Vazquez-Levin, M.H. Uncovering the Role of IZUMO Family Members in Human Fertilization. Mol. Reprod. Dev. 2025, 92, e70040. [Google Scholar] [CrossRef] [PubMed]
- Lehti, M.S.; Sironen, A. Formation and function of the manchette and flagellum during spermatogenesis. Reproduction 2016, 151, R43–R54. [Google Scholar] [CrossRef] [PubMed]
- Kierszenbaum, A.L.; Tres, L.L. Bypassing natural sperm selection during fertilization: The azh mutant offspring experience and the alternative of spermiogenesis in vitro. Mol. Cell. Endocrinol. 2002, 187, 133–138. [Google Scholar] [CrossRef] [PubMed]
- Hook, K.A.; Wilke, L.M.; Fisher, H.S. Apical Sperm Hook Morphology Is Linked to Sperm Swimming Performance and Sperm Aggregation in Peromyscus Mice. Cells 2021, 10, 2279. [Google Scholar] [CrossRef] [PubMed] [PubMed Central]
- Yu, C.S.; Chen, Y.C.; Lu, C.H.; Hwang, J.K. Prediction of protein subcellular localization. Proteins 2006, 64, 643–651. [Google Scholar] [CrossRef] [PubMed]
- Horton, P.; Park, K.J.; Obayashi, T.; Fujita, N.; Harada, H.; Adams-Collier, C.J.; Nakai, K. WoLF PSORT: Protein localization predictor. Nucleic Acids Res. 2007, 35, W585–W587. [Google Scholar] [CrossRef] [PubMed] [PubMed Central]
- Thumuluri, V.; Almagro Armenteros, J.J.; Johansen, A.R.; Nielsen, H.; Winther, O. DeepLoc 2.0: Multi-label subcellular localization prediction using protein language models. Nucleic Acids. Res. 2022, 50, W228–W234. [Google Scholar] [CrossRef] [PubMed] [PubMed Central]
- Wan, S.; Duan, Y.; Zou, Q. HPSLPred: An Ensemble Multi-Label Classifier for Human Protein Subcellular Location Prediction with Imbalanced Source. Proteomics 2017, 17, 1700262. [Google Scholar] [CrossRef] [PubMed]
- Cheng, X.; Zhao, S.G.; Lin, W.Z.; Xiao, X.; Chou, K.C. pLoc-mAnimal: Predict subcellular localization of animal proteins with both single and multiple sites. Bioinformatics 2017, 33, 3524–3531. [Google Scholar] [CrossRef] [PubMed]
- Mohnike, L.; Huang, W.; Worbs, B.; Feussner, K.; Zhang, Y.; Feussner, I. N-Hydroxy pipecolic acid methyl ester is involved in Arabidopsis immunity. J. Exp. Bot. 2023, 74, 458–471. [Google Scholar] [CrossRef] [PubMed] [PubMed Central]
- Cheng, J.; Novati, G.; Pan, J.; Bycroft, C.; Žemgulytė, A.; Applebaum, T.; Pritzel, A.; Wong, L.H.; Zielinski, M.; Sargeant, T.; et al. Accurate proteome-wide missense variant effect prediction with AlphaMissense. Science 2023, 381, eadg7492. [Google Scholar] [CrossRef] [PubMed]
- Tordai, H.; Torres, O.; Csepi, M.; Padányi, R.; Lukács, G.L.; Hegedűs, T. Analysis of AlphaMissense data in different protein groups and structural context. Sci. Data. 2024, 11, 495. [Google Scholar] [CrossRef] [PubMed] [PubMed Central]
- World Health Organization. WHO Laboratory Manual for the Examination and Processing of Human Semen, 5th ed.; World Health Organization: Geneva, Switzerland, 2010. [Google Scholar]
- Björndahl, L.; Barratt, C.L.; Mortimer, D.; Jouannet, P. ‘How to count sperm properly’: Checklist for acceptability of studies based on human semen analysis. Hum. Reprod. 2016, 31, 227–232. [Google Scholar] [CrossRef] [PubMed]
- Biggers, J.D.; Whitten, W.K.; Whittingham, D.G. The culture of mouse embryos in vitro. In Methods in Mammalian Embryology; W. H. Freeman & Co.: San Francisco, CA, USA, 1971. [Google Scholar]
- Zahn, A.; Furlong, L.I.; Biancotti, J.C.; Ghiringhelli, P.D.; Marijn-Briggiler, C.I.; Vazquez-Levin, M.H. Evaluation of the proacrosin/acrosin system and its mechanism of activation in human sperm extracts. J. Reprod. Immunol. 2002, 54, 43–63. [Google Scholar] [CrossRef] [PubMed]
- Fraser, L.R.; Drury, L.M. The relationship between sperm concentration and fertilization in vitro of mouse eggs. Biol. Reprod. 1975, 13, 513–518. [Google Scholar] [CrossRef] [PubMed]
- Schindelin, J.; Arganda-Carreras, I.; Frise, E.; Kaynig, V.; Longair, M.; Pietzsch, T.; Preibisch, S.; Rueden, C.; Saalfeld, S.; Schmid, B.; et al. Fiji: An open-source platform for biological-image analysis. Nat. Methods 2012, 9, 676–682. [Google Scholar] [CrossRef] [PubMed] [PubMed Central]
- Battistone, M.A.; Alvau, A.; Salicioni, A.M.; Visconti, P.E.; Da Ros, V.G.; Cuasnicú, P.S. Evidence for the involvement of proline-rich tyrosine kinase 2 in tyrosine phosphorylation downstream of protein kinase A activation during human sperm capacitation. Mol. Hum. Reprod. 2014, 20, 1054–1066. [Google Scholar] [CrossRef] [PubMed] [PubMed Central]
- Burkman, L.J.; Coddington, C.C.; Franken, D.R.; Krugen, T.F.; Rosenwaks, Z.; Hogen, G.D. The hemizona assay (HZA): Development of a diagnostic test for the binding of human spermatozoa to the human hemizona pellucida to predict fertilization potential. Fertil. Steril. 1988, 49, 688–697. [Google Scholar] [CrossRef] [PubMed]
- Yanagimachi, R.; Yanagimachi, H.; Rogers, B.J. The use of zona-free animal o va as a test-system for the assessment of the fertilizing capacity of human spermatozoa. Biol. Reprod. 1976, 15, 471–476. [Google Scholar] [CrossRef] [PubMed]





| Residue | Position | Score |
|---|---|---|
| W | 71 | 0.918 |
| W | 73 | 0.937 |
| S | 76 | 0.818 |
| C | 85 | 0.935 |
| W | 94 | 0.853 |
| C | 101 | 0.96 |
| F | 102 | 0.838 |
| G | 116 | 0.854 |
| W | 129 | 0.789 |
| D | 150 | 0.935 |
| C | 170 | 0.856 |
| C | 183 | 0.932 |
| G | 187 | 0.843 |
| W | 188 | 0.958 |
| G | 189 | 0.845 |
| C | 214 | 0.935 |
| C | 230 | 0.953 |
| C | 241 | 0.903 |
| D | 244 | 0.895 |
| G | 246 | 0.918 |
| C | 251 | 0.911 |
| W | 257 | 0.789 |
| G | 261 | 0.833 |
| S | 264 | 0.78 |
| W | 265 | 0.866 |
| C | 269 | 0.85 |
Disclaimer/Publisher’s Note: The statements, opinions and data contained in all publications are solely those of the individual author(s) and contributor(s) and not of MDPI and/or the editor(s). MDPI and/or the editor(s) disclaim responsibility for any injury to people or property resulting from any ideas, methods, instructions or products referred to in the content. |
© 2025 by the authors. Licensee MDPI, Basel, Switzerland. This article is an open access article distributed under the terms and conditions of the Creative Commons Attribution (CC BY) license (https://creativecommons.org/licenses/by/4.0/).
Share and Cite
Manjon, A.A.; Verón, G.L.; Vitale, R.; Stegmayer, G.; Gonzalez Echeverria-Raffo, F.; Lane, L.; Vazquez-Levin, M.H. PRSS38 Is a Novel Sperm Serine Protease Involved in Human and Mouse Fertilization. Int. J. Mol. Sci. 2025, 26, 11680. https://doi.org/10.3390/ijms262311680
Manjon AA, Verón GL, Vitale R, Stegmayer G, Gonzalez Echeverria-Raffo F, Lane L, Vazquez-Levin MH. PRSS38 Is a Novel Sperm Serine Protease Involved in Human and Mouse Fertilization. International Journal of Molecular Sciences. 2025; 26(23):11680. https://doi.org/10.3390/ijms262311680
Chicago/Turabian StyleManjon, Ania Antonella, Gustavo Luis Verón, Rosario Vitale, Georgina Stegmayer, Fernanda Gonzalez Echeverria-Raffo, Lydie Lane, and Mónica Hebe Vazquez-Levin. 2025. "PRSS38 Is a Novel Sperm Serine Protease Involved in Human and Mouse Fertilization" International Journal of Molecular Sciences 26, no. 23: 11680. https://doi.org/10.3390/ijms262311680
APA StyleManjon, A. A., Verón, G. L., Vitale, R., Stegmayer, G., Gonzalez Echeverria-Raffo, F., Lane, L., & Vazquez-Levin, M. H. (2025). PRSS38 Is a Novel Sperm Serine Protease Involved in Human and Mouse Fertilization. International Journal of Molecular Sciences, 26(23), 11680. https://doi.org/10.3390/ijms262311680

