Porcine Kidney Organoids Derived from Naïve-like Embryonic Stem Cells
Abstract
1. Introduction
2. Results
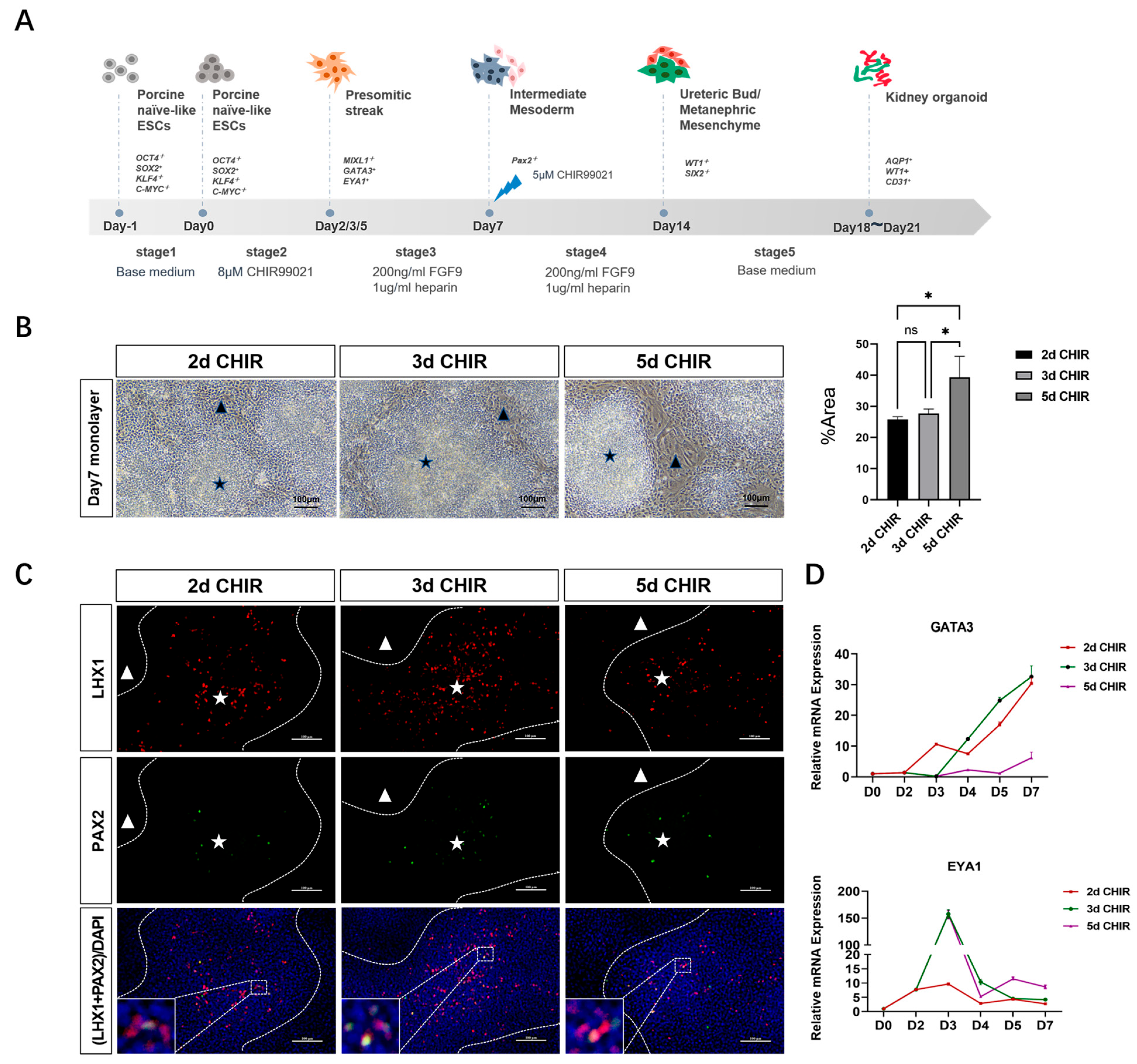
2.1. Determination of CHIR99021 Culture Duration for Porcine Renal Organoids Induction
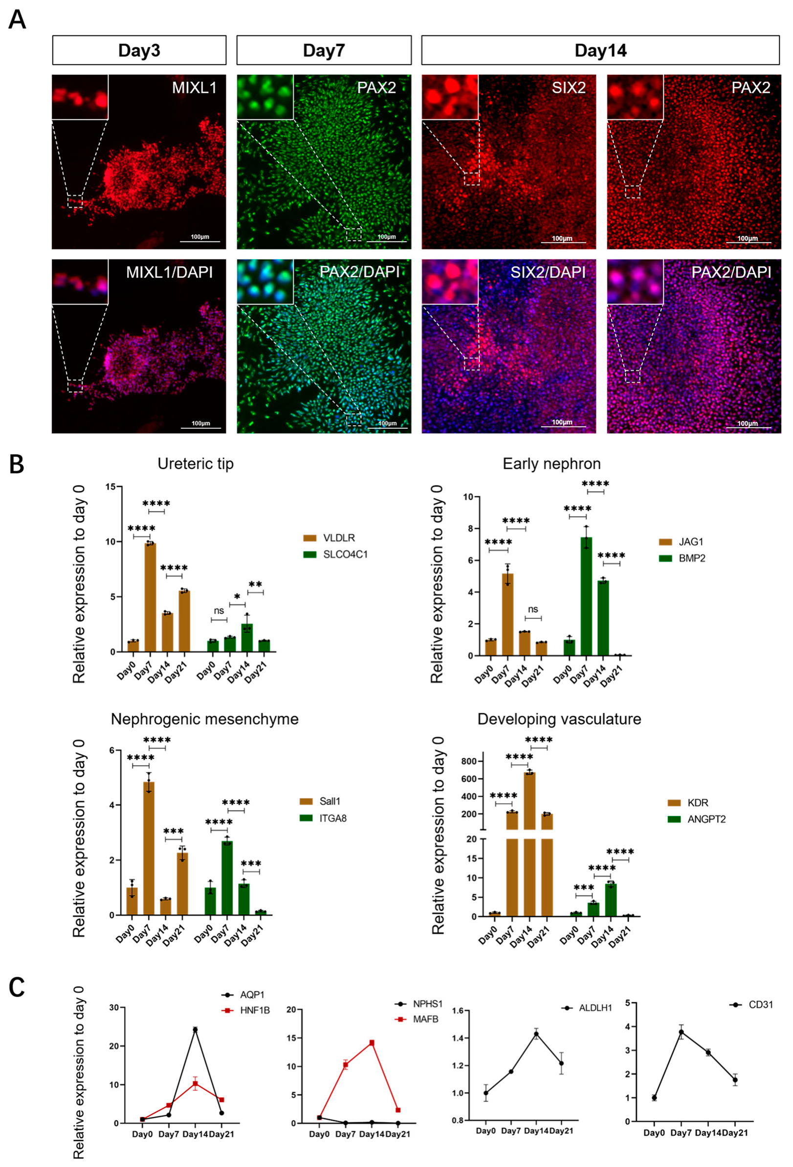
2.2. Porcine Nephroid Organoids Contain Tubule-like Structures and the Majority of Renal Cell Types
2.3. Porcine Kidney Organoids Obtain Dextran Uptake Functions
2.4. Porcine Kidney Organoids Show Cell Apoptosis and Proliferation
2.5. CHIR99021 Pulse Induces Better Maturation of Kidney Organoids
3. Discussion
4. Materials and Methods
4.1. Cell Culture and Differentiation
4.2. Immunocytochemistry
4.3. Immunofluorescence and Immunohistochemical
4.4. Gene Expression Analysis
4.5. Western Blotting
4.6. Dextran Uptake Assay
4.7. Statistical Analysis
Supplementary Materials
Author Contributions
Funding
Institutional Review Board Statement
Informed Consent Statement
Data Availability Statement
Conflicts of Interest
References
- Jagdale, A.; Cooper, D.K.C.; Iwase, H.; Gaston, R.S. Chronic dialysis in patients with end-stage renal disease: Relevance to kidney xenotransplantation. Xenotransplantation 2019, 26, e12471. [Google Scholar] [CrossRef]
- Taguchi, A.; Kaku, Y.; Ohmori, T.; Sharmin, S.; Ogawa, M.; Sasaki, H.; Nishinakamura, R. Redefining the in vivo origin of metanephric nephron progenitors enables generation of complex kidney structures from pluripotent stem cells. Cell Stem Cell 2014, 14, 53–67. [Google Scholar] [CrossRef]
- Takasato, M.; Er, P.X.; Chiu, H.S.; Maier, B.; Baillie, G.J.; Ferguson, C.; Parton, R.G.; Wolvetang, E.J.; Roost, M.S.; Chuva de Sousa Lopes, S.M.; et al. Kidney organoids from human iPS cells contain multiple lineages and model human nephrogenesis. Nature 2015, 526, 564–568. [Google Scholar] [CrossRef]
- Low, J.H.; Li, P.; Chew, E.G.Y.; Zhou, B.; Suzuki, K.; Zhang, T.; Lian, M.M.; Liu, M.; Aizawa, E.; Rodriguez Esteban, C.; et al. Generation of Human PSC-Derived Kidney Organoids with Patterned Nephron Segments and a De Novo Vascular Network. Cell Stem Cell 2019, 25, 373–387.e379. [Google Scholar] [CrossRef]
- Yokoo, T.; Yamanaka, S.; Kobayashi, E. Xeno-regenerative medicine: A novel concept for donor kidney fabrication. Xenotransplantation 2020, 27, e12622. [Google Scholar] [CrossRef]
- Lu, T.Y.; Xu, X.L.; Du, X.G.; Wei, J.H.; Yu, J.N.; Deng, S.L.; Qin, C. Advances in Innate Immunity to Overcome Immune Rejection during Xenotransplantation. Cells 2022, 11, 3865. [Google Scholar] [CrossRef]
- Niu, D.; Ma, X.; Yuan, T.; Niu, Y.; Xu, Y.; Sun, Z.; Ping, Y.; Li, W.; Zhang, J.; Wang, T.; et al. Porcine genome engineering for xenotransplantation. Adv. Drug Deliv. Rev. 2021, 168, 229–245. [Google Scholar] [CrossRef]
- Zhou, Q.; Li, T.; Wang, K.; Zhang, Q.; Geng, Z.; Deng, S.; Cheng, C.; Wang, Y. Current status of xenotransplantation research and the strategies for preventing xenograft rejection. Front. Immunol. 2022, 13, 928173. [Google Scholar] [CrossRef]
- Lai, L.; Kolber-Simonds, D.; Park, K.W. Production of α-1,3-Galactosyltransferase Knockout Pigs by Nuclear Transfer Cloning. Science 2002, 295, 1089–1097. [Google Scholar] [CrossRef]
- Dai, Y.; Vaught, T.D.; Boone, J.; Chen, S.H.; Phelps, C.J.; Ball, S.; Monahan, J.A.; Jobst, P.M.; Mccreath, K.J.; Lamborn, A.E. Targeted disruption of the alpha1,3-galactosyltransferase gene in cloned pigs. Nat. Biotechnol. 2002, 20, 251–255. [Google Scholar] [CrossRef]
- Cooper, D.K.C.; Gaston, R.; Eckhoff, D.; Ladowski, J.; Yamamoto, T.; Wang, L.; Iwase, H.; Hara, H.; Tector, M.; Tector, A.J. Xenotransplantation—The current status and prospects. Br. Med. Bull. 2018, 125, 5–14. [Google Scholar] [CrossRef]
- Butler, J.R.; Martens, G.R.; Estrada, J.L.; Reyes, L.M.; Ladowski, J.M.; Galli, C.; Perota, A.; Cunningham, C.M.; Tector, M.; Joseph Tector, A. Silencing porcine genes significantly reduces human-anti-pig cytotoxicity profiles: An alternative to direct complement regulation. Transgenic Res. 2016, 25, 751–759. [Google Scholar] [CrossRef]
- Lutz, A.J.; Li, P.; Estrada, J.L.; Sidner, R.A.; Chihara, R.K.; Downey, S.M.; Burlak, C.; Wang, Z.Y.; Reyes, L.M.; Ivary, B.; et al. Double knockout pigs deficient in N-glycolylneuraminic acid and galactose alpha-1,3-galactose reduce the humoral barrier to xenotransplantation. Xenotransplantation 2013, 20, 27–35. [Google Scholar] [CrossRef]
- Loveland, B.E.; Milland, J.; Kyriakou, P.; Thorley, B.R.; Christiansen, D.; Lanteri, M.B.; Regensburg, M.; Duffield, M.; French, A.J.; Williams, L. Characterization of a CD46 transgenic pig and protection of transgenic kidneys against hyperacute rejection in non-immunosuppressed baboons. Xenotransplantation 2004, 11, 171–183. [Google Scholar] [CrossRef]
- Menoret, S.; Plat, M.; Blancho, G.; Martinat-Botte, F.; Bernard, P.; Karam, G.; Tesson, L.; Renaudin, K.; Guillouet, P.; Weill, B.; et al. Characterization of human CD55 and CD59 transgenic pigs and kidney xenotransplantation in the pig-to-baboon combination. Transplantation 2004, 77, 1468–1471. [Google Scholar] [CrossRef]
- Mohiuddin, M.M.; Singh, A.K.; Corcoran, P.C.; Thomas Iii, M.L.; Clark, T.; Lewis, B.G.; Hoyt, R.F.; Eckhaus, M.; Pierson, R.N., III; Belli, A.J.; et al. Chimeric 2C10R4 anti-CD40 antibody therapy is critical for long-term survival of GTKO.hCD46.hTBM pig-to-primate cardiac xenograft. Nat. Commun. 2016, 7, 11138. [Google Scholar] [CrossRef]
- Lngin, M.; Mayr, T.; Reichart, B.; Michel, S.; Abicht, J.M. Consistent success in life-supporting porcine cardiac xenotransplantation. Nature 2018, 36, 1037. [Google Scholar] [CrossRef]
- Kim, S.C.; Mathews, D.V.; Breeden, C.P.; Higginbotham, L.B.; Ladowski, J.; Martens, G.; Stephenson, A.; Farris, A.B.; Strobert, E.A.; Jenkins, J.; et al. Long-term survival of pig-to-rhesus macaque renal xenografts is dependent on CD4 T cell depletion. Am. J. Transplant. 2019, 19, 2174–2185. [Google Scholar] [CrossRef]
- Cooper, D. Genetically engineered pig kidney transplantation in a brain-dead human subject. Xenotransplantation 2021, 28, e12718. [Google Scholar] [CrossRef]
- Reardon, S. First pig-to-human heart transplant: What can scientists learn? Nature 2022, 601, 305–306. [Google Scholar] [CrossRef]
- Wijkstrom, M.; Iwase, H.; Paris, W.; Hara, H.; Ezzelarab, M.; Cooper, D.K. Renal xenotransplantation: Experimental progress and clinical prospects. Kidney Int. 2017, 91, 790–796. [Google Scholar] [CrossRef]
- Lu, T.; Yang, B.; Wang, R.; Qin, C. Xenotransplantation: Current Status in Preclinical Research. Front. Immunol. 2019, 10, 3060. [Google Scholar] [CrossRef]
- Mohiuddin, M.M.; Singh, A.K.; Scobie, L.; Goerlich, C.E.; Grazioli, A.; Saharia, K.; Crossan, C.; Burke, A.; Drachenberg, C.; Oguz, C.; et al. Graft dysfunction in compassionate use of genetically engineered pig-to-human cardiac xenotransplantation: A case report. Lancet 2023, 402, 397–410. [Google Scholar] [CrossRef]
- Zhang, M.; Wang, C.; Jiang, H.; Liu, M.; Yang, N.; Zhao, L.; Hou, D.; Jin, Y.; Chen, Q.; Chen, Y.; et al. Derivation of novel naive-like porcine embryonic stem cells by a reprogramming factor-assisted strategy. FASEB J. 2019, 33, 9350–9361. [Google Scholar] [CrossRef]
- Morizane, R.; Lam, A.Q.; Freedman, B.S.; Kishi, S.; Valerius, M.T.; Bonventre, J.V. Nephron organoids derived from human pluripotent stem cells model kidney development and injury. Nat. Biotechnol. 2015, 33, 1193–1200. [Google Scholar] [CrossRef]
- Kumar, S.V.; Er, P.X.; Lawlor, K.T.; Motazedian, A.; Scurr, M.; Ghobrial, I.; Combes, A.N.; Zappia, L.; Oshlack, A.; Stanley, E.G.; et al. Kidney micro-organoids in suspension culture as a scalable source of human pluripotent stem cell-derived kidney cells. Development 2019, 146, dev172361. [Google Scholar] [CrossRef]
- Burgmaier, K.; Kilian, S.; Bammens, B.; Benzing, T.; Billing, H.; Buscher, A.; Galiano, M.; Grundmann, F.; Klaus, G.; Mekahli, D.; et al. Clinical courses and complications of young adults with Autosomal Recessive Polycystic Kidney Disease (ARPKD). Sci. Rep. 2019, 9, 7919. [Google Scholar] [CrossRef]
- Khoshdel-Rad, N.; Ahmadi, A.; Moghadasali, R. Kidney organoids: Current knowledge and future directions. Cell Tissue Res. 2022, 387, 207–224. [Google Scholar] [CrossRef]
- Ding, B.; Sun, G.; Liu, S.; Peng, E.; Wan, M.; Chen, L.; Jackson, J.; Atala, A. Three-Dimensional Renal Organoids from Whole Kidney Cells: Generation, Optimization, and Potential Application in Nephrotoxicology In Vitro. Cell Transplant. 2020, 29, 963689719897066. [Google Scholar] [CrossRef]
- Davies, J.A.; Murray, P.; Wilm, B. Regenerative medicine therapies: Lessons from the kidney. Curr. Opin. Physiol. 2020, 14, 41–47. [Google Scholar] [CrossRef]
- Vives, J.; Batlle-Morera, L. The challenge of developing human 3D organoids into medicines. Stem Cell Res. Ther. 2020, 11, 72. [Google Scholar] [CrossRef]
- Takasato, M.; Little, M.H. The origin of the mammalian kidney: Implications for recreating the kidney in vitro. Development 2015, 142, 1937–1947. [Google Scholar] [CrossRef]
- Park, J.S.; Ma, W.; O’Brien, L.L.; Chung, E.; Guo, J.J.; Cheng, J.G.; Valerius, M.T.; McMahon, J.A.; Wong, W.H.; McMahon, A.P. Six2 and Wnt regulate self-renewal and commitment of nephron progenitors through shared gene regulatory networks. Dev. Cell 2012, 23, 637–651. [Google Scholar] [CrossRef]
- Kang, H.M.; Lim, J.H.; Noh, K.H.; Park, D.; Cho, H.S.; Susztak, K.; Jung, C.R. Effective reconstruction of functional organotypic kidney spheroid for in vitro nephrotoxicity studies. Sci. Rep. 2019, 9, 17610. [Google Scholar] [CrossRef]
- Garreta, E.; Nauryzgaliyeva, Z.; Marco, A.; Safi, W.; Montserrat, N. Dissecting nephron morphogenesis using kidney organoids from human pluripotent stem cells. Curr. Opin. Genet. Dev. 2021, 72, 22–29. [Google Scholar] [CrossRef]
- Przepiorski, A.; Sander, V.; Tran, T.; Hollywood, J.A.; Sorrenson, B.; Shih, J.H.; Wolvetang, E.J.; McMahon, A.P.; Holm, T.M.; Davidson, A.J. A Simple Bioreactor-Based Method to Generate Kidney Organoids from Pluripotent Stem Cells. Stem Cell Rep. 2018, 11, 470–484. [Google Scholar] [CrossRef]
- Homan, K.A.; Gupta, N.; Kroll, K.T.; Kolesky, D.B.; Skylar-Scott, M.; Miyoshi, T.; Mau, D.; Valerius, M.T.; Ferrante, T.; Bonventre, J.V.; et al. Flow-enhanced vascularization and maturation of kidney organoids in vitro. Nat. Methods 2019, 16, 255–262. [Google Scholar] [CrossRef]
- Van den Berg, C.W.; Ritsma, L.; Avramut, M.C.; Wiersma, L.E.; van den Berg, B.M.; Leuning, D.G.; Lievers, E.; Koning, M.; Vanslambrouck, J.M.; Koster, A.J.; et al. Renal Subcapsular Transplantation of PSC-Derived Kidney Organoids Induces Neo-vasculogenesis and Significant Glomerular and Tubular Maturation In Vivo. Stem Cell Rep. 2018, 10, 751–765. [Google Scholar] [CrossRef]
- Zhou, M.; Zhang, M.; Guo, T.; Zhao, L.; Guo, X.; Yin, Z.; Cheng, L.; Liu, H.; Zhao, L.; Li, X.; et al. Species origin of exogenous transcription factors affects the activation of endogenous pluripotency markers and signaling pathways of porcine induced pluripotent stem cells. Front. Cell Dev. Biol. 2023, 11, 1196273. [Google Scholar] [CrossRef]
- Namestnikov, M.; Pleniceanu, O.; Dekel, B. Mixing Cells for Vascularized Kidney Regeneration. Cells 2021, 10, 1119. [Google Scholar] [CrossRef]
- Wu, H.; Uchimura, K.; Donnelly, E.L.; Kirita, Y.; Morris, S.A.; Humphreys, B.D. Comparative Analysis and Refinement of Human PSC-Derived Kidney Organoid Differentiation with Single-Cell Transcriptomics. Cell Stem Cell 2018, 23, 869–881. [Google Scholar] [CrossRef]
- Baumann, B.C.; Stussi, G.; Huggel, K.; Rieben, R.; Seebach, J.D. Reactivity of human natural antibodies to endothelial cells from Galalpha(1,3)Gal-deficient pigs. Transplant. Off. J. Transplant. Soc. 2007, 83, 193–201. [Google Scholar]
- Gonzalez-Molina, M.; Ruiz-Esteban, P.; Caballero, A.; Burgos, D.; Cabello, M.; Leon, M.; Fuentes, L.; Hernandez, D. Immune response and histology of humoral rejection in kidney transplantation. Nefrologia 2016, 36, 354–367. [Google Scholar] [CrossRef]







| Genes | Sequence (5′-3′) |
|---|---|
| GATA3 | F: AACCACGTCCCGTCCTACTA R: GGTGGATGGACGTCTTGGAG |
| EYA1 | F: CCCGGGGGATAAATGGACAG R: GTGCCATTGGGAGTCATGGA |
| VLDLR | F: CGGGAGTGCCAAAGGATCAA R: TCAGGTAGCCACCTACTGCT |
| SLCO4C1 | F: ATGGAGGTTCTCAGGCTAAGG R: GCTGTGGTGTAGGTTGAAGAC |
| JAG1 | F: CCTCCAACGACACGCCAGAAG R: TTGCCTCCTGACTGACTCTTGC |
| BMP2 | F: CAGCTTCCACCACGAAGAATC R: CTGTGTCTGCTCCCGAAAGA |
| SALL1 | F: TCCTCACCAGCTTTCGCAAT R: CGGTGACATTTGGTGGCTTG |
| ITGA8 | F: GCACCACCTCACCTACAC R: CCCACACCCATTTCAAAGC |
| KDR | F: CGGACTCTCTCTGCCTACCT R: ACTGTTCTGCAGATACTGACTTAGA |
| ANGPT2 | F: GGCTGGGAAATGAGTTTGTGT R: CCTCCTGTGAGCATCTGTGAA |
| AQP1 | F: ATCATTGCCCAGTGTGTGGG R: GTGCCAATGATCTCGATGCC |
| HNF1B | F: TCTCAGTCTCAGGAGGAGGTT R: GAGGAGTTGAGGCTTTGTGC |
| NPHS1 | F: TTGGGACAAGGAGGGGGAGAGG R: GCAGGGTTGGCAGACACGGACA |
| MAFB | F: CCTGGAGAATGAGAAGACAC R: CGGAGTTGGCGAGTTTC |
| ALDH1L1 | F: CCTCATCATCTTCTCCGACT R: TTCATCTTCCCCACCTCTTC |
| CD31 | F: AAGGAAGTGACCTTCTGGCG R: TTCCTCCACTGGGGCTATCA |
Disclaimer/Publisher’s Note: The statements, opinions and data contained in all publications are solely those of the individual author(s) and contributor(s) and not of MDPI and/or the editor(s). MDPI and/or the editor(s) disclaim responsibility for any injury to people or property resulting from any ideas, methods, instructions or products referred to in the content. |
© 2024 by the authors. Licensee MDPI, Basel, Switzerland. This article is an open access article distributed under the terms and conditions of the Creative Commons Attribution (CC BY) license (https://creativecommons.org/licenses/by/4.0/).
Share and Cite
Li, M.; Guo, X.; Cheng, L.; Zhang, H.; Zhou, M.; Zhang, M.; Yin, Z.; Guo, T.; Zhao, L.; Liu, H.; et al. Porcine Kidney Organoids Derived from Naïve-like Embryonic Stem Cells. Int. J. Mol. Sci. 2024, 25, 682. https://doi.org/10.3390/ijms25010682
Li M, Guo X, Cheng L, Zhang H, Zhou M, Zhang M, Yin Z, Guo T, Zhao L, Liu H, et al. Porcine Kidney Organoids Derived from Naïve-like Embryonic Stem Cells. International Journal of Molecular Sciences. 2024; 25(1):682. https://doi.org/10.3390/ijms25010682
Chicago/Turabian StyleLi, Meishuang, Xiyun Guo, Linxin Cheng, Hong Zhang, Meng Zhou, Manling Zhang, Zhibao Yin, Tianxu Guo, Lihua Zhao, Han Liu, and et al. 2024. "Porcine Kidney Organoids Derived from Naïve-like Embryonic Stem Cells" International Journal of Molecular Sciences 25, no. 1: 682. https://doi.org/10.3390/ijms25010682
APA StyleLi, M., Guo, X., Cheng, L., Zhang, H., Zhou, M., Zhang, M., Yin, Z., Guo, T., Zhao, L., Liu, H., Liang, X., & Li, R. (2024). Porcine Kidney Organoids Derived from Naïve-like Embryonic Stem Cells. International Journal of Molecular Sciences, 25(1), 682. https://doi.org/10.3390/ijms25010682

