Multicomponent Antibiofilm Lipid Nanoparticles as Novel Platform to Ameliorate Resveratrol Properties: Preliminary Outcomes on Fibroblast Proliferation and Migration
Abstract
1. Introduction
2. Results and Discussion
2.1. Design, Optimization and Characterization of the Lipid Mixture
2.2. Preparation and Characterization of RSV-Loaded LNPs
2.2.1. Particle Size, Z-Potential and Drug Loading
2.2.2. Evaluation of the Scavenger Properties by DPPH Assay
2.2.3. Long-Term Storage Studies: Freeze Drying and Choice of the Cryoprotectant
2.3. RSV Release Studies and Kinetic Evaluations
2.3.1. RSV Release Studies to Hydrophobic Acceptor Fluids
2.3.2. RSV Release Studies to Hydrophilic Acceptor Fluids
2.3.3. Kinetic Evaluations
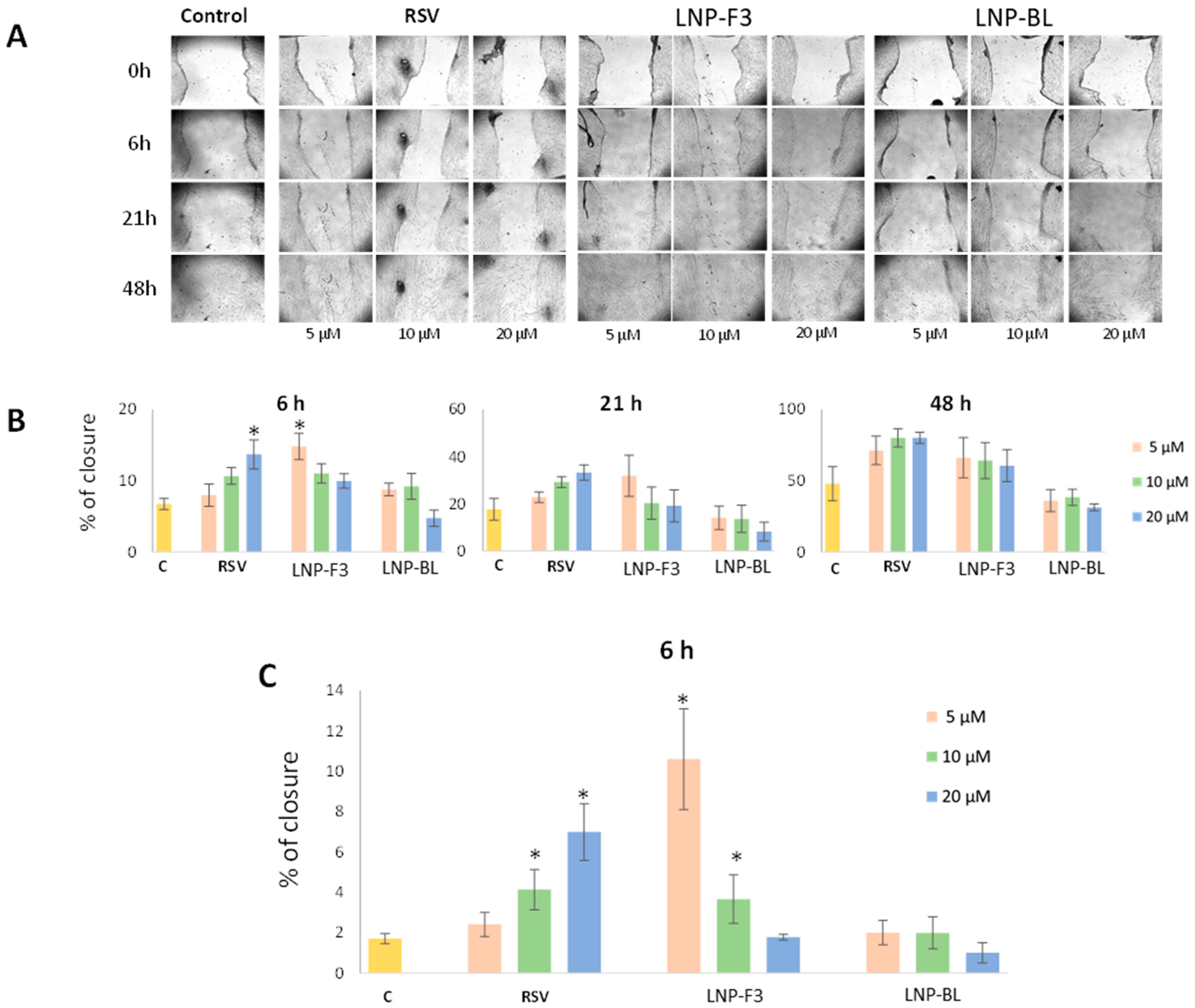
2.4. Biological Evaluations
2.5. Microbiological Evaluations
3. Materials and Methods
3.1. Materials
3.2. Preparation of RSV-Loaded Lipid Mixtures
3.2.1. Screening of the Liquid Lipid
3.2.2. Screening of the Solid Lipid
3.2.3. Optimization of the Lipid Mixture
3.3. Evaluation of the Melting Temperature Range of the Optimized Lipid Mixture
3.4. X-ray Diffraction (XRD) Analysis
3.5. Determination of RSV Amount into the Optimized Lipid Mixture
3.6. Preparation of RSV-Loaded LNPs
3.7. Quantitative Determination of RSV into the LNP Dispersions
3.7.1. Determination of RSV Total Amount and Drug Recovery% (DR%)
3.7.2. Drug Loading% (DL%) and Loading Efficacy% (LE%)
3.8. Dynamic Light Scattering (DLS) and Z-Potential Measurements
3.9. Scanning Electron Microscopy (SEM) Analysis
3.10. Evaluation of the Antioxidant Power by DPPH Assay
3.11. Evaluation of Cryoprotectants Role on LNPs Freeze Drying
3.12. In Vitro RSV Release Studies and Kinetic Evaluation
3.12.1. RSV Release Studies from LNPs to Hydrophobic Acceptor Fluids
3.12.2. RSV Release Studies from LNPs to Hydrophilic Acceptor Fluids
3.12.3. Kinetic Evaluations
3.13. Cell Viability Assay
3.14. Scratch Wound Healing Assay
3.15. Inhibition of Biofilm Formation
3.16. RSV Quantitative Analysis
3.16.1. UV-Vis Analysis
- Methanol → λmax = 305 nm; linearity range: 0.0001–0.0050 mg/mL; linear regression: Abs = 0.016 + 149.74 × CRSV [mg/mL] (R = 0.999), used to calculate the DR%, and for RSV quantification into the lipid mixture and during the in vitro release studies to hydrophobic media.
- Citrate buffer pH 5.5 in the presence of 0.1% (w/v) of β-CD → λmax = 305 nm; linearity range: 0.0001–0.0075 mg/mL; linear regression: Abs = 0.014 + 114.70 × CRSV [mg/mL], (R = 0.999), used to quantify RSV during the in vitro release studies to hydrophilic media.
3.16.2. HPLC-DAD Analysis
- Linearity range: 0.00005–0.00010 mg/mL; linear regression: Area = 1.062 + 152,464.17 × CRSV [mg/mL], (R = 0.999).
3.17. Data Analysis
4. Conclusions
Supplementary Materials
Author Contributions
Funding
Data Availability Statement
Acknowledgments
Conflicts of Interest
References
- Cañedo-Dorantes, L.; Cañedo-Ayala, M. Skin Acute Wound Healing: A Comprehensive Review. Int. J. Inflam. 2019, 2019, 3706315. [Google Scholar] [CrossRef] [PubMed]
- Gonzalez, A.C.D.O.; Andrade, Z.D.A.; Costa, T.F.; Medrado, A.R.A.P. Wound Healing—A Literature Review. An. Bras. Dermatol. 2016, 91, 614. [Google Scholar] [CrossRef] [PubMed]
- Guo, S.; Di Pietro, L.A. Factors Affecting Wound Healing. J. Dent. Res. 2010, 89, 219. [Google Scholar] [CrossRef] [PubMed]
- Trinh, X.T.; van Long, N.; Van Anh, L.T.; Nga, P.T.; Giang, N.N.; Chien, P.N.; Nam, S.Y.; Heo, C.Y. A Comprehensive Review of Natural Compounds for Wound Healing: Targeting Bioactivity Perspective. Int. J. Mol. Sci. 2022, 23, 9573. [Google Scholar] [CrossRef]
- Abbas, M.; Saeed, F.; Anjum, F.M.; Afzaal, M.; Tufail, T.; Bashir, M.S.; Ishtiaq, A.; Hussain, S.; Suleria, H.A.R. Natural Polyphenols: An Overview. Int. J. Food Prop. 2017, 20, 1689–1699. [Google Scholar] [CrossRef]
- Ruszkiewicz, J.; Albrecht, J. Changes in the Mitochondrial Antioxidant Systems in Neurodegenerative Diseases and Acute Brain Disorders. Neurochem. Int. 2015, 88, 66–72. [Google Scholar] [CrossRef] [PubMed]
- De La Lastra, C.A.; Villegas, I. Resveratrol as an Anti-Inflammatory and Anti-Aging Agent: Mechanisms and Clinical Implications. Mol. Nutr. Food Res. 2005, 49, 405–430. [Google Scholar] [CrossRef]
- Abedini, E.; Khodadadi, E.; Zeinalzadeh, E.; Moaddab, S.R.; Asgharzadeh, M.; Mehramouz, B.; Dao, S.; Samadi Kafil, H. A Comprehensive Study on the Antimicrobial Properties of Resveratrol as an Alternative Therapy. Evid. Based Complement. Alternat. Med. 2021, 2021, 8866311. [Google Scholar] [CrossRef]
- Colica, C.; Milanović, M.; Milić, N.; Aiello, V.; de Lorenzo, A.; Abenavoli, L. A Systematic Review on Natural Antioxidant Properties of Resveratrol. Nat. Prod. Commun. 2018, 13, 1934578X1801300923. [Google Scholar] [CrossRef]
- Di Prima, G.; Belfiore, E.; Migliore, M.; Scarpaci, A.G.; Angellotti, G.; Restivo, I.; Allegra, M.; Arizza, V.; De Caro, V. Green Extraction of Polyphenols from Waste Bentonite to Produce Functional Antioxidant Excipients for Cosmetic and Pharmaceutical Purposes: A Waste-to-Market Approach. Antioxidants 2022, 11, 2493. [Google Scholar] [CrossRef]
- Meng, T.; Xiao, D.; Muhammed, A.; Deng, J.; Chen, L.; He, J. Anti-Inflammatory Action and Mechanisms of Resveratrol. Molecules 2021, 26, 229. [Google Scholar] [CrossRef] [PubMed]
- Kazemirad, H.; Kazerani, H.R. Cardioprotective Effects of Resveratrol Following Myocardial Ischemia and Reperfusion. Mol. Biol. Rep. 2020, 47, 5843–5850. [Google Scholar] [CrossRef] [PubMed]
- Rauf, A.; Imran, M.; Butt, M.S.; Nadeem, M.; Peters, D.G.; Mubarak, M.S. Resveratrol as an Anti-Cancer Agent: A Review. Crit. Rev. Food Sci. Nutr. 2018, 58, 1428–1447. [Google Scholar] [CrossRef]
- Angellotti, G.; Di Prima, G.; Belfiore, E.; Campisi, G.; De Caro, V. Chemopreventive and Anticancer Role of Resveratrol against Oral Squamous Cell Carcinoma. Pharmaceutics 2023, 15, 275. [Google Scholar] [CrossRef] [PubMed]
- Jia, Y.; Shao, J.-H.; Zhang, K.-W.; Zou, M.-L.; Teng, Y.-Y.; Tian, F.; Chen, M.-N.; Chen, W.-W.; Yuan, Z.-D.; Wu, J.-J.; et al. Emerging Effects of Resveratrol on Wound Healing: A Comprehensive Review. Molecules 2022, 27, 6736. [Google Scholar] [CrossRef]
- Francioso, A.; Mastromarino, P.; Masci, A.; d’Erme, M.; Mosca, L. Chemistry, Stability and Bioavailability of Resveratrol. Med. Chem. 2014, 10, 237–245. [Google Scholar] [CrossRef]
- Almeida, L.; Vaz-da-Silva, M.; Falcão, A.; Soares, E.; Costa, R.; Loureiro, A.I.; Fernandes-Lopes, C.; Rocha, J.F.; Nunes, T.; Wright, L.; et al. Pharmacokinetic and Safety Profile of Trans-Resveratrol in a Rising Multiple-Dose Study in Healthy Volunteers. Mol. Nutr. Food Res. 2009, 53, S7–S15. [Google Scholar] [CrossRef]
- Kapetanovic, I.M.; Muzzio, M.; Huang, Z.; Thompson, T.N.; McCormick, D.L. Pharmacokinetics, Oral Bioavailability, and Metabolic Profile of Resveratrol and Its Dimethylether Analog, Pterostilbene, in Rats. Cancer Chemother. Pharmacol. 2011, 68, 593. [Google Scholar] [CrossRef]
- Amri, A.; Chaumeil, J.C.; Sfar, S.; Charrueau, C. Administration of Resveratrol: What Formulation Solutions to Bioavailability Limitations? J. Control. Release 2012, 158, 182–193. [Google Scholar] [CrossRef]
- De Caro, V.; Giannola, L.I.; Di Prima, G. Solid and Semisolid Innovative Formulations Containing Miconazole-Loaded Solid Lipid Microparticles to Promote Drug Entrapment into the Buccal Mucosa. Pharmaceutics 2021, 13, 1361. [Google Scholar] [CrossRef]
- Duan, Y.; Dhar, A.; Patel, C.; Khimani, M.; Neogi, S.; Sharma, P.; Siva Kumar, N.; Vekariya, R.L. A Brief Review on Solid Lipid Nanoparticles: Part and Parcel of Contemporary Drug Delivery Systems. RSC Adv. 2020, 10, 26777–26791. [Google Scholar] [CrossRef] [PubMed]
- Selvamuthukumar, S.; Velmurugan, R. Nanostructured Lipid Carriers: A Potential Drug Carrier for Cancer Chemotherapy. Lipids Health Dis. 2012, 11, 159. [Google Scholar] [CrossRef] [PubMed]
- Balamurugan, K.; Chintamani, P. Lipid Nano Particulate Drug Delivery: An Overview of the Emerging Trend. Pharma Innov. J. 2018, 7, 779–789. [Google Scholar]
- Qiu, J.; Luo, M.; Dong, J.; Wang, J.; Li, H.; Wang, X.; Deng, Y.; Feng, H.; Deng, X. Menthol Diminishes Staphylococcus Aureus Virulence-Associated Extracellular Proteins Expression. Appl. Microbiol. Biotechnol. 2011, 90, 705–712. [Google Scholar] [CrossRef]
- Oyama, K.; Kawada-Matsuo, M.; Oogai, Y.; Hayashi, T.; Nakamura, N.; Komatsuzawa, H. Antibacterial Effects of Glycyrrhetinic Acid and Its Derivatives on Staphylococcus Aureus. PLoS ONE 2016, 11, e0165831. [Google Scholar] [CrossRef]
- Giannola, L.; Paderni, C.; De Caro, V.; Florena, A.; Wolff, A.; Campisi, G. New Prospectives in the Delivery of Galantamine for Elderly Patients Using the IntelliDrug Intraoral Device: In Vivo Animal Studies. Curr. Pharm. Des. 2010, 16, 653–659. [Google Scholar] [CrossRef] [PubMed]
- Giannola, L.; De Caro, V.; Giandalia, G.; Siragusa, M.G.; Campisi, G.; Wolff, A. Current Status in Buccal Drug Delivery. Pharm. Technol. Eur. 2008, 20, 32. [Google Scholar]
- Filardo, S.; Di Pietro, M.; Mastromarino, P.; Sessa, R. Therapeutic Potential of Resveratrol against Emerging Respiratory Viral Infections. Pharmacol. Ther. 2020, 214, 107613. [Google Scholar] [CrossRef]
- Berman, A.Y.; Motechin, R.A.; Wiesenfeld, M.Y.; Holz, M.K. The Therapeutic Potential of Resveratrol: A Review of Clinical Trials. NPJ Precis. Oncol. 2017, 1, 35. [Google Scholar] [CrossRef]
- Pangeni, R.; Sahni, J.K.; Ali, J.; Sharma, S.; Baboota, S. Resveratrol: Review on Therapeutic Potential and Recent Advances in Drug Delivery. Expert. Opin. Drug Deliv. 2014, 11, 1285–1298. [Google Scholar] [CrossRef]
- Tian, B.; Liu, J. Resveratrol: A Review of Plant Sources, Synthesis, Stability, Modification and Food Application. J. Sci. Food Agric. 2020, 100, 1392–1404. [Google Scholar] [CrossRef] [PubMed]
- Zupančič, Š.; Lavrič, Z.; Kristl, J. Stability and Solubility of Trans-Resveratrol Are Strongly Influenced by PH and Temperature. Eur. J. Pharm. Biopharm. 2015, 93, 196–204. [Google Scholar] [CrossRef]
- Pardeike, J.; Hommoss, A.; Müller, R.H. Lipid Nanoparticles (SLN, NLC) in Cosmetic and Pharmaceutical Dermal Products. Int. J. Pharm. 2009, 366, 170–184. [Google Scholar] [CrossRef] [PubMed]
- Dobler, D.; Schmidts, T.; Wildenhain, S.; Seewald, I.; Merzhäuser, M.; Runkel, F. Impact of Selected Cosmetic Ingredients on Common Microorganisms of Healthy Human Skin. Cosmetics 2019, 6, 45. [Google Scholar] [CrossRef]
- Ge, B.; Yang, D.; Wu, X.; Zhu, J.; Wei, W.; Yang, B. Cytoprotective Effects of Glycyrrhetinic Acid Liposome against Cyclophosphamide-Induced Cystitis through Inhibiting Inflammatory Stress. Int. Immunopharmacol. 2017, 54, 139–144. [Google Scholar] [CrossRef]
- Kowalska, A.; Kalinowska-Lis, U. 18β-Glycyrrhetinic Acid: Its Core Biological Properties and Dermatological Applications. Int. J. Cosmet. Sci. 2019, 41, 325–331. [Google Scholar] [CrossRef]
- Kamatou, G.P.P.; Vermaak, I.; Viljoen, A.M.; Lawrence, B.M. Menthol: A Simple Monoterpene with Remarkable Biological Properties. Phytochemistry 2013, 96, 15–25. [Google Scholar] [CrossRef]
- Di Prima, G.; Angellotti, G.; Scarpaci, A.G.; Murgia, D.; D’agostino, F.; Campisi, G.; De Caro, V. Improvement of Resveratrol Permeation through Sublingual Mucosa: Chemical Permeation Enhancers versus Spray Drying Technique to Obtain Fast-Disintegrating Sublingual Mini-Tablets. Pharmaceutics 2021, 13, 1370. [Google Scholar] [CrossRef]
- Murgia, D.; Angellotti, G.; Conigliaro, A.; Carfi Pavia, F.; D’Agostino, F.; Contardi, M.; Mauceri, R.; Alessandro, R.; Campisi, G.; De Caro, V. Development of a Multifunctional Bioerodible Nanocomposite Containing Metronidazole and Curcumin to Apply on L-PRF Clot to Promote Tissue Regeneration in Dentistry. Biomedicines 2020, 8, 425. [Google Scholar] [CrossRef]
- Angellotti, G.; Presentato, A.; Murgia, D.; Di Prima, G.; D’Agostino, F.; Scarpaci, A.G.; D’Oca, M.C.; Alduina, R.; Campisi, G.; De Caro, V. Lipid Nanocarriers-Loaded Nanocomposite as a Suitable Platform to Release Antibacterial and Antioxidant Agents for Immediate Dental Implant Placement Restorative Treatment. Pharmaceutics 2021, 13, 2072. [Google Scholar] [CrossRef]
- Murgia, D.; Angellotti, G.; D’Agostino, F.; De Caro, V. Bioadhesive Matrix Tablets Loaded with Lipophilic Nanoparticles as Vehicles for Drugs for Periodontitis Treatment: Development and Characterization. Polymers 2019, 11, 1801. [Google Scholar] [CrossRef] [PubMed]
- Danaei, M.; Dehghankhold, M.; Ataei, S.; Hasanzadeh Davarani, F.; Javanmard, R.; Dokhani, A.; Khorasani, S.; Mozafari, M.R. Impact of Particle Size and Polydispersity Index on the Clinical Applications of Lipidic Nanocarrier Systems. Pharmaceutics 2018, 10, 57. [Google Scholar] [CrossRef] [PubMed]
- De Caro, V.; Murgia, D.; Seidita, F.; Bologna, E.; Alotta, G.; Zingales, M.; Campisi, G. Enhanced In Situ Availability of Aphanizomenon Flos-Aquae Constituents Entrapped in Buccal Films for the Treatment of Oxidative Stress-Related Oral Diseases: Biomechanical Characterization and In Vitro/Ex Vivo Evaluation. Pharmaceutics 2019, 11, 35. [Google Scholar] [CrossRef]
- Khan, A.A.; Abdulbaqi, I.M.; Abou Assi, R.; Murugaiyah, V.; Darwis, Y. Lyophilized Hybrid Nanostructured Lipid Carriers to Enhance the Cellular Uptake of Verapamil: Statistical Optimization and In Vitro Evaluation. Nanoscale Res. Lett. 2018, 13, 323. [Google Scholar] [CrossRef] [PubMed]
- Khan, A.A.; Mudassir, J.; Akhtar, S.; Murugaiyah, V.; Darwis, Y. Freeze-Dried Lopinavir-Loaded Nanostructured Lipid Carriers for Enhanced Cellular Uptake and Bioavailability: Statistical Optimization, in Vitro and in Vivo Evaluations. Pharmaceutics 2019, 11, 97. [Google Scholar] [CrossRef]
- Di Prima, G.; Scurria, A.; Angellotti, G.; Belfiore, E.; Pagliaro, M.; Meneguzzo, F.; De Caro, V.; Ciriminna, R. Grapefruit IntegroPectin Isolation via Spray Drying and via Freeze Drying: A Comparison. Sustain. Chem. Pharm. 2022, 29, 100816. [Google Scholar] [CrossRef]
- Hirose, K.; Sasatsu, M.; Toraishi, T.; Onishi, H. Novel Xyloglucan Sheet for the Treatment of Deep Wounds: Preparation, Physicochemical Characteristics, and in Vivo Healing Effects. Biol. Pharm. Bull. 2019, 42, 1409–1414. [Google Scholar] [CrossRef]
- Wu, D.J.; Figenshau, K.; Rajpara, A.; Aires, D.J.; Elston, D. Sugar-Based Dressings for Chronic Wound Care. J. Am. Acad. Dermatol. 2020, 82, e73. [Google Scholar] [CrossRef]
- D’Souza, S. A Review of In Vitro Drug Release Test Methods for Nano-Sized Dosage Forms. Adv. Pharm. 2014, 2014, 304757. [Google Scholar] [CrossRef]
- Weng, J.; Tong, H.H.Y.; Chow, S.F. In Vitro Release Study of the Polymeric Drug Nanoparticles: Development and Validation of a Novel Method. Pharmaceutics 2020, 12, 732. [Google Scholar] [CrossRef]
- Abouelmagd, S.A.; Sun, B.; Chang, A.C.; Ku, Y.J.; Yeo, Y. Release Kinetics Study of Poorly Water-Soluble Drugs from Nanoparticles: Are We Doing It Right? Mol. Pharm. 2015, 12, 997. [Google Scholar] [CrossRef]
- Uhljar, L.É.; Kan, S.Y.; Radacsi, N.; Koutsos, V.; Szabó-Révész, P.; Ambrus, R. In Vitro Drug Release, Permeability, and Structural Test of Ciprofloxacin-Loaded Nanofibers. Pharmaceutics 2021, 13, 556. [Google Scholar] [CrossRef]
- Rajamäki, K.; Nordström, T.; Nurmi, K.; Åkerman, K.E.O.; Kovanen, P.T.; Öörni, K.; Eklund, K.K. Extracellular Acidosis Is a Novel Danger Signal Alerting Innate Immunity via the NLRP3 Inflammasome. J. Biol. Chem. 2013, 288, 13410. [Google Scholar] [CrossRef] [PubMed]
- Angellotti, G.; Murgia, D.; Presentato, A.; D’Oca, M.C.; Scarpaci, A.G.; Alduina, R.; Raimondi, M.V.; De Caro, V. Antibacterial PEGylated Solid Lipid Microparticles for Cosmeceutical Purpose: Formulation, Characterization, and Efficacy Evaluation. Materials 2020, 13, 2073. [Google Scholar] [CrossRef]
- Walters, K.A.; Brain, K.R. Dermatological and Transdermal Formulations; CRC Press: Boca Raton, FL, USA, 2002; 592p. [Google Scholar] [CrossRef]
- Noyes, A.A.; Whitney, W.R. The Rate of Solution of Solid Substances in Their Own Solutions. J. Am. Chem. Soc. 1897, 19, 930–934. [Google Scholar] [CrossRef]
- Higuchi, T. Rate of Release of Medicaments from Ointment Bases Containing Drugs in Suspension. J. Pharm. Sci. 1961, 50, 874–875. [Google Scholar] [CrossRef]
- Baker, R.W.; Sanders, L.M. Controlled Release Delivery Systems. In Synthetic Membranes: Science, Engineering and Applications; Springer: Berlin/Heidelberg, Germany, 1986; pp. 581–624. [Google Scholar] [CrossRef]
- Hixson, A.W.; Crowell, J.H. Dependence of Reaction Velocity upon Surface and Agitation: I—Theoretical Consideration. Ind. Eng. Chem. 1931, 23, 923–931. [Google Scholar] [CrossRef]
- Korsmeyer, R.W.; Gurny, R.; Doelker, E.; Buri, P.; Peppas, N.A. Mechanisms of Solute Release from Porous Hydrophilic Polymers. Int. J. Pharm. 1983, 15, 25–35. [Google Scholar] [CrossRef]
- Donno, R.; Gennari, A.; Lallana, E.; de La Rosa, J.M.R.; d’Arcy, R.; Treacher, K.; Hill, K.; Ashford, M.; Tirelli, N. Nanomanufacturing through Microfluidic-Assisted Nanoprecipitation: Advanced Analytics and Structure-Activity Relationships. Int. J. Pharm. 2017, 534, 97–107. [Google Scholar] [CrossRef] [PubMed]
- Megha, K.B.; Swathi, S.; Joseph, X.; Vandana, U.; Mohanan, P.V. Cytocompatibility of Pluronics F-127 on Adenocarcinomic Human Alveolar Basal Epithelial Cells (A549 Cells). Environ. Sci. Pollut. Res. 2022, 29, 71124–71135. [Google Scholar] [CrossRef] [PubMed]
- Kaleci, B.; Koyuturk, M. Efficacy of Resveratrol in the Wound Healing Process by Reducing Oxidative Stress and Promoting Fibroblast Cell Proliferation and Migration. Dermatol. Ther. 2020, 33, e14357. [Google Scholar] [CrossRef]
- Niedzwiecki, A.; Roomi, M.W.; Kalinovsky, T.; Rath, M. Anticancer Efficacy of Polyphenols and Their Combinations. Nutrients 2016, 8, 552. [Google Scholar] [CrossRef]
- Peltz, L.; Gomez, J.; Marquez, M.; Alencastro, F.; Atashpanjeh, N.; Quang, T.; Bach, T.; Zhao, Y. Resveratrol Exerts Dosage and Duration Dependent Effect on Human Mesenchymal Stem Cell Development. PLoS ONE 2012, 7, e37162. [Google Scholar] [CrossRef]
- Hung, C.F.; Hsiao, C.Y.; Hsieh, W.H.; Li, H.J.; Tsai, Y.J.; Lin, C.N.; Chang, H.H.; Wu, N.L. 18ß-Glycyrrhetinic Acid Derivative Promotes Proliferation, Migration and Aquaporin-3 Expression in Human Dermal Fibroblasts. PLoS ONE 2017, 12, e0182981. [Google Scholar] [CrossRef]
- Sen, C.K.; Roy, S.; Mathew-Steiner, S.S.; Gordillo, G.M. Biofilm Management in Wound Care. Plast. Reconstr. Surg. 2021, 148, 275E–288E. [Google Scholar] [CrossRef] [PubMed]
- Ruan, X.; Deng, X.; Tan, M.; Yu, C.; Zhang, M.; Sun, Y.; Jiang, N. In Vitro Antibiofilm Activity of Resveratrol against Avian Pathogenic Escherichia Coli. BMC Vet. Res. 2021, 17, 249. [Google Scholar] [CrossRef] [PubMed]
- Kolouchová, I.; Maťátková, O.; Paldrychová, M.; Kodeš, Z.; Kvasničková, E.; Sigler, K.; Čejková, A.; Šmidrkal, J.; Demnerová, K.; Masák, J. Resveratrol, Pterostilbene, and Baicalein: Plant-Derived Anti-Biofilm Agents. Folia Microbiol. 2018, 63, 261–272. [Google Scholar] [CrossRef] [PubMed]
- Karamese, M.; Dicle, Y. The Antibacterial and Antibiofilm Activities of Resveratrol on Gram-Positive and Gram-Negative Bacteria Resveratrol’ün Gram-Pozitif ve Gram-Negatif Bakteriler Üzerindeki Antibakteriyel ve Antibiyofilm Aktiviteleri. Kafkas J. Med. Sci. 2022, 12, 201–206. [Google Scholar] [CrossRef]
- Mauro, N.; Fiorica, C.; Varvarà, P.; Di Prima, G.; Giammona, G. A Facile Way to Build up Branched High Functional Polyaminoacids with Tunable Physicochemical and Biological Properties. Eur. Polym. J. 2016, 77, 124–138. [Google Scholar] [CrossRef]
- Di Prima, G.; Librizzi, F.; Carrotta, R. Light Scattering as an Easy Tool to Measure Vesicles Weight Concentration. Membranes 2020, 10, 222. [Google Scholar] [CrossRef]
- Zhang, Y.; Huo, M.; Zhou, J.; Zou, A.; Li, W.; Yao, C.; Xie, S. DDSolver: An Add-in Program for Modeling and Comparison of Drug Dissolution Profiles. AAPS J. 2010, 12, 263–271. [Google Scholar] [CrossRef] [PubMed]
- Angellotti, G.; Murgia, D.; Campisi, G.; De Caro, V. Quercetin-Based Nanocomposites as a Tool to Improve Dental Disease Management. Biomedicines 2020, 8, 504. [Google Scholar] [CrossRef] [PubMed]
- Saladino, M.L.; Markowska, M.; Carmone, C.; Cancemi, P.; Alduina, R.; Presentato, A.; Scaffaro, R.; Biały, D.; Hasiak, M.; Hreniak, D.; et al. Graphene Oxide Carboxymethylcellulose Nanocomposite for Dressing Materials. Materials 2020, 13, 1980. [Google Scholar] [CrossRef] [PubMed]
- Fasciana, T.; Gargano, M.L.; Serra, N.; Galia, E.; Arrigo, I.; Tricoli, M.R.; Diquattro, O.; Graceffa, G.; Vieni, S.; Venturella, G.; et al. Potential Activity of Albino Grifola Frondosa Mushroom Extract against Biofilm of Meticillin-Resistant Staphylococcus Aureus. J. Fungi 2021, 7, 551. [Google Scholar] [CrossRef] [PubMed]
- Calà, C.; Amodio, E.; Di Carlo, E.; Virruso, R.; Fasciana, T.; Giammanco, A. Biofilm Production in Staphylococcus Epidermidis Strains Isolated from the Skin of Hospitalized Patients: Genetic and Phenotypic Characteristics Summary. New Microbiol. 2015, 38, 521–529. [Google Scholar]









| Sample | Melting Point (°C) |
|---|---|
| LB | Liquid at room temperature |
| GMS | 58–62 |
| GA | 296 |
| Menthol | 42.4 |
| RSV | 257 |
| MIX-F | 57–61 |
| Sample | Intensity (nm) | PDI | Z-Potential (mV) |
|---|---|---|---|
| LNP-F1 | 101.17 ± 6.68 | 0.279 ± 0.001 | −22.0. ± 10.10 |
| LNP-F2 | 126.10 ± 8.30 | 0.337 ± 0.033 | −21.50 ± 9.16 |
| LNP-F3 | 162.86 ± 3.12 | 0.267 ± 0.010 | −21.40 ± 7.33 |
| Formula Code | DR% | DL% | LE% |
|---|---|---|---|
| LNP-F1 | 99.12 ± 1.65 | 4.48 ± 0.01 | 99.21 ± 0.14 |
| LNP-F2 | 95.69 ± 0.35 | 4.72 ± 0.01 | 99.01 ± 0.22 |
| LNP-F3 | 96.82 ± 1.34 | 4.20 ± 0.01 | 95.17 ± 0.25 |
| Samples | Cryo | Ratio LNP:Cryo (w/w) | Intensity (nm) | PDI | Z-Potential (mV) |
|---|---|---|---|---|---|
| LNP-F3 | Not Applicable | - | 162.86 ± 3.12 | 0.267 ± 0.010 | −21.40 ± 7.33 |
| LNP-NC | - | - | 624.65 ± 54.75 | 0.541 ± 0.139 | −0.55 ± 5.13 |
| LNP-T (A) | Trehalose | 1:3 | 640.25 ± 124.35 | 0.516 ± 0.055 | −0.21 ± 7.93 |
| LNP-T (B) | 1:8 | 519.30 ± 222.10 | 0.644 ± 0.059 | 0.07 ± 7.99 | |
| LNP-T (C) | 1:13 | 577.10 ± 7.70 | 0.625 ± 0.063 | 0.52 ± 5.47 | |
| LNP-So (A) | Sorbitol | 1:3 | 372.55 ± 72.85 | 0.479 ± 0.029 | −0.79 ± 4.96 |
| LNP-So (B) | 1:8 | 566.05 ± 108.55 | 0.553 ± 0.026 | −0.75 ± 3.61 | |
| LNP-So (C) | 1:13 | 588.20 ± 32.70 | 0.549 ± 0.046 | −0.43 ± 5.76 | |
| LNP-M (A) | Mannitol | 1:3 | 1442.50 ± 502.50 | 0.888 ± 0.112 | −0.80 ± 5.04 |
| LNP-M (B) | 1:8 | 603.90 ± 2.00 | 0.662 ± 0.014 | −0.70 ± 5.89 | |
| LNP-M (C) | 1:13 | 759.00 ± 258.00 | 0.698 ± 0.106 | −0.23 ± 6.12 | |
| LNP-Su (A) | Sucrose | 1:3 | 403.40 ± 12.30 | 0.513 ± 0.055 | −1.59 ± 8.22 |
| LNP-Su (B) | 1:8 | 340.35 ± 57.35 | 0.247 ± 0.078 | −1.50 ± 5.80 | |
| LNP-Su (C) | 1:13 | 331.40 ± 43.00 | 0.507 ± 0.025 | −1.35 ± 4.40 |
| Samples | DR% | DL% | LE% |
|---|---|---|---|
| LNP-F3 | 96.82 ± 1.34 | 4.20 ± 0.01 | 95.17 ± 0.25 |
| LNP-Su (B) | 95.81 ± 1.61 | 4.22 ± 0.02 | 96.57 ± 0.25 |
| Code | Models | Equations | Description of the Model |
|---|---|---|---|
| 1 | Zero Order | This describes a constant drug release as a function of time [55]. It was chosen to evaluate where a pseudo-zero order condition occurred in the initial release stage (until 6−7 h). Fitting results are reported in the Supplementary Material in Tables S1–S3 | |
| 1a | Zero Order with Tlag | ||
| 2 | First Order | This describes a Fickian diffusion process that depends on the residual drug concentration as a function of time [56]. It mathematically tends to a plateau, which could be the complete release (dose fraction: 1) or an FMAX. Fitting results are reported in Table 10 and in the Supplementary Material in Tables S4 and S5 | |
| 2a | First Order with Tlag | ||
| 2b | First Order with Fmax | ||
| 2c | First Order with Fmax and Tlag | ||
| 3 | Higuchi | This investigates drug diffusion through an inert matrix (e.g., lipid nanoparticles in aqueous media) [57]. Fitting results are reported in the Supplementary Material in Tables S6–S8 | |
| 3a | Higuchi with Tlag | ||
| 4 | Baker–Lonsdale | This is derived from the Higuchi model but considers the monolithic drug delivery device as a sphere (e.g., micro- and nano-spheres) [58]. Fitting results are reported in the Supplementary Material in Tables S9–S11 | |
| 4a | Baker–Lonsdale with Tlag | ||
| 5 | Hixson–Crowell | This expresses the rate of dissolution based on the cube root of the particles and describes the release from systems characterized by a change in terms of surface area and diameter (e.g., particles or tablets) [59]. Fitting results are reported in the Supplementary Material in Tables S12–S14 | |
| 5a | Hixson–Crowell with Tlag | ||
| 6 | Korsmeyer–Peppas | This is a semi-empirical model used when the drug release mechanism is unknow or more than one type of phenomena is involved. The exponent value “n” gives information regarding the main release process: n = 0.5, Fickian diffusion (Case I); 0.5 < n < 1, non-Fickian or anomalous transport governed by both diffusion and swelling; n = 1, non-Fickian model governed by swelling and/or relaxation (Case II); n > 1, non-Fickian model governed by tension and breaking of the vehicle structure (Super Case II) [60]. Fitting results are reported in Tables 8 and 9 and in the Supplementary Material in Table S15 | |
| 6a | Korsmeyer–Peppas with Tlag |
| Kinetic Model | Time | LNP | LNP-Su | LNP-Su-R |
|---|---|---|---|---|
| 2 | 28 h | k1= 7.2·10−4 ± 7·10−5 R2 = 0.9975 | k1 = 4.810−4 ± 2·10−5 R2 = 0.99500 | k1= 9.8·10−4 ± 2·10−4 R2 = 0.94620 |
| 48 h | k1 = 7.0·10−4 ± 7·10−5 R2 = 0.98890 | k1= 4.6·10−4 ± 2·10−5 R2 = 0.98460 | k1 = 9.6·10−4 ± 2.1·10−4 R2 = 0.92220 | |
| 2a | 28 h | k1 = 7.4·10−4 ± 6·10−5 tlag = 0.186 ± 0.001 R2 = 0.99780 | k1 = 5.0·10−4 ± 2·10−5 tlag = 0.450 ± 0.002 R2 = 0.99690 | k1 = 7.8·10−4 ± 1.2·10−4 tlag = −1.159 ± 0.001 R2 = 0.96110 |
| 48 h | k1 = 7.1·10−4 ± 6·10−5 tlag = 0.052 ± 0.054 R2 = 0.98890 | k1 = 4.7·10−4 ± 2·10−5 tlag = 0.205 ± 0.204 R2 = 0.98490 | k1 = 7.1·10−4 ± 1.1·10−5 tlag = −1.568 ± 0.099 R2 = 0.94150 | |
| 2b | 28 h | k1 = 0.093 ± 0.005 FMAX = 0.870 ± 0.016 R2 = 0.98746 | k1 = 0.082 ± 0.008 FMAX = 0.793 ± 0.008 R2 = 0.98677 | k1 = 0.146 ± 0.001 FMAX = 0.833 ± 0.025 R2 = 0.99187 |
| 48 h | k1 = 0.093 ± 0.005 FMAX = 0.870 ± 0.016 R2 = 0.99146 | k1 = 0.081 ± 0.007 FMAX = 0.793 ± 0.008 R2 = 0.98705 | k1 = 0.146 ± 0.013 FMAX = 0.833 ± 0.025 R2 = 0.99195 | |
| 2c | 28 h | k1 = 0.109 ± 0.006 FMAX = 0.870 ± 0.016 tlag = 0.687 ± 0.158 R2 = 0.99548 | k1 = 0.092 ± 0.001 FMAX = 0.793 ± 0.008 tlag = 0.936 ± 0.032 R2 = 0.99984 | k1 = 0.177 ± 0.010 FMAX = 0.833 ± 0.025 tlag = 0.601 ± 0.083 R2 = 0.99855 |
| 48 h | k1 = 0.109 ± 0.006 FMAX = 0.870 ± 0.016 tlag = 0.690 ± 0.150 R2 = 0.99698 | k1 = 0.092 ± 0.001 FMAX = 0.793 ± 0.008 tlag = 0.936 ± 0.032 R2 = 0.99983 | k1 = 0.177 ± 0.009 FMAX = 0.833 ± 0.025 tlag = 0.601 ± 0.078 R2 = 0.99859 |
| Kinetic Model | Time | LNP | LNP-Su | LNP-Su-R |
|---|---|---|---|---|
| 6 | 24 days | kKP = 0.490 ± 0.01 n = 0.222 ± 0.007 R2 = 0.98720 | kKP = 0.368 ± 0.020 n = 0.313 ± 0.018 R2 = 0.98435 | kKP = 0.315 ± 0.011 n = 0.354 ± 0.012 R2 = 0.99618 |
| 6a | 24 days | kKP = 0.513 ± 0.007 tlag = 0.037 ± 0.004 n = 0.205 ± 0.001 R2 = 0.99469 | kKP = 0.453 ± 0.012 tlag = 0.158 ± 0.015 n = 0.245 ± 0.009 R2 = 0.99734 | kKP = 0.333 ± 0.014 tlag = 0.014 ± 0.004 n = 0.335 ± 0.001 R2 = 0.99656 |
| Kinetic Model | Time | LNP | LNP-Su | LNP-Su-R |
|---|---|---|---|---|
| 6 | 26 h | kKP = 0.372 ± 0.007 n = 0.259 ± 0.009 R2 = 0.98834 | kKP = 0.264 ± 0.013 n = 0.366 ± 0.016 R2 = 0.98933 | kKP = 0.347 ± 0.021 n = 0.321 ± 0.037 R2 = 0.87204 |
| 48 h | kKP = 0.388 ± 0.007 n = 0.235 ± 0.005 R2 = 0.99249 | kKP = 0.315 ± 0.026 n = 0.290 ± 0.023 R2 = 0.96738 | kKP = 0.374 ± 0.023 n = 0.243 ± 0.020 R2 = 0.93502 | |
| 6a | 26 h | kKP = 0.395 ± 0.017 tlag = 0.520 ± 0.293 n = 0.240 ± 0.016 R2 = 0.97566 | kKP = 0.344 ± 0.070 tlag = 1.512 ± 0.863 n = 0.288 ± 0.064 R2 = 0.92034 | kKP = 0.528 ± 0.070 tlag = 1.764 ± 0.342 n = 0.163 ± 0.068 R2 = 0.78983 |
| 48 h | kKP = 0.437 ± 0.084 tlag = 1.437 ± 2.279 n = 0.205 ± 0.051 R2 = 0.91111 | kKP = 0.539 ± 0.272 tlag = 5.427 ± 4.294 n = 0.153 ± 0.135 R2 = 0.62946 | kKP = 0.440 ± 0.022 tlag = 0.942 ± 0.110 n = 0.201 ± 0.016 R2 = 0.95874 |
| Formula Code | LB | GMS | GA | M | RSV |
|---|---|---|---|---|---|
| MIX-A | 230 | 690 | 30 | - | 50 |
| MIX-B | 365 | 530 | 30 | - | 75 |
| MIX-C | 350 | 520 | 30 | - | 100 |
| MIX-D | 400 | 470 | 30 | - | 100 |
| MIX-E | 320 | 600 | 30 | - | 50 |
| MIX-F | 300 | 600 | 30 | 20 | 50 |
| MIX-BL | 300 | 600 | 30 | 20 | - |
| Formula Code | MIX Type | MIX Amount (mg) | Citrate Buffer pH 5.5 (mL) | Pluronic F-127 (mg) |
|---|---|---|---|---|
| LNP-F1 | MIX-F | 100 | 40 | 400 |
| LNP-F2 | MIX-F | 200 | 40 | 400 |
| LNP-F3 | MIX-F | 300 | 40 | 400 |
| LNP-BL | MIX-BL | 300 | 40 | 400 |
| Formula Code | Ratio LNP:Cryo (w/w) | Cryoprotectant |
|---|---|---|
| LNP-T (A) | 1:3 | Trehalose |
| LNP-T (B) | 1:8 | |
| LNP-T (C) | 1:13 | |
| LNP-So (A) | 1:3 | Sorbitol |
| LNP-So (B) | 1:8 | |
| LNP-So (C) | 1:13 | |
| LNP-M (A) | 1:3 | Mannitol |
| LNP-M (B) | 1:8 | |
| LNP-M (C) | 1:13 | |
| LNP-Su (A) | 1:3 | Sucrose |
| LNP-Su (B) | 1:8 | |
| LNP-Su (C) | 1:13 | |
| LNP-NC | - | Absent |
Disclaimer/Publisher’s Note: The statements, opinions and data contained in all publications are solely those of the individual author(s) and contributor(s) and not of MDPI and/or the editor(s). MDPI and/or the editor(s) disclaim responsibility for any injury to people or property resulting from any ideas, methods, instructions or products referred to in the content. |
© 2023 by the authors. Licensee MDPI, Basel, Switzerland. This article is an open access article distributed under the terms and conditions of the Creative Commons Attribution (CC BY) license (https://creativecommons.org/licenses/by/4.0/).
Share and Cite
Angellotti, G.; Di Prima, G.; D'Agostino, F.; Peri, E.; Tricoli, M.R.; Belfiore, E.; Allegra, M.; Cancemi, P.; De Caro, V. Multicomponent Antibiofilm Lipid Nanoparticles as Novel Platform to Ameliorate Resveratrol Properties: Preliminary Outcomes on Fibroblast Proliferation and Migration. Int. J. Mol. Sci. 2023, 24, 8382. https://doi.org/10.3390/ijms24098382
Angellotti G, Di Prima G, D'Agostino F, Peri E, Tricoli MR, Belfiore E, Allegra M, Cancemi P, De Caro V. Multicomponent Antibiofilm Lipid Nanoparticles as Novel Platform to Ameliorate Resveratrol Properties: Preliminary Outcomes on Fibroblast Proliferation and Migration. International Journal of Molecular Sciences. 2023; 24(9):8382. https://doi.org/10.3390/ijms24098382
Chicago/Turabian StyleAngellotti, Giuseppe, Giulia Di Prima, Fabio D'Agostino, Emanuela Peri, Maria Rita Tricoli, Elena Belfiore, Mario Allegra, Patrizia Cancemi, and Viviana De Caro. 2023. "Multicomponent Antibiofilm Lipid Nanoparticles as Novel Platform to Ameliorate Resveratrol Properties: Preliminary Outcomes on Fibroblast Proliferation and Migration" International Journal of Molecular Sciences 24, no. 9: 8382. https://doi.org/10.3390/ijms24098382
APA StyleAngellotti, G., Di Prima, G., D'Agostino, F., Peri, E., Tricoli, M. R., Belfiore, E., Allegra, M., Cancemi, P., & De Caro, V. (2023). Multicomponent Antibiofilm Lipid Nanoparticles as Novel Platform to Ameliorate Resveratrol Properties: Preliminary Outcomes on Fibroblast Proliferation and Migration. International Journal of Molecular Sciences, 24(9), 8382. https://doi.org/10.3390/ijms24098382

