Comparison of Transcriptomic Changes in Survivors of Exertional Heat Illness with Malignant Hyperthermia Susceptible Patients
Abstract
:1. Introduction
2. Results
2.1. Subject Characteristics and HTT Data
2.2. Analysis of First Sample Set Phenotypes at Baseline
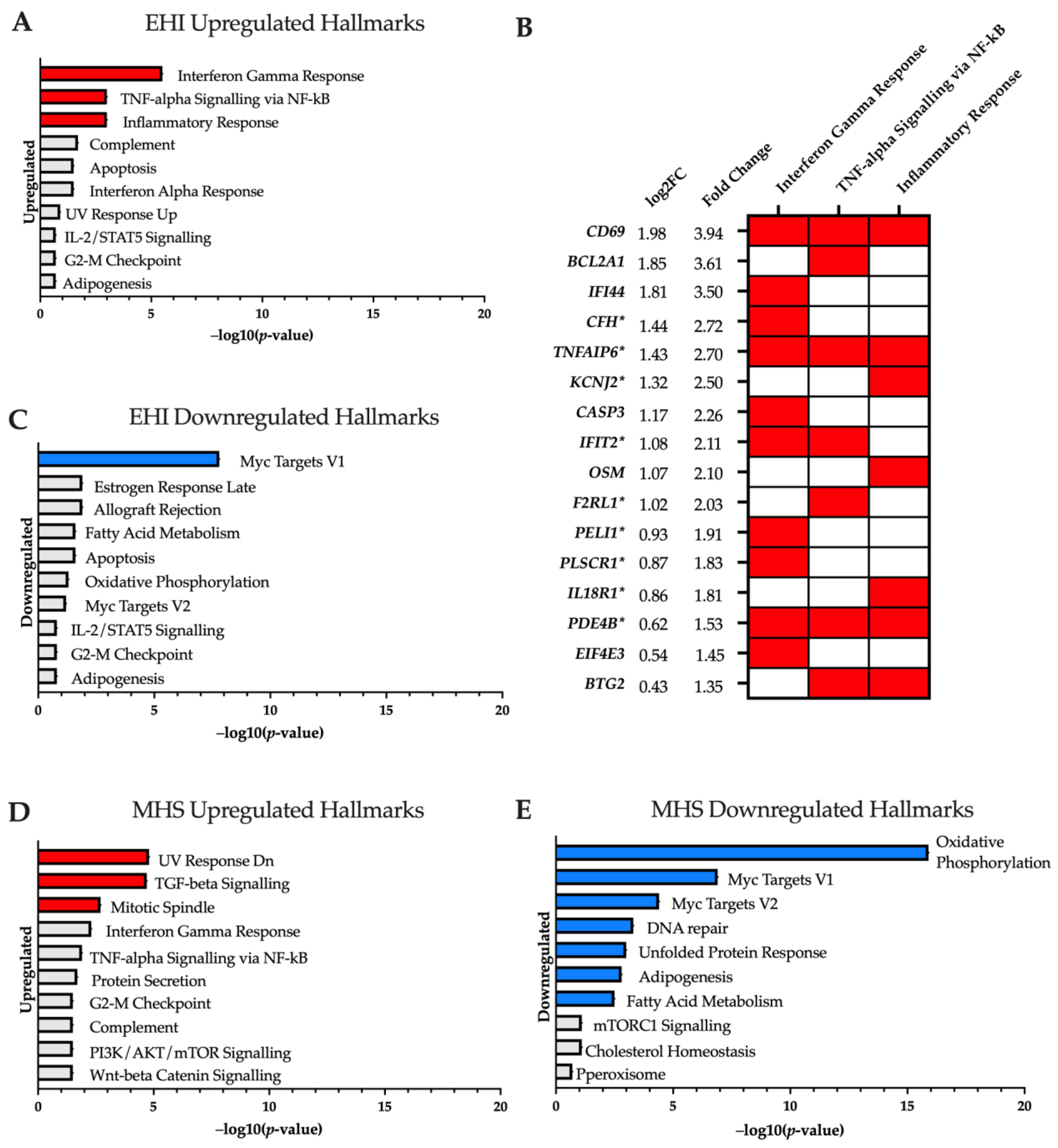
2.3. Exertional Heat Illness at Baseline
2.4. Malignant Hyperthermia at Baseline
2.5. Exertional Heat Illness Compared to Malignant Hyperthermia
2.6. Response to Heat Tolerance Testing
2.7. Analysis of Combined Sample Sets
Heat Tolerance Test Response PASS vs. FAIL
3. Discussion
3.1. Baseline Comparisons
3.2. Response to the HTT and Timepoint Analyses
3.3. Differential Gene Expression between EHI-PASS and FAIL Individuals at Each Timepoint
4. Methods
4.1. Subjects and Samples
4.2. Preparation of RNA
4.3. Truseq® Stranded mRNA Library Preparation
4.4. Illumina® HiSeq® NGS
4.5. Sample Size Calculation for RNA-seq
4.6. Differential Gene Expression Analysis
4.7. Enrichment Analysis and Gene Ontology
4.8. Statistics
Supplementary Materials
Author Contributions
Funding
Institutional Review Board Statement
Data Availability Statement
Acknowledgments
Conflicts of Interest
References
- American College of Sports Medicine; Armstrong, L.E.; Casa, D.J.; Millard-Stafford, M.; Moran, D.S.; Pyne, S.W.; Roberts, W.O. American college of sports medicine position stand. Exertional heat illness during training and competition. Med. Sci. Sport. Exerc. 2007, 39, 556–572. [Google Scholar] [CrossRef]
- Maron, B.J.; Doerer, J.J.; Haas, T.S.; Tierney, D.M.; Mueller, F.O. Sudden deaths in young competitive athletes: Analysis of 1866 deaths in the united states, 1980–2006. Circulation. 2009, 119, 1085–1092. [Google Scholar] [CrossRef]
- Stacey, M.J.; Parsons, I.T.; Woods, D.R.; Taylor, P.N.; Ross, D.; Brett, S.J. Susceptibility to exertional heat illness and hospitalisation risk in UK military personnel. BMJ Open Sport Exerc. Med. 2015, 1, e000055. [Google Scholar] [CrossRef] [PubMed]
- Bricknell, M. Heat Illness: A Comparison between UK and Cyprus Reports. J. R. Army Med. Corps. 1996, 142, 59–61. [Google Scholar] [CrossRef] [PubMed]
- Hopkins, P.; Ellis, F.; Halsall, P. Evidence for related myopathies in exertional heat stroke and malignant hyperthermia. Lancet 1991, 338, 1491–1492. [Google Scholar] [CrossRef] [PubMed]
- Vanuxem, P.; Vanuxem, D.; Raharison, L.; Aubert, M.; Pouliquen, G.; Deslangles, O. Maximal exercise and muscle energy metabolism after recovery from exercise hyperthermia syndrome. Muscle Nerve 2001, 24, 1071–1077. [Google Scholar] [CrossRef]
- Hopkins, P.M.; Girard, T.; Dalay, S.; Jenkins, B.; Thacker, A.; Patteril, M.; McGrady, E. Malignant hyperthermia 2020: Guideline from the association of anaesthetists. Anaesthesia 2021, 76, 655–664. [Google Scholar] [CrossRef] [PubMed]
- Gardner, L.; Miller, D.M.; Daly, C.; Gupta, P.K.; House, C.; de Sa, D.R.; Shaw, M.-A.; Hopkins, P.M. Investigating the genetic susceptibility to exertional heat illness. J. Med. Genet. 2020, 57, 531–541. [Google Scholar] [CrossRef]
- House, C.M.; Tipton, M.J.; Hopkins, P.M.; de Sa, D.R. Thermoregulation and markers of muscle breakdown in malignant hyperthermia susceptible volunteers during an acute heat tolerance test. J. Sci. Med. Sport 2018, 22, 586–590. [Google Scholar] [CrossRef]
- Bouchama, A.; Knochel, J.P. Heat stroke. N. Engl. J. Med. 2002, 346, 1978–1988. [Google Scholar] [CrossRef]
- Sawka, M.N.; Leon, L.R.; Montain, S.J.; Sonna, L.A. Integrated physiological mechanisms of exercise performance, adaptation, and maladaptation to heat stress. Compr. Physiol. 2011, 1, 1883–1928. [Google Scholar] [PubMed]
- de Punder, K.; Heim, C.; Wadhwa, P.D.; Entringer, S. Stress and immunosenescence: The role of telomerase. Psychoneuroendocrinology 2018, 101, 87–100. [Google Scholar] [CrossRef]
- Jose, S.S.; Bendickova, K.; Kepak, T.; Krenova, Z.; Fric, J. Chronic inflammation in immune aging: Role of pattern recognition receptor crosstalk with the telomere complex? Front. Immunol. 2017, 8, 1078. [Google Scholar] [CrossRef] [PubMed]
- DuBose, D.A.; Wenger, C.B.; Flinn, S.D.; Judy, T.A.; Dubovtsev, A.I.; Morehouse, D.H. Distribution and mitogen response of peripheral blood lymphocytes after exertional heat injury. J. Appl. Physiol. 2003, 95, 2381–2389. [Google Scholar] [CrossRef] [PubMed]
- Sonna, L.A.; Wenger, C.B.; Flinn, S.; Sheldon, H.K.; Sawka, M.N.; Lilly, C.M. Exertional heat injury and gene expression changes: A DNA microarray analysis study. J. Appl. Physiol. 2004, 96, 1943–1953. [Google Scholar] [CrossRef]
- Liberzon, A.; Birger, C.; Thorvaldsdottir, H.; Ghandi, M.; Mesirov, J.P.; Tamayo, P. The molecular signatures database (msigdb) hallmark gene set collection. Cell Syst. 2015, 1, 417–425. [Google Scholar] [CrossRef] [PubMed]
- Luo, W.; Chen, J.; Li, L.; Ren, X.; Cheng, T.; Lu, S.; Lawal, R.A.; Nie, Q.; Zhang, X.; Hanotte, O. c-Myc inhibits myoblast differentiation and promotes myoblast proliferation and muscle fibre hypertrophy by regulating the expression of its target genes, miRNAs and lincRNAs. Cell Death Differ. 2018, 26, 426–442. [Google Scholar] [CrossRef]
- Reiner, B.G.; Moser, G.; Geldermann, H.; Dzapo, V. Associations between the c-myc proto-oncogene and carcass quality traits in the pig: Evidence for epistasis with the Ryr1-gene. J. Anim. Breed. Genet. 1999, 116, 253–261. [Google Scholar] [CrossRef]
- Chang, L.; Daly, C.; Miller, D.M.; Allen, P.D.; Boyle, J.P.; Hopkins, P.M.; Shaw, M.-A. Permeabilised skeletal muscle reveals mitochondrial deficiency in malignant hyperthermia-susceptible individuals. Br. J. Anaesth. 2019, 122, 613–621. [Google Scholar] [CrossRef] [PubMed]
- Aldrich, K.; Velez-Irizarry, D.; Fenger, C.; Schott, M.; Valberg, S.J. Pathways of calcium regulation, electron transport, and mitochondrial protein translation are molecular signatures of susceptibility to recurrent exertional rhabdomyolysis in Thoroughbred racehorses. PLoS. ONE 2021, 16, e0244556. [Google Scholar] [CrossRef] [PubMed]
- Wang, H.J.; Lee, C.S.; Yee, R.S.Z.; Groom, L.; Friedman, I.; Babcock, L.; Georgiou, D.K.; Hong, J.; Hanna, A.D.; Recio, J.; et al. Adaptive thermogenesis enhances the life-threatening response to heat in mice with an Ryr1 mutation. Nat. Commun. 2020, 11, 5099. [Google Scholar] [CrossRef] [PubMed]
- Bojko, B.; Vasiljevic, T.; Boyaci, E.; Roszkowska, A.; Kraeva, N.; Moreno, C.A.I.; Koivu, A.; Wąsowicz, M.; Hanna, A.; Hamilton, S.; et al. Untargeted metabolomics profiling of skeletal muscle samples from malignant hyperthermia susceptible patients. Can. J. Anaesth. 2021, 68, 761–772. [Google Scholar] [CrossRef]
- Fiszer, D.; Shaw, M.-A.; Fisher, N.A.; Carr, I.M.; Gupta, P.K.; Watkins, E.J.; de Sa, D.R.; Kim, J.H.; Hopkins, P.M. Next-generation Sequencing of RYR1 and CACNA1S in Malignant Hyperthermia and Exertional Heat Illness. Anesthesiology 2015, 122, 1033–1046. [Google Scholar] [CrossRef] [PubMed]
- Tobin, J.R.; Jason, D.R.; Challa, V.R.; Nelson, T.E.; Sambuughin, N. Malignant hyperthermia and apparent heat stroke. JAMA 2001, 286, 168–169. [Google Scholar] [CrossRef] [PubMed]
- Bouchama, A.; Abuyassin, B.; Lehe, C.; Laitano, O.; Jay, O.; O’connor, F.G.; Leon, L.R. Classic and exertional heatstroke. Nat. Rev. Dis. Prim. 2022, 8, 8. [Google Scholar] [CrossRef] [PubMed]
- Connolly, P.H.; Caiozzo, V.J.; Zaldivar, F.; Nemet, D.; Larson, J.; Hung, S.-P.; Heck, J.D.; Hatfield, G.W.; Cooper, D.M. Effects of exercise on gene expression in human peripheral blood mononuclear cells. J. Appl. Physiol. 2004, 97, 1461–1469. [Google Scholar] [CrossRef] [PubMed]
- Neubauer, O.; Sabapathy, S.; Lazarus, R.; Jowett, J.B.M.; Desbrow, B.; Peake, J.M.; Cameron-Smith, D.; Haseler, L.J.; Wagner, K.-H.; Bulmer, A.C. Transcriptome analysis of neutrophils after endurance exercise reveals novel signaling mechanisms in the immune response to physiological stress. J. Appl. Physiol. 2013, 114, 1677–1688. [Google Scholar] [CrossRef]
- Zieker, D.; Fehrenbach, E.; Dietzsch, J.; Fliegner, J.; Waidmann, M.; Nieselt, K.; Gebicke-Haerter, P.; Spanagel, R.; Simon, P.; Niess, A.M.; et al. cDNA microarray analysis reveals novel candidate genes expressed in human peripheral blood following exhaustive exercise. Physiol. Genom. 2005, 23, 287–294. [Google Scholar] [CrossRef]
- Bouchama, A.; Aziz, M.A.; Al Mahri, S.; Gabere, M.N.; Al Dlamy, M.; Mohammad, S.; Al Abbad, M.; Hussein, M. A Model of Exposure to Extreme Environmental Heat Uncovers the Human Transcriptome to Heat Stress. Sci. Rep. 2017, 7, 9429. [Google Scholar] [CrossRef]
- Willcox, C.R.; Vantourout, P.; Salim, M.; Zlatareva, I.; Melandri, D.; Zanardo, L.; George, R.; Kjaer, S.; Jeeves, M.; Mohammed, F.; et al. Butyrophilin-like 3 directly binds a human vgamma4(+) T cell receptor using a modality distinct from clonally-restricted antigen. Immunity 2019, 51, 813–825.e4. [Google Scholar] [CrossRef]
- Ducreux, S.; Zorzato, F.; Müller, C.; Sewry, C.; Muntoni, F.; Quinlivan, R.; Restagno, G.; Girard, T.; Treves, S. Effect of Ryanodine Receptor Mutations on Interleukin-6 Release and Intracellular Calcium Homeostasis in Human Myotubes from Malignant Hyperthermia-susceptible Individuals and Patients Affected by Central Core Disease. J. Biol. Chem. 2004, 279, 43838–43846. [Google Scholar] [CrossRef] [PubMed]
- Nielsen, A.R.; Pedersen, B.K. The biological roles of exercise-induced cytokines: IL-6, IL-8, and IL-15. Appl. Physiol. Nutr. Metab. 2007, 32, 833–839. [Google Scholar] [CrossRef] [PubMed]
- King, M.A.; Leon, L.R.; Morse, D.A.; Clanton, T.L. Unique cytokine and chemokine responses to exertional heat stroke in mice. J. Appl. Physiol. 2017, 122, 296–306. [Google Scholar] [CrossRef] [PubMed]
- Welc, S.S.; Clanton, T.L.; Dineen, S.M.; Leon, L.R. Heat stroke activates a stress-induced cytokine response in skeletal muscle. J. Appl. Physiol. 2013, 115, 1126–1137. [Google Scholar] [CrossRef]
- Iwaniec, J.; Robinson, G.P.; Garcia, C.K.; Murray, K.O.; de Carvalho, L.; Clanton, T.L.; Laitano, O. Acute phase response to exertional heat stroke in mice. Exp. Physiol. 2020, 106, 222–232. [Google Scholar] [CrossRef]
- Ren, M.Q.; Kazman, J.B.; Abraham, P.A.; Atias-Varon, D.; Heled, Y.; Deuster, P.A. Gene expression profiling of humans under exertional heat stress: Comparisons between persons with and without exertional heat stroke. J. Therm. Biol. 2019, 85, 102423. [Google Scholar] [CrossRef]
- Bi, R.; Liu, P. Sample size calculation while controlling false discovery rate for differential expression analysis with RNA-sequencing experiments. BMC Bioinform. 2016, 17, 146. [Google Scholar] [CrossRef]
- Martin, M. Cutadapt removes adapter sequences from high-throughput sequencing reads. EMBnet J. 2011, 17, 10–12. [Google Scholar] [CrossRef]
- Cock, P.J.A.; Fields, C.J.; Goto, N.; Heuer, M.L.; Rice, P.M. The Sanger FASTQ file format for sequences with quality scores, and the Solexa/Illumina FASTQ variants. Nucleic Acids. Res. 2009, 38, 1767–1771. [Google Scholar] [CrossRef]
- Dobin, A.; Davis, C.A.; Schlesinger, F.; Drenkow, J.; Zaleski, C.; Jha, S.; Batut, P.; Chaisson, M.; Gingeras, T.R. STAR: Ultrafast universal RNA-seq aligner. Bioinformatics 2013, 29, 15–21. [Google Scholar] [CrossRef]
- Liao, Y.; Smyth, G.K.; Shi, W. featureCounts: An efficient general purpose program for assigning sequence reads to genomic features. Bioinformatics 2014, 30, 923–930. [Google Scholar] [CrossRef]
- Love, M.I.; Huber, W.; Anders, S. Moderated estimation of fold change and dispersion for rna-seq data with deseq2. Genome Biol. 2014, 15, 550. [Google Scholar] [CrossRef] [PubMed]
- Chen, E.Y.; Tan, C.M.; Kou, Y.; Duan, Q.; Wang, Z.; Meirelles, G.V.; Clark, N.R.; Ma’Ayan, A. enrichr: Interactive and collaborative HTML5 gene list enrichment analysis tool. BMC Bioinform. 2013, 14, 128. [Google Scholar] [CrossRef] [PubMed]
- Kuleshov, M.V.; Jones, M.R.; Rouillard, A.D.; Fernandez, N.F.; Duan, Q.; Wang, Z.; Koplev, S.; Jenkins, S.L.; Jagodnik, K.M.; Lachmann, A.; et al. Enrichr: A comprehensive gene set enrichment analysis web server 2016 update. Nucleic Acids Res. 2016, 44, W90–W97. [Google Scholar] [CrossRef] [PubMed]
- Clarke, D.J.; Jeon, M.; Stein, D.J.; Moiseyev, N.; Kropiwnicki, E.; Dai, C.; Xie, Z.; Wojciechowicz, M.L.; Litz, S.; Hom, J.; et al. Appyters: Turning Jupyter Notebooks into data-driven web apps. Patterns 2021, 2, 100213. [Google Scholar] [CrossRef]
- Benjamini, Y.; Hochberg, Y. Controlling the False Discovery Rate: A Practical and Powerful Approach to Multiple Testing. J. R. Stat. Soc. Ser. B Methodol. 1995, 57, 289–300. [Google Scholar] [CrossRef]



| GO Biological Process Term | p-Value | q-Value |
|---|---|---|
| regulation of telomerase RNA localization to Cajal body (GO:1904872) | 1.68 × 10−9 | 2.00 × 10−6 |
| positive regulation of telomerase RNA localization to Cajal body (GO:1904874) | 4.13 × 10−8 | 2.00 × 10−5 |
| positive regulation of establishment of protein localization to telomere (GO:1904851) | 4.41 × 10−7 | 1.10 × 10−4 |
| regulation of establishment of protein localization to telomere (GO:0070203) | 6.90 × 10−7 | 1.10 × 10−4 |
| regulation of protein localization to Cajal body (GO:1904869) | 6.90 × 10−7 | 1.10 × 10−4 |
| positive regulation of protein localization to Cajal body (GO:1904871) | 6.90 × 10−7 | 1.10 × 10−4 |
| positive regulation of protein localization to chromosome, telomeric region (GO:1904816) | 1.03 × 10−6 | 1.41 × 10−4 |
| tRNA aminoacylation (GO:0043039) | 6.08 × 10−6 | 7.29 × 10−4 |
| positive regulation of establishment of protein localization (GO:1904951) | 7.76 × 10−6 | 8.28 × 10−4 |
| ncRNA processing (GO:0034470) | 1.10 × 10−5 | 9.89 × 10−4 |
| GO Molecular Function Term | p-Value | q-Value |
| RNA binding (GO:0003723) | 1.00 × 10−6 | 1.87 × 10−4 |
| aminoacyl-tRNA ligase activity (GO:0004812) | 6.00 × 10−6 | 5.50 × 10−4 |
| cholesterol binding (GO:0015485) | 3.91 × 10−4 | 2.36 × 10−2 |
| sterol binding (GO:0032934) | 7.84 × 10−4 | 3.55 × 10−2 |
| GO Cellular Component Term | p-Value | q-Value |
| small-subunit processome (GO:0032040) | 5.00 × 10−6 | 6.48 × 10−4 |
| cytolytic granule (GO:0044194) | 1.10 × 10−5 | 6.72 × 10−4 |
| intracellular non-membrane-bounded organelle (GO:0043232) | 1.03 × 10−3 | 4.20 × 10−2 |
| nucleolus (GO:0005730) | 1.70 × 10−3 | 4.80 × 10−2 |
| nuclear lumen (GO:0031981) | 1.97 × 10−3 | 4.80 × 10−2 |
Disclaimer/Publisher’s Note: The statements, opinions and data contained in all publications are solely those of the individual author(s) and contributor(s) and not of MDPI and/or the editor(s). MDPI and/or the editor(s) disclaim responsibility for any injury to people or property resulting from any ideas, methods, instructions or products referred to in the content. |
© 2023 by the authors. Licensee MDPI, Basel, Switzerland. This article is an open access article distributed under the terms and conditions of the Creative Commons Attribution (CC BY) license (https://creativecommons.org/licenses/by/4.0/).
Share and Cite
Chang, L.; Gardner, L.; House, C.; Daly, C.; Allsopp, A.; Roiz de Sa, D.; Shaw, M.-A.; Hopkins, P.M. Comparison of Transcriptomic Changes in Survivors of Exertional Heat Illness with Malignant Hyperthermia Susceptible Patients. Int. J. Mol. Sci. 2023, 24, 16124. https://doi.org/10.3390/ijms242216124
Chang L, Gardner L, House C, Daly C, Allsopp A, Roiz de Sa D, Shaw M-A, Hopkins PM. Comparison of Transcriptomic Changes in Survivors of Exertional Heat Illness with Malignant Hyperthermia Susceptible Patients. International Journal of Molecular Sciences. 2023; 24(22):16124. https://doi.org/10.3390/ijms242216124
Chicago/Turabian StyleChang, Leon, Lois Gardner, Carol House, Catherine Daly, Adrian Allsopp, Daniel Roiz de Sa, Marie-Anne Shaw, and Philip M. Hopkins. 2023. "Comparison of Transcriptomic Changes in Survivors of Exertional Heat Illness with Malignant Hyperthermia Susceptible Patients" International Journal of Molecular Sciences 24, no. 22: 16124. https://doi.org/10.3390/ijms242216124
APA StyleChang, L., Gardner, L., House, C., Daly, C., Allsopp, A., Roiz de Sa, D., Shaw, M.-A., & Hopkins, P. M. (2023). Comparison of Transcriptomic Changes in Survivors of Exertional Heat Illness with Malignant Hyperthermia Susceptible Patients. International Journal of Molecular Sciences, 24(22), 16124. https://doi.org/10.3390/ijms242216124

