Human Umbilical Cord Blood Endothelial Progenitor Cell-Derived Extracellular Vesicles Control Important Endothelial Cell Functions
Abstract
1. Introduction
2. Results
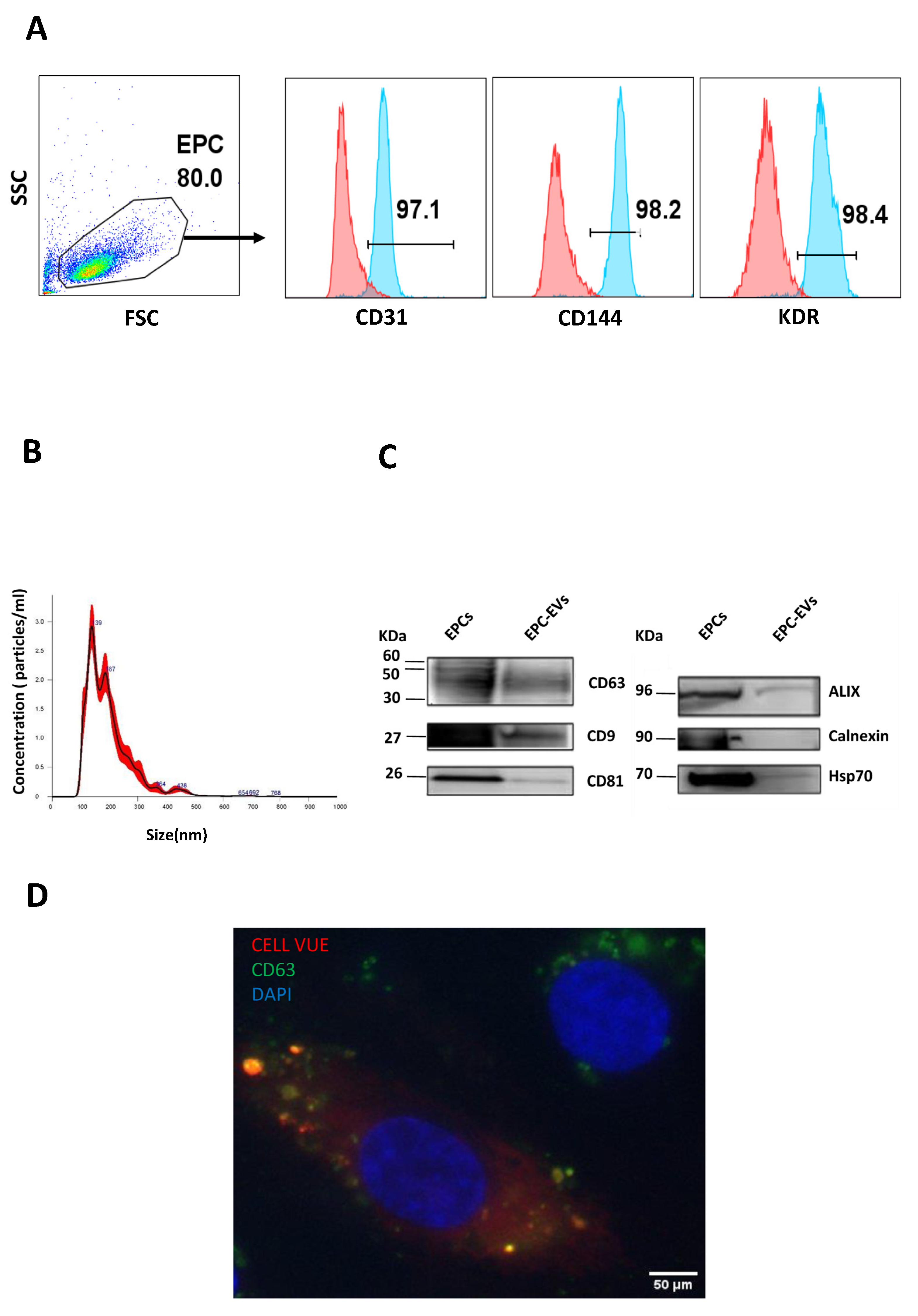
2.1. Characterization of Human Cord Blood Endothelial Progenitor Cells (CB-EPCs) and Endothelial Progenitor Cells Extracellular Vesicles (EPC-EVs)
2.2. Endothelial Cell Internalization of EPC-EVs
2.3. EPC-EVs Do Not Change the Expression of EPC Main Markers
2.4. EPC-EVs Do Not Affect EPC Proliferation and Nitric Oxide (NO) Production
2.5. EPC-EVs Promote EPC Mobility and Migration
2.6. EPC-EVs Promote Tube Formation
2.7. Treatment of EPCs with EPC-EVs Does Not Induce an Uncontrolled Inflammatory Condition
3. Discussion
4. Materials and Methods
4.1. Isolation and Culture of CB-EPCs
4.2. Characterization of Human CB-Derived EPCs
4.3. Isolation of EVs
4.4. Characterization of EPC-EVs
4.5. Cellular Uptake of Labeled EVs
4.6. The Impact of EPC-EVs on Principle EPCs’ Surface Protein Markers Expression
4.7. Proliferation Test
4.8. Nitric Oxide Production Assay
4.9. Wound Healing Assay
4.10. Transwell Migration Assay
4.11. Tube Formation Assay
4.12. Inflammation Markers
4.13. Statistical Analysis
5. Conclusions
Supplementary Materials
Author Contributions
Funding
Institutional Review Board Statement
Informed Consent Statement
Data Availability Statement
Conflicts of Interest
References
- Naserian, S.; Abdelgawad, M.E.; Afshar Bakshloo, M.; Ha, G.; Arouche, N.; Cohen, J.L.; Salomon, B.L.; Uzan, G. The TNF/TNFR2 Signaling Pathway Is a Key Regulatory Factor in Endothelial Progenitor Cell Immunosuppressive Effect. Cell Commun. Signal. 2020, 18, 94. [Google Scholar] [CrossRef] [PubMed]
- Kawamoto, A.; Asahara, T. Role of Progenitor Endothelial Cells in Cardiovascular Disease and Upcoming Therapies. Cathet. Cardiovasc. Intervent. 2007, 70, 477–484. [Google Scholar] [CrossRef] [PubMed]
- Goon, P.K.Y.; Lip, G.Y.H.; Boos, C.J.; Stonelake, P.S.; Blann, A.D. Circulating Endothelial Cells, Endothelial Progenitor Cells, and Endothelial Microparticles in Cancer. Neoplasia 2006, 8, 79–88. [Google Scholar] [CrossRef]
- Masuda, H. Post-Natal Endothelial Progenitor Cells for Neovascularization in Tissue Regeneration. Cardiovasc. Res. 2003, 58, 390–398. [Google Scholar] [CrossRef] [PubMed]
- Ha, G.; Ferratge, S.; Naserian, S.; Proust, R.; Ponsen, A.-C.; Arouche, N.; Uzan, G. Circulating Endothelial Progenitors in Vascular Repair. J. Cell. Immunother. 2018, 4, 13–17. [Google Scholar] [CrossRef]
- Tesfamariam, B. Endothelial Repair and Regeneration Following Intimal Injury. J. Cardiovasc. Trans. Res. 2016, 9, 91–101. [Google Scholar] [CrossRef]
- Moccia, F.; Tanzi, F.; Munaron, L. Endothelial Remodelling and Intracellular Calcium Machinery. CMM 2014, 14, 457–480. [Google Scholar] [CrossRef]
- Tang, J.; Meng, Q.; Cai, Z.; Li, X. Transplantation of VEGFl65-Overexpressing Vascular Endothelial Progenitor Cells Relieves Endothelial Injury after Deep Vein Thrombectomy. Thromb. Res. 2016, 137, 41–45. [Google Scholar] [CrossRef]
- Murasawa, S.; Llevadot, J.; Silver, M.; Isner, J.M.; Losordo, D.W.; Asahara, T. Constitutive Human Telomerase Reverse Transcriptase Expression Enhances Regenerative Properties of Endothelial Progenitor Cells. Circulation 2002, 106, 1133–1139. [Google Scholar] [CrossRef]
- Naserian, S.; Abdelgawad, M.E.; Lachaux, J.; Arouche, N.; Loisel, F.; Afshar, M.; Hwang, G.; Olaf, M.; Haghiri-Gosnet, A.-M.; Uzan, G. Development of Bio-Artificial Micro-Vessels with Immunosuppressive Capacities: A Hope for Future Transplantations and Organoids. Blood 2019, 134, 3610. [Google Scholar] [CrossRef]
- Takahashi, T.; Kalka, C.; Masuda, H.; Chen, D.; Silver, M.; Kearney, M.; Magner, M.; Isner, J.M.; Asahara, T. Ischemia- and Cytokine-Induced Mobilization of Bone Marrow-Derived Endothelial Progenitor Cells for Neovascularization. Nat. Med. 1999, 5, 434–438. [Google Scholar] [CrossRef] [PubMed]
- Walter, D.H.; Rittig, K.; Bahlmann, F.H.; Kirchmair, R.; Silver, M.; Murayama, T.; Nishimura, H.; Losordo, D.W.; Asahara, T.; Isner, J.M. Statin Therapy Accelerates Reendothelialization: A Novel Effect Involving Mobilization and Incorporation of Bone Marrow-Derived Endothelial Progenitor Cells. Circulation 2002, 105, 3017–3024. [Google Scholar] [CrossRef] [PubMed]
- Wang, T.; Fang, X.; Yin, Z.-S. Endothelial Progenitor Cell-Conditioned Medium Promotes Angiogenesis and Is Neuroprotective after Spinal Cord Injury. Neural Regen. Res. 2018, 13, 887–895. [Google Scholar] [CrossRef]
- Ferratge, S.; Ha, G.; Carpentier, G.; Arouche, N.; Bascetin, R.; Muller, L.; Germain, S.; Uzan, G. Initial Clonogenic Potential of Human Endothelial Progenitor Cells Is Predictive of Their Further Properties and Establishes a Functional Hierarchy Related to Immaturity. Stem Cell Res. 2017, 21, 148–159. [Google Scholar] [CrossRef]
- Au, P.; Daheron, L.M.; Duda, D.G.; Cohen, K.S.; Tyrrell, J.A.; Lanning, R.M.; Fukumura, D.; Scadden, D.T.; Jain, R.K. Differential in Vivo Potential of Endothelial Progenitor Cells from Human Umbilical Cord Blood and Adult Peripheral Blood to Form Functional Long-Lasting Vessels. Blood 2008, 111, 1302–1305. [Google Scholar] [CrossRef] [PubMed]
- Gangadaran, P.; Rajendran, R.L.; Oh, J.M.; Hong, C.M.; Jeong, S.Y.; Lee, S.-W.; Lee, J.; Ahn, B.-C. Extracellular Vesicles Derived from Macrophage Promote Angiogenesis In Vitro and Accelerate New Vasculature Formation In Vivo. Exp. Cell Res. 2020, 394, 112146. [Google Scholar] [CrossRef]
- Zaborowski, M.P.; Balaj, L.; Breakefield, X.O.; Lai, C.P. Extracellular Vesicles: Composition, Biological Relevance, and Methods of Study. BioScience 2015, 65, 783–797. [Google Scholar] [CrossRef]
- Yáñez-Mó, M.; Siljander, P.R.-M.; Andreu, Z.; Bedina Zavec, A.; Borràs, F.E.; Buzas, E.I.; Buzas, K.; Casal, E.; Cappello, F.; Carvalho, J.; et al. Biological Properties of Extracellular Vesicles and Their Physiological Functions. J. Extracell. Vesicles 2015, 4, 27066. [Google Scholar] [CrossRef]
- Théry, C.; Witwer, K.W.; Aikawa, E.; Alcaraz, M.J.; Anderson, J.D.; Andriantsitohaina, R.; Antoniou, A.; Arab, T.; Archer, F.; Atkin-Smith, G.K.; et al. Minimal Information for Studies of Extracellular Vesicles 2018 (MISEV2018): A Position Statement of the International Society for Extracellular Vesicles and Update of the MISEV2014 Guidelines. J. Extracell. Vesicles 2018, 7, 1535750. [Google Scholar] [CrossRef]
- Zhang, J.; Guan, J.; Niu, X.; Hu, G.; Guo, S.; Li, Q.; Xie, Z.; Zhang, C.; Wang, Y. Exosomes Released from Human Induced Pluripotent Stem Cells-Derived MSCs Facilitate Cutaneous Wound Healing by Promoting Collagen Synthesis and Angiogenesis. J. Transl. Med. 2015, 13, 49. [Google Scholar] [CrossRef]
- Chen, L.; Wang, Y.; Pan, Y.; Zhang, L.; Shen, C.; Qin, G.; Ashraf, M.; Weintraub, N.; Ma, G.; Tang, Y. Cardiac Progenitor-Derived Exosomes Protect Ischemic Myocardium from Acute Ischemia/Reperfusion Injury. Biochem. Biophys. Res. Commun. 2013, 431, 566–571. [Google Scholar] [CrossRef] [PubMed]
- Yeh Yeo, R.W.; Chai, R.; Hian, K.; Kiang, S. Exosome: A Novel and Safer Therapeutic Refinement of Mesenchymal Stem Cell. Exosomes Microvesicles 2013, 1, 7. [Google Scholar] [CrossRef]
- Ong, S.-G.; Wu, J.C. Exosomes as Potential Alternatives to Stem Cell Therapy in Mediating Cardiac Regeneration. Circ. Res. 2015, 117, 7–9. [Google Scholar] [CrossRef] [PubMed]
- Salybekov, A.A.; Kunikeyev, A.D.; Kobayashi, S.; Asahara, T. Latest Advances in Endothelial Progenitor Cell-Derived Extracellular Vesicles Translation to the Clinic. Front. Cardiovasc. Med. 2021, 8, 734562. [Google Scholar] [CrossRef] [PubMed]
- Bauersachs, J.; Widder, J.D. Endothelial Dysfunction in Heart Failure. Pharmacol. Rep. 2008, 60, 119–126. [Google Scholar] [PubMed]
- Nouri Barkestani, M.; Shamdani, S.; Afshar Bakshloo, M.; Arouche, N.; Bambai, B.; Uzan, G.; Naserian, S. TNFα Priming through Its Interaction with TNFR2 Enhances Endothelial Progenitor Cell Immunosuppressive Effect: New Hope for Their Widespread Clinical Application. Cell Commun. Signal. 2021, 19, 1. [Google Scholar] [CrossRef]
- Werner, N.; Kosiol, S.; Schiegl, T.; Ahlers, P.; Walenta, K.; Link, A.; Böhm, M.; Nickenig, G. Circulating Endothelial Progenitor Cells and Cardiovascular Outcomes. N. Engl. J. Med. 2005, 353, 999–1007. [Google Scholar] [CrossRef]
- Mitchell, A.; Fujisawa, T.; Newby, D.; Mills, N.; Cruden, N.L. Vascular Injury and Repair: A Potential Target for Cell Therapies. Future Cardiol. 2015, 11, 45–60. [Google Scholar] [CrossRef]
- Baker, C.D.; Seedorf, G.J.; Wisniewski, B.L.; Black, C.P.; Ryan, S.L.; Balasubramaniam, V.; Abman, S.H. Endothelial Colony-Forming Cell Conditioned Media Promote Angiogenesis In Vitro and Prevent Pulmonary Hypertension in Experimental Bronchopulmonary Dysplasia. Am. J. Physiol. Lung Cell. Mol. Physiol. 2013, 305, L73–L81. [Google Scholar] [CrossRef]
- Kim, J.Y.; Song, S.-H.; Kim, K.L.; Ko, J.-J.; Im, J.-E.; Yie, S.W.; Ahn, Y.K.; Kim, D.-K.; Suh, W. Human Cord Blood-Derived Endothelial Progenitor Cells and Their Conditioned Media Exhibit Therapeutic Equivalence for Diabetic Wound Healing. Cell Transpl. 2010, 19, 1635–1644. [Google Scholar] [CrossRef]
- Xu, J.; Bai, S.; Cao, Y.; Liu, L.; Fang, Y.; Du, J.; Luo, L.; Chen, M.; Shen, B.; Zhang, Q. MiRNA-221-3p in Endothelial Progenitor Cell-Derived Exosomes Accelerates Skin Wound Healing in Diabetic Mice. DMSO 2020, 13, 1259–1270. [Google Scholar] [CrossRef] [PubMed]
- Ingram, D.A.; Mead, L.E.; Tanaka, H.; Meade, V.; Fenoglio, A.; Mortell, K.; Pollok, K.; Ferkowicz, M.J.; Gilley, D.; Yoder, M.C. Identification of a Novel Hierarchy of Endothelial Progenitor Cells Using Human Peripheral and Umbilical Cord Blood. Blood 2004, 104, 2752–2760. [Google Scholar] [CrossRef] [PubMed]
- Witwer, K.W.; Buzás, E.I.; Bemis, L.T.; Bora, A.; Lässer, C.; Lötvall, J.; Nolte-‘t Hoen, E.N.; Piper, M.G.; Sivaraman, S.; Skog, J.; et al. Standardization of Sample Collection, Isolation and Analysis Methods in Extracellular Vesicle Research. J. Extracell. Vesicles 2013, 2, 20360. [Google Scholar] [CrossRef] [PubMed]
- Cantaluppi, V.; Gatti, S.; Medica, D.; Figliolini, F.; Bruno, S.; Deregibus, M.C.; Sordi, A.; Biancone, L.; Tetta, C.; Camussi, G. Microvesicles Derived from Endothelial Progenitor Cells Protect the Kidney from Ischemia–Reperfusion Injury by MicroRNA-Dependent Reprogramming of Resident Renal Cells. Kidney Int. 2012, 82, 412–427. [Google Scholar] [CrossRef] [PubMed]
- Cantaluppi, V.; Biancone, L.; Figliolini, F.; Beltramo, S.; Medica, D.; Deregibus, M.C.; Galimi, F.; Romagnoli, R.; Salizzoni, M.; Tetta, C.; et al. Microvesicles Derived from Endothelial Progenitor Cells Enhance Neoangiogenesis of Human Pancreatic Islets. Cell Transpl. 2012, 21, 1305–1320. [Google Scholar] [CrossRef]
- Doeppner, T.R.; Herz, J.; Görgens, A.; Schlechter, J.; Ludwig, A.-K.; Radtke, S.; de Miroschedji, K.; Horn, P.A.; Giebel, B.; Hermann, D.M. Extracellular Vesicles Improve Post-Stroke Neuroregeneration and Prevent Postischemic Immunosuppression. Stem Cells Transl. Med. 2015, 4, 1131–1143. [Google Scholar] [CrossRef]
- Todorova, D.; Simoncini, S.; Lacroix, R.; Sabatier, F.; Dignat-George, F. Extracellular Vesicles in Angiogenesis. Circ. Res. 2017, 120, 1658–1673. [Google Scholar] [CrossRef]
- Zhang, B.; Wu, X.; Zhang, X.; Sun, Y.; Yan, Y.; Shi, H.; Zhu, Y.; Wu, L.; Pan, Z.; Zhu, W.; et al. Human Umbilical Cord Mesenchymal Stem Cell Exosomes Enhance Angiogenesis through the Wnt4/β-Catenin Pathway. Stem Cells Transl. Med. 2015, 4, 513–522. [Google Scholar] [CrossRef]
- Pu, C.-M.; Liu, C.-W.; Liang, C.-J.; Yen, Y.-H.; Chen, S.-H.; Jiang-Shieh, Y.-F.; Chien, C.-L.; Chen, Y.-C.; Chen, Y.-L. Adipose-Derived Stem Cells Protect Skin Flaps against Ischemia/Reperfusion Injury via IL-6 Expression. J. Investig. Dermatol. 2017, 137, 1353–1362. [Google Scholar] [CrossRef]
- Lo Sicco, C.; Reverberi, D.; Balbi, C.; Ulivi, V.; Principi, E.; Pascucci, L.; Becherini, P.; Bosco, M.C.; Varesio, L.; Franzin, C.; et al. Mesenchymal Stem Cell-Derived Extracellular Vesicles as Mediators of Anti-Inflammatory Effects: Endorsement of Macrophage Polarization. Stem Cells Transl. Med. 2017, 6, 1018–1028. [Google Scholar] [CrossRef]
- Sun, X.; Shan, A.; Wei, Z.; Xu, B. Intravenous Mesenchymal Stem Cell-Derived Exosomes Ameliorate Myocardial Inflammation in the Dilated Cardiomyopathy. Biochem. Biophys. Res. Commun. 2018, 503, 2611–2618. [Google Scholar] [CrossRef] [PubMed]
- Collino, F.; Bruno, S.; Incarnato, D.; Dettori, D.; Neri, F.; Provero, P.; Pomatto, M.; Oliviero, S.; Tetta, C.; Quesenberry, P.J.; et al. AKI Recovery Induced by Mesenchymal Stromal Cell-Derived Extracellular Vesicles Carrying MicroRNAs. J. Am. Soc. Nephrol. 2015, 26, 2349–2360. [Google Scholar] [CrossRef] [PubMed]
- Eirin, A.; Zhu, X.-Y.; Jonnada, S.; Lerman, A.; van Wijnen, A.J.; Lerman, L.O. Mesenchymal Stem Cell-Derived Extracellular Vesicles Improve the Renal Microvasculature in Metabolic Renovascular Disease in Swine. Cell Transpl. 2018, 27, 1080–1095. [Google Scholar] [CrossRef] [PubMed]
- Zou, X.; Zhang, G.; Cheng, Z.; Yin, D.; Du, T.; Ju, G.; Miao, S.; Liu, G.; Lu, M.; Zhu, Y. Microvesicles Derived from Human Wharton’s Jelly Mesenchymal Stromal Cells Ameliorate Renal Ischemia-Reperfusion Injury in Rats by Suppressing CX3CL1. Stem Cell Res. Ther. 2014, 5, 40. [Google Scholar] [CrossRef]
- Njock, M.-S.; Cheng, H.S.; Dang, L.T.; Nazari-Jahantigh, M.; Lau, A.C.; Boudreau, E.; Roufaiel, M.; Cybulsky, M.I.; Schober, A.; Fish, J.E. Endothelial Cells Suppress Monocyte Activation through Secretion of Extracellular Vesicles Containing Antiinflammatory MicroRNAs. Blood 2015, 125, 3202–3212. [Google Scholar] [CrossRef]
- Razazian, M.; Khosravi, M.; Bahiraii, S.; Uzan, G.; Shamdani, S.; Naserian, S. Differences and Similarities between Mesenchymal Stem Cell and Endothelial Progenitor Cell Immunoregulatory Properties against T Cells. WJSC 2021, 13, 971–984. [Google Scholar] [CrossRef]
- Lorenzini, B.; Peltzer, J.; Goulinet, S.; Rival, B.; Lataillade, J.-J.; Uzan, G.; Banzet, S.; Mauduit, P. Producing Vesicle-Free Cell Culture Additive for Human Cells Extracellular Vesicles Manufacturing. J. Control. Release 2023, 355, 501–514. [Google Scholar] [CrossRef]







| Disclaimer/Publisher’s Note: The statements, opinions and data contained in all publications are solely those of the individual author(s) and contributor(s) and not of MDPI and/or the editor(s). MDPI and/or the editor(s) disclaim responsibility for any injury to people or property resulting from any ideas, methods, instructions or products referred to in the content. | 
© 2023 by the authors. Licensee MDPI, Basel, Switzerland. This article is an open access article distributed under the terms and conditions of the Creative Commons Attribution (CC BY) license (https://creativecommons.org/licenses/by/4.0/).
Share and Cite
Ben Fraj, S.; Naserian, S.; Lorenzini, B.; Goulinet, S.; Mauduit, P.; Uzan, G.; Haouas, H. Human Umbilical Cord Blood Endothelial Progenitor Cell-Derived Extracellular Vesicles Control Important Endothelial Cell Functions. Int. J. Mol. Sci. 2023, 24, 9866. https://doi.org/10.3390/ijms24129866
Ben Fraj S, Naserian S, Lorenzini B, Goulinet S, Mauduit P, Uzan G, Haouas H. Human Umbilical Cord Blood Endothelial Progenitor Cell-Derived Extracellular Vesicles Control Important Endothelial Cell Functions. International Journal of Molecular Sciences. 2023; 24(12):9866. https://doi.org/10.3390/ijms24129866
Chicago/Turabian StyleBen Fraj, Sawssen, Sina Naserian, Bileyle Lorenzini, Sylvie Goulinet, Philippe Mauduit, Georges Uzan, and Houda Haouas. 2023. "Human Umbilical Cord Blood Endothelial Progenitor Cell-Derived Extracellular Vesicles Control Important Endothelial Cell Functions" International Journal of Molecular Sciences 24, no. 12: 9866. https://doi.org/10.3390/ijms24129866
APA StyleBen Fraj, S., Naserian, S., Lorenzini, B., Goulinet, S., Mauduit, P., Uzan, G., & Haouas, H. (2023). Human Umbilical Cord Blood Endothelial Progenitor Cell-Derived Extracellular Vesicles Control Important Endothelial Cell Functions. International Journal of Molecular Sciences, 24(12), 9866. https://doi.org/10.3390/ijms24129866
 
        



