Next Issue
Volume 20, June
Previous Issue
Volume 19, December
 
 

J. Theor. Appl. Electron. Commer. Res., Volume 20, Issue 1 (March 2025) – 53 articles

Cover Story (view full-size image): AI-personalized recommendations offer more accurate and diverse choices to consumers, thereby enhancing click-through rates and sales on e-commerce platforms. This research employed the Grounded Theory to analyze data from 30 consumers, constructed the influence path of the consumers' experience with AI-personalized recommendations on clicking intention, developed a measurement scale, and validated it with 1097 consumer questionnaires. The study fills the research gap regarding consumers' experiences with AI-personalized recommendations and elucidates how these experiences affect their clicking intention. It provides valuable insights for e-commerce platforms to continuously optimize their personalized recommendation algorithms and improve the click conversion rates in online shopping. View this paper
  • Issues are regarded as officially published after their release is announced to the table of contents alert mailing list.
  • You may sign up for e-mail alerts to receive table of contents of newly released issues.
  • PDF is the official format for papers published in both, html and pdf forms. To view the papers in pdf format, click on the "PDF Full-text" link, and use the free Adobe Reader to open them.
Order results
Result details
Section
Select all
Export citation of selected articles as:
16 pages, 1316 KB  
Article
Exploring the Interaction Between Streaming Modes and Product Types in E-Commerce Sales
by Yongqing Yang, Yidan Zhao, William Yeoh, Cong Qi and Hui Jiang
J. Theor. Appl. Electron. Commer. Res. 2025, 20(1), 53; https://doi.org/10.3390/jtaer20010053 - 20 Mar 2025
Cited by 3 | Viewed by 4401
Abstract
The different combinations of streaming media modes and product types influence the sales performance of streaming e-commerce. However, which combination is more effective in boosting product sales is unclear. Drawing on the cognitive fit theory, we collected sales data from 564 short videos [...] Read more.
The different combinations of streaming media modes and product types influence the sales performance of streaming e-commerce. However, which combination is more effective in boosting product sales is unclear. Drawing on the cognitive fit theory, we collected sales data from 564 short videos and live streams on TikTok to investigate how the interaction of streaming media mode and product type impacts streaming e-commerce sales quantity. This study reveals that short video e-commerce works better at selling search products. In contrast, live-streaming e-commerce excels at boosting experience products, particularly expensive ones. Furthermore, the interaction effect between streaming e-commerce mode and product type is more significantly affected by low-priced products. This research contributes to understanding streaming e-commerce and offers valuable insights for e-commerce stakeholders. Full article
Show Figures

Figure 1

17 pages, 1861 KB  
Article
Inspection as a Service Business Model for Deploying Non-Destructive Inspection Solutions Within a Blockchain Framework
by Joan Lario, Marcos Terol, Begoña Mendizabal and Noel Tomas
J. Theor. Appl. Electron. Commer. Res. 2025, 20(1), 52; https://doi.org/10.3390/jtaer20010052 - 18 Mar 2025
Viewed by 2024
Abstract
Lack of digitization in data sharing between enterprises and inspection solutions suppliers negatively affects cash flows between parties, which results in late payments that negatively affect the adoption of automatic inspection equipment. This paper contributes to improving the implementation of a new Inspection [...] Read more.
Lack of digitization in data sharing between enterprises and inspection solutions suppliers negatively affects cash flows between parties, which results in late payments that negatively affect the adoption of automatic inspection equipment. This paper contributes to improving the implementation of a new Inspection as a Service Business Model for deploying automatic inspection solutions using non-destructive inspection solutions, and to enhance workflows by integrating Blockchain and Smart Contracts. The Inspection as a Service offers flexible, cloud-based, or on-premise inspection solutions through the Marketplace, reducing upfront costs with a recurring service fee and automated payments. The marketplace platform supports automatic payment processes and facilitates industry adoption of IaaS solutions. The digital ecosystem offers improved capital expenditure and payback periods. It enhances communication, collaboration, data sharing, and payment processes through a subscription model. The case study demonstrates that the IaaS Business Model (on-premise or cloud) improves the economic feasibility of automatic non-destructive inspection solutions by lowering initial investments and enhancing return on investment and payback periods, even with higher operating costs. The analysis confirms the profitability and sustainability of IaaS Business Model over traditional one-fee selling by emphasizing its potential to improve operational performance and sustainability in manufacturing. The current proposal of automatic non-destructive solutions implements a new revenue model based on pay-per-use or volume, which makes it more financially viable to adopt this technology in industry. Full article
(This article belongs to the Special Issue Blockchain Business Applications and the Metaverse)
Show Figures

Figure 1

24 pages, 1023 KB  
Article
Channel Integration Through a Wireless Applet and an E-Commerce Platform
by Yuelin Shen
J. Theor. Appl. Electron. Commer. Res. 2025, 20(1), 51; https://doi.org/10.3390/jtaer20010051 - 13 Mar 2025
Cited by 1 | Viewed by 1590
Abstract
We study an online–merge–offline (OMO) system that integrates a retailer’s online and offline channels through an e-commerce platform and a wireless applet. The customers in the online channel are generated through paid advertising in an e-commerce platform, while the offline channel is a [...] Read more.
We study an online–merge–offline (OMO) system that integrates a retailer’s online and offline channels through an e-commerce platform and a wireless applet. The customers in the online channel are generated through paid advertising in an e-commerce platform, while the offline channel is a regional retail chain. The OMO system omnichannelizes sole-channel customers from either channel by converting them into omnichannel ones with the wireless applet and then providing them online and offline options at each touch point along the shopping journey. The prices in the OMO system across both channels are uniform. To validate the effectiveness of this new omnichannel system, we construct a legacy system that maintains separate online and offline channels with independent customer populations. Using the legacy system as a benchmark, we assume the OMO system has arbitrary omnichannelization rates of the customers flowing into the two channels. We analyse the perfect OMO system which has all the customers omnichannelized, and show its advantage over the legacy system. We then numerically find that if the omnichannelization rates in the OMO system are general then it is most efficient when products are either highly digital or highly nondigital. Full article
Show Figures

Figure 1

20 pages, 731 KB  
Article
The Influence of Public Expectations on Simulated Emotional Perceptions of AI-Driven Government Chatbots: A Moderated Study
by Yuanyuan Guo, Peng Dong and Beichen Lu
J. Theor. Appl. Electron. Commer. Res. 2025, 20(1), 50; https://doi.org/10.3390/jtaer20010050 - 11 Mar 2025
Cited by 5 | Viewed by 3614
Abstract
This study focuses on the impact of technological changes, particularly the development of generative artificial intelligence, on government–citizen interactions in the context of government services. From a psychological perspective with an emphasis on technological governance theory and emotional contagion theory, it examines public [...] Read more.
This study focuses on the impact of technological changes, particularly the development of generative artificial intelligence, on government–citizen interactions in the context of government services. From a psychological perspective with an emphasis on technological governance theory and emotional contagion theory, it examines public perceptions of the simulated emotions of governmental chatbots and investigates the moderating role of age. Data were collected through a multi-stage stratified purposive sampling method, yielding 194 valid responses from an original distribution of 300 experimental questionnaires between 24 September and 13 October 2023. The findings reveal that public expectations significantly enhance the simulated emotional perception of chatbots, with this effect being stronger among older individuals. Age shows significant main and interaction effects, indicating that different age groups perceive the simulated emotional capabilities of chatbots differently. This study highlights the transformative impact of generative artificial intelligence on government–citizen interactions and the importance of integrating AI technology into government services. It calls for governments to pay attention to public perceptions of the simulated emotions of governmental chatbots to enhance public experience. Full article
Show Figures

Figure 1

23 pages, 893 KB  
Article
Unravelling the Effects of Privacy Policies on Information Disclosure: Insights from E-Commerce Consumer Behavior
by Seung Jun Baek and Hong Joo Lee
J. Theor. Appl. Electron. Commer. Res. 2025, 20(1), 49; https://doi.org/10.3390/jtaer20010049 - 11 Mar 2025
Cited by 4 | Viewed by 3337
Abstract
The aim of this study was to explore the influence of a personal information agreement on customers’ information disclosure behavior. By integrating the existing privacy calculus theory, we sought to understand customer behavior in the context of encountering a personal information agreement and [...] Read more.
The aim of this study was to explore the influence of a personal information agreement on customers’ information disclosure behavior. By integrating the existing privacy calculus theory, we sought to understand customer behavior in the context of encountering a personal information agreement and to provide insights into the efficacy of a company’s privacy policy. Our findings reveal that upon encountering a personal information agreement, customers perceive both a privacy retention period policy and privacy information sharing policy. We discovered that both policies significantly influence the perception of privacy benefits, but only the privacy information sharing policy impacts the perception of privacy risk. Furthermore, while privacy benefits were found to dictate information disclosure behavior in the context of a personal information agreement, perceptions of privacy risk did not significantly affect this behavior. Full article
Show Figures

Figure 1

19 pages, 304 KB  
Article
Cuteness vs. Usefulness: A Dual Perspective on Service Robot Acceptance in the Travel Industry
by José Maeiro, Álvaro Dias and Leandro Pereira
J. Theor. Appl. Electron. Commer. Res. 2025, 20(1), 48; https://doi.org/10.3390/jtaer20010048 - 10 Mar 2025
Cited by 3 | Viewed by 2624
Abstract
The integration of service robots in the travel and hospitality industry is rapidly transforming customer interactions, offering both operational efficiencies and novel guest experiences. Despite their increasing presence, there remains a gap in understanding the factors influencing tourists’ acceptance of service robots, particularly [...] Read more.
The integration of service robots in the travel and hospitality industry is rapidly transforming customer interactions, offering both operational efficiencies and novel guest experiences. Despite their increasing presence, there remains a gap in understanding the factors influencing tourists’ acceptance of service robots, particularly the interplay between hedonic and functional motivations. Existing research has not fully explored how perceived cuteness and usefulness shape both initial interest and long-term acceptance of these technologies. This study addresses this gap by applying the Service Robot Acceptance Model (SRAM) and the Technology Acceptance Model (TAM) to examine the dual role of cuteness and usefulness in shaping consumer attitudes toward service robots in tourism. We employ a PLS-SEM approach based on survey data from 183 respondents, analyzing how these perceptions differ between individuals who have and have not previously interacted with service robots. Findings reveal that cuteness influences initial interest but does not translate into acceptance, whereas perceived usefulness and performance expectancy drive both interest and long-term acceptance. Additionally, we highlight the impact of sample composition on these results, recognizing potential biases and suggesting future research directions to improve generalizability. These insights offer practical guidance for tourism managers and marketers, helping them optimize service robot deployment by balancing aesthetic appeal with functional efficiency to enhance customer experiences. Full article
33 pages, 5115 KB  
Article
Effects of Perceived Price Dispersion on Travel Agency Platforms: Mental Stimulation to Consumer Cognition
by Zihuang Cao, Guicheng Shi, Mengxi Gao and Jingyi Yu
J. Theor. Appl. Electron. Commer. Res. 2025, 20(1), 47; https://doi.org/10.3390/jtaer20010047 - 10 Mar 2025
Cited by 2 | Viewed by 3915
Abstract
Despite free access to complete information regarding hotel quality and reference prices, consumers perceive significant price differences across different online platforms. We explore how perceived price dispersion on online travel agency platforms influences consumer purchase intention through mental account theory and propose a [...] Read more.
Despite free access to complete information regarding hotel quality and reference prices, consumers perceive significant price differences across different online platforms. We explore how perceived price dispersion on online travel agency platforms influences consumer purchase intention through mental account theory and propose a psychological mechanism explaining why consumers may tolerate and even embrace price discrepancies. Study 1 employs a scenario-based experiment that manipulates differing levels of price dispersion for the same hotel booking, demonstrating that higher PPD significantly amplifies perceived transaction utility and, in turn, acquisition utility. Study 2 corroborates these findings through an online survey with judgment sampling, highlighting that consumers—despite access to comprehensive OTA information—are often motivated, rather than deterred, by price discrepancies; multiple variable combinations were tested to ensure robust findings. This study challenges traditional marketing theories suggesting that price dispersion signals market unfairness and reduces consumers’ purchasing intention; instead, it mentally stimulates consumers. This perception enhances transaction and acquisition utility, positively impacting purchase intention. We also offer a robust model for mechanism study and provide insights for leveraging price dispersion as a cost-less promotional strategy, potentially increasing consumer engagement without additional marketing expenditure. We contribute to the literature by integrating the mental account theory into the context of online marketplaces and developing a price dispersion model with psychological utility in the consumer decision-making process. Full article
(This article belongs to the Section Digital Marketing and the Evolving Consumer Experience)
Show Figures

Figure 1

21 pages, 570 KB  
Article
Echoes of Innovation: Exploring the Use of Voice Assistants to Boost Hotel Reputation
by Fang Yang, Tianyu Ying and Xuling Liu
J. Theor. Appl. Electron. Commer. Res. 2025, 20(1), 46; https://doi.org/10.3390/jtaer20010046 - 10 Mar 2025
Cited by 7 | Viewed by 3333
Abstract
Internet platforms and self-media have become vital online communities for promoting positive reputations for hotels. Previous studies have primarily focused on enhancing positive electronic word-of-mouth (eWOM) through improvements in hotel infrastructure and staff services. As hotels deepen their digital transformation, the application of [...] Read more.
Internet platforms and self-media have become vital online communities for promoting positive reputations for hotels. Previous studies have primarily focused on enhancing positive electronic word-of-mouth (eWOM) through improvements in hotel infrastructure and staff services. As hotels deepen their digital transformation, the application of various artificial intelligence technologies in hotel service encounters significantly impacts the service experience. This study explores the effects of voice assistant (VA) attributes on the online reputation of hotels. Specifically, it examines how the attributes of VAs (anytime connectivity, information association, and interactivity) influence positive customer evaluations in hotels. Utilizing a questionnaire survey method, we collected 529 valid questionnaires offline and employed structural equation modeling along with the PROCESS plugin in SPSS to conduct path analysis, as well as mediation and moderation effect analyses. The results indicate that perceived value and the existence of human–AI rapport mediate the impact of VA attributes on positive eWOM, although the direct effect of some attributes (information association) was not supported. Furthermore, anytime connectivity enhances the influence on human–AI rapport through social presence, while privacy concerns negatively affect the relationship between perceived value and intentions to engage in eWOM. These insights are critical for hotels seeking to maximize the benefits of digital transformation. Full article
Show Figures

Figure 1

22 pages, 2268 KB  
Review
From a Multichannel to an Optichannel Strategy in Retail
by Sílvia Faria and João M. S. Carvalho
J. Theor. Appl. Electron. Commer. Res. 2025, 20(1), 45; https://doi.org/10.3390/jtaer20010045 - 7 Mar 2025
Cited by 6 | Viewed by 6377
Abstract
This paper presents the first systematic literature review (SLR) that includes the concept of an optichannel strategy, examining the main principles, key characteristics, and implications for retailers when switching from a multichannel to an optichannel approach. The SLR was made using Web of [...] Read more.
This paper presents the first systematic literature review (SLR) that includes the concept of an optichannel strategy, examining the main principles, key characteristics, and implications for retailers when switching from a multichannel to an optichannel approach. The SLR was made using Web of Science, Scopus, and Google Scholar to find literature on the optichannel model in retail. The results show a paradigm shift in retailing from a multichannel, passing through omnichannel and phygital, to an optichannel strategy. This shift means marketers are now adopting a more customer-centric approach to brand management and consumer behaviour. This article has practical and managerial implications for researchers and practitioners. For researchers, the study explains how retailers evolved from multi- to cross-, omni-, phygital, and optichannel strategies. For practitioners, this paper indicates future ways to allow retailers to manage their customers’ needs, ensuring a positive impact on customer experience and the company’s commercial and financial performance. Full article
Show Figures

Figure 1

24 pages, 1304 KB  
Article
Advertising Together for Our K-Pop Idol: The Roles of Trust, Loyalty, and Perceived Value in K-Pop Crowdfunding for Outdoor Advertising
by Seung Chul Yoo, Hua Fan, Diana Piscarac and Sofia Tunas Puentes
J. Theor. Appl. Electron. Commer. Res. 2025, 20(1), 44; https://doi.org/10.3390/jtaer20010044 - 5 Mar 2025
Cited by 3 | Viewed by 9875
Abstract
In the evolving landscape of fandom economics, fan-driven crowdfunding has emerged as a powerful force, transforming audiences from passive consumers into active participants in celebrity branding. This study examines the roles of trust, loyalty, and perceived value in shaping crowdfunding participation within Chinese [...] Read more.
In the evolving landscape of fandom economics, fan-driven crowdfunding has emerged as a powerful force, transforming audiences from passive consumers into active participants in celebrity branding. This study examines the roles of trust, loyalty, and perceived value in shaping crowdfunding participation within Chinese Weibo K-pop communities, where fans collectively finance large-scale public advertisements for their idols. Using structural equation modeling (SEM) on survey data from 260 participants, our findings reveal that trust and loyalty within fan communities significantly enhance engagement in crowdfunding activities, reinforcing perceived idol value and financial commitment to promotional campaigns. These insights position fan crowdfunding as a key driver of digital-era consumer culture, illustrating its impact on idol branding, online community dynamics, and the monetization of fandom engagement. By bridging fandom studies, digital marketing, and behavioral economics, this research provides theoretical advancements and practical strategies for entertainment agencies and celebrity managers seeking to harness the economic power of fan-driven marketing. As fandoms continue to reshape traditional advertising models, understanding the mechanisms behind community-based crowdfunding offers new avenues for brand engagement, audience monetization, and sustainable fan participation in the global entertainment industry. Full article
Show Figures

Figure 1

17 pages, 652 KB  
Article
Big Data-Driven Carbon Trading and Industrial Firm Value Based on DEA and DID
by Zhen Peng, Yunxiao Zhang and Tongtong Sun
J. Theor. Appl. Electron. Commer. Res. 2025, 20(1), 43; https://doi.org/10.3390/jtaer20010043 - 3 Mar 2025
Cited by 3 | Viewed by 2116
Abstract
Carbon trading has emerged as a critical environmental and economic mechanism for promoting energy conservation and emission reduction among firms in China. Leveraging big data from listed industrial firms participating in carbon trading, this study employs the super-efficiency SBM model and the common [...] Read more.
Carbon trading has emerged as a critical environmental and economic mechanism for promoting energy conservation and emission reduction among firms in China. Leveraging big data from listed industrial firms participating in carbon trading, this study employs the super-efficiency SBM model and the common frontier model to evaluate firm-level carbon performance. Using carbon performance as a mediating variable, the study investigates the impact of carbon trading on firm value, considering the moderating effects of internal and external governance mechanisms. The findings reveal the following: (1) Carbon trading enhances firm value by improving carbon performance. (2) Internal governance mechanisms strengthen the positive effect of carbon trading on firm value, while government intervention weakens this effect. (3) The value-enhancing effect of carbon trading is more pronounced for firms in China’s central and western regions. (4) Among industrial firms, carbon trading has the strongest impact on the value of manufacturing firms. These results provide valuable insights for policymakers and firms aiming to align environmental and economic objectives through carbon-trading mechanisms. Full article
(This article belongs to the Topic Data Science and Intelligent Management)
Show Figures

Figure 1

22 pages, 907 KB  
Article
Implementing Successful Public–Private IT Outsourcing Relationships: Relational View to Fostering Public Value
by Francois Duhamel, Isis Gutiérrez-Martínez and Luis Felipe Luna-Reyes
J. Theor. Appl. Electron. Commer. Res. 2025, 20(1), 42; https://doi.org/10.3390/jtaer20010042 - 3 Mar 2025
Cited by 1 | Viewed by 2135
Abstract
This article proposes a novel theoretical model, via integrating the relational view and boundary object theory, to explore the determinants of public value in public–private IT outsourcing (ITO). This study emphasizes the influence of relational factors, such as benevolence, technical capability, ambidexterity, and [...] Read more.
This article proposes a novel theoretical model, via integrating the relational view and boundary object theory, to explore the determinants of public value in public–private IT outsourcing (ITO). This study emphasizes the influence of relational factors, such as benevolence, technical capability, ambidexterity, and semantic and pragmatic knowledge interfaces, on public value creation in public–private ITO. This model is examined in an empirical fashion through a study of public–private outsourcing projects in Mexico’s state-level public administration, contributing to a nuanced and integrated understanding of relational factors in public–private ITO. The article concludes with managerial implications, limitations, and avenues for future research. Full article
Show Figures

Figure 1

22 pages, 620 KB  
Article
Learning from Peers: How Peer Effects Reshape the Digital Value Chain in China?
by Zhenghui Li, Fuqiang Guo and Ziqing Du
J. Theor. Appl. Electron. Commer. Res. 2025, 20(1), 41; https://doi.org/10.3390/jtaer20010041 - 3 Mar 2025
Cited by 18 | Viewed by 2616
Abstract
Digital products and services form a digital value chain in the process of value chain circulation and value added. The peer effects arising from mutual learning between regions can also influence the digital value chain. Using multi-regional input–output table data from China for [...] Read more.
Digital products and services form a digital value chain in the process of value chain circulation and value added. The peer effects arising from mutual learning between regions can also influence the digital value chain. Using multi-regional input–output table data from China for the years 2012, 2015, and 2017, this paper constructs a panel data model to explore the impact of peer effects on the digital value chain. The analysis also delves into the mechanisms and variations in the influence of peer effects across different regions. The results show that peer effects can significantly enhance digital value chain positions (DVCPs) in the region, and the results are robust. The primary pathway through which peer effects influence the DVCPs is the level of attention given to digital economy policy. Furthermore, the heterogeneity of peer effects on the DVCPs varies depending on advanced technology and the industry intensity. Full article
(This article belongs to the Section Digital Business, Governance, and Sustainability)
Show Figures

Figure 1

17 pages, 1053 KB  
Article
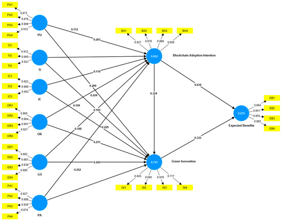
Blockchain Adoption in Green Supply Chains: Analyzing Key Drivers, Green Innovation, and Expected Benefits
by Manh-Hoang Do, Yung-Fu Huang and Thi-Them Hoang
J. Theor. Appl. Electron. Commer. Res. 2025, 20(1), 39; https://doi.org/10.3390/jtaer20010039 - 3 Mar 2025
Cited by 9 | Viewed by 5955
Abstract
This study aims to explore the impact of key drivers on the integration of blockchain technology implementation and green innovation practices within green supply chains. This study combines the TOE and TAM frameworks to identify six key driving factors that in the proposed [...] Read more.
This study aims to explore the impact of key drivers on the integration of blockchain technology implementation and green innovation practices within green supply chains. This study combines the TOE and TAM frameworks to identify six key driving factors that in the proposed model. A survey was conducted with Vietnamese enterprises, resulting in 328 valid responses from senior managers across various sectors. The PLS-SEM approach was conducted to analyze the relationships between the variables and to gain deeper insights into their interactions. The research findings highlight the significant potential of adopting blockchain and green innovation programs to enhance organizational performance. Six essential factors act as key drivers for implementing these initiatives, exerting a positive influence. Among them, Perceived Usefulness, Organizational Readiness, and Partnerships emerge as the three most influential variables within this research framework. Our research offers several valuable implications, both theoretical and practical. The structural framework model provides empirical evidence demonstrating the feasibility of achieving expected benefits for green supply chains, particularly in emerging economies such as Vietnam. Thus, these results serve as valuable references for senior managers and policy makers. Full article
(This article belongs to the Special Issue Digitalization and Sustainable Supply Chain)
Show Figures

Figure 1

29 pages, 667 KB  
Article
The Influence of Fashion Retailers on Customer Psychology Using Visual Merchandising and Store Layout to Improve Shopping Decision
by Nicoleta-Valentina Florea, Gabriel Croitoru, Dan-Marius Coman and Mihaela-Denisa Coman
J. Theor. Appl. Electron. Commer. Res. 2025, 20(1), 40; https://doi.org/10.3390/jtaer20010040 - 28 Feb 2025
Cited by 11 | Viewed by 25961
Abstract
This study explores how visual merchandising and store layout influence customer shopping decisions. This research aims to identify the key factors that shape consumer behavior and provide useful insights for retailers by using interactive marketing factors. Data were collected from 488 respondents in [...] Read more.
This study explores how visual merchandising and store layout influence customer shopping decisions. This research aims to identify the key factors that shape consumer behavior and provide useful insights for retailers by using interactive marketing factors. Data were collected from 488 respondents in the South Muntenia region of Romania, a key economic hub with significant retail activity. Given its economic diversity and proximity to Bucharest, this region serves as a representative microcosm of consumer behavior trends in Romania. The survey was distributed physically and virtually through social media platforms (Facebook and WhatsApp groups, and email networks) to ensure a diverse and representative sample. To analyze the data, this study utilized SmartPLS, a powerful tool for structural equation modeling (SEM). This approach allowed for an in-depth examination of the relationships between visual merchandising, store layout, and customer shopping behavior, providing a more comprehensive view of the conceptual model. This study’s theoretical contributions stem from its holistic approach, which combines different aspects of visual merchandising and store layout into a unified conceptual model. By analyzing how these elements work together, this study offers a deeper understanding of customer shopping behavior. Retailers are encouraged to prioritize product arrangement, make effective use of exterior lighting, and maintain engaging window displays. These strategies can attract more customers, encourage impulse purchases, and improve the overall store profitability. This study underscores the critical role that visual merchandising and store layout play in shaping customer shopping decisions. By optimizing product layout, enhancing exterior lighting, and creating captivating window displays, retailers can design a more engaging shopping experience that boosts customer satisfaction, increases sales, and builds customer loyalty. Full article
(This article belongs to the Topic Consumer Psychology and Business Applications)
Show Figures

Figure 1

29 pages, 2205 KB  
Article
A Study on the Factors Influencing Chinese Costume Consumers Utilizing Live Streaming Platforms to Purchase Products: A Case Study of Douyin
by Hui Liu and Jingwen Liang
J. Theor. Appl. Electron. Commer. Res. 2025, 20(1), 38; https://doi.org/10.3390/jtaer20010038 - 27 Feb 2025
Cited by 6 | Viewed by 18183
Abstract
A dominant marketing paradigm has appeared in the form of live streaming e-commerce, which holds a significant user base and exhibits an upward trend in sales figures. Based on the technology acceptance model (TAM) and perceived value theory, combined with KANO and the [...] Read more.
A dominant marketing paradigm has appeared in the form of live streaming e-commerce, which holds a significant user base and exhibits an upward trend in sales figures. Based on the technology acceptance model (TAM) and perceived value theory, combined with KANO and the analytic hierarchy process (AHP), this study extracts consumer demand characteristics through a questionnaire survey of 402 Chinese Douyin consumers who watch clothing live streaming online and participate in purchases. The study categorizes consumer demands into five dimensions with 17 indicators: perceived usefulness, perceived ease of use, perceived emotional value, perceived economic value, and e-commerce anchor characteristics, and a hierarchical framework for consumer demands in clothing-focused live streaming e-commerce is constructed. Four critical deep influence factors were indicated by the findings: information acquisition, after-sales support, smooth communication, and emotional experience. These indicators are the primary factors for future optimization of live streaming e-commerce platforms. The results of this study provide effective data analysis and suggestions related to consumer purchasing needs in clothing-based live streaming e-commerce platforms so as to improve customer satisfaction and thus turnover, as well as to provide a theoretical method for reference in subsequent consumer research on live streaming e-commerce platforms. Full article
(This article belongs to the Topic Digital Marketing Dynamics: From Browsing to Buying)
Show Figures

Figure 1

21 pages, 1757 KB  
Article
A Tripartite Evolutionary Game-Based Cooperation Model of Cross-Border E-Commerce Logistics Alliances: A Case Study of China
by Xiaohong Miao, Zhongbin Li, Yingzheng Yan and Anxin Xu
J. Theor. Appl. Electron. Commer. Res. 2025, 20(1), 37; https://doi.org/10.3390/jtaer20010037 - 25 Feb 2025
Cited by 3 | Viewed by 2350
Abstract
As a new business model, cross-border e-commerce has become an important way for countries to meet new foreign trade requirements in the Internet economy. The cross-border logistics industry plays a crucial role in supporting cross-border e-commerce. Compared with domestic e-commerce, cross-border logistics faces [...] Read more.
As a new business model, cross-border e-commerce has become an important way for countries to meet new foreign trade requirements in the Internet economy. The cross-border logistics industry plays a crucial role in supporting cross-border e-commerce. Compared with domestic e-commerce, cross-border logistics faces more challenges. To address the problems in cross-border logistics, this study takes China as an example and constructs a tripartite evolutionary game model to facilitate information collaboration among cross-border e-commerce platforms, domestic logistics enterprises, and foreign logistics enterprises. The collaboration strategies in this tripartite information system are simulated using MATLAB. The study highlights key factors affecting information cooperation, such as standardization levels, risk and payoff distributions, and their implications on collaboration decisions. Specifically, the results show that higher levels of information collaboration standardization promote cooperative strategies among players; the risk associated with information collaboration is the most sensitive factor influencing decision-making within cross-border logistics alliances; and when the payoff distribution coefficient is too high, other members may resist cooperation. Full article
(This article belongs to the Topic Data Science and Intelligent Management)
Show Figures

Figure 1

23 pages, 1011 KB  
Article
How Do Virtual Influencers Affect Consumer Brand Evangelism in the Metaverse? The Effects of Virtual Influencers’ Marketing Efforts, Perceived Coolness, and Anthropomorphism
by Maja Gulan, Yuanyue Feng, Gustave Florentin Nkoulou Mvondo and Ben Niu
J. Theor. Appl. Electron. Commer. Res. 2025, 20(1), 36; https://doi.org/10.3390/jtaer20010036 - 25 Feb 2025
Cited by 9 | Viewed by 8133
Abstract
Modern commercial organizations have started to embrace the metaverse platform as a new channel for marketing their products and services. As prominent brand representatives, virtual influencers are responsible for strengthening consumer–brand connections in the metaverse. However, the ways in which virtual influencers contribute [...] Read more.
Modern commercial organizations have started to embrace the metaverse platform as a new channel for marketing their products and services. As prominent brand representatives, virtual influencers are responsible for strengthening consumer–brand connections in the metaverse. However, the ways in which virtual influencers contribute to consumers’ brand fidelity and evangelistic behaviors remain unknown. To address this gap, this work explores the essential factors that impact consumers’ intention to trust virtual influencers in the metaverse, purchase the products that they promote, and engage in brand evangelistic behaviors. Specifically, a new framework is developed that integrates metaverse virtual influencers’ marketing efforts, perceived coolness, anthropomorphism, brand evangelism, and brand fidelity into a comprehensive conceptual research model. Survey results obtained from 713 respondents in the US demonstrate that marketing efforts, perceived coolness, and anthropomorphism positively influence brand evangelism. The findings also indicate that consumers’ brand fidelity encourages brand evangelism and mediates the relationship between virtual influencers’ features, marketing efforts, and consumers’ brand evangelistic behavior. This study’s significance lies in its focus on the evolving marketing dynamics in the metaverse. It considers how virtual influencers’ features and marketing efforts impact consumers’ brand-related attitudes and behaviors in the metaverse, offering valuable insights for the advancement of metaverse marketing research and practice. Full article
(This article belongs to the Collection The New Era of Digital Marketing)
Show Figures

Figure 1

19 pages, 1236 KB  
Article
How Customer Avoidance Leads to Customers Returning: A Longitudinal Study Concerning Online Travel Agencies
by Zerui Su and Hong-Youl Ha
J. Theor. Appl. Electron. Commer. Res. 2025, 20(1), 35; https://doi.org/10.3390/jtaer20010035 - 25 Feb 2025
Cited by 3 | Viewed by 1920
Abstract
Customers’ intentions to avoid a product or service tend to be dynamic. Thus, this study aims to explore the influence of trajectory changes in customers’ avoidance after service recovery on relationship strength, negative word-of-mouth (WOM) intentions, and revisit intentions. Using a longitudinal approach [...] Read more.
Customers’ intentions to avoid a product or service tend to be dynamic. Thus, this study aims to explore the influence of trajectory changes in customers’ avoidance after service recovery on relationship strength, negative word-of-mouth (WOM) intentions, and revisit intentions. Using a longitudinal approach with three-month lag intervals, we implement a latent growth model analysis to test our proposed hypotheses. Our findings demonstrate that customers’ desire to engage in avoidance after a service failure evolves, but its impact wanes. As avoidance decreases, negative WOM intentions likewise decline, and intentions to revisit a firm (which, in this study, is a travel agency) increase, thereby attenuating an avoidance-becomes-defection effect over time. Meanwhile, relationship strength initially grows but then weakens after service recovery. In contrast, negative WOM intentions slightly decrease from the early to mid-stage, followed by an increase in the late stage. Furthermore, relationship strength does not affect negative WOM or revisit intentions at the subsequent service recovery phase. Our findings offer innovative insights into upgrading customer avoidance perspectives regarding service recovery. We also present managerial implications regarding service recovery and customer relationship strategies that vary over time. Full article
Show Figures

Figure 1

24 pages, 3017 KB  
Review
A Decade of Innovation: A Bibliometric Analysis of Advergames and Gamification in Tourist Destinations
by Islam Abusharieh, Carla Ruiz Mafe and Inés Küster
J. Theor. Appl. Electron. Commer. Res. 2025, 20(1), 34; https://doi.org/10.3390/jtaer20010034 - 24 Feb 2025
Cited by 4 | Viewed by 3734
Abstract
This study presents a comprehensive bibliometric analysis of the research landscape surrounding advergames and gamification in tourist destinations over the past decade. By analyzing 623 scholarly publications indexed in the Web of Science (WoS) database, this study identifies key trends, thematic clusters, influential [...] Read more.
This study presents a comprehensive bibliometric analysis of the research landscape surrounding advergames and gamification in tourist destinations over the past decade. By analyzing 623 scholarly publications indexed in the Web of Science (WoS) database, this study identifies key trends, thematic clusters, influential authors, and collaborative networks within this interdisciplinary field. The findings highlight the growing importance of digital innovations in tourism marketing, particularly using gamification to enhance tourist experiences, promote cultural and heritage sites, and support sustainable tourism practices. The study also underscores the global nature of research in this area, with significant contributions from leading countries and the emergence of new research centers. The analysis provides valuable theoretical and practical insights, offering actionable recommendations for tourism marketers, destination managers, and policymakers on leveraging advergames and gamification to achieve strategic objectives. Despite its contributions, this study acknowledges limitations, such as the reliance on a single database and the need for more qualitative analyses. It suggests several avenues for future research to advance the field further. Full article
Show Figures

Figure 1

19 pages, 1634 KB  
Article
Unveiling Luxury Consumption Intention in Scarcity: The Role of Locus of Control and Economic Mobility Perceptions
by Yuejun Liu, Banggang Wu and Xiaoyu Deng
J. Theor. Appl. Electron. Commer. Res. 2025, 20(1), 33; https://doi.org/10.3390/jtaer20010033 - 15 Feb 2025
Cited by 4 | Viewed by 7478
Abstract
Perceived scarcity can significantly shape consumer behavior, particularly regarding luxury consumption during economic downturns. This study examines how perceived scarcity influences the preference for luxury goods and assesses the mediating role of perceived control in this relationship. Employing a multi-method approach that combines [...] Read more.
Perceived scarcity can significantly shape consumer behavior, particularly regarding luxury consumption during economic downturns. This study examines how perceived scarcity influences the preference for luxury goods and assesses the mediating role of perceived control in this relationship. Employing a multi-method approach that combines questionnaire surveys and bias adjustment techniques, this research captures the complex interplay between scarcity cues, perceived control, and consumption behaviors. The findings indicate that when consumers experience scarcity, they are more inclined to seek out luxury goods as a means to restore a sense of psychological balance. Perceived control emerges as a key mediating factor, helping explain why scarcity leads to a heightened interest in luxury products. This mediation suggests that consumers turn to luxury items not solely due to external constraints, but also as a way to reassert control over their circumstances. By integrating compensatory control theory and considering variations in locus of control and perceived economic mobility, this study provides a nuanced understanding of the psychological mechanisms underpinning luxury consumption in resource-constrained contexts. These insights advance theoretical perspectives on scarcity effects and offer practical implications for marketers and policymakers aiming to engage consumers responsibly and effectively in challenging economic environments. Full article
(This article belongs to the Topic Interactive Marketing in the Digital Era)
Show Figures

Figure 1

24 pages, 742 KB  
Article
Understanding the Influence of Personalized Recommendation on Purchase Intentions from a Self-Determination Perspective: Contingent upon Product Categories
by Li Zhao, Bing Fu and Sha Bai
J. Theor. Appl. Electron. Commer. Res. 2025, 20(1), 32; https://doi.org/10.3390/jtaer20010032 - 14 Feb 2025
Cited by 9 | Viewed by 15571
Abstract
While consumers experience shopping convenience through personalized recommendations, they are increasingly concerned about their consumption behavior being manipulated, leading to psychological resistance towards personalized recommendations. As such, research on how personalized recommendation services influence consumers’ perceptions of self-determination (which further influences their intentions [...] Read more.
While consumers experience shopping convenience through personalized recommendations, they are increasingly concerned about their consumption behavior being manipulated, leading to psychological resistance towards personalized recommendations. As such, research on how personalized recommendation services influence consumers’ perceptions of self-determination (which further influences their intentions to purchase) is called for. To address the gap, this current research adopts a self-determination perspective to investigate how the three basic psychological needs of self-determination (autonomy, competence, and relatedness) mediate the relationship between personalized recommendations and consumers’ purchase intentions. Moreover, this research examines whether the influence of personalized recommendations on consumers’ perceptions of self-determination is contingent upon product categories. The results of a hypothetical scenario experiments study demonstrate that competence and relatedness are critical mediators between recommendation novelty and purchase intention. The results also reveal that the impact of recommendation diversity on autonomy is contingent upon product categories, while the influence of recommendation novelty on relatedness is also contingent on product categories. This study contributes to the literature on personalized recommendations by providing an underlying mechanism for the influence of personalized recommendations on consumers’ purchase intention from the self-determination perspective, and especially by unravelling how the influence of personalized recommendations on consumers’ perceptions of self-determination is contingent upon product categories. Full article
Show Figures

Figure 1

30 pages, 1740 KB  
Article
Measuring Customer Experience in AI Contexts: A Scale Development
by Chunqing Li, Riyan Hao, Ning Li and Chenlu Zhang
J. Theor. Appl. Electron. Commer. Res. 2025, 20(1), 31; https://doi.org/10.3390/jtaer20010031 - 14 Feb 2025
Cited by 13 | Viewed by 11203
Abstract
With the advent of the digital intelligence era and the rapid evolution of emerging technologies, Artificial Intelligence (AI) is fundamentally transforming the way consumers and businesses interact, gradually becoming one of the primary tools for companies to continuously improve customer experience and maintain [...] Read more.
With the advent of the digital intelligence era and the rapid evolution of emerging technologies, Artificial Intelligence (AI) is fundamentally transforming the way consumers and businesses interact, gradually becoming one of the primary tools for companies to continuously improve customer experience and maintain competitiveness. However, existing research on customer experience largely overlooked the disruptive changes brought by the widely applied AI technologies. Therefore, this paper focuses on customer AI experience in the new context, using a mixed research method combining qualitative and quantitative approaches to explore the connotation, measurement, formation mechanism, and related action mechanisms of this construct. This study finds the following: (1) the customer AI experience is an intrinsic and subjective response generated by customers after interacting with AI capabilities, mediated by AI. It specifically includes five dimensions: social experience, intellectual experience, classification experience, exploitation experience, and service experience; (2) its formation and development is a cyclical model comprising three stages: expectation, realization, and reflection, corresponding to the mechanisms of contact, interaction, and comparison; (3) the perceived innovative characteristics of AI technology help customers to have a better AI experience, thereby stimulating customer engagement behavior. This provides certain guidance and reference for enterprises to better understand and utilize AI’s innovative characteristics to improve the customer experience, promote customer engagement, seize opportunities in AI technology development, and maintain a competitive advantage. Full article
(This article belongs to the Topic Interactive Marketing in the Digital Era)
Show Figures

Figure 1

21 pages, 999 KB  
Article
Harnessing Empathy: The Power of Emotional Resonance in Live Streaming Sales and the Moderating Magic of Product Type
by Shizhen Bai, Fang Jiang, Qiutong Li, Dingyao Yu and Yongbo Tan
J. Theor. Appl. Electron. Commer. Res. 2025, 20(1), 30; https://doi.org/10.3390/jtaer20010030 - 13 Feb 2025
Cited by 10 | Viewed by 11120
Abstract
The emotional expressions in live streaming e-commerce possess a strong contagious effect, enabling viewers to easily resonate with the specific emotions conveyed by the streamers and consciously build an empathy transmission chain. This study constructs a regression model based on the emotional contagion [...] Read more.
The emotional expressions in live streaming e-commerce possess a strong contagious effect, enabling viewers to easily resonate with the specific emotions conveyed by the streamers and consciously build an empathy transmission chain. This study constructs a regression model based on the emotional contagion theory and explores the impact of empathy between streamers and viewers on sales performance. Using data from 30 live streams, totaling 22,707 min, from one of China’s most popular live streaming rooms, “East Buy”, between February and April 2024, we demonstrate the significant positive impact of empathy between streamers and viewers on sales. Additionally, product type positively moderates this relationship. The unexpected thing is that live streaming time does not significantly affect the relationship between empathy and sales. This study employs text sentiment analysis methods to extract emotional features from the streamers’ speech and real-time comments from viewers. Our research extends the application of emotional contagion theory to the context of live-streaming e-commerce, enriches the literature on emotional interaction in service marketing, and provides practical insights for live-streaming platforms and streamers. Streamers can optimize marketing strategies and achieve sales goals by creating a more engaging and empathetic live-streaming experience. Full article
(This article belongs to the Topic Interactive Marketing in the Digital Era)
Show Figures

Figure 1

5 pages, 167 KB  
Editorial
Artificial Intelligence Applications in Financial Technology
by Albert Y. S. Lam
J. Theor. Appl. Electron. Commer. Res. 2025, 20(1), 29; https://doi.org/10.3390/jtaer20010029 - 13 Feb 2025
Cited by 5 | Viewed by 6274
Abstract
Financial technology, commonly known as fintech, represents the intersection of finance and information technology aimed at simplifying, enhancing, transforming, and automating financial processes and services for businesses and individuals [...] Full article
18 pages, 1084 KB  
Article
An Analysis of Consumer Purchase Behavior Following Cart Addition in E-Commerce Utilizing Explainable Artificial Intelligence
by Ramazan Esmeli and Aytac Gokce
J. Theor. Appl. Electron. Commer. Res. 2025, 20(1), 28; https://doi.org/10.3390/jtaer20010028 - 13 Feb 2025
Cited by 13 | Viewed by 10335
Abstract
To optimize personalized offers and reduce cart abandonment, it is essential to understand customer behavior in e-commerce after products are added to the cart. Although purchase prediction models are well researched, session-level changes, including price variations, product category shifts, and geographical context, are [...] Read more.
To optimize personalized offers and reduce cart abandonment, it is essential to understand customer behavior in e-commerce after products are added to the cart. Although purchase prediction models are well researched, session-level changes, including price variations, product category shifts, and geographical context, are less examined concerning their impact on machine learning models for predicting purchase behavior after cart additions. This study incorporates these factors into machine learning models to examine their impacts on predictions using explainable AI techniques. The comprehensive experimental results obtained from two datasets and eight models demonstrate that machine learning algorithms can achieve an F1 score of 89% in predicting purchase behavior following cart additions. This study highlights the significant impact of session-specific factors, like price fluctuations, category transitions, and geographical context, coupled with consumers’ previous browsing patterns, on model predictions. Full article
(This article belongs to the Topic Digital Marketing Dynamics: From Browsing to Buying)
Show Figures

Figure 1

18 pages, 1337 KB  
Article
Equality Matters: The Impact of Human–AI Relationship Types on Responsible Consumption in Shared Services
by Leting Tang, Jiang Zhu and Wenyu Dou
J. Theor. Appl. Electron. Commer. Res. 2025, 20(1), 27; https://doi.org/10.3390/jtaer20010027 - 11 Feb 2025
Cited by 2 | Viewed by 3138
Abstract
As AI becomes increasingly embedded in the sharing economy, understanding its impact on consumer behavior is crucial. This research aims to examine how different human–AI relationship types—equal vs. human-dominant—influence responsible consumption, framed within Social Identity Theory. Specifically, we investigate the mediating role of [...] Read more.
As AI becomes increasingly embedded in the sharing economy, understanding its impact on consumer behavior is crucial. This research aims to examine how different human–AI relationship types—equal vs. human-dominant—influence responsible consumption, framed within Social Identity Theory. Specifically, we investigate the mediating role of social identification and the moderating effect of anthropomorphism in shaping consumer responses to AI interactions. Across three experimental studies, we demonstrate that (1) equal human–AI relationships lead to higher responsible consumption than human-dominant relationships; (2) social identification mediates this relationship, as equal AI fosters greater consumer identification, which subsequently enhances responsible behavior; and (3) anthropomorphism moderates these effects, such that the positive influence of equal relationships on responsible consumption is significant only when anthropomorphism is low, whereas this effect diminishes when anthropomorphism is high. These findings contribute to the growing literature on AI–consumer interactions by offering insights into AI’s social dynamics and practical recommendations for designing AI systems that effectively promote responsible behavior in shared services. Full article
(This article belongs to the Topic Interactive Marketing in the Digital Era)
Show Figures

Figure 1

19 pages, 18164 KB  
Article
Expanding and Interpreting Financial Statement Fraud Detection Using Supply Chain Knowledge Graphs
by Shanshan Zhu, Tengyun Ma, Haotian Wu, Jifan Ren, Daojing He, Yubin Li and Rui Ge
J. Theor. Appl. Electron. Commer. Res. 2025, 20(1), 26; https://doi.org/10.3390/jtaer20010026 - 10 Feb 2025
Cited by 9 | Viewed by 5928
Abstract
The relationships within a supply chain are crucial for analyzing business transactions and can reveal significant patterns in disclosed financial data. These relationships also aid in the assessment and detection of financial fraud. Recent studies employing graph neural networks (GNNs) have demonstrated enhanced [...] Read more.
The relationships within a supply chain are crucial for analyzing business transactions and can reveal significant patterns in disclosed financial data. These relationships also aid in the assessment and detection of financial fraud. Recent studies employing graph neural networks (GNNs) have demonstrated enhanced detection capabilities by integrating corporate financial features with supply chain relationships, surpassing traditional methods that rely solely on financial features. However, these studies face notable limitations: (1) they do not model enterprise associations across consecutive years, hindering the detection of long-term financial fraud, and (2) they lack efficacy in interpretive analyses of supply chain relationships to uncover patterns of fraud or risk transfer. To address these gaps, this paper introduces an interpretable and efficient Heterogeneous Graph Convolutional Network (ieHGCN) designed to analyze supply chain knowledge graphs. It also extends the model’s learning scope to multi-year financial data for detecting fraud. The experimental results indicate that our method, offering both extensibility and interpretability, significantly outperforms existing machine learning and GNN approaches in continuous multi-year fraud detection, achieving the highest AUC of 0.7498, a 3.8% improvement over the leading method. Furthermore, meta-path analysis reveals that companies sharing the same supplier exhibit correlated financial fraud risks and that fraud can propagate through the supply chain, providing novel insights into anti-fraud and risk management strategies through enhanced interpretability. Full article
(This article belongs to the Section FinTech, Blockchain, and Digital Finance)
Show Figures

Figure 1

21 pages, 4747 KB  
Review
The Role of Digital Marketing in Online Shopping: A Bibliometric Analysis for Decoding Consumer Behavior
by Natália Figueiredo, Bruno M. Ferreira, José Luís Abrantes and Luis F. Martinez
J. Theor. Appl. Electron. Commer. Res. 2025, 20(1), 25; https://doi.org/10.3390/jtaer20010025 - 7 Feb 2025
Cited by 16 | Viewed by 15923
Abstract
Over the past two decades, digital evolution has radically transformed how consumers interact with brands and purchases. Highly informed consumers actively seek news, knowledge, and inspiration and often interact with multiple touchpoints over an extended period before purchasing. Thus, companies face diverse and [...] Read more.
Over the past two decades, digital evolution has radically transformed how consumers interact with brands and purchases. Highly informed consumers actively seek news, knowledge, and inspiration and often interact with multiple touchpoints over an extended period before purchasing. Thus, companies face diverse and complex challenges in engaging with and retaining consumers in virtual contexts. This systematic literature review aims to understand what influences consumer behavior, that is, the impact of digital marketing on online shopping. Based on Web of Science database articles, bibliometric analysis was used to verify the state-of-the-art of digital marketing in consumer behavior topics. This study systematizes the existing literature into six themes: (1) Digital Consumer Behavior and E-Commerce Dynamics; (2) Engagement Strategies in a Virtual Environment; (3) Factors Influencing Online Consumer Decisions and Digital Strategies; (4) E-Commerce in the Era of Social and Technological Change; (5) Innovative Approaches to Digital Consumer Engagement; and (6) Digital Transformation and Cross-Channel Shopping Behavior. The results provide insights and help to develop a more profound understanding of this theme. An agenda for further research is presented based on the existing literature. Full article
(This article belongs to the Topic Digital Marketing Dynamics: From Browsing to Buying)
Show Figures

Figure 1

18 pages, 1538 KB  
Article
Reward in Cash or Coupon? Joint Optimization of Referral Reward and Pricing
by Fenfen Jiang, Shue Mei and Weijun Zhong
J. Theor. Appl. Electron. Commer. Res. 2025, 20(1), 24; https://doi.org/10.3390/jtaer20010024 - 7 Feb 2025
Cited by 1 | Viewed by 2520
Abstract
The popularity of social media has provided great convenience for firms to conduct online referral marketing by using referral reward programs. We contribute to the existing works by examining the profitability of the two referral reward programs, namely reward in cash and reward [...] Read more.
The popularity of social media has provided great convenience for firms to conduct online referral marketing by using referral reward programs. We contribute to the existing works by examining the profitability of the two referral reward programs, namely reward in cash and reward in discount coupons, and measuring the instant product sales and the informative utility output from consumer referrals. We established two-period optimization models and found that referral reward programs are effective only if the unit referral cost of customers is low and if the repurchase rate of consumers is high enough. To redeem the reward instantly or not (in cash or discount coupon) interacts with the pricing strategy: the cash reward is fixed in combination with a high price followed by a low price strategy, and the coupon reward is fixed in combination with a low price followed by a high price strategy. With the increase in the unit referral cost, a firm will be more inclined to use the joint strategy of coupon reward and a low price followed by a high price strategy. Under the conditions that the referral reward program is ineffective, the pricing strategy with a high price followed by a low price is optimal. Full article
Show Figures

Figure 1

Previous Issue
Next Issue
Back to TopTop