Abstract
This study aims to explore the impact of key drivers on the integration of blockchain technology implementation and green innovation practices within green supply chains. This study combines the TOE and TAM frameworks to identify six key driving factors that in the proposed model. A survey was conducted with Vietnamese enterprises, resulting in 328 valid responses from senior managers across various sectors. The PLS-SEM approach was conducted to analyze the relationships between the variables and to gain deeper insights into their interactions. The research findings highlight the significant potential of adopting blockchain and green innovation programs to enhance organizational performance. Six essential factors act as key drivers for implementing these initiatives, exerting a positive influence. Among them, Perceived Usefulness, Organizational Readiness, and Partnerships emerge as the three most influential variables within this research framework. Our research offers several valuable implications, both theoretical and practical. The structural framework model provides empirical evidence demonstrating the feasibility of achieving expected benefits for green supply chains, particularly in emerging economies such as Vietnam. Thus, these results serve as valuable references for senior managers and policy makers.
1. Introduction
Green supply chains (GSCs) necessitate the integration of environmentally responsible practices across all stages of the supply chain, encompassing activities from sourcing raw materials to delivering final goods to consumers [1,2]. Numerous initiatives have been proposed to encourage carbon emission reductions and prioritize the adoption of renewable resources [3,4]. Thus, accountability and collaboration among all stakeholders in the supply chain are essential to achieving transparency in adhering to environmental regulations and meeting green objectives [5]. Despite these efforts, fostering trust and transparency regarding materials and products among stakeholders remains a persistent challenge in traditional supply chains [6,7]. In response, blockchain technology has emerged as an effective tool for enhancing green supply chain management (GSCM) [6,8]. By providing an immutable ledger that records every transaction and piece of information, blockchain fosters trust and improves transparency, traceability, and efficiency across all supply chain stages [6,9]. Its adoption is particularly critical in addressing issues such as information fraud and the counterfeiting of product labels [10,11]. Additionally, blockchain technology offers unique advantages for GSCM by enhancing the accountability of environmentally responsible practices and verifying the sustainability of raw materials [9,12,13].
Despite its potential and various benefits, blockchain technology adoption in green supply chains faces several challenges, including cultural differences among suppliers for collaboration [14], high implementation costs [15], and Technological Infrastructure gaps [16]. Additionally, Chavalala et al. (2024) emphasized that business leaders’ strategic vision and leadership style are crucial factors driving blockchain adoption in cold supply chains [16]. In the context of developing countries, these challenges are further exacerbated by limited government support [17,18] and the lack of awareness about blockchain’s benefits [19]. Therefore, Hartley et al. (2022) argue that identifying key factors is crucial to understanding why some businesses are willing to adopt blockchain technology, while others remain hesitant or refuse, despite recognizing its potential benefits [20]. Pinpointing the right drivers is particularly important for planning effective blueprints and strategies that help businesses overcome barriers. As such, understanding the key drivers of blockchain adoption is essential for its successful implementation and seamless integration into business operations [21,22]. To achieve sustainability goals, blockchain adoption serves as a strategic enabler to meet consumer demand for eco-friendly and ethically sourced products [23,24]. Studies have documented that identifying key factors not only influences the intention to adopt blockchain but also determines its practical application in enhancing transparency and promoting sustainability [5,13,25]. However, some scholars believe that a lack of consensus exists among scholars regarding the identification of influencing factors, primarily due to variations in research contexts and methodologies [22]. Moreover, as the emphasis on GSCM grows, organizations are placing greater importance on adopting green innovation initiatives. These initiatives aim to achieve sustainability, showcasing corporate efforts to advance eco-friendly practices through green products and business models [1,2]. Therefore, the decision to implement blockchain technology can act as a powerful catalyst for advancing green innovation. Currently, there is a noticeable gap in the existing literature, as few studies have simultaneously explored the integration of blockchain technology implementation and green innovation practices, particularly within the framework of structural model evaluation [26]. Integrating blockchain with green innovation practices provides a strong foundation for fostering greater trust among enterprises, encouraging the adoption of these concepts [27]. This combination not only strengthens the competitive advantage of companies but also contributes to more sustainable and efficient supply chain operations [28]. Furthermore, exploring this relationship offers valuable insights for enterprises and policy makers, enabling the development of effective strategies and practical solutions [27,28,29]. Thus, conducting a study to bridge these research gaps by identifying key drivers is essential for refining strategies, enhancing competitiveness, and ensuring that businesses align with sustainable development goals [13,25]. The research objectives are as follows:
- RO1.
- Identify and evaluate the impact of key driving factors on Blockchain Adoption Intention and Green Innovation practices within supply chains.
- RO2.
- Investigate the relationship between corporate Blockchain Adoption Intention and Green Innovation practices within supply chains.
- RO3.
- Analyze how Blockchain Adoption Intention and Green Innovation practices influence the Expected Benefits for enterprises.
This study aims to focus on developing economies, the findings are expected to contribute to both theoretical advancements and practical applications in green supply chain management.
2. Hypotheses Development and the Research Model
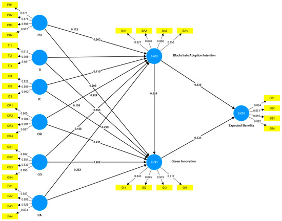
Blockchain technology holds significant potential for enhancing green supply chains, particularly by improving transparency and traceability among suppliers within the chain [21,22]. Furthermore, enterprises pursuing innovations to enhance green efficiency are influenced by various factors [26,30]. Grounded in the TOE (Technology, Organization, Environment) theoretical framework, this study aims to identify and prioritize the key driving factors for blockchain adoption in GSCM [31,32]. Simultaneously, as suggested by Tasnim et al. (2023), this study incorporates insights from the TAM (Technology Adoption Model) framework to provide a more comprehensive understanding of critical considerations in this context [33]. Thus, our research focuses on nine constructs. Specifically, six key driving factors are identified: Perceived Usefulness (PU), Technological Infrastructure (TI), Investment Cost (IC), Organizational Readiness (OR), Government Support (GS), and Partnerships (PA). Additionally, three constructs, Blockchain Adoption Intention (BA), Green Innovation (GI) and Expected Benefits (EB), serve as predictive factors. Together, these constructs form the foundation of the research framework and guide the formulation of various hypotheses, as detailed below (see Figure 1).
Figure 1.
Proposed conceptual model.
Perceived Usefulness measures the benefits a business can achieve by adopting new technologies or implementing innovative ideas [18,34]. In the context of the supply chain, it serves as a critical factor in evaluating the impact on the intention to adopt new technologies or initiate new projects [33,35,36]. Hence, following the findings of relationships between Perceived Usefulness and Blockchain Adoption Intention and Green Innovation, the authors propose the following hypotheses:
H1a.
Perceived Usefulness positively affects Blockchain Adoption Intention.
H1b.
Perceived Usefulness positively affects Green Innovation practices.
Adaryani et al. (2024) reveals that modern infrastructure provides the necessary foundation for businesses to implement blockchain and adopt innovative green practices by enabling efficient data management and sustainable resource optimization, thereby fostering both BA and GI issues [37]. However, in some studies, this factor is identified as a technical barrier, presenting both a challenge and an opportunity for enterprises [16,38]. Thus, the authors proposes that Technological Infrastructure has correlated with Blockchain Adoption Intention and Green Innovation, as expressed through the following hypotheses:
H2a.
Technological Infrastructure positively affects Blockchain Adoption Intention.
H2b.
Technological Infrastructure positively affects Green Innovation practices.
High Investment Costs can hinder the intention to adopt modern technologies, particularly for small and medium enterprises (SMEs), as they often worry that the financial burden may outweigh the perceived benefits [39,40]. Do et al. (2024) highlights that financial cost is the most significant obstacle in the context of Vietnamese GSCM [2]. However, Shahzad et al. (2022) suggests that top managers should perceive these costs as a strategic investment for long-term benefits [36]. Additionally, securing financial support from external sources can encourage SMEs to explore and adopt innovative green practices [41]. Consequently, Investment Cost directly influences both the feasibility of blockchain adoption and the motivation to implement green innovative solutions, the authors propose the following hypotheses:
H3a.
Investment Cost positively affects Blockchain Adoption Intention.
H3b.
Investment Cost positively affects Green Innovation practices.
Organizational Readiness, which includes adequate financial resources, skilled personnel, top management support, and a clear strategic plan, enables businesses to adopt blockchain technology more effectively [34,42]. Furthermore, a high level of Organizational Readiness facilitates the development of innovative green practices by ensuring the seamless implementation of sustainable technologies [43]. Conversely, Abdelwahed et al. (2024) argue that a lack of readiness can pose significant barriers to both blockchain adoption and the pursuit of Green Innovation, thereby limiting an organization’s ability to achieve long-term sustainability goals [44].
H4a.
Organizational Readiness positively affects Blockchain Adoption Intention.
H4b.
Organizational Readiness positively affects Green Innovation practices.
According to Yadlapalli et al. (2022), Government Support plays a crucial role in facilitating blockchain adoption within supply chains. Supportive policies can help businesses reduce Investment Costs and encourage greater investment in green technologies, promoting sustainability [30,45]. In the absence of adequate support, companies may struggle to adopt blockchain or pursue environmentally sustainable innovations, ultimately hindering their ability to achieve long-term competitive advantages [46]. Thus, the authors propose that Government Support serves as a key driving factor in relationships with Blockchain Adoption Intention and Green Innovation, as expressed through the following hypotheses:
H5a.
Government Support positively affects Blockchain Adoption Intention.
H5b.
Government Support positively affects Green Innovation practices.
Some studies found that collaboration with supply chain partners plays a pivotal role in driving businesses to adopt technological advancements and Green Innovation [46,47]. Partnerships with technology providers, research institutions, or key stakeholders offer businesses access to specialized expertise, shared resources, and innovative solutions [6,48]. In addition, Habib et al. (2022) document that these collaborations also accelerate Green Innovation by fostering collective efforts to implement sustainable practices across the supply chain, enhancing both efficiency and environmental responsibility [49]. Thus, the authors propose two hypotheses regarding the influence of Partnerships as below.
H6a.
Partnerships positively affect Blockchain Adoption Intention.
H6b.
Partnerships positively affect Green Innovation practices.
Considering the influence of blockchain technology integration, several scholars argue that blockchain adoption is positively associated with Green Innovation [26,50]. The implementation of blockchain within supply chains offers various advantages, enabling organizations to identify and adopt sustainable practices more effectively [51]. Furthermore, blockchain adoption fosters collaboration among supply chain stakeholders, facilitating the exchange of data and resources that drive innovative solutions for environmental sustainability [26,27]. Therefore, the authors hypothesize that businesses with a strong intention to adopt blockchain are more likely to engage in and advance Green Innovation practices.
H7.
Blockchain adoption has a positive relationship with Green Innovation practices.
Building on the findings of prior studies, Expected Benefits refer to the anticipated positive outcomes that businesses achieve from adopting innovative initiatives [47,52]. In this study, the authors examine the Expected Benefits for enterprises integrating blockchain technology and Green Innovation within their supply chains. Sodhi et al. (2022) have shown that blockchain integration enhances supply chain transparency and operational efficiency, leading to significant business advantages [53]. Similarly, engaging in Green Innovation practices promotes sustainability and strengthens competitive advantages by aligning with environmental standards and meeting evolving consumer demands [26,54]. Therefore, the authors propose the following hypotheses
H8.
Blockchain adoption has a positive relationship with Expected Benefits.
H9.
Green Innovation has a positive relationship with Expected Benefits.
3. Methodology
3.1. Data Collection
This study surveyed the perspectives of managers at various levels across enterprises in diverse industries in Vietnam. The questionnaire was structured around the proposed research model, enabling respondents to evaluate the constructs effectively. Therefore, data collection relied primarily on online questionnaires and direct interviews. In detail, survey respondents included middle managers and business leaders directly involved in decision-making processes related to supply chains and technological innovation. Although some studies have demonstrated that the adoption of blockchain technology encounters varying challenges depending on the specific characteristics of each supply chain [14,15], its substantial benefits have driven its increasingly widespread adoption [16]. Consequently, a total of 328 valid responses were collected, ensuring representation and objectivity across diverse industries within the context of a transitional economy. These industries include agriculture, mining, manufacturing, food processing, trading, and services. Additionally, Table 1 presents the demographic background of the respondents, detailing information such as gender, age, education level, department, and the number of employees in their enterprises.
Table 1.
Demographic background of respondents.
3.2. Measures
As suggested by some scholars about measurement scales of the construct, this work adopted a five-point Likert scale ranging from 1 (Strongly disagree) to 5 (Strongly agree) [55,56]. The data collected aim to identify the key factors influencing the acceptance and intention to adopt blockchain technology, as well as its impact on Green Innovation strategies within Vietnamese supply chains. This study examines six driving factors: Perceived Usefulness (PU) (4 items), Technological Infrastructure (TI) (3 items), Investment Cost (IC) (3 items), Organizational Readiness (OR) (4 items), Government Support (GS) (4 items), and Partnerships (PA) (4 items). In addition, the research focuses on two primary outcomes: Blockchain Adoption Intention (BA) (4 items) and Green Innovation (GI) (4 items). Finally, the authors assess Expected Benefits (EB) (4 items) as a prediction construct of this framework. Hence, aiming to examine hypotheses related to the driving factors influencing blockchain adoption and its impact on Green Innovation in supply chains, the Partial Least Squares Structural Equation Modeling (PLS-SEM) approach is employed in this study for understanding of the relationships between variables. Durdyev et al. (2018) and Do et al. (2020) believed that PLS-SEM is particularly suitable for exploratory research and analyzing complex models with multiple constructs and relationships [57,58]. More importantly, PLS-SEM does not require a strict assumption of data normality, and it is robust in handling smaller sample sizes; therefore, making it appropriate for the 328 valid responses collected in transitional economies like Vietnam, where data characteristics may vary [40,59].
4. Data Analysis
This study aims to evaluate the influence of key driving factors on the acceptance and intention to adopt blockchain technology, as well as its impact on Green Innovation strategies within Vietnamese supply chains. To achieve these objectives, the Smart-PLS software version 4.0.9.5 was employed to analyze both the measurement model and the structural model. Some recent studies revealed that Smart-PLS tool enable assessing the reliability and validity of the constructs within the model and to test the proposed hypotheses effectively [37,40,60].
4.1. The Measurement Model
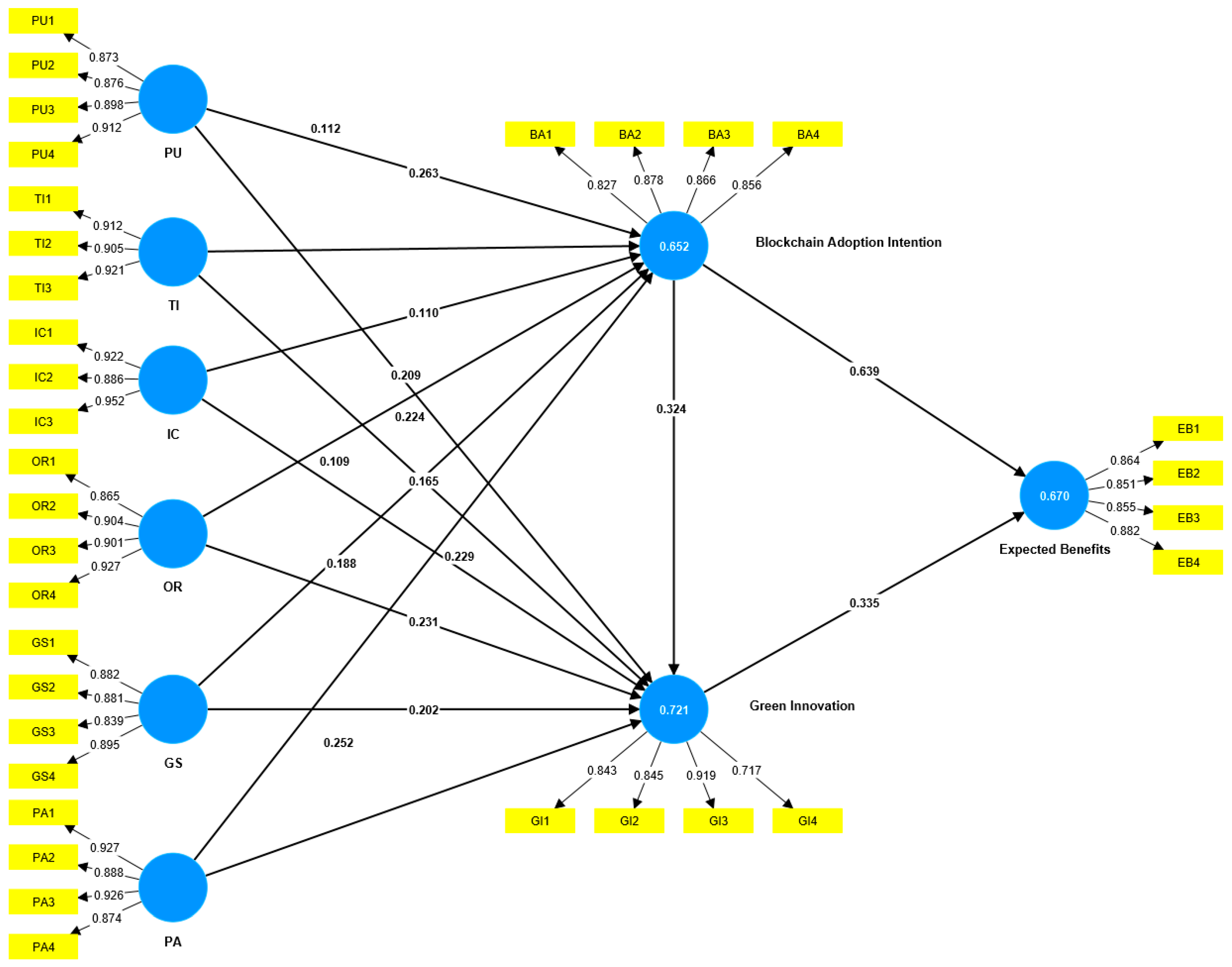
Based on the framework model, a total of nine constructs (PU, TI, IC, OR, GS, PA, BA, GI, and EB) have been assessed in the measurement model path; as a result, Figure 2 and Table 2 demonstrate the reliability and validity of these scales.
Figure 2.
The measuring model’s evaluation. Presented values: outer loadings; total effects; and R-square.
Table 2.
The measurement Model assessment.
Firstly, the indicator reliability was assessed through the outer loading values of all 34 items, which exceeded the recommended threshold of 0.708, as suggested by [37,59]. Specifically, the outer loading ranges for each construct were as follows: Perceived Usefulness (0.873–0.912), Technological Infrastructure (0.905–0.921), Investment Cost (0.886–0.952), Organizational Readiness (0.865–0.927), Government Support (0.839–0.895), Partnerships (0.871–0.927), Blockchain Adoption Intention (0.827–0.878), Green Innovation (0.717–0.919), and Expected Benefits (0.851–0.882). These results demonstrate that the individual indicators reliably measure their respective constructs. Additionally, the maximum VIF value among all items is 4.509, which is below the threshold of 5.0 [40,59]. This indicates that there is no multicollinearity present in this case study.
Secondly, the reliability and validity of the nine constructs were assessed using two key metrics: Cronbach’s Alpha and Composite Reliability (CR). Following the guidelines of Hair et al. (2019), all values for the nine constructs (PU, TI, IC, OR, GS, PA, BA, GI, and EB) had a higher suggested cut-off of 0.7. These results confirm the internal consistency and reliability of the constructs within the proposed framework [59]. Finally, the AVE values of these nine constructs range from 0.696 to 0.848, exceeding the threshold of 0.5. Combined with all HTMT values being less than 0.9 (see Table 3), these results align with the recommendations of [40,60] for assessing the convergent and discriminant validity of constructs.
Table 3.
Discriminant validity (HTM-Matrix).
4.2. The Structural Model
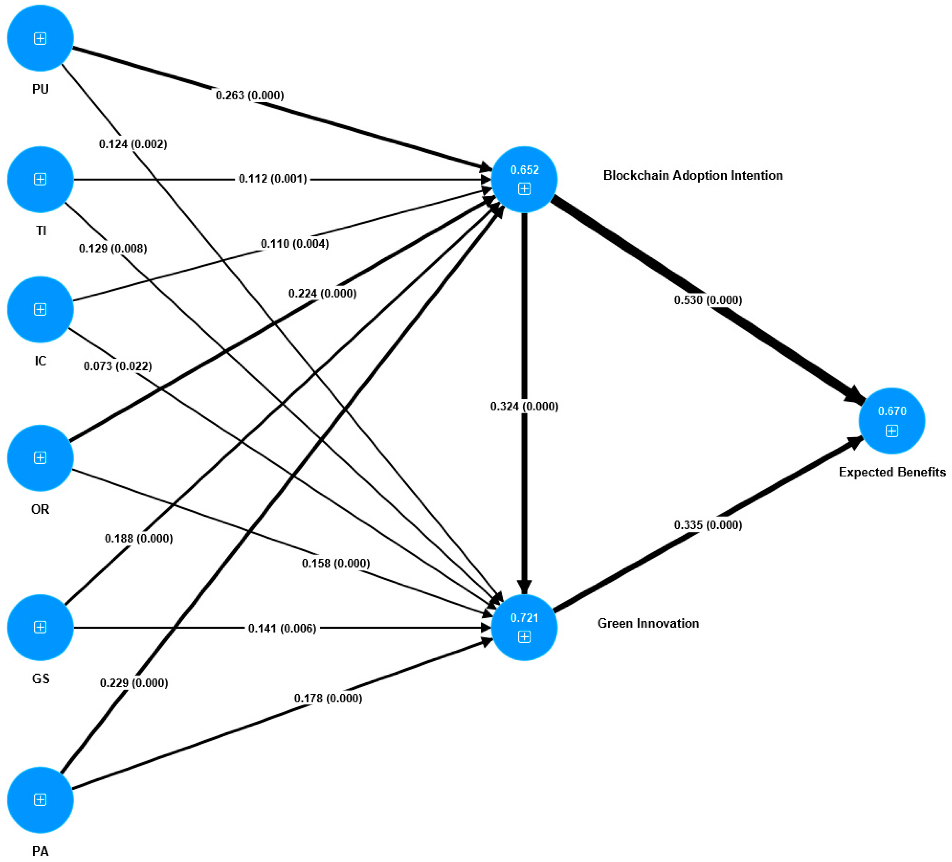
Following the assessment of convergent and discriminant validity for all nine constructs (PU, TI, IC, OR, GS, PA, BA, GI, and EB), the structural model will be evaluated in the second stage to test the proposed hypotheses as suggested by [40,59]. Figure 3 illustrates the correlations among the constructs, while Table 4 presents the predictive accuracy of the structural model.
Figure 3.
Evaluation of the structural model. Presented values: coefficient and p-values.
Table 4.
The structural model.
In terms of Q-squared (Q2) values, which is obtained through the blindfolding procedure in Smart-PLS, serves as an indicator of the model’s predictive accuracy. According to [59,60], the thresholds for Q2 values are 0.25, 0.50, and 0.75, corresponding to weak, moderate, and strong predictive accuracy, respectively. The Q2 values of three dependent constructs (BA, GI, and EB) presented in Table 4 indicate that the predictive accuracy of this model is moderate and can be accepted.
A bootstrapping procedure was performed using responses from 328 observations to assess the hypotheses. The path coefficients and p-values resulting from this analysis are presented in Table 5. Significance levels are indicated by (*), (**), and (***) corresponding to p-values of <0.05, <0.01, and <0.001, respectively. These levels help assess the reliability of the results, indicating a strongest relationship and the lowest likelihood of the results occurring by chance [54,57].
Table 5.
Path coefficients and hypotheses conclusion.
As shown in Table 5, the relationships between the six key driving factors (PU, TI, IC, OR, GS, and PA) and Blockchain Adoption Intention (BA) in Vietnamese supply chains are positive, with coefficient values of 0.263, 0.112, 0.110, 0.224, 0.188, and 0.229, respectively. All p-values are below 0.05, confirming that the six proposed hypotheses (H1a, H2a, H3a, H4a, H5a, and H6a) are supported. Similarly, the results support the six proposed hypotheses (H1b, H2b, H3b, H4b, H5b, and H6b), indicating a significant correlation between the six key driving factors (PU, TI, IC, OR, GS, and PA) and Green Innovation practices (GI) in Vietnamese supply chains. Specifically, the corresponding coefficient values are 0.124, 0.129, 0.073, 0.158, 0.141, and 0.178, respectively, and all p-values are below 0.05. Furthermore, the relationships between Blockchain Adoption (BA), Green Innovation Practices (GI), and the predicted construct Expected Benefits (EB) were assessed through three hypotheses: H7, H8, and H9. The findings reveal that BA has a positive impact on both GI and EB, with coefficient values of 0.324 and 0.530, respectively, and p-values of 0.000. Additionally, GI demonstrates a significant positive impact on EB, with a coefficient of 0.335 and a p-value less than 0.001.
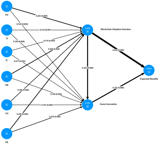
Finally, using the bootstrapping procedure, various indirect relationships within the framework model were assessed and presented. Specifically, the complex pathways linking the six key driving factors (PU, TI, IC, OR, GS, and PA) to the final predictive factor Expected Benefits (EB) were analyzed, highlighting the mediating roles of Blockchain Adoption Intention (BA) and Green Innovation practices (GI), as demonstrated in Table 6.
Table 6.
Result of indirect relationships.
As a result, all relationships mediated by BA and GI were found to be statistically significant (p-values < 0.05) and supported. These results underscore the critical roles of BA and GI as mediating constructs, bridging the influence of the six driving factors on the Expected Benefits of Vietnamese enterprises. Hence, this highlights the importance of fostering both technological adoption and innovative practices to maximize the potential benefits within Vietnamese supply chains.
5. Discussion
Similar to several other studies on the implementation of blockchain technology and Green Innovation in supply chains, Adaryani et al. (2024) and Khan et al. (2023) emphasize significant research gaps that remain unaddressed, particularly within the context of emerging economies [37,61]. These regions possess substantial potential for adopting advanced technologies like blockchain but encounter numerous challenges related to infrastructure, policies, and resource limitations [61,62]. Furthermore, Do et al. (2024) reveals that supply chains in a transitional country like Vietnam are often characterized by high complexity, a lack of transparency, and mounting sustainability pressures, underscoring the urgency of adopting innovative solutions such as blockchain [2].
Drawing on the TOE framework and referencing the TAM model in this study [31], the findings identify six key driving factors influencing Blockchain Adoption Intention and Green Innovation practices in supply chains [40,63,64]. Accordingly, the results provide empirical support for six hypotheses (H1 to H6) in the first stage of the research conducted within Vietnamese supply chains including Perceived Usefulness (H1a, H1b), Technological Infrastructure (H2a, H2b), Investment Cost (H3a, H3b), Organizational Readiness (H4a, H4b), Government Support (H5a, H5b), and Partnerships (H6a, H6b). Thus, the intention of Vietnamese enterprises to adopt blockchain technology and Green Innovation practices is predicted by the direct impact of the six proposed factors, all of which were found to be statistically significant. This indicates that suppliers within Vietnamese supply chains are willing to integrate blockchain into their SCM practices and Green Innovation strategies. In this study, our results reveal that Organizational Readiness, Partnerships, and Perceived Usefulness are the most significance driving factors affecting the Blockchain Adoption Intention and Green Innovation practices within Vietnamese supply chains. These results align with prior studies, such as those conducted in Bangladesh’s SCM [33], Turkey’s IT industries [34], and Italian innovative enterprises [40]; notably, Xie et al. (2023) highlighted the essential role of Organizational Readiness within Chinese family companies [43]. However, the influence of Technological Infrastructure and Organizational Readiness factors diverges from the findings of Adaryani et al. (2024), who reported that these factors had an nonsignificant impact on behavioral intention to adopt blockchain in Iran’s poultry supply chain [37]. Consequently, the findings highlight significant potential for transforming SCM practices in Vietnam by enhancing transparency, efficiency, and sustainability through blockchain integration. This implementation not only helps companies in developing countries meet global market demands for greener supply chains but also strengthens their competitive advantage in an increasingly digitalized economy [52,54,65]. Furthermore, the willingness of Vietnamese enterprises to adopt blockchain underscores a promising future for fostering technological innovation across key sectors such as agriculture, manufacturing, and food processing.
In the second stage, our research examines the relationships among three constructs: Blockchain Adoption Intention (BA), Green Innovation practices (GI), and Expected Benefits (EB) within Vietnamese supply chains. Three hypotheses (H7, H8, and H9) were proposed, all of which were found to be statistically significant (see Table 5), hence these results address the second and third objectives of this study. The findings indicate that integrating blockchain technology can drive positive changes in Green Innovation practices, contributing to more sustainable and efficient supply chain management [26]. In the context of Vietnam, where supply chains face growing pressure to enhance transparency and sustainability [2], these results highlight the feasibility of blockchain and green initiatives to act as solutions for meeting the requirements of globally supply chain [51]. In the context of a developing country like Vietnam, Fang and Jiang (2024) reported that the number of green invention patents has increased, driven by the growing adoption of blockchain technology [50]. This aligns with the findings of our empirical study and the results of Al-Swidi et al. (2024) in India. However, our research highlights that the adoption of blockchain technology functions as an enabler, while Green Innovation practices serve as a mediating factor in the relationships among the three constructs. Our research conducted a comprehensive evaluation of both BA and GI as mediating constructs within the same framework. Unlike prior research, which often examines these constructs independently, our findings offer new and unique insights, distinguishing this study from others, such as those by [26,33,50].
6. Conclusions and Research Implications
In this study, the authors successfully identify six key driving factors based on the TOE-TAM framework that influence Blockchain Adoption Intention and Green Innovation practices within Vietnamese supply chains. By surveying Vietnamese enterprises across various sectors, the findings contribute valuable insights to the existing literature, particularly by integrating Blockchain Adoption Intention and Green Innovation practices as dual mediators. These mediators demonstrate how enterprises can achieve significant advantages in the future. According to the results analysis, all hypotheses were supported. Therefore, the proposed framework offers a practical reference for top managers to implement in real-world applications and serves as a valuable foundation for future scholarly research.
In terms of research implications, our research bridges the gap between technology adoption theories by considering the integration of mediators [31,40]. The findings contribute to the GSCM literature by integrating Blockchain Adoption Intention and Green Innovation practices as dual mediators within a single framework, which has been rarely assessed in previous studies. Specifically, this study emphasizes the combined mediating roles of BA and GI in linking the six driving factors to the Expected Benefits. This integrated approach provides valuable insights into how these two mediators interact synergistically to drive Expected Benefits, particularly in developing economies such as Vietnam. Furthermore, as suggested by Al-Swidi et al. (2024), our research contributes to theory through an empirical study that validates context-specific factors. Specifically, the results confirm the applicability of six key driving factors in influencing Blockchain Adoption Intention and Green Innovation practices within emerging markets. This provides a robust theoretical foundation for future comparative studies across regions and industries.
On the other hand, our research offers several managerial implications. Firstly, top managers should focus on the key driving factors, prioritizing issues related to Organizational Readiness, Partnerships, and Perceived Usefulness. These factors have the most significant direct and indirect impacts on all prediction factors in this model, making them critical areas for managerial attention. Secondly, the findings suggest that top managers and policy makers in supply chains should view blockchain not merely as a technological solution but as a catalyst for fostering green initiatives. By integrating these two dimensions, organizations can enhance operational efficiency and achieve Expected Benefits such as cost savings, improved transparency, and strengthened customer trust.
Although this study provides valuable theoretical and practical insights, certain limitations remain that warrant further consideration in future research. These limitations offer meaningful suggestions and open new opportunities for other scholars to explore to fulfill the SCM literature. Firstly, this study focuses on assessing six key driving factors: Perceived Usefulness, Technological Infrastructure, Investment Cost, Organizational Readiness, Government Support, and Partnerships within the context of Vietnamese supply chains. These constructs were selected based on prior studies and aligned with the TOE-TAM framework as recommended by other scholars, such as [31,33]. However, the authors suggest that future research should consider expanding and exploring additional factors to provide more comprehensive and realistic insights. Secondly, this study is limited to the context of Vietnamese supply chains within an emerging economy that is increasingly integrating into the global market. As a result, our findings may show similarities and differences compared to studies conducted in other contexts. Therefore, we recommend that our proposed model should be tested more broadly to provide more diverse and generalized perspectives.
Author Contributions
Conceptualization, M.-H.D. and Y.-F.H.; methodology, M.-H.D.; validation, Y.-F.H. and T.-T.H.; formal analysis, M.-H.D.; investigation, M.-H.D. and T.-T.H.; resources, M.-H.D. and T.-T.H.; data curation, M.-H.D. and T.-T.H.; writing—original draft preparation, M.-H.D. and T.-T.H.; writing—review and editing, M.-H.D. and Y.-F.H.; visualization, Y.-F.H. and T.-T.H.; supervision, M.-H.D. and Y.-F.H.; project administration, Y.-F.H. and M.-H.D. All authors have read and agreed to the published version of the manuscript.
Funding
This research received no external funding.
Institutional Review Board Statement
Not applicable.
Informed Consent Statement
Not applicable.
Data Availability Statement
The data used in this study is not publicly available but can be obtained from the corresponding author upon reasonable request.
Acknowledgments
The authors thank the chief editor and the reviewers for their valuable comments to improve the manuscript.
Conflicts of Interest
The authors declare no conflicts of interest.
Abbreviations
The following abbreviations are used in this manuscript:
| GSCs | Green supply chains |
| GSCM | Green supply chain management |
| TOE | Technology, Organization, Environment |
| TAM | Technology Adoption Model |
| BA | Blockchain Adoption Intention |
| GI | Green Innovation Practices |
References
- Singh, R.K. Exploring the Impact of Green Supply Chain Strategies and Sustainable Practices on Circular Supply Chains. Benchmarking, 2024; ahead-of-print. [Google Scholar] [CrossRef]
- Do, M.H.; Huang, Y.F.; Phan, V.D. Van Analyzing the Barriers to Green Supply Chain Management Implementation: A Case Study of the Vietnamese Agriculture Sector. J. Enterp. Inf. Manag. 2024, 37, 125–147. [Google Scholar] [CrossRef]
- Do, Q.; Mishra, N.; Correia, F.; Eldridge, S. The Role of a Boundary Object in Legitimacy-Making Strategies for Food Waste Innovation: The Perspective of Emergent Circular Supply Chains. Supply Chain Manag. 2024, 29, 523–539. [Google Scholar] [CrossRef]
- Yassin, A.M.M.; Hassan, M.A.; Elmesmary, H.M. Key Elements of Green Supply Chain Management Drivers and Barriers Empirical Study of Solar Energy Companies in South Egypt. Int. J. Energy Sect. Manag. 2022, 16, 564–584. [Google Scholar] [CrossRef]
- Khan, S.A.; Mubarik, M.S.; Kusi-Sarpong, S.; Gupta, H.; Zaman, S.I.; Mubarik, M. Blockchain Technologies as Enablers of Supply Chain Mapping for Sustainable Supply Chains. Bus. Strateg. Environ. 2022, 31, 3742–3756. [Google Scholar] [CrossRef]
- Pattanayak, S.; Ramkumar, M.; Goswami, M.; Rana, N.P. Blockchain Technology and Supply Chain Performance: The Role of Trust and Relational Capabilities. Int. J. Prod. Econ. 2024, 271, 109198. [Google Scholar] [CrossRef]
- Rijanto, A. Blockchain Technology Roles to Overcome Accounting, Accountability and Assurance Barriers in Supply Chain Finance. Asian Rev. Account. 2024, 32, 728–758. [Google Scholar] [CrossRef]
- Ghode, D.J.; Yadav, V.; Jain, R.; Soni, G. Exploring the Integration of Blockchain Technology into Supply Chain: Challenges and Performance. Bus. Process Manag. J. 2023, 29, 223–239. [Google Scholar] [CrossRef]
- Mubarik, M.; Raja Mohd Rasi, R.Z.; Mubarak, M.F.; Ashraf, R. Impact of Blockchain Technology on Green Supply Chain Practices: Evidence from Emerging Economy. Manag. Environ. Qual. An Int. J. 2021, 32, 1023–1039. [Google Scholar] [CrossRef]
- Centobelli, P.; Cerchione, R.; Del Vecchio, P.; Oropallo, E.; Secundo, G. Blockchain Technology for Bridging Trust, Traceability and Transparency in Circular Supply Chain. Inf. Manag. 2022, 59, 103508. [Google Scholar] [CrossRef]
- Mohit; Kaur, S.; Singh, M. Design and Implementation of Blockchain-Based Supply Chain Framework with Improved Traceability, Privacy, and Ownership. Cluster Comput. 2023, 27, 2345–2363. [Google Scholar] [CrossRef]
- Khan, S.A.R.; Godil, D.I.; Jabbour, C.J.C.; Shujaat, S.; Razzaq, A.; Yu, Z. Green Data Analytics, Blockchain Technology for Sustainable Development, and Sustainable Supply Chain Practices: Evidence from Small and Medium Enterprises. Ann. Oper. Res. 2021, 1–25. [Google Scholar] [CrossRef]
- Shah, A.; Soomro, M.A.; Zahid Piprani, A.; Yu, Z.; Tanveer, M. Sustainable Supply Chain Practices and Blockchain Technology in Garment Industry: An Empirical Study on Sustainability Aspect. J. Strateg. Manag. 2023; ahead-of-print. [Google Scholar] [CrossRef]
- Bag, S.; Viktorovich, D.A.; Sahu, A.K.; Sahu, A.K. Barriers to Adoption of Blockchain Technology in Green Supply Chain Management. J. Glob. Oper. Strateg. Sourc. 2021, 14, 104–133. [Google Scholar] [CrossRef]
- Boutkhoum, O.; Hanine, M.; Nabil, M.; Barakaz, F.E.L.; Lee, E.; Rustam, F.; Ashraf, I. Analysis and Evaluation of Barriers Influencing Blockchain Implementation in Moroccan Sustainable Supply Chain Management: An Integrated IFAHP-DEMATEL Framework. Mathematics 2021, 9, 1601. [Google Scholar] [CrossRef]
- Chavalala, M.M.; Bag, S.; Pretorius, J.H.C.; Rahman, M.S. A Multi-Method Study on the Barriers of the Blockchain Technology Application in the Cold Supply Chains. J. Enterp. Inf. Manag. 2024, 37, 745–776. [Google Scholar] [CrossRef]
- Shahzad, M.F.; Xu, S.; Baheer, R.; Ahmad, W. Unveiling the Role of Supply Chain Parameters Approved by Blockchain Technology towards Firm Performance through Trust: The Moderating Role of Government Support. Heliyon 2023, 9, e21831. [Google Scholar] [CrossRef] [PubMed]
- Qiu, Z.; Wang, S.; Hou, Y.; Xu, S. What Drives Infrastructure Participants to Adopt Digital Technology: A Nexus of Internal and External Factors. Sustainability 2023, 15, 16229. [Google Scholar] [CrossRef]
- Mathivathanan, D.; Mathiyazhagan, K.; Rana, N.P.; Khorana, S.; Dwivedi, Y.K. Barriers to the Adoption of Blockchain Technology in Business Supply Chains: A Total Interpretive Structural Modelling (TISM) Approach. Int. J. Prod. Res. 2021, 59, 3338–3359. [Google Scholar] [CrossRef]
- Hartley, J.L.; Sawaya, W.; Dobrzykowski, D. Exploring Blockchain Adoption Intentions in the Supply Chain: Perspectives from Innovation Diffusion and Institutional Theory. Int. J. Phys. Distrib. Logist. Manag. 2022, 52, 190–211. [Google Scholar] [CrossRef]
- Antsipava, D.; Strycharz, J.; van Reijmersdal, E.A.; van Noort, G. What Drives Blockchain Technology Adoption in the Online Advertising Ecosystem? An Interview Study into Stakeholders’ Perspectives. J. Bus. Res. 2024, 171, 114381. [Google Scholar] [CrossRef]
- Sargent, C.S.; Breese, J.L. Blockchain Barriers in Supply Chain: A Literature Review. J. Comput. Inf. Syst. 2024, 64, 124–135. [Google Scholar] [CrossRef]
- Xu, W.; Yan, W.; Song, B.; He, J. Blockchain Adoption and Strategic Contracting in a Green Supply Chain Considering Market Segmentation. Ind. Manag. Data Syst. 2023, 123, 2704–2732. [Google Scholar] [CrossRef]
- Singh, A.K.; Kumar, V.R.P.; Shoaib, M.; Adebayo, T.S.; Irfan, M. A Strategic Roadmap to Overcome Blockchain Technology Barriers for Sustainable Construction: A Deep Learning-Based Dual-Stage SEM-ANN Approach. Technol. Forecast. Soc. Change 2023, 194, 122716. [Google Scholar] [CrossRef]
- Nayal, K.; Raut, R.D.; Narkhede, B.E.; Priyadarshinee, P.; Panchal, G.B.; Gedam, V.V. Antecedents for Blockchain Technology-Enabled Sustainable Agriculture Supply Chain. Ann. Oper. Res. 2023, 327, 293–337. [Google Scholar] [CrossRef] [PubMed]
- Al-Swidi, A.K.; Al-Hakimi, M.A.; Alyahya, M.S. Green Innovation for Sustainable Development: Leveraging Green Knowledge Integration, Blockchain Technology and Green Supply Chain Integration. J. Knowl. Manag. 2024, 28, 1746–1770. [Google Scholar] [CrossRef]
- Polas, M.R.H.; Kabir, A.I.; Sohel-Uz-zaman, A.S.M.; Karim, R.; Tabash, M.I. Blockchain Technology as a Game Changer for Green Innovation: Green Entrepreneurship as a Roadmap to Green Economic Sustainability in Peru. J. Open Innov. Technol. Mark. Complex. 2022, 8, 62. [Google Scholar] [CrossRef]
- Singh, S.; Pratap, S.; Dwivedi, A.; Lakshay. An Empirical Study on Driving Blockchain Adoption in Maritime Freight: An Asian Business Perspective. J. Bus. Ind. Mark. 2024, 39, 2347–2363. [Google Scholar] [CrossRef]
- Jellason, N.P.; Ambituuni, A.; Adu, D.A.; Jellason, J.A.; Qureshi, M.I.; Olarinde, A.; Manning, L. The Potential for Blockchain to Improve Small-Scale Agri-Food Business’ Supply Chain Resilience: A Systematic Review. Br. Food J. 2024, 126, 2061–2083. [Google Scholar] [CrossRef]
- Cao, H.; Chen, Z. The Driving Effect of Internal and External Environment on Green Innovation Strategy-The Moderating Role of Top Management’s Environmental Awareness. Nankai Bus. Rev. Int. 2019, 10, 342–361. [Google Scholar] [CrossRef]
- Henao-Ramírez, A.M.; López-Zapata, E. Analysis of the Factors Influencing Adoption of 3D Design Digital Technologies in Colombian Firms. J. Enterp. Inf. Manag. 2022, 35, 429–454. [Google Scholar] [CrossRef]
- Kamble, S.; Gunasekaran, A.; Arha, H. Understanding the Blockchain Technology Adoption in Supply Chains-Indian Context. Int. J. Prod. Res. 2019, 57, 2009–2033. [Google Scholar] [CrossRef]
- Tasnim, Z.; Shareef, M.A.; Baabdullah, A.M.; Hamid, A.B.A.; Dwivedi, Y.K. An Empirical Study on Factors Impacting the Adoption of Digital Technologies in Supply Chain Management and What Blockchain Technology Could Do for the Manufacturing Sector of Bangladesh. Inf. Syst. Manag. 2023, 40, 371–393. [Google Scholar] [CrossRef]
- Turhan, C.; Akman, I. Exploring Sectoral Diversity in the Timing of Organizational Blockchain Adoption. Inf. Technol. People 2022, 35, 1912–1930. [Google Scholar] [CrossRef]
- Chowdhury, S.; Rodriguez-Espindola, O.; Dey, P.; Budhwar, P. Blockchain Technology Adoption for Managing Risks in Operations and Supply Chain Management: Evidence from the UK. Ann. Oper. Res. 2023, 327, 539–574. [Google Scholar] [CrossRef] [PubMed]
- Shahzad, M.; Qu, Y.; Rehman, S.U.; Zafar, A.U. Adoption of Green Innovation Technology to Accelerate Sustainable Development among Manufacturing Industry. J. Innov. Knowl. 2022, 7, 100231. [Google Scholar] [CrossRef]
- Adaryani, R.L.; Palouj, M.; Karbasioun, M.; Asadi, A.; Gholami, H.; Kianirad, A.; Joodi Damirchi, M. Antecedents of Blockchain Adoption in the Poultry Supply Chain: An Extended UTAUT Model. Technol. Forecast. Soc. Change 2024, 202, 123309. [Google Scholar] [CrossRef]
- Chien, F.; Kamran, H.W.; Nawaz, M.A.; Thach, N.N.; Long, P.D.; Baloch, Z.A. Assessing the Prioritization of Barriers toward Green Innovation: Small and Medium Enterprises Nexus. Environ. Dev. Sustain. 2022, 24, 1897–1927. [Google Scholar] [CrossRef]
- Khan, S.; Kaushik, M.K.; Kumar, R.; Khan, W. Investigating the Barriers of Blockchain Technology Integrated Food Supply Chain: A BWM Approach. Benchmarking 2023, 30, 713–735. [Google Scholar] [CrossRef]
- Sciarelli, M.; Prisco, A.; Gheith, M.H.; Muto, V. Factors Affecting the Adoption of Blockchain Technology in Innovative Italian Companies: An Extended TAM Approach. J. Strateg. Manag. 2022, 15, 495–507. [Google Scholar] [CrossRef]
- Iranmanesh, M.; Maroufkhani, P.; Asadi, S.; Ghobakhloo, M.; Dwivedi, Y.K.; Tseng, M.L. Effects of Supply Chain Transparency, Alignment, Adaptability, and Agility on Blockchain Adoption in Supply Chain among SMEs. Comput. Ind. Eng. 2023, 176, 108931. [Google Scholar] [CrossRef]
- Panghal, A.; Sindhu, S.; Dahiya, S.; Dahiya, B.; Mor, R.S. Benchmarking the Interactions among Challenges for Blockchain Technology Adoption: A Circular Economy Perspective. Int. J. Math. Eng. Manag. Sci. 2022, 7, 859–872. [Google Scholar] [CrossRef]
- Xie, X.; Zhang, H.; Blanco, C. How Organizational Readiness for Digital Innovation Shapes Digital Business Model Innovation in Family Businesses. Int. J. Entrep. Behav. Res. 2023, 29, 49–79. [Google Scholar] [CrossRef]
- Abdelwahed, N.A.A.; Al Doghan, M.A.; Saraih, U.N.; Soomro, B.A. The Predictive Robustness of Organizational and Technological Enablers towards Blockchain Technology Adoption and Financial Performance. Kybernetes, 2024; ahead-of-print. [Google Scholar] [CrossRef]
- Fahad, S.; Alnori, F.; Su, F.; Deng, J. Adoption of Green Innovation Practices in SMEs Sector: Evidence from an Emerging Economy. Econ. Res. Istraz. 2022, 35, 5486–5501. [Google Scholar] [CrossRef]
- Yadlapalli, A.; Rahman, S.; Gopal, P. Blockchain Technology Implementation Challenges in Supply Chains—Evidence from the Case Studies of Multi-Stakeholders. Int. J. Logist. Manag. 2022, 33, 278–305. [Google Scholar] [CrossRef]
- Wamba, S.F.; Queiroz, M.M. Blockchain in the Operations and Supply Chain Management: Benefits, Challenges and Future Research Opportunities. Int. J. Inf. Manag. 2020, 52, 102064. [Google Scholar] [CrossRef]
- Patil, K.; Ojha, D.; Struckell, E.M.; Patel, P.C. Behavioral Drivers of Blockchain Assimilation in Supply Chains—A Social Network Theory Perspective. Technol. Forecast. Soc. Change 2023, 192, 122578. [Google Scholar] [CrossRef]
- Habib, M.A.; Balasubramanian, S.; Shukla, V.; Chitakunye, D.; Chanchaichujit, J. Practices and Performance Outcomes of Green Supply Chain Management Initiatives in the Garment Industry. Manag. Environ. Qual. An Int. J. 2022, 33, 882–912. [Google Scholar] [CrossRef]
- Fang, X.; Jiang, Y. Blockchain Applications: Promotion of Green Innovation. Manag. Decis. 2024, 63, 709–733. [Google Scholar] [CrossRef]
- Wang, X.; Zhang, R.; Gong, Z.; Chen, X. Impact of Blockchain on the Green Innovation Performance of Enterprises under the Policy Uncertainty. Ind. Manag. Data Syst. 2023, 123, 2681–2703. [Google Scholar] [CrossRef]
- Jaradat, Z.; Al-Hawamleh, A.; Al Shbail, M.O.; Hamdan, A. Does the Adoption of Blockchain Technology Add Intangible Benefits to the Industrial Sector? Evidence from Jordan. J. Financ. Report. Account. 2023, 22, 327–349. [Google Scholar] [CrossRef]
- Sodhi, M.M.S.; Seyedghorban, Z.; Tahernejad, H.; Samson, D. Why Emerging Supply Chain Technologies Initially Disappoint: Blockchain, IoT, and AI. Prod. Oper. Manag. 2022, 31, 2517–2537. [Google Scholar] [CrossRef]
- Jasrotia, S.S.; Rai, S.S.; Rai, S.; Giri, S. Stage-Wise Green Supply Chain Management and Environmental Performance: Impact of Blockchain Technology. Int. J. Inf. Manag. Data Insights 2024, 4, 100241. [Google Scholar] [CrossRef]
- Al-Abdallah, G.M.; Al-Salim, M.I. Green Product Innovation and Competitive Advantage: An Empirical Study of Chemical Industrial Plants in Jordanian Qualified Industrial Zones. Benchmarking 2021, 28, 2542–2560. [Google Scholar] [CrossRef]
- Huang, Y.; Phan, V.; Do, M. The Impacts of Supply Chain Capabilities, Visibility, Resilience on Supply Chain Performance and Firm Performance. Adm. Sci. 2023, 13, 225. [Google Scholar] [CrossRef]
- Durdyev, S.; Ismail, S.; Ihtiyar, A.; Abu Bakar, N.F.S.; Darko, A. A Partial Least Squares Structural Equation Modeling (PLS-SEM) of Barriers to Sustainable Construction in Malaysia. J. Clean. Prod. 2018, 204, 564–572. [Google Scholar] [CrossRef]
- Do, M.H.; Huang, Y.F.; Do, T.N. The Effect of Total Quality Management-Enabling Factors on Corporate Social Responsibility and Business Performance: Evidence from Vietnamese Coffee Firms. Benchmarking 2020, 28, 1296–1318. [Google Scholar] [CrossRef]
- Hair, J.F.; Risher, J.J.; Sarstedt, M.; Ringle, C.M. When to Use and How to Report the Results of PLS-SEM. Eur. Bus. Rev. 2019, 31, 2–24. [Google Scholar] [CrossRef]
- Phan, V.D.V.; Huang, Y.F.; Do, M.H. Exploring the Effect of Cognitive Factors and E-Social Interactions on the Green Purchase Intention: Evidence from a Transitional Economy. Young Consum. 2023, 24, 767–785. [Google Scholar] [CrossRef]
- Khan, S.; Haleem, A.; Husain, Z.; Samson, D.; Pathak, R.D. Barriers to Blockchain Technology Adoption in Supply Chains: The Case of India. Oper. Manag. Res. 2023, 16, 668–683. [Google Scholar] [CrossRef]
- Öztürk, C.; Yildizbaşi, A. Barriers to Implementation of Blockchain into Supply Chain Management Using an Integrated Multi-Criteria Decision-Making Method: A Numerical Example. Soft Comput. 2020, 24, 14771–14789. [Google Scholar] [CrossRef]
- Quayson, M.; Bai, C.; Sarkis, J.; Hossin, M.A. Evaluating Barriers to Blockchain Technology for Sustainable Agricultural Supply Chain: A Fuzzy Hierarchical Group DEMATEL Approach. Oper. Manag. Res. 2024, 17, 728–753. [Google Scholar] [CrossRef]
- Chen, S.; Liu, X.; Yan, J.; Hu, G.; Shi, Y. Processes, Benefits, and Challenges for Adoption of Blockchain Technologies in Food Supply Chains: A Thematic Analysis. Inf. Syst. E-Bus. Manag. 2021, 19, 909–935. [Google Scholar] [CrossRef]
- Abu Afifa, M.M.; Nguyen, T.H.; Nguyen, L.T.L.; Tran, T.H.T.; Dao, N.T. Nexus among Blockchain Technology Adoption and Firm Performance: Perspective from Mediating and Moderating Effects. Int. J. Organ. Anal. 2024; ahead-of-print. [Google Scholar] [CrossRef]
Disclaimer/Publisher’s Note: The statements, opinions and data contained in all publications are solely those of the individual author(s) and contributor(s) and not of MDPI and/or the editor(s). MDPI and/or the editor(s) disclaim responsibility for any injury to people or property resulting from any ideas, methods, instructions or products referred to in the content. |
© 2025 by the authors. Licensee MDPI, Basel, Switzerland. This article is an open access article distributed under the terms and conditions of the Creative Commons Attribution (CC BY) license (https://creativecommons.org/licenses/by/4.0/).


