Sign in to use this feature.

Years

Between: -

Subjects

remove_circle_outline
remove_circle_outline
remove_circle_outline
remove_circle_outline
remove_circle_outline
remove_circle_outline
remove_circle_outline
remove_circle_outline
remove_circle_outline

Journals

remove_circle_outline
remove_circle_outline
remove_circle_outline
remove_circle_outline
remove_circle_outline
remove_circle_outline
remove_circle_outline

Article Types

Countries / Regions

remove_circle_outline
remove_circle_outline
remove_circle_outline
remove_circle_outline
remove_circle_outline

Search Results (383)

Search Parameters:
Keywords = rotary generator

Order results
Result details
Results per page
Select all
Export citation of selected articles as:
19 pages, 3804 KB  
Article
An Optimized CNN-BiLSTM-RF Temporal Framework Based on Relief Feature Selection and Adaptive Weight Integration: Rotary Kiln Head Temperature Prediction
by Jianke Gu, Yao Liu, Xiang Luo and Yiming Bo
Processes 2025, 13(12), 3891; https://doi.org/10.3390/pr13123891 - 2 Dec 2025
Viewed by 179
Abstract
The kiln head temperature of a rotary kiln is a core process parameter in cement clinker production, and its accurate prediction coupled with uncertainty quantification is crucial for process optimization, energy consumption control, and safe operation. To tackle the prediction challenges arising from [...] Read more.
The kiln head temperature of a rotary kiln is a core process parameter in cement clinker production, and its accurate prediction coupled with uncertainty quantification is crucial for process optimization, energy consumption control, and safe operation. To tackle the prediction challenges arising from strong multi-variable coupling and nonlinear time series characteristics, this paper proposes a prediction approach integrating feature selection, heterogeneous model ensemble, and probabilistic interval estimation. Firstly, the Relief algorithm is adopted to select key features and construct a time series feature set with high discriminability. Then, a hierarchical architecture encompassing deep feature extraction, heterogeneous model fusion, and probabilistic interval quantification is devised. CNN is utilized to extract spatial correlation features among multiple variables, while BiLSTM is employed to bidirectionally capture the long-term and short-term temporal dependencies of the temperature sequence, thereby forming a deep temporal–spatial feature representation. Subsequently, RF is introduced to establish a heterogeneous model ensemble mechanism, and dynamic weight allocation is implemented based on the Mean Absolute Error of the validation set to enhance the modeling capability for nonlinear coupling relationships. Finally, Gaussian probabilistic regression is leveraged to generate multi-confidence prediction intervals for quantifying prediction uncertainty. Experiments on the real rotary kiln dataset demonstrate that the R2 of the proposed model is improved by up to 15.5% compared with single CNN, BiLSTM and RF models, and the Mean Absolute Error is reduced by up to 27.7%, which indicates that the model exhibits strong robustness to the dynamic operating conditions of the rotary kiln and provides both accuracy guarantee and risk quantification basis for process decision-making. This method offers a new paradigm integrating feature selection, adaptive heterogeneous model collaboration, and uncertainty quantification for industrial multi-variable nonlinear time series prediction, and its hierarchical modeling concept is valuable for the intelligent perception of complex process industrial parameters. Full article
(This article belongs to the Special Issue Transfer Learning Methods in Equipment Reliability Management)
Show Figures

Figure 1

15 pages, 5620 KB  
Article
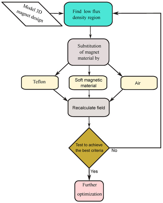
Improving Designs of Halbach Cylinder-Based Magnetic Assembly with High- and Low-Field Regions for a Rotating Magnetic Refrigerator
by Chaimae El Mortajine, Mohamed Amine Dabachi, Soufian Lakrit, Hasnaa Oubnaki, Amine Faid and Mostafa Bouzi
Magnetism 2025, 5(4), 31; https://doi.org/10.3390/magnetism5040031 - 2 Dec 2025
Viewed by 238
Abstract
The present paper investigates the generation of the alternating almost zero and strong homogeneous magnetic fields for rotary magnetic refrigeration. In order to achieve an alternating magnetic field with eight regions, a soft magnetic rod is inserted in the bore. Four high-flux-density regions [...] Read more.
The present paper investigates the generation of the alternating almost zero and strong homogeneous magnetic fields for rotary magnetic refrigeration. In order to achieve an alternating magnetic field with eight regions, a soft magnetic rod is inserted in the bore. Four high-flux-density regions (FDRs) for magnetization and four low-flux-density regions for demagnetization of magnetocaloric materials are obtained by the proposed design. The design procedure for the four-pole structure and its implementation using 3D finite-element simulation are presented. To meet the predefined requirements, some magnet segments are replaced with high-permeability soft magnetic material. The proposed magnetic design for the rotary refrigerator allows good field distribution in the air gap, a high ratio of high-field-to-permanent-magnet volume, a minimized low-field volume, reduced magnet usage to the permanent-magnet volume, reduction of the amount of magnet material used, and increased flux density between the low- and high-field regions. Full article
Show Figures

Figure 1

18 pages, 8884 KB  
Article
Effect of the Position and Size of the Guiding Holes on Planetary Gear Tooth Root Stress in Simple Planetary Gears
by Zoltán Forgó, Ferenc Tolvaly-Roșca and Adolfo Senatore
Eng 2025, 6(12), 342; https://doi.org/10.3390/eng6120342 - 1 Dec 2025
Viewed by 219
Abstract
Planetary gears consisting of simple external gear wheels and an internal ring gear are widely used in industry in various fields. This type of drive is most commonly found in robots, and it is also frequently used in the automotive industry, such as [...] Read more.
Planetary gears consisting of simple external gear wheels and an internal ring gear are widely used in industry in various fields. This type of drive is most commonly found in robots, and it is also frequently used in the automotive industry, such as in wheel hub drives, in addition to general engineering. This study investigates the design of simple planetary gears manufactured with involute gearing. In simple internal gear planetary gears, the orbiting motion of the planetary gear is transferred to the output shaft by a radial balancing clutch and converted into rotary motion through the planetary gear’s guiding holes and the output element’s pins. The guiding holes reduce the planetary gear teeth strength, and the rim thickness “h” has a fundamental influence on the resulting tooth root stress. The main objective of this research is to design external gears with relief for simple planetary gears with a rim thickness “h” that does not decrease the load-carrying capacity. The dimensioning of involute gearing is well known, but the tooth root weakening effect of the clearance holes in such planetary gears is not known. Therefore, this paper focuses on analyzing how the size and position of the guiding holes influence tooth root stress, using finite element method (FEM) calculations performed in SolidWorks 2023. This study aimed to determine the rim thickness “h” required for the design of such a gear in order not to weaken the load-carrying capacity of the gear teeth. As a result of the research, the design of the guiding holes and the wheel relief holes can be performed with an accurate knowledge of their influence on tooth stress. The research results also make it possible to design this type of planetary gear using simple analytical calculation algorithms. Our goal was to define a simple design limit that could be used specifically in the preliminary design phase. This allows designers to determine the positions and dimensions of the guiding holes in the preliminary design phase without affecting the tooth stress. Full article
(This article belongs to the Special Issue Interdisciplinary Insights in Engineering Research)
Show Figures

Figure 1

22 pages, 6955 KB  
Article
Surfactants Significantly Improved the Oral Bioavailability of Curcumin Amorphous Solid Dispersions and Its Underlying Mechanism
by Jinhua Yuan, Siyi Mao, Xiuzhen Ma, Xiaoling Liu and Yuejie Chen
Pharmaceutics 2025, 17(12), 1541; https://doi.org/10.3390/pharmaceutics17121541 - 29 Nov 2025
Viewed by 298
Abstract
Background/Objectives: Surfactants are commonly used in amorphous solid dispersions (ASDs) to improve drug dissolution. A mechanistic understanding of their impact on in vitro dissolution and in vivo pharmacokinetics is essential for rational ASD design and for establishing predictive in vitro–in vivo correlation (IVIVC). [...] Read more.
Background/Objectives: Surfactants are commonly used in amorphous solid dispersions (ASDs) to improve drug dissolution. A mechanistic understanding of their impact on in vitro dissolution and in vivo pharmacokinetics is essential for rational ASD design and for establishing predictive in vitro–in vivo correlation (IVIVC). Methods: Binary (Cur/P188) and ternary (Cur/P188/TW80, Cur/P188/SLS) ASDs were prepared by rotary evaporation. Drug–polymer–surfactant interactions were characterized by 1H NMR and FT-IR spectroscopy. To elucidate the bioavailability enhancement mechanism, we performed (i) in vitro non-sink dissolution to assess dissolution kinetics, nanostructure formation, and precipitate transformation; (ii) cellular uptake assays; and (iii) in vivo pharmacokinetic studies. Results: Cur self-associates via hydrogen bonding and π-π stacking, limiting its solubility. Polymer carrier P188 disrupts these interactions and forms stronger drug–polymer bonding. Surfactants TW80 and SLS exhibited distinct interaction profiles: TW80 competitively disrupted Cur-P188 bonding, whereas SLS integrated into the Cur-P188 assembly to form stable ternary nanostructures. The Cur/P188/SLS ASD achieved the highest and most sustained supersaturation, maintained amorphous precipitates, and enhanced cellular uptake, leading to significantly improved oral bioavailability. Conclusions: Surfactants critically influence ASD performance by preserving high-energy drug states through three key mechanisms: (1) generating and maintaining supersaturation, (2) facilitating nanostructure formation, and (3) stabilizing amorphous precipitates. These mechanisms collectively enhance cellular uptake and bioavailability. Our findings demonstrate that both dissolution and in vivo performance are governed by multifaceted drug–polymer–surfactant interactions, providing critical insights into surfactant functionality and IVIVC to guide rational ASD formulation. Full article
Show Figures

Graphical abstract

26 pages, 1864 KB  
Article
Lithium-Ion Battery Lifetime Prediction Model Based on a Fusion Expert Network
by Yawei Meng, Qiang Sun, Zhi Wang, Qizheng Yang, Yuchen Song, Rui Xie, Quanyi Liu, Yang Lin and Fei Ren
Batteries 2025, 11(12), 440; https://doi.org/10.3390/batteries11120440 - 27 Nov 2025
Viewed by 536
Abstract
Accurate prediction of the State of Health (SOH) of lithium-ion batteries is essential for improving the safety and longevity of energy storage systems. This paper introduces ExpertMixer, a novel model based on a fused expert network for SOH estimation. By combining the strengths [...] Read more.
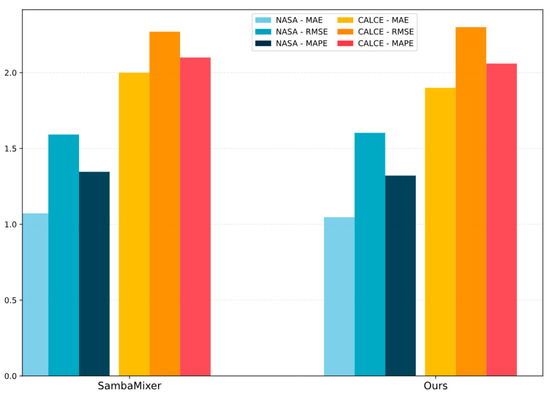
Accurate prediction of the State of Health (SOH) of lithium-ion batteries is essential for improving the safety and longevity of energy storage systems. This paper introduces ExpertMixer, a novel model based on a fused expert network for SOH estimation. By combining the strengths of state space models and recurrent neural networks, the model effectively handles the joint optimization of long-sequence dependency modeling and complex dynamic feature extraction. To improve temporal representation, ExpertMixer utilizes sampling time-based rotary position encoding (RoPE). It consists of two expert modules: a Mamba module designed to capture global degradation trends and an LSTM module focused on modeling local dynamic fluctuations. These are adaptively fused through a learnable gating mechanism that supports multi-scale feature integration. Experiments performed on the NASA PCoE dataset show that ExpertMixer achieves optimal performance on the NASA L subset, with an average MAE of 1.047 and RMSE of 1.603. It surpasses the traditional CNN BiGRU model, which had an MAE of 2.286, by 54.2%, and improves upon the advanced SambaMixer model, which had an MAE of 1.072, by 2.3%. Under low-temperature conditions using Battery 47, the model reduces the prediction error for nonlinear degradation to an MAE of 0.539, significantly exceeding all compared methods. Ablation studies verify the effectiveness of the dual-expert structure and fusion mechanism; removing the gating module results in an 18.7% decrease in performance. This research offers a new framework for lithium battery life prediction that demonstrates improved accuracy and generalization capability, suggesting potential practical value for intelligent energy storage management. Full article
Show Figures

Figure 1

19 pages, 1548 KB  
Article
Patterns of Endodontic Practice and Technological Uptake Across Training Levels in Spain and Latin America: Results from a Multicountry Survey of 1358 Clinicians
by Rocío Piñas-Alonzo, Alejandro R. Pérez, José Aranguren, Gaya C. S. Vieira, Juan Carlos Paz, Juan Saavedra, Jenny Guerrero Ferreccio, Simone Grandini and Giulia Malvicini
Dent. J. 2025, 13(12), 558; https://doi.org/10.3390/dj13120558 - 27 Nov 2025
Viewed by 247
Abstract
Background/Objectives: The objective of this study was to investigate current endodontic practice patterns and the adoption of newer technologies among dentists, endodontic specialists, and postgraduate students in Spain and Latin America. Methods: A cross-sectional survey was conducted using a structured 30-item questionnaire [...] Read more.
Background/Objectives: The objective of this study was to investigate current endodontic practice patterns and the adoption of newer technologies among dentists, endodontic specialists, and postgraduate students in Spain and Latin America. Methods: A cross-sectional survey was conducted using a structured 30-item questionnaire covering demographics, training, technology adoption (NiTi instrumentation, magnification, CBCT, irrigation adjuncts, bioceramic sealers), obturation techniques, irrigant selection, and clinical procedures. The survey was distributed through a professional Instagram account and WhatsApp groups of dentists, specialists, and postgraduate students. Participation was voluntary, anonymous, and restricted to qualified professionals. Data were collected via Google Forms, cleaned, and grouped into Spain, Mexico, Venezuela, Colombia, Southern Cone & Andes (Argentina, Chile, Peru, Ecuador, Bolivia), and other countries. Descriptive statistics were calculated, and intergroup comparisons were performed using Chi-square or Fisher’s exact tests with Bonferroni correction (p < 0.05). Multiple regression analyses were performed. Results: A total of 1358 valid responses were analyzed, distributed as follows: Spain (219), Mexico (353), Venezuela (162), Colombia (108), Southern Cone & Andes (260), and other countries (256). Most respondents (62.8%) had ≤10 years of experience, and 61.2% reported postgraduate training. Loupes (55.4%) were the most frequent magnification system, followed by microscopes (18.6%). Sodium hypochlorite (98.3%) was the irrigant of choice, commonly used with EDTA (83.5%) and, to a lesser extent, chlorhexidine (33.4%). Sonic (83.2%) and ultrasonic (52.9%) activation were frequent. Bioceramic sealers were used by 18.9%, while calcium hydroxide medication was applied by 37.4%. Specialists and master-level clinicians showed greater use of rotary NiTi systems, CBCT, magnification, and bioceramic sealers, whereas general practitioners relied more on manual instrumentation and single-cone obturation. Success was mainly verified by combined clinical and radiographic evaluation (86.7%). Spain demonstrated higher adoption of microscopes, warm vertical compaction, and CBCT. Conclusions: Core practices such as sodium hypochlorite irrigation and rubber dam use were widespread, while advanced technologies and irrigant protocols varied with training level and region. Continuous education remains essential to promote evidence-based practice and reduce disparities in endodontic innovation. Full article
(This article belongs to the Special Issue Endodontics and Restorative Sciences: 2nd Edition)
Show Figures

Figure 1

13 pages, 811 KB  
Article
Communication-Constrained UAV Pickup and Delivery for Continuous Operations
by Jun-Pyo Hong, Jaeho Im, Joon-Seok Kim, Kyeongjun Ko and Seung-Chan Lim
Electronics 2025, 14(23), 4638; https://doi.org/10.3390/electronics14234638 - 25 Nov 2025
Viewed by 208
Abstract
This paper investigates a communication-constrained unmanned aerial vehicle (UAV) pickup and delivery system for continuous multi-period operations. To ensure real-time control updates between UAVs and the ground server, a minimum communication rate requirement is imposed throughout each mission. The objective is to minimize [...] Read more.
This paper investigates a communication-constrained unmanned aerial vehicle (UAV) pickup and delivery system for continuous multi-period operations. To ensure real-time control updates between UAVs and the ground server, a minimum communication rate requirement is imposed throughout each mission. The objective is to minimize the average mission completion time of multiple rotary-wing UAVs while satisfying mobility, payload, safety, and communication constraints. The resulting mixed-integer nonlinear programming problem, involving binary pickup/drop-off decisions, trajectories, and variable time-slot durations, is mathematically intractable. To address this, a successive convex approximation framework combined with a penalty convex–concave procedure is developed, enabling iterative convex reformulation and convergence to a near-optimal binary-feasible solution. Simulation results demonstrate that the proposed algorithm efficiently generates collision-free trajectories and adaptive flight paths that maintain reliable communication links, outperforming baseline strategies in terms of completion time and coordination efficiency under communication constraints. Full article
(This article belongs to the Special Issue Edge-Intelligent Sustainable Cyber-Physical Systems)
Show Figures

Figure 1

18 pages, 9591 KB  
Article
Elastic-Snapping–Driven Butterfly Stroke: A Soft Robotic Fish
by Lin Tian, Ruo-Pu Chen, Yu Zhao, Zhi-Peng Wang, Jiao Jia, Weifeng Yuan, Xi-Qiao Feng and Zi-Long Zhao
Machines 2025, 13(12), 1078; https://doi.org/10.3390/machines13121078 - 24 Nov 2025
Viewed by 268
Abstract
The locomotion of fish provides inspiration for designing efficient and agile underwater robots. Potamotrygon motoro propels itself by generating traveling waves along its pectoral fins. Inspired by its graceful swimming stroke, we design and fabricate a robotic fish, where the snap-through instability of [...] Read more.
The locomotion of fish provides inspiration for designing efficient and agile underwater robots. Potamotrygon motoro propels itself by generating traveling waves along its pectoral fins. Inspired by its graceful swimming stroke, we design and fabricate a robotic fish, where the snap-through instability of elastic curved rods is exploited to produce the undulatory fin motion. In this design, the rotary input of two motors is transformed smoothly and continuously to controllable wave-like fin deformation. By changing the initial fin shape, motor speed, and friction at the releasing end, the propulsion performance and the maneuverability of the robotic fish can be significantly improved. The physical prototype of the robotic fish is fabricated, and its swimming performance is measured. Its maximum swimming speed reaches 0.76 BL/s, and it can achieve small-radius turns with a maximum angular speed of 1.25 rad/s. In contrast to the multi-actuator systems, the proposed dual-motor, elastic-snapping–driven design is featured by simple structural construction, low energy consumption, excellent maneuverability, and superb adaptation to environments. Our robotic fish holds promising applications in such areas as environmental monitoring, underwater inspection, and ocean exploration. The propulsion strategy presented in this work may pave a new way for the design of shape-morphing robots as well as other soft machines at multiple length scales. Full article
Show Figures

Figure 1

44 pages, 8496 KB  
Article
Identification and Evaluation of Vibration Sources from Experiments on Laboratory Drilling Equipment
by Patrik Flegner, Ján Kačur, Gabriel Wittenberger, Milan Durdán and Marek Laciak
Machines 2025, 13(12), 1076; https://doi.org/10.3390/machines13121076 - 21 Nov 2025
Viewed by 322
Abstract
Rotary rock drilling generates vibration signals that capture the dynamic behavior of the drilling system, the interaction between the tool and the rock, and the progression of tool wear. These signals, traditionally considered undesirable, have become a key source of information for condition [...] Read more.
Rotary rock drilling generates vibration signals that capture the dynamic behavior of the drilling system, the interaction between the tool and the rock, and the progression of tool wear. These signals, traditionally considered undesirable, have become a key source of information for condition monitoring and predictive maintenance. This study experimentally investigates vibration sources and diagnostic indicators using a laboratory horizontal drilling stand equipped with accelerometers and controlled operating regimes. Six regimes were evaluated, ranging from idle operation of individual aggregates (motor, pump, hydrogenerator) to drilling of concrete and granite under defined process parameters. Vibration data were analyzed in the time, frequency, and time–frequency domains using RMS, variance, spectral centroid, spectral entropy, FFT-based spectra, autocorrelation, cross-correlation, and spectrograms. The results confirm the research hypothesis that selected vibration-based indicators correlate with tool degradation. Increased RMS values, higher variance, reduced correlation symmetry, and a shift of spectral energy above 6 kHz reliably reflect wear progression and changes in the dynamic response of the system. Spectrograms further reveal transient phases and redistribution of vibration energy during drilling. The findings demonstrate that vibration measurements enable the identification and separation of vibration sources related to aggregates and processes. The extracted diagnostic features form a basis for intelligent monitoring and predictive algorithms in rotary drilling, supporting advanced condition monitoring strategies within Industry 4.0. Full article
(This article belongs to the Special Issue Vibration-Based Machines Wear Monitoring and Prediction)
Show Figures

Figure 1

22 pages, 7505 KB  
Article
Impact of Different Surfactants on Oral Bioavailability of Paclitaxel/HPMC-AS Amorphous Solid Dispersion
by Chenzhao Zhang, Siyi Mao, Jinhua Yuan, Xiuzhen Ma, Aiya Xing, Xiaoling Liu and Yuejie Chen
Pharmaceutics 2025, 17(11), 1487; https://doi.org/10.3390/pharmaceutics17111487 - 18 Nov 2025
Viewed by 561
Abstract
Objectives: Surfactants are commonly incorporated into amorphous solid dispersions (ASDs) to improve manufacturing and enhance the dissolution of poorly water-soluble drugs. However, their impact on in vitro dissolution, in vivo bioavailability, and in vitro-in vivo correlation (IVIVC) remains poorly understood, impeding the rational [...] Read more.
Objectives: Surfactants are commonly incorporated into amorphous solid dispersions (ASDs) to improve manufacturing and enhance the dissolution of poorly water-soluble drugs. However, their impact on in vitro dissolution, in vivo bioavailability, and in vitro-in vivo correlation (IVIVC) remains poorly understood, impeding the rational design of ASDs. This study aimed to elucidate the impact of six surfactants: anionic sodium lauroyl glutamate (SLG), sodium taurocholate (NaTC), sodium lauryl sulfate (SLS), and non-ionic polysorbate 80 (TW80), poloxamer 188 (P188), and polyoxyethylene lauryl ether (Brij-35), on the performance of paclitaxel (PTX)/HPMC-AS ASD. Methods: Binary PTX/HPMC-AS and ternary PTX/HPMC-AS/surfactant ASDs were prepared via rotary evaporation for FT-IR study. For dissolution and pharmacokinetic studies, low drug-loading formulations were prepared by physically blending PTX/HPMC-AS ASD with surfactants. Drug–polymer–surfactant interactions were investigated using NMR and FT-IR techniques. Dissolution performance was systematically evaluated by analyzing: (1) solubility of crystalline PTX in HPMC-AS/surfactant solutions; (2) supersaturation sustaining capacity in HPMC-AS/surfactant solutions; (3) surfactant effects on ASD dissolution and supersaturation generation; and (4) phase transformation during ASD dissolution. In vivo bioavailability was assessed in rats. Results: Findings revealed surfactant-specific effects: (1) SLG and P188 minimally affected bioavailability of PTX/HPMC-AS ASD (p > 0.05), consistent with their negligible effect on dissolution, attributable to incompatibility with PTX/HPMC-AS and weak molecular interactions; (2) TW80 significantly reduced bioavailability (p < 0.001) by inducing crystallization; thereby diminishing the amorphous advantage; (3) NaTC, Brij-35, and SLS markedly increased bioavailability (p < 0.001), owing to their compatibility with PTX and HPMC-AS, which enhanced dissolution and maintained amorphous state of precipitates. Surfactants appear to modulate ASD performance by governing supersaturation generation in solution and maintaining amorphous stability in the undissolved solid. Conclusions: The dissolution and bioavailability of ASDs are fundamentally controlled by compatibility between drug, polymer, and surfactant. Surfactant selection critically impacts ASD bioavailability. Comprehensive dissolution characterization, including supersaturation kinetics and precipitate phase analysis, enables prediction of bioavailability. Integrating molecular-level interaction analysis with multidimensional dissolution profiling is therefore essential for rational ASD design. Full article
(This article belongs to the Special Issue Advances in Amorphous Solid Dispersions)
Show Figures

Graphical abstract

17 pages, 2625 KB  
Article
Effect of Ignition Timing on Combustion and Emissions in a Downsized Rotary Engine Fueled with Methanol
by Yi Zhang, Liangyu Li, Ting Hou, Yanzhe Liu, Shiliang Yao and Run Zou
Processes 2025, 13(11), 3565; https://doi.org/10.3390/pr13113565 - 5 Nov 2025
Viewed by 376
Abstract
The downsized Wankel rotary engine (WRE) fueled with methanol is a promising power source for small unmanned aerial vehicles, owing to its simple structure, high-speed capability, and clean emissions. In general, a well-designed ignition timing (IT) can drastically enhance engine combustion performance. To [...] Read more.
The downsized Wankel rotary engine (WRE) fueled with methanol is a promising power source for small unmanned aerial vehicles, owing to its simple structure, high-speed capability, and clean emissions. In general, a well-designed ignition timing (IT) can drastically enhance engine combustion performance. To assess the impact of IT, a numerical simulation study was conducted on a methanol-fueled WRE, analyzing its combustion characteristics and emissions to guide performance optimization. The results indicated that advancing the IT boosted the flame propagation velocity. The peak pressure increased slightly when delaying the IT from −24 °CA to −15 °CA but dropped sharply for −12 °CA at 5000 RPM. This contrasts with the behavior at 11,000 RPM and 17,000 RPM, where peak pressure clearly rose with advanced IT. Indicated thermal efficiency (ITE) decreased with the delay of the IT at 11,000 RPM and 17,000 RPM; the maximum values reached 24.98% and 25.78%, respectively. This contrasted with the trend observed at 5000 RPM, where ITE first increased and then decreased with IT delay. The optimized IT significantly affects pollutant emissions primarily under low-speed conditions (5000 RPM), while exhibiting limited impact at high engine speeds. At 5000 RPM, strategic IT adjustment achieves maximum reductions of 2% in CO emissions and 33% in formaldehyde emissions. Full article
Show Figures

Figure 1

18 pages, 2340 KB  
Article
The Potential of Using Birotor Machines in Modern Transport Means
by Oleksij Fomin, Mikhaylo Chubykalo, Oleksandr Lohvinenko, Václav Píštěk and Pavel Kučera
Machines 2025, 13(11), 994; https://doi.org/10.3390/machines13110994 - 29 Oct 2025
Viewed by 285
Abstract
The transport sector requires compact, reliable, and energy-efficient power units for modernization of road, rail, maritime, and aerial systems. Conventional piston and rotary machines often face limitations related to vibration, sealing losses, and manufacturing complexity. This study investigates birotor machines (BM), a class [...] Read more.
The transport sector requires compact, reliable, and energy-efficient power units for modernization of road, rail, maritime, and aerial systems. Conventional piston and rotary machines often face limitations related to vibration, sealing losses, and manufacturing complexity. This study investigates birotor machines (BM), a class of positive-displacement devices combining synchronized rotation of the rotor and housing. This configuration ensures smooth kinematics, near-complete dynamic balance, and simplified design. The working principle enables continuous volumetric transformation with reduced friction and leakage, enhancing efficiency and durability. Using generalized mathematical models (GMM) developed through statistical experimental design, optimal geometric parameters were determined with a root-mean-square error below 3%. A prototype birotor compressor (BC) designed for subway rolling stock achieved equivalent output performance (0.43 m3/min at 0.8 MPa) with 82% efficiency and a mass reduction from 130 kg to 32 kg. Comparative simulations and preliminary testing of BM-based internal combustion engines (BRICE) demonstrated 3–4 times smaller and lighter units with improved reliability and environmental characteristics. The results confirm that BM technology provides a feasible and manufacturable alternative to conventional designs, suitable for integration into next-generation transport and unmanned vehicle systems. Full article
(This article belongs to the Section Machine Design and Theory)
Show Figures

Figure 1

19 pages, 1212 KB  
Article
The Effect of Hip Joint Functional Training on Speed, Flexibility, and Related Performance in Physical Education in College Students
by Lili Qin, Shuang Hu, Dengyun Xu, Huan Wang, Wei Xuan, Tianfeng Lu and Xingzhou Gong
Appl. Sci. 2025, 15(20), 11037; https://doi.org/10.3390/app152011037 - 14 Oct 2025
Viewed by 2337
Abstract
Recent studies have identified the hip joint as a central component of the human kinetic chain, playing a pivotal role in optimizing force transmission during movement. Enhancing its functional capacity represents an effective strategy for enhancing overall physical well-being and preventing injuries. This [...] Read more.
Recent studies have identified the hip joint as a central component of the human kinetic chain, playing a pivotal role in optimizing force transmission during movement. Enhancing its functional capacity represents an effective strategy for enhancing overall physical well-being and preventing injuries. This study investigates the effects of an eight-week hip joint functional training program on the health-related physical fitness, hip joint function, and factors associated with injury risk in university students from a track and field elective class. A total of 56 participants were randomly assigned to an experimental group (n = 28) or a control group (n = 28). The experimental group incorporated hip joint functional training, which comprising dynamic stretching and activation exercises, into their standard physical education (PE) class activities, while the control group continued with the regular physical education curriculum. Pre-intervention and post-intervention assessments included hip joint range of motion (ROM), functional movement screening (FMS), a 50 m sprint, standing long jump, sit-and-reach test, and spinal health evaluations. Results indicated that the experimental group demonstrated significant improvements in multi-directional hip range of motion (ROM), with examples including flexion increasing by 10° and external rotation by 9°. These improvements were accompanied by significant gains in functional movement screen (FMS) scores, with significant improvements in the Hurdle Step, whose median score increased to 3.0, Active Straight Leg Raise, and Rotary Stability components (all p < 0.05) compared to the control group. Furthermore, the training significantly reduced spinal asymmetry (axial trunk rotation reduced from 3.86° to 3.43°) and enhanced performance in the 50 m sprint (−0.26 s) and standing long jump (+0.08 m) (all p < 0.05). These objective improvements in functional movement patterns, postural alignment, and physical performance are associated with key biomechanical factors known to influence injury risk, such as the demonstrated gains in joint mobility and movement efficiency. Therefore, incorporating hip joint functional training into college physical education programs may effectively enhance students’ fundamental movement quality, improve joint stability, and promote postural health, thereby mitigating key biomechanical risk factors. This approach offers a practical strategy for educators to improve student physical health in general PE settings. Full article
(This article belongs to the Special Issue The Impact of Sport and Exercise on Physical Health)
Show Figures

Figure 1

17 pages, 1830 KB  
Article
Green Extraction and Targeted LC-MS Analysis of Biopesticides in Honey Using Natural Deep Eutectic Solvents
by Theaveraj Ravi, Alba Reyes-Ávila, Laura Carbonell-Rozas, Asiah Nusaibah Masri, Antonia Garrido Frenich and Roberto Romero-González
Foods 2025, 14(19), 3438; https://doi.org/10.3390/foods14193438 - 8 Oct 2025
Cited by 1 | Viewed by 995
Abstract
Natural Deep Eutectic Solvents (NADES) were synthesized from food-grade components and evaluated as green extractants for the simultaneous recovery and liquid chromatography coupled to quadrupole-Orbitrap mass spectrometry (LC–Q-Orbitrap-MS) analysis of biopesticide residues in a complex matrix like honey. Conventional solid–liquid extraction (SLE) was [...] Read more.
Natural Deep Eutectic Solvents (NADES) were synthesized from food-grade components and evaluated as green extractants for the simultaneous recovery and liquid chromatography coupled to quadrupole-Orbitrap mass spectrometry (LC–Q-Orbitrap-MS) analysis of biopesticide residues in a complex matrix like honey. Conventional solid–liquid extraction (SLE) was applied, initially using choline chloride-2,3-butanediol (1:4, molar ratio) as the NADES extractant solvent, before systematically evaluating other NADES formulations. Extraction parameters, such as time (10 min, 20 min, and 30 min), technique (rotary mixing vs. sonication), and NADES composition, namely lactic acid–glucose–water (LGH, 5:1:9, molar ratio), lactic acid–glycerol–water (LGLH, 1:1:3, molar ratio), urea–glycerol–water (UGLH, 1:1:2, molar ratio), and choline chloride–2,3-butanediol (ChClBt, 1:4, molar ratio), were systematically optimized. Rotating agitation for 10 min yielded the highest overall recoveries and was therefore selected as the optimal extraction time. Rotary shaking was chosen over sonication due to its superior performance across both simple and complex matrices. Among the NADES tested, UGLH proved to be the most effective composition for the honey matrix. The analytical method was validated for the honey matrix. Linearity showed excellent performance across the tested concentration range, with R2 values above 0.95 for all analytes. Matrix effects were within ±20% for nearly half of the compounds, while a few exhibited moderate matrix enhancement. Recoveries ranged from 50.1% to 120.5% at 500 µg/kg and 1000 µg/kg, demonstrating acceptable extraction performance. Intra-day and inter-day precision showed relative standard deviations (RSDs) below 20% for most analytes. Limits of quantification (LOQs) were established at 500 µg/kg for eight compounds based on recovery and precision criteria. These results confirm the suitability of the proposed NADES-based method for sensitive and reliable analysis of biopesticide residues in honey. When compared to conventional extraction methods, the proposed NADES-based protocol proved to be a greener alternative, achieving the highest AGREEprep score due to its use of non-toxic solvents, lower waste generation, and overall sustainability. Full article
Show Figures

Figure 1

22 pages, 1669 KB  
Article
Adaptive Multi-Objective Optimization for UAV-Assisted Wireless Powered IoT Networks
by Xu Zhu, Junyu He and Ming Zhao
Information 2025, 16(10), 849; https://doi.org/10.3390/info16100849 - 1 Oct 2025
Viewed by 637
Abstract
This paper studies joint data collection and wireless power transfer in a UAV-assisted IoT network. A rotary-wing UAV follows a fly–hover–communicate cycle. At each hover, it simultaneously receives uplink data in full-duplex mode while delivering radio-frequency energy to nearby devices. Using a realistic [...] Read more.
This paper studies joint data collection and wireless power transfer in a UAV-assisted IoT network. A rotary-wing UAV follows a fly–hover–communicate cycle. At each hover, it simultaneously receives uplink data in full-duplex mode while delivering radio-frequency energy to nearby devices. Using a realistic propulsion-power model and a nonlinear energy-harvesting model, we formulate trajectory and hover control as a multi-objective optimization problem that maximizes the aggregate data rate and total harvested energy while minimizing the UAV’s energy consumption over the mission. To enable flexible trade-offs among these objectives under time-varying conditions, we propose a dynamic, state-adaptive weighting mechanism that generates environment-conditioned weights online, which is integrated into an enhanced deep deterministic policy gradient (DDPG) framework. The resulting dynamic-weight MODDPG (DW-MODDPG) policy adaptively adjusts the UAV’s trajectory and hover strategy in response to real-time variations in data demand and energy status. Simulation results demonstrate that DW-MODDPG achieves superior overall performance and a more favorable balance among the three objectives. Compared with the fixed-weight baseline, our algorithm increases total harvested energy by up to 13.8% and the sum data rate by up to 5.4% while maintaining comparable or even lower UAV energy consumption. Full article
(This article belongs to the Section Internet of Things (IoT))
Show Figures

Figure 1

Back to TopTop