Sign in to use this feature.

Years

Between: -

Subjects

remove_circle_outline
remove_circle_outline
remove_circle_outline
remove_circle_outline
remove_circle_outline
remove_circle_outline
remove_circle_outline

Journals

Article Types

Countries / Regions

Search Results (76)

Search Parameters:
Keywords = hexyl acetate

Order results
Result details
Results per page
Select all
Export citation of selected articles as:
15 pages, 13247 KB  
Article
Volatile Profiling and Variety Discrimination of Leather Using GC-IMS Coupled with Chemometric Analysis
by Lingxia Wang, Siying Li, Xuejun Zhou, Yang Lu, Xiaoqing Wang and Zhenbo Wei
Sensors 2026, 26(2), 382; https://doi.org/10.3390/s26020382 - 7 Jan 2026
Viewed by 106
Abstract
Volatile fingerprint analysis using Gas Chromatography–Ion Mobility Spectrometry (GC-IMS) was applied to differentiate cowhide (22 samples), sheepskin (6 samples), and pigskin (6 samples). A total of 126 signal peaks were detected from the whole GC-IMS dataset, with 96 volatile compounds identified. Principal Component [...] Read more.
Volatile fingerprint analysis using Gas Chromatography–Ion Mobility Spectrometry (GC-IMS) was applied to differentiate cowhide (22 samples), sheepskin (6 samples), and pigskin (6 samples). A total of 126 signal peaks were detected from the whole GC-IMS dataset, with 96 volatile compounds identified. Principal Component Analysis (PCA) revealed distinct clustering: cowhide exhibited unique volatile profiles, separating itself clearly from sheepskin and pigskin, which showed significant similarity. This was confirmed by Hierarchical clustering, K-means clustering (optimal k = 2), and Partial Least Squares Discriminant Analysis (PLS-DA) (R2 = 0.9836, Q2 = 0.9040). Cowhide was characterized by exclusive compounds (2-Hexanone, alpha-Thujene, Butyl acetate, 3-Methyl-2-butanol, 2-Heptanone, Hexyl methyl ether-monomer, Diethyl disulfide). Sheepskin and pigskin shared exclusive compounds (2-Methyl propanol, Isobutyl acetate, 2-Pentyl acetate, 3-Penten-2-one, 2,5-Dimethylfuran). Orthogonal PLS-DA (OPLS-DA) further differentiated sheepskin (Ethyl isobutanoate-dimer, Pentyl acetate-dimer, 3-Methyl-2-butanol, 2-Pentanone, 2-Methylbutanol-dimer, 3-Methyl-1-butanol, 2,5-Dimethylfuran, Propan-2-ol, Ethanol-dimer, and alpha-Thujene) and pigskin (Butan-2-one, Pentanal-dimer, 1-Pentanal-monomer, Ethyl vinyl ether, Z-2-Heptene, and Butyronitrile), identifying alpha-Thujene, 3-Methyl-2-butanol, and 2,5-Dimethylfuran as universal discriminatory markers. GC-IMS coupled with chemometric analysis provides a robust approach for leather authentication. Full article
(This article belongs to the Section Chemical Sensors)
Show Figures

Figure 1

20 pages, 1996 KB  
Article
A Study of Amino Acid Metabolism and the Production of Higher Alcohols and Their Esters in Sparkling Wines
by Štěpán Tesařík, Mojmír Baroň, Kamil Prokeš and Denisa Macková
Fermentation 2026, 12(1), 5; https://doi.org/10.3390/fermentation12010005 - 20 Dec 2025
Viewed by 557
Abstract
The presented article is focused on the study of amino acid metabolism and the related production of fusel alcohols and their esters in the secondary fermentation of sparkling wines. The production of fusel alcohols and their esters as a by-product of the metabolism [...] Read more.
The presented article is focused on the study of amino acid metabolism and the related production of fusel alcohols and their esters in the secondary fermentation of sparkling wines. The production of fusel alcohols and their esters as a by-product of the metabolism of individual amino acids during secondary fermentation and the influence of secondary fermentation with the use of individual amino acids as the only source of nitrogen was analyzed. Ten different amino acids were used. We used a control variant with the addition of ammonium hydrogen phosphate as an inorganic source of nitrogen and a control variant with an organic source of nitrogen in the form of an inactivated yeast, Saccharomyces cerevisiae, which contained all 20 amino acids in their natural ratio. The higher alcohols investigated were isoamyl alcohol, isobutanol, 2-phenylethanol, 1-propanol, 1-hexanol, and 1-butanol. The following esters of the higher alcohols were subsequently used: isoamyl acetate, hexyl acetate, phenethyl acetate, and isobutyl acetate. The individual fusel alcohols and esters were analyzed using GC-MS gas chromatography. The results pointed to different amino acid metabolisms in relation to the amount and production of fusel alcohols within the secondary fermentation and thus the sensory profile of sparkling wine. Full article
(This article belongs to the Section Fermentation for Food and Beverages)
Show Figures

Figure 1

17 pages, 14464 KB  
Article
Solvent-Free Catalytic Synthesis of Ethyl Butyrate Using Immobilized Lipase Based on Hydrophobically Functionalized Dendritic Fibrous Nano-Silica
by Mengqi Wang, Yi Zhang, Yunqi Gao, Huanyu Zheng and Mingming Zheng
Foods 2025, 14(24), 4272; https://doi.org/10.3390/foods14244272 - 11 Dec 2025
Viewed by 404
Abstract
Ethyl butyrate is a typical flavor ester with pineapple-banana scents, but the poor yield from natural fruits limits its feasibility in food and fragrance industries. In this study, dendritic fibrous nano-silica (DFNS) was hydrophobically modified with octyl groups (DFNS-C8) to immobilize [...] Read more.
Ethyl butyrate is a typical flavor ester with pineapple-banana scents, but the poor yield from natural fruits limits its feasibility in food and fragrance industries. In this study, dendritic fibrous nano-silica (DFNS) was hydrophobically modified with octyl groups (DFNS-C8) to immobilize Candida antarctica lipase B (CALB) for solvent-free esterification of ethyl butyrate. The immobilized lipase CALB@DFNS-C8, with the enzyme loading of 354.6 mg/g and the enzyme activity of 0.064 U/mg protein, achieved 96.0% ethyl butyrate conversion under the optimum reaction conditions where the molar ratio of butyric acid to ethanol was 1:3, with a reaction temperature and time of 40 °C and 4 h. Under the solvent-free catalytic reactions, CALB@DFNS-C8 presented the maximum catalytic efficiency of 35.1 mmol/g/h and retained 89% initial activity after ten reuse cycles. In addition, the immobilized lipase can efficiently catalyze the synthesis of various flavor esters (such as butyl acetate, hexyl acetate, butyl butyrate, etc.) and exhibits excellent thermostability and solvent tolerance. A molecular docking simulation reveals that the hydrophobic cavity around the catalytic triad stabilizes the acyl intermediate and ensures the precise orientation of both acid and alcohol substrates. This work provides new insights into the sustainable production of flavor esters using highly active and recyclable immobilized lipases through rational carrier hydrophobization and structural confinement design. Full article
Show Figures

Figure 1

17 pages, 1635 KB  
Article
Chemical Analysis and Antimicrobial Potential Assessment of Wild Laurel from the National Park Skadar Lake, Montenegro
by Dragica Bojović, Miomir Šoškić, Ana Žugić, Marina T. Milenković, Iva Ljumović and Vanja M. Tadić
Appl. Sci. 2025, 15(12), 6741; https://doi.org/10.3390/app15126741 - 16 Jun 2025
Cited by 1 | Viewed by 1528
Abstract
In light of the increasing demand for laurel, driven by renewed interest in natural products and traditional medicinal usage of this plant, our study aimed to investigate the in vitro antimicrobial activity of essential oils from leaves and fruits of laurel (EOL and [...] Read more.
In light of the increasing demand for laurel, driven by renewed interest in natural products and traditional medicinal usage of this plant, our study aimed to investigate the in vitro antimicrobial activity of essential oils from leaves and fruits of laurel (EOL and EOF, respectively) collected in the National Park Skadar Lake, Montenegro, as it related to their chemical composition, assessing the possibility of their usage in cosmetics and pharmaceuticals. Also, fatty oil from the remaining laurel fruit after EOF isolation was investigated as a possible source of bioactive compounds. The most abundant components in EOL and EOF were 1,8-cineol (35.1% and 33.3%, respectively) and α-terpinyl acetate (10.4% and 7.0%, respectively). Linalool (7.6%) was found in EOL, while α- pinene (5.8%) and β-elemene (5.7%) were present in significant amounts in EOF. Antibacterial and antifungal properties of EOL and EOF showed strong antibacterial activity against Staphylococcus aureus, Enterococcus faecalis, and Bacillus subtilis, and potent antifungal effects against Candida albicans, opening the door for their application as antimicrobial agents. Chemical analysis of fatty oil unexpectedly revealed prominent content of sesquiterpene lactone dehydrocostunolide and phenylpropanoid derivative (E)-2-hexyl-cinnamaldehyde (21% and 5%, respectively), suggesting further investigations of this waste material as the source of valuable compounds with proven health benefits. Full article
Show Figures

Figure 1

16 pages, 3968 KB  
Article
Effects of Glutathione-Enriched Inactive Dry Yeast on the Flavor Profile of Kiwi Wine
by Zhibo Yang, Chuan Song, Qiuyu Lan, Bin Hu, Zonghua Ao, Suyi Zhang, Junni Tang, Xin Du, Chenglin Zhu and Luca Laghi
Foods 2025, 14(10), 1760; https://doi.org/10.3390/foods14101760 - 15 May 2025
Viewed by 991
Abstract
This study aimed to explore the influence of glutathione-enriched inactive dry yeast (g-IDY) addition on the changes in aroma and taste compounds in kiwi wine (KW), produced from green-, red-, and yellow-flesh kiwifruits. In total, 42 aroma compounds and 67 taste compounds were [...] Read more.
This study aimed to explore the influence of glutathione-enriched inactive dry yeast (g-IDY) addition on the changes in aroma and taste compounds in kiwi wine (KW), produced from green-, red-, and yellow-flesh kiwifruits. In total, 42 aroma compounds and 67 taste compounds were characterized using GC-IMS and 1H-NMR, respectively. Among them, six aroma compounds and thirty-one taste compounds were determined as key compounds based on a t-test, variable importance in projection scores, and relative odor activity value. Results indicated that g-IDY addition significantly decreased the concentration of hexyl acetate and increased the concentrations of 1-hexanol-M and pentanal in KW produced from green- and yellow-flesh kiwifruits. Pearson correlation analysis revealed strong associations between key aroma and taste compounds, particularly highlighting significant negative correlations between amino acids and aroma compounds. The findings could shed light on KW processing optimization and provide theoretical support for integrating g-IDY into KW industrial production. Full article
(This article belongs to the Section Food Engineering and Technology)
Show Figures

Figure 1

21 pages, 4066 KB  
Article
Impact of Pulsed Electric Fields Combined with Dissolved Oxygen and Ferrous Ions on the Aroma and Components of Strong-Flavor Baijiu
by Jin Lu, Zhilei Zhou, Mengyang Huang, Zhongwei Ji, Hui Qin and Jian Mao
Foods 2025, 14(7), 1097; https://doi.org/10.3390/foods14071097 - 21 Mar 2025
Cited by 1 | Viewed by 948
Abstract
This research examined the influences of electric field strength and pulse frequency of pulsed electric field (PEF) treatment, along with the combined effects of dissolved oxygen and ferrous iron ions on the aroma and components of strong-flavor baijiu. PEF treatment improved fruity aromas [...] Read more.
This research examined the influences of electric field strength and pulse frequency of pulsed electric field (PEF) treatment, along with the combined effects of dissolved oxygen and ferrous iron ions on the aroma and components of strong-flavor baijiu. PEF treatment improved fruity aromas and decreased the pit mud odor. Electric field strength promoted the production of short-chain fatty acid esters, while pulse frequency facilitated the formation of acetal oxidation products. The most notable changes were observed at an electric field strength of 25 kV, and a pulse frequency of 350 Hz. Increasing dissolved oxygen significantly improves fruity and mellow aromas and promotes the generation of 17 compounds including ethyl lactate, ethyl butyrate, hexan-1-ol, octanoic acid, and 3-methylbutanal, while Fe2⁺ treatment reduces the fruity aroma of baijiu and significantly suppresses the production of 15 esters including ethyl hexanoate, hexyl hexanoate, and ethyl lactate. Dissolved oxygen may contribute to the generation of hydroxyl radicals and regulated oxidation reactions partially in baijiu. And, Fe2+ may react with organic acids to promote the hydrolysis of ester compounds. This study aims to offer valuable insights into the practical application of PEF in the flavor regulation of baijiu. Full article
(This article belongs to the Section Food Analytical Methods)
Show Figures

Figure 1

22 pages, 1466 KB  
Article
Comparative Analysis of Aroma Emissions in ‘Gala’ Apples Stored in Ethanol- and Hexanal-Enriched Controlled Atmosphere
by Erika Jesenko, Rajko Vidrih and Emil Zlatić
Foods 2025, 14(6), 930; https://doi.org/10.3390/foods14060930 - 9 Mar 2025
Cited by 2 | Viewed by 2037
Abstract
The objectives of this study were to investigate the effects of extended and constant ethanol and hexanal exposure on ‘Gala’ apples’ production of aroma compounds after long-term CA storage. ‘Gala’ apples were stored in a CA under 2 kPa O2 and 98 [...] Read more.
The objectives of this study were to investigate the effects of extended and constant ethanol and hexanal exposure on ‘Gala’ apples’ production of aroma compounds after long-term CA storage. ‘Gala’ apples were stored in a CA under 2 kPa O2 and 98 kPa N2 at 1.0 ± 0.1 °C with a constant ethanol (CA-et) or hexanal (CA-he) concentration maintained at 50 µgL−1 throughout a six-month storage period. A total of 25 volatile compounds (VOCs) were identified. The odor activity value (OAV) results show that nine VOCs were key aroma compounds. Among them, hexyl acetate, 2-methylbutyl acetate, and 1-butanol were the highest. Hexanal increased the production of hexyl acetate, while ethanol increased the production of 2-methylbutyl acetate and ethyl 2-methylbutanoate. Both precursors promoted the production of 1-butanol after two months of storage and 1 day of shelf life. Overall, the impact of the precursors on aroma production was more pronounced after two months than after six months of storage. Different storage atmospheres significantly influenced VOC correlations, suggesting that ethanol and hexanal addition altered aroma biosynthesis pathways in the ‘Gala’ apples. For varieties like ‘Gala’ that rapidly lose their aroma during CA storage, CA-et and CA-he treatments may be beneficial for short-term storage, enhancing key aroma compounds and improving sensory quality. Full article
(This article belongs to the Special Issue Novel Insights into Food Flavor Chemistry and Analysis)
Show Figures

Figure 1

18 pages, 667 KB  
Article
Effects of Hexanal Supplementation on Volatile Compound Profiles and Quality Parameters of ‘Fuji Kiku’ Apples During Cold Storage and Shelf Life
by Erika Jesenko, Rajko Vidrih and Emil Zlatić
Agronomy 2025, 15(2), 292; https://doi.org/10.3390/agronomy15020292 - 24 Jan 2025
Cited by 3 | Viewed by 2575
Abstract
The effects of hexanal supplementation in the storage atmosphere of ‘Fuji Kiku’ apples were investigated. The contents of volatile compounds (VOCs) in the headspace emitted by apple fruit during cold storage and in the headspace of apple fruit and juice during shelf life [...] Read more.
The effects of hexanal supplementation in the storage atmosphere of ‘Fuji Kiku’ apples were investigated. The contents of volatile compounds (VOCs) in the headspace emitted by apple fruit during cold storage and in the headspace of apple fruit and juice during shelf life were determined. Hexanal treatment during storage significantly affected the VOC profile by stimulating the production or retention of key esters, including hexyl acetate, ethyl acetate, and butyl 2-methylbutanoate, during cold storage. Supplementation of hexanal also increased the production of linear esters, especially hexyl acetate, and promoted the formation of branched esters such as ethyl 2-methylbutanoate and hexyl 2-methylbutanoate during shelf life. Hexanal also increased the alcohol concentrations, with a significant increase in hexanol and 2-pentanol. Partial least squares discriminant analysis showed clear separation between control and hexanal-treated samples, with compounds like butyl hexanoate and 2-methyl-1-butanol being the most influential. Apple juice extracted from the flesh of hexanal-treated apples exhibited higher concentrations of key VOCs, including 2-methylbutyl acetate, hexyl acetate, and 2-methyl-1-butanol. No significant differences in firmness were observed; however, hexanal showed an inhibitory effect on the colour development of fruit. This study highlights the potential of hexanal in influencing aroma-related compounds and provides insight into strategies to improve postharvest aroma in apples. Full article
(This article belongs to the Section Horticultural and Floricultural Crops)
Show Figures

Figure 1

18 pages, 4435 KB  
Article
Quality Evaluation and Shipping Export Potential of ‘Eliteggul’ Korean Melon (Cucumis melo var. makuwa) to Singapore Using MAP Technology
by Yu-Jin Jang, Da-Yeong Ko, Jung-A Ryu, Min-Gu Kang, Jeung-Sul Han and Kang-Mo Ku
Horticulturae 2024, 10(12), 1354; https://doi.org/10.3390/horticulturae10121354 - 17 Dec 2024
Cited by 1 | Viewed by 2755
Abstract
Korean melons (Cucumis melo var. makuwa), which have a short shelf life and are prone to browning, face challenges when exported over long-distance via maritime shipping. However, the high firmness and low suture browning rate of the ‘Eliteggul’ cultivar suggest its [...] Read more.
Korean melons (Cucumis melo var. makuwa), which have a short shelf life and are prone to browning, face challenges when exported over long-distance via maritime shipping. However, the high firmness and low suture browning rate of the ‘Eliteggul’ cultivar suggest its potential suitability for long-distance export. This study aimed to evaluate the export suitability of ‘Eliteggul’ by comparing it to the widely grown cultivar ‘Alchankkul’. Consumer preferences were assessed based on fragrance, sweetness, overall preference, appearance, and firmness. Both cultivars were grown and harvested in a commercial greenhouse in Seongju-gun, South Korea. After being treated with modified atmosphere film, the fruits were stored at 6 °C for 1 day, transported to Singapore in a shipping container at 7.4 °C for 13 days, and distributed at 22 °C for 3 days. After 14 days of storage, analysis in Singapore showed that ‘Eliteggul’ maintained a significantly higher firmness at 12.9 ± 0.3 kg·cm2 compared to ‘Alchankkul’, which showed firmness at 8.1 ± 0.4 kg·cm2. Additionally, ‘Eliteggul’ exhibited less browning on the white sutures at 1.3 ± 0.1, indicating better preservation of its quality than ‘Alchankkul’, at 2.0 ± 0.3. Even at 14 + 3 days, ‘Eliteggul’ maintained a firmness of 12.8 ± 0.2 kg·cm2, which was significantly higher than that of ‘Alchankkul’, which showed a firmness of 7.7 ± 0.5 kg·cm2. Consumer preference surveys (n = 78) conducted in the local market revealed that customers favored the fragrance and sweetness of ‘Alchankkul’. Correspondingly, an analysis of volatile organic compounds (VOCs) from melon juice using a Twister stir bar method showed that ‘Alchankkul’ had significantly higher levels of ethyl(methylthio)acetate, ethyl propanoate, and benzyl alcohol, known to contribute to a sweet flavor. Furthermore, a thermal desorption tube VOCs test indicated that hexyl acetate and 2-methylbutyl 2-methylbutyrate were also significantly higher in ‘Alchankkul’. Despite this result, there was no significant difference in the overall preference scores between the two cultivars. This study indicates that ‘Eliteggul’, with a superior firmness, reduced browning, and high consumer acceptance, is ideal for long-distance export, offering foundational data to bridge the research gap in export-oriented melons and support the broader distribution of Korean cultivars. Full article
Show Figures

Figure 1

10 pages, 577 KB  
Communication
Targeted Study of the Effect of Yeast Strain on Volatile Compounds Produced in Sorghum Beer
by Drew Budner, Joseph Carr, Brett Serafini, Samantha Tucker, Elisabeth Dieckman-Meyer, Lindsey Bell and Katherine A. Thompson-Witrick
Foods 2024, 13(22), 3626; https://doi.org/10.3390/foods13223626 - 14 Nov 2024
Viewed by 1482
Abstract
An increase in the consumer demand and the availability of gluten-free products has led to several brewers investigating brewing with grains other than barley. The primary grain of choice has been sorghum. These new gluten-free beers have a unique flavor and aroma, which [...] Read more.
An increase in the consumer demand and the availability of gluten-free products has led to several brewers investigating brewing with grains other than barley. The primary grain of choice has been sorghum. These new gluten-free beers have a unique flavor and aroma, which previous research has shown is the result of differences in concentration for key chemical compounds, including ethyl butyrate, butyl acetate, isoamyl acetate, ethyl caproate, hexyl acetate, 1-octanol, nonanal, ethyl octanoate, and ethyl decanoate. This study focused looked at the influence different strains of yeast had on the concentration of these key compounds. Beer was brewed using either barley or sorghum malt extract. The concentrations of these key volatile compounds were determined using Solid Phase Microextraction (SPME) with Gas Chromatography and Mass Spectral (GC-MS) detection. Overall, it was found that the concentrations of these compounds were statistically different in the beers brewed from these two grain types. However, the yeast strain had no significant impact on the concentrations. Full article
Show Figures

Figure 1

42 pages, 3480 KB  
Article
Study on Evaluation of Fruit Aroma of Plum Variety Resources Based on Headspace Solid-Phase Microextraction Combined with Gas Chromatography–Mass Spectrometry
by Hailong Sun, Xiaofeng Lu, Yang Wang, Jing Li and Shuo Liu
Foods 2024, 13(21), 3515; https://doi.org/10.3390/foods13213515 - 3 Nov 2024
Cited by 6 | Viewed by 2984
Abstract
To explore the characteristics of and variations in aroma components across different plum varieties and maturity stages, this study employed headspace solid-phase microextraction combined with gas chromatography–mass spectrometry (HS-SPME-GC-MS). This method was used to systematically analyze the aroma components of 12 early-maturing, 15 [...] Read more.
To explore the characteristics of and variations in aroma components across different plum varieties and maturity stages, this study employed headspace solid-phase microextraction combined with gas chromatography–mass spectrometry (HS-SPME-GC-MS). This method was used to systematically analyze the aroma components of 12 early-maturing, 15 medium-maturing, and 11 late-maturing plum varieties. The variations in volatile components among these three germplasm types were then compared using multivariate statistical methods. The examination revealed that 138 aromatic components were meticulously identified and quantified, such as 26 aldehydes, 63 esters, 13 ketones, 30 alcohols, and six other compounds. Thirteen main aroma compounds including acetic acid hexyl ester, (Z)-3-hexen-1-ol acetate, hexanal, 1-hexanol, 3-hexenal, butanoic acid butyl ester, (E)-2-hexen-1-ol, hexanoic acid butyl ester, propanoic acid butyl ester, (E)-2-hexenal, L-.alpha.-terpineol, (Z)-2-hexen-1-ol acetate, and 1-butanol were considered dominant. The orthogonal partial least squares discriminant analysis (OPLS-DA) combined with variable importance projection (VIP) results showed that 24 differential aroma compounds were screened out from 38 varieties of plum fruits based on their differences in aroma components, which can be used to distinguish plum fruits at different ripening times. Twenty-four aroma-contributing compounds were identified based on their odor activity values (OAVs). Among these, 14 key aroma components with OAVs ≥ 10 were highlighted. In summary, the aroma compounds of early- and late-maturing plum germplasm exhibited rich diversity, with significant differences in aroma components between plums of varying maturity and germplasm. These differences can serve as indicators for identifying different plum germplasm. Full article
(This article belongs to the Section Food Analytical Methods)
Show Figures

Figure 1

12 pages, 1155 KB  
Article
Unveiling the Larvicidal Potential of Golpar (Heracleum persicum Desf. ex Fisch.) Essential Oil and Its Main Constituents on Aedes and Anopheles Mosquito Vectors
by Marta Ferrati, Cecilia Baldassarri, Paolo Rossi, Guido Favia, Giovanni Benelli, Livia De Fazi, Mohammad Reza Morshedloo, Luana Quassinti, Riccardo Petrelli, Eleonora Spinozzi and Filippo Maggi
Plants 2024, 13(21), 2974; https://doi.org/10.3390/plants13212974 - 24 Oct 2024
Viewed by 1794
Abstract
Natural products are thoroughly studied as valuable alternatives to synthetic insecticides. Heracleum persicum Desf. ex Fisch. (Apiaceae), commonly known as Golpar, is an Iranian medicinal plant largely employed as a spice, which has previously revealed insecticidal potential. The chemical composition of H. persicum [...] Read more.
Natural products are thoroughly studied as valuable alternatives to synthetic insecticides. Heracleum persicum Desf. ex Fisch. (Apiaceae), commonly known as Golpar, is an Iranian medicinal plant largely employed as a spice, which has previously revealed insecticidal potential. The chemical composition of H. persicum essential oil (EO) was investigated by GC-MS and was mainly dominated by hexyl butyrate (36.1%) and octyl acetate (23.7%). The EO and its main esters were tested on three mosquito species. Aedes aegypti (L.) larvae were the most sensitive to all tested products. Lethal concentrations (LC50) of 59.09, 53.59, and 47.05 ppm were recorded for the EO, hexyl butyrate, and octyl acetate, respectively. Aedes albopictus (Skuse) and Anopheles gambiae Giles demonstrated comparable sensitivity to the EO, with LC50 values of 102.97 and 97.91 ppm, respectively, whereas the isolated constituents appeared more active on An. gambiae (LC50 of hexyl butyrate and octyl acetate of 70.97 and 60.71 ppm, respectively) with respect to Ae. albopictus (LC50 of hexyl butyrate and octyl acetate of 85.40 and 91.38 ppm, respectively). Low toxicity was registered for both EO and single components against human embryonic kidney (HEK293) cells. Overall, the H. persicum EO, hexyl butyrate, and octyl acetate could be further considered for larvicide development. Full article
(This article belongs to the Section Phytochemistry)
Show Figures

Figure 1

16 pages, 2486 KB  
Article
The Effect of Reduced Nitrogen Fertilizer Application on japonica Rice Based on Volatile Metabolomics Analysis
by Jiahao Wu, Qian Wang, Dong Zhang, Xiaoliang Duan and Hui Sun
Foods 2024, 13(20), 3310; https://doi.org/10.3390/foods13203310 - 18 Oct 2024
Cited by 1 | Viewed by 1179
Abstract
Nitrogen is critical for rice yield and quality, but its overuse can be detrimental to efficiency and the environment. To identify changes in the quality of rice in response to the reduced application of nitrogen fertilizer, we carried out a comprehensive metabolomics study [...] Read more.
Nitrogen is critical for rice yield and quality, but its overuse can be detrimental to efficiency and the environment. To identify changes in the quality of rice in response to the reduced application of nitrogen fertilizer, we carried out a comprehensive metabolomics study of SuiJing 18 using volatile metabolomics methods. Our results showed that SuiJing 18 had a total of 358 volatile metabolites, mainly lipids (16.25%), terpenoids (15.41%), heterocyclic compounds (15.13%), and hydrocarbons (13.45%). SuiJing 18 underwent significant changes in response to the reduced application of nitrogen fertilizer. Key sweet volatile compounds such as 4-methyl-benzeneacetaldehyde, hexyl acetate, and 2-methylnaphthalene were present at significantly higher levels when nitrogen fertilizer was applied at a rate of 68 kg of pure nitrogen per hectare, and their flavor characteristics also differed significantly from the compounds resulting from the other two treatments. Focusing on 16 differential volatile metabolites, we further investigated their effects on flavor and quality, thus laying the foundation for a greater understanding of the biomarkers associated with changes in rice quality. This study contributes to a better understanding of the mechanisms underlying changes in rice quality after reduced nitrogen fertilizer application. Full article
(This article belongs to the Section Foodomics)
Show Figures

Figure 1

20 pages, 20645 KB  
Article
Characterization of Changes in Ripening Process of Volatile Apple Compounds Based on HS-SPME-GC-MS Analysis
by Jun Ma, Xiaolong Li, Yannan Chu, Haiying Yue, Zehua Xu, Baiyun Li, Xianyi Wu, Jun Gan and Yonghua Jia
Agriculture 2024, 14(10), 1787; https://doi.org/10.3390/agriculture14101787 - 11 Oct 2024
Cited by 4 | Viewed by 2974
Abstract
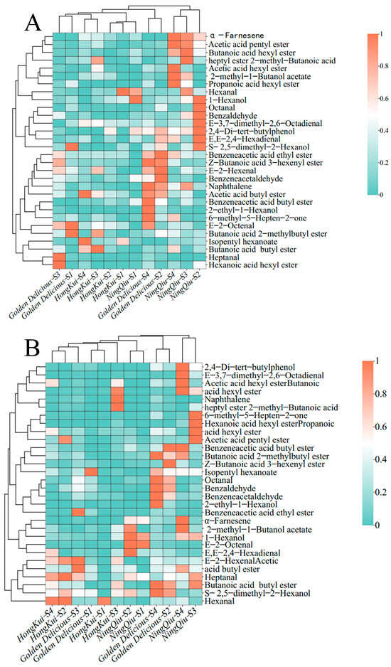
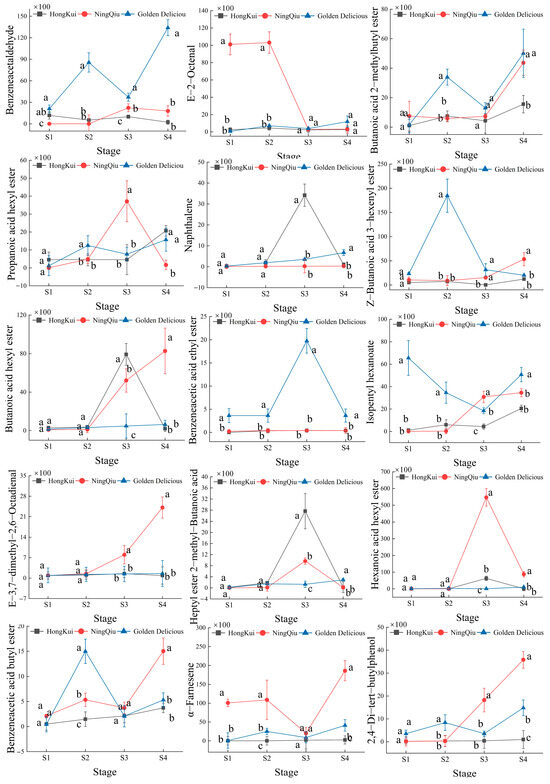
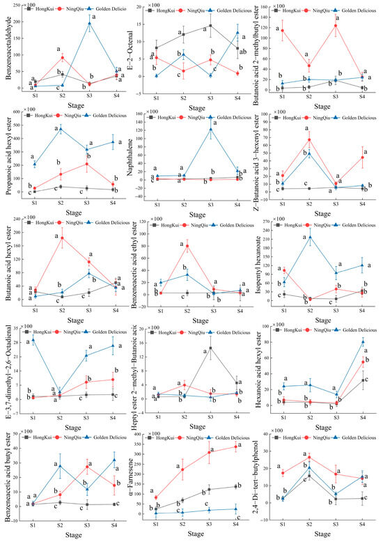
The aim of this study was to identify the aromatic compounds present in different apple varieties and to gain insights into the changes in the aromatic compounds during ripening. Three apple varieties (“Red Astrachan”, “Ning Qiu”, and “Golden Delicious”) at different stages of [...] Read more.
The aim of this study was to identify the aromatic compounds present in different apple varieties and to gain insights into the changes in the aromatic compounds during ripening. Three apple varieties (“Red Astrachan”, “Ning Qiu”, and “Golden Delicious”) at different stages of ripening were selected for this study; their peel and pulp were analyzed via headspace solid-phase microextraction (HS-SPME)–gas chromatography–mass spectrometry (HS-SPME-GC-MS), and 30 volatile compounds were identified. The samples’ differences were analyzed using heat map cluster analysis, principal component analysis (PCA), and an independent samples t-test. The results showed that the content of aromatic compounds in the peel was higher than that in the pulp. The relative content of esters in the aromatic compounds of the three apple varieties followed the order of pulp > peel and “Ning Qiu” > “Golden Delicious” > “Red Astrachan”. This suggests that “Ning Qiu” combines the advantages of its parents in terms of its aroma content. The highest concentrations of aroma compounds in “Red Astrachan” and “Ning Qiu” accumulate before the ripening stage, and care should be taken to choose an appropriate harvesting time according to the different needs during production. The main compounds of “Red Astrachan” are aldehydes and C8 esters, while those of “Ning Qiu” and “Golden Delicious” are alkenes and esters. After analyzing the relative odor activity values (rOAVs) of key volatile compounds and their aroma descriptors during the harvest period, acetic acid pentyl ester, butanoic acid hexyl ester, hexanoic acid hexyl ester, and 2-ethyl-1-Hexanol were found to contribute the most to the overall flavor of the peel and pulp. “Ning Qiu” combines the parental advantages of the concentrated peel of “Red Astrachan” and the astringent pulp of “Golden Delicious”, with compounds in its composition that give a pleasing aroma. Mature “Ning Qiu” fruits have a more intense aroma and fruity flavor. The development of flavor-specific varieties has provided the theoretical basis for future research in molecular hybridization, molecular-assisted breeding, and the molecular biology of apple flavor synthesis and metabolism. Full article
(This article belongs to the Section Agricultural Product Quality and Safety)
Show Figures

Figure 1

22 pages, 9571 KB  
Article
Differences in the Determination of Volatile Organic Compounds between Chrysanthemum morifolium Ramat. and Chrysanthemum indicum L. (Wild Chrysanthemum) by HS-GC-IMS
by Gaigai Liu, Hao Duan, Yue Zheng, Jinhong Guo, Diandian Wang and Wenjie Yan
Molecules 2024, 29(19), 4609; https://doi.org/10.3390/molecules29194609 - 27 Sep 2024
Cited by 11 | Viewed by 2036
Abstract
Chrysanthemums and wild chrysanthemums are herbs with high application value. As edible plants of the Asteraceae family, they have good antioxidant, anti-inflammatory and hepatoprotective properties. Chrysanthemums and wild chrysanthemums contain a wide variety of volatile organic compounds, and these volatile components are the [...] Read more.
Chrysanthemums and wild chrysanthemums are herbs with high application value. As edible plants of the Asteraceae family, they have good antioxidant, anti-inflammatory and hepatoprotective properties. Chrysanthemums and wild chrysanthemums contain a wide variety of volatile organic compounds, and these volatile components are the main factors contributing to the flavor differences. Therefore, in this study, we investigated the volatile components of holland chrysanthemum from Bozhou, Anhui Province, Chu-chrysanthemum from Chuzhou, Anhui Province, Gong-chrysanthemums from Huangshan, Anhui Province, Huai-chrysanthemums from Jiaozuo, Henan Province, Hang-chrysanthemum from Hangzhou, Zhejiang Province, and wild chrysanthemum from Dabie Mountain by headspace–gas chromatography–ion mobility spectrometry (HS-GC-IMS) coupled with principal component analysis (PCA). The results showed that Chrysanthemum and wild chrysanthemum contain alcohols, esters, hydrocarbons, ketones, aldehydes, acids, camphor, pyrazines and furans. Among them, alcohols, esters and hydrocarbons accounted for more than 15%. It was hypothesized that 2-methyl-1-propanol, 2-methylbutanol, 1-hexanol in alcohols and hexyl acetate, 3-methylbutyl acetate and ethyl 2-methylpropanoate in esters might be the main reasons for the alcoholic and sweet flavors of chrysanthemum and chrysanthemum officinale. Based on the principal component analysis, cluster analysis with the Euclidean distance and similarity analysis of fingerprints, it was found that there were significant differences in the volatile components in chrysanthemums from different origins, among which the differences between Chu-chrysanthemum and Hang-chrysanthemum were the most significant. In addition, as a genus of wild chrysanthemum with the same species, it contains a richer variety of volatile organic compounds, and the content of hydrocarbons and alcohols is significantly higher than that of chrysanthemum. Full article
Show Figures

Figure 1

Back to TopTop