Quality Evaluation and Shipping Export Potential of ‘Eliteggul’ Korean Melon (Cucumis melo var. makuwa) to Singapore Using MAP Technology
Abstract
1. Introduction
2. Materials and Methods
2.1. Sample Preparation and Exporting Procedures
2.2. Determination of Browning Injury Index and Visual Marketability
2.3. Firmness Analysis and Weight Loss
2.4. Total Soluble Solids
2.5. Surface Color Analysis
2.6. Local Consumers Sensory Survey
2.7. Analysis of Volatile Organic Compounds (VOCs)
2.7.1. Sorption Tube Preparation
2.7.2. Sampling Process of K-Melon Juice and Fruit
2.7.3. Analysis of K-Melon Juice and Fruit Using Thermal Desorption Gas Chromatography–Mass Spectrometry
2.7.4. VOCs Data Processing and Analysis
2.8. Statistical Analysis
3. Results
3.1. Temperature and Humidity During K-Melon Exporting Procedure
3.2. Visual Quality of Fruit, Browning Index, and Marketability
3.3. Storage Effects on the Quality of Two Cultivars of K-Melon
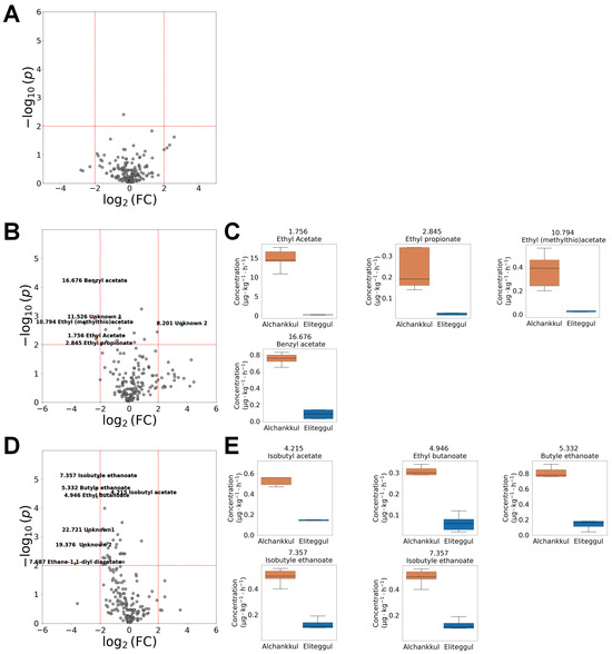
3.4. Comparison of VOC Emissions on Two Cultivar K-Melons Across Different Storge Days
3.5. Effect of Five Attributes Among Two K-Melons Cultivars on Local Consumers Preference
4. Discussion
4.1. Marketability and Long-Distance Storage Quality of ‘Eliteggul’
4.2. Export Potential of ‘Eliteggul’ Based on Sensory Evaluation
4.3. The Connection Between VOCs and Consumer Perception of K-Melon
4.4. Future Research Directions for Singapore K-Melon Export
5. Conclusions
Supplementary Materials
Author Contributions
Funding
Data Availability Statement
Acknowledgments
Conflicts of Interest
Appendix A
| Attributes | Questionaire |
|---|---|
| Overall Preference | Please rate your overall preference between the Alchankkul and Eliteggul melon varieties based on taste and appearance (a) Strong Preference for Alchankkul (b) Preference for Alchankkul (c) Neutral (d) Preference for Eliteggul (e) Strong Preference for Eliteggul |
| Sweetness | Please compare the sweetness between the two melon varieties (a) Strong Preference for Alchankkul (Much Sweeter) (b) Preference for Alchankkul (Sweeter) (c) Neutral (d) Preference for Eliteggul (Sweeter) (e) Strong Preference for Eliteggul (Much Sweeter) |
| Fragrance | Please compare the fragrance between the two melon varieties (a) Strong Preference for Alchankkul (Much More Fragrant) (b) Preference for Alchankkul (More Fragrant) (c) Neutral (d) Preference for Eliteggul (More Fragrant) (e) Strong Preference for Eliteggul (Much More Fragrant) |
| Firmness | Please compare the firmness between the two melon varieties (a) Strong Preference for Alchankkul (Much Firmer) (b) Preference for Alchankkul (Firmer) (c) Neutral (d) Preference for Eliteggul (Firmer) (e) Strong Preference for Eliteggul (Much Firmer) |
| Appearance Quality | Please compare the appearance quality between the two melon varieties (a) Strong Preference for Alchankkul (Much Better Appearance) (b) Preference for Alchankkul (Better Appearance) (c) Neutral (d) Preference for Eliteggul (Better Appearance) (e) Strong Preference for Eliteggul (Much Better Appearance) |
| Willingness to Purchase | If Elite melons are imported with good quality, would you be willing to buy them for 3 Singapore dollars each? (a) Yes (b) No |

References
- Lee, S.-I.; Kwon, Y.-S.; Bae, K.-M.; Song, I.-H. Recent progresses for the variety classification and denomination of oriental melon and melon (Cucumis melo L.). Hortic. Sci. Technol. 2004, 22, 515–522. [Google Scholar]
- Lee, G.-Y.; Park, M.-H.; Ku, K.-M. Metabolomic change of oriental melon and its skin browning by coconut oil and beeswax coating treatment during room temperature storage. J. Agric. Life Sci. 2022, 56, 107–115. [Google Scholar] [CrossRef]
- Seongju City Agricultural Technology Center. Korean Melon Production Statistics. Available online: https://www.sj.go.kr/sj-atc/page.do?mnu_uid=4178& (accessed on 6 August 2024).
- Lee, M.-W. Price of Korean Melons Drops by Over 40% Compared to Last Year Due to Market Flooding. Available online: https://www.nongmin.com/article/20230424500596 (accessed on 20 November 2024).
- Kati. Competitiveness Analysis of Export Markets for Korean Melons and Sweet Potatoes. Available online: https://www.kati.net/board/trendReportView.do?board_seq=101417 (accessed on 20 November 2024).
- World Trade Organization. Export Subsidies and Other Export Support Measures. Available online: https://www.wto.org/english/tratop_e/agric_e/factsheetagric17_e.htm (accessed on 21 November 2024).
- Choi, J.-W.; Chang, M.-S.; Lee, J.H.; Hong, Y.; Kim, J.G. Changes in quality of oriental melon ‘Smartkkul’ during vessel transportation. Hortic. Sci. Technol. 2018, 36, 560–568. [Google Scholar] [CrossRef]
- Park, M.-H.; Chang, E.-H.; Yang, H.-J.; Lee, J.-S.; Do, G.-R.; Song, H.J.; Chang, M.-S.; Ku, K.-M. Modified atmosphere and humidity film reduces browning susceptibility of oriental melon suture tissue during cold storage. Foods. 2020, 9, 1329. [Google Scholar] [CrossRef]
- Yoo, J.-G.; Kang, I.-K. Effect of ascorbic acid, salicylic acid, and polyethylene film treatments on fruit quality and stripes browning of ‘Smartkkul’ oriental melon during low temperature storage. J. Agric. Life Sci. 2022, 56, 1–10. [Google Scholar] [CrossRef]
- Lim, S.-Y.; Choi, J.-W.; Park, M.-H.; Choi, H.-R.; Yun, Y.-E.; Lee, J.-H. Correlation analysis of postharvest quality factors in Korean melon according to browning status of pericarp. Hortic. Sci. Technol. 2023, 41, 57–58. [Google Scholar]
- Oh, S.-H.; Choi, H.-J.; Ryu, Y.-H.; Sohn, H.-R.; Cheung, J.-D.; Kang, M.-G. Development of edible coating to suppress the peel browning in Korean melon and demonstration of the effect during shipping to Singapore. Hortic. Sci. Technol. 2019, 37, 207. [Google Scholar]
- Choi, J.H.; Park, N.Y.; Won, D.Y.; Baek, C.H.; Seo, Y.J.; Kang, M.G. Fruit characteristics of export-appropriate varieties ‘Hwanhoseong’ and ‘Elitekkul’ grown in hydroponic and soil cultivation. Hortic. Sci. Technol. 2024, 42, 152. [Google Scholar]
- Ryu, J.-A.; Yoon, S.-R.; Park, J.-M.; Park, S.-H. Analysis of film packing and marketing temperature effects on storage potential of Korean melon. Hortic. Sci. Technol. 2023, 41, 220. [Google Scholar]
- Rural Development Administration. Stages of Conventional Cultivation for Korean Melon. Available online: https://www.nongsaro.go.kr/portal/ps/psb/psbl/workScheduleDtl.ps?menuId=PS00087&cntntsNo=30640&sKidofcomdtySeCode=VC (accessed on 20 November 2024).
- Ju, W.; Lee, J.-H.; Do, E.; Ko, D.-Y.; Jee, E.; Chang, M.-S.; Eum, H.L.; Yang, H.; Ku, K.-M. Controlled atmosphere storage enhances Korean melon shelf life and quality: A comparative metabolic analysis with reefer container export. Postharvest Biol. Technol. 2025, 219, 113238. [Google Scholar] [CrossRef]
- Ryu, J.-A.; Yoon, S.-R.; Jang, K.-S.; Kim, J.-S. Changes in the Quality of Oriental Melons During Storage According to the Harvest Period. Hortic. Sci. Technol. 2021, 39, 198. [Google Scholar]
- Ding, X.; Zheng, Y.; Jia, R.; Li, X.; Wang, B.; Zhao, Z. Comparison of fruit texture and storage quality of four apple varieties. Foods. 2024, 13, 1563. [Google Scholar] [CrossRef]
- Moggia, C.; Valdés, Y.; Arancibia, A.; Valdés, M.; Radrigan, C.; Icaza, G.; Beaudry, R.; Lobos, G.A. A comparison of firmness assessment instruments for fresh Blueberry fruit. HortTechnology. 2022, 32, 172–181. [Google Scholar] [CrossRef]
- Xu, R.; Chen, Q.; Zhang, Y.; Li, J.; Zhou, J.; Wang, Y.; Chang, H.; Meng, F.; Wang, B. Research on flesh texture and quality traits of Kiwifruit (cv. Xuxiang) with fluctuating temperatures during cold storage. Foods 2023, 12, 3892. [Google Scholar] [CrossRef]
- Roger Harker, F.; Redgwell, R.J.; Hallett, I.C.; Murray, S.H. Texture of Fresh Fruit. Hortic. Rev. 2010, 20, 121–224. [Google Scholar] [CrossRef]
- Lee, S.K.; Kader, A.A. Preharvest and postharvest factors influencing vitamin C content of horticultural crops. Postharvest Biol. Technol. 2000, 20, 207–220. [Google Scholar] [CrossRef]
- Ezura, H.; Owino, W.O. Melon, an alternative model plant for elucidating fruit ripening. Plant Sci. 2008, 175, 121–129. [Google Scholar] [CrossRef]
- Schemberger, M.O.; Stroka, M.A.; Reis, L.; de Souza Los, K.K.; de Araujo, G.A.T.; Sfeir, M.Z.T.; Galvão, C.W.; Etto, R.M.; Baptistão, A.R.G.; Ayub, R.A. Transcriptome profiling of non-climacteric ‘yellow’ melon during ripening: Insights on sugar metabolism. BMC Genom. 2020, 21, 262. [Google Scholar] [CrossRef]
- Forney, C.F. Horticultural and other factors affecting aroma volatile composition of small fruit. HortTechnology 2001, 11, 529–538. [Google Scholar] [CrossRef]
- Yin, H.; Jiang, Y.; Zhong, Y.; Wang, D.; Liu, C.; Wang, J.-L.-T.; Zhang, M.; Zhang, C.; Deng, Y. Volatomics-assisted characterization of flavor contributors during ripening of wallace melon (Cucumis melo L.). Curr. Nutr. Food Sci. 2024, 20, 1296–1306. [Google Scholar] [CrossRef]
- Kyriacou, M.C.; Leskovar, D.I.; Colla, G.; Rouphael, Y. Watermelon and melon fruit quality: The genotypic and agro-environmental factors implicated. Sci. Hortic. 2018, 234, 393–408. [Google Scholar] [CrossRef]
- Yan, J.W.; Ban, Z.J.; Lu, H.Y.; Li, D.; Poverenov, E.; Luo, Z.s.; Li, L. The aroma volatile repertoire in strawberry fruit: A review. J. Sci. Food Agric. 2018, 98, 4395–4402. [Google Scholar] [CrossRef] [PubMed]
- Tarko, T.; Duda, A. Volatilomics of fruit wines. Molecules 2024, 29, 2457. [Google Scholar] [CrossRef] [PubMed]
- Villatoro, C.; Altisent, R.; Echeverría, G.; Graell, J.; López, M.; Lara, I. Changes in biosynthesis of aroma volatile compounds during on-tree maturation of ‘Pink Lady®’ apples. Postharvest Biol. Technol. 2008, 47, 286–295. [Google Scholar] [CrossRef]
- Januszek, M.; Satora, P.; Pater, A.; Wajda, Ł. The role of keeving in modulating fermentation and the flavour profiles of apple brandy. Biomolecules 2024, 14, 1322. [Google Scholar] [CrossRef]
- Lee, B.; Lin, P.-C.; Cha, H.s.; Luo, J.; Chen, F. Characterization of volatile compounds in Cowart muscadine grape (Vitis rotundifolia) during ripening stages using GC-MS combined with principal component analysis. Food Sci. Biotechnol. 2016, 25, 1319–1326. [Google Scholar] [CrossRef]
- Park, M.-H.; Ko, D.Y.; Do, K.R.; Moon, H.-W.; Malka, S.K.; Ku, K.-M. Hot water treatment alleviates peel browning in oriental melons through cutin biosynthesis: A comprehensive metabolomics approach. Postharvest Biol. Technol. 2023, 204, 112451. [Google Scholar] [CrossRef]







Disclaimer/Publisher’s Note: The statements, opinions and data contained in all publications are solely those of the individual author(s) and contributor(s) and not of MDPI and/or the editor(s). MDPI and/or the editor(s) disclaim responsibility for any injury to people or property resulting from any ideas, methods, instructions or products referred to in the content. |
© 2024 by the authors. Licensee MDPI, Basel, Switzerland. This article is an open access article distributed under the terms and conditions of the Creative Commons Attribution (CC BY) license (https://creativecommons.org/licenses/by/4.0/).
Share and Cite
Jang, Y.-J.; Ko, D.-Y.; Ryu, J.-A.; Kang, M.-G.; Han, J.-S.; Ku, K.-M. Quality Evaluation and Shipping Export Potential of ‘Eliteggul’ Korean Melon (Cucumis melo var. makuwa) to Singapore Using MAP Technology. Horticulturae 2024, 10, 1354. https://doi.org/10.3390/horticulturae10121354
Jang Y-J, Ko D-Y, Ryu J-A, Kang M-G, Han J-S, Ku K-M. Quality Evaluation and Shipping Export Potential of ‘Eliteggul’ Korean Melon (Cucumis melo var. makuwa) to Singapore Using MAP Technology. Horticulturae. 2024; 10(12):1354. https://doi.org/10.3390/horticulturae10121354
Chicago/Turabian StyleJang, Yu-Jin, Da-Yeong Ko, Jung-A Ryu, Min-Gu Kang, Jeung-Sul Han, and Kang-Mo Ku. 2024. "Quality Evaluation and Shipping Export Potential of ‘Eliteggul’ Korean Melon (Cucumis melo var. makuwa) to Singapore Using MAP Technology" Horticulturae 10, no. 12: 1354. https://doi.org/10.3390/horticulturae10121354
APA StyleJang, Y.-J., Ko, D.-Y., Ryu, J.-A., Kang, M.-G., Han, J.-S., & Ku, K.-M. (2024). Quality Evaluation and Shipping Export Potential of ‘Eliteggul’ Korean Melon (Cucumis melo var. makuwa) to Singapore Using MAP Technology. Horticulturae, 10(12), 1354. https://doi.org/10.3390/horticulturae10121354

