You are currently on the new version of our website. Access the old version .

13 Results Found

  • Case Report
  • Open Access
3 Citations
8,662 Views
7 Pages

Differential Diagnosis of Hepatic Mass with Central Scar: Focal Nodular Hyperplasia Mimicking Fibrolamellar Hepatocellular Carcinoma

  • Teodoro Rudolphi-Solero,
  • Eva María Triviño-Ibáñez,
  • Antonio Medina-Benítez,
  • Javier Fernández-Fernández,
  • Daniel José Rivas-Navas,
  • Alejandro José Pérez-Alonso,
  • Manuel Gómez-Río,
  • Tarik Aroui-Luquin and
  • Antonio Rodríguez-Fernández

Fibrolamellar hepatocellular carcinoma is a primary hepatic tumor that usually appears in young adults. Radical surgery is considered curative for this kind of tumor, so early diagnosis becomes essential for the prognosis of the patients. The main ch...

  • Article
  • Open Access
23 Citations
4,874 Views
11 Pages

Clinical Outcomes in Fibrolamellar Hepatocellular Carcinoma Treated with Immune Checkpoint Inhibitors

  • Krista Y. Chen,
  • Aleksandra Popovic,
  • David Hsiehchen,
  • Marina Baretti,
  • Paige Griffith,
  • Ranjan Bista,
  • Azarakhsh Baghdadi,
  • Ihab R. Kamel,
  • Sanford M. Simon and
  • Mark Yarchoan
  • + 1 author

30 October 2022

Background: Fibrolamellar hepatocellular carcinoma (FLC) is a rare form of liver cancer primarily affecting children and young adults. Although considered a subset of hepatocellular carcinoma (HCC), FLC has unique molecular and pathologic characteris...

  • Case Report
  • Open Access
3,240 Views
8 Pages

Bilateral Diffuse Nodular Pulmonary Ossification Mimicking Metastatic Disease in a Patient with Fibrolamellar Hepatocellular Carcinoma

  • Pattamon Sutthatarn,
  • Cara E. Morin,
  • Jessica Gartrell,
  • Wayne L. Furman,
  • Max R. Langham,
  • Teresa Santiago and
  • Andrew J. Murphy

16 March 2021

Pulmonary ossification (PO) is a rare finding, characterized by mature bone formation in the lung parenchyma. We report a 20-year-old female patient diagnosed with fibrolamellar hepatocellular carcinoma (FL-HCC) and bilateral diffuse nodular PO. The...

  • Case Report
  • Open Access
2,017 Views
8 Pages

Aggressive Surgical Management of Bilateral Metachronous Lung Metastases in Fibrolamellar Hepatocellular Carcinoma, a Case Report

  • Samuele Nicotra,
  • Luca Melan,
  • Alberto Busetto,
  • Alessandro Bonis,
  • Luigi Lione,
  • Vincenzo Verzeletti,
  • Federica Pezzuto,
  • Andrea Dell’Amore,
  • Fiorella Calabrese and
  • Federico Rea

21 August 2024

Fibrolamellar hepatocellular carcinoma (FL-HCC) is a malignant primary hepatic cancer that affects mainly adolescents and young adults without underlying liver disease. Its biology remains unknown, but it is pathologically distinct from traditional H...

  • Brief Report
  • Open Access
19 Citations
13,034 Views
12 Pages

Fibrolamellar hepatocellular carcinoma (FL-HCC) is generally a fairly rare event in routine pathology practice. This variant of hepatocellular carcinoma (HCC) is peculiarly intriguing and,in addition, poorly understood. Young people or children are o...

  • Systematic Review
  • Open Access
13 Citations
4,664 Views
18 Pages

Liver Transplantation for Pediatric Hepatocellular Carcinoma: A Systematic Review

  • Christos D. Kakos,
  • Ioannis A. Ziogas,
  • Charikleia D. Demiri,
  • Stepan M. Esagian,
  • Konstantinos P. Economopoulos,
  • Dimitrios Moris,
  • Georgios Tsoulfas and
  • Sophoclis P. Alexopoulos

2 March 2022

Liver transplantation (LT) is the only potentially curative option for children with unresectable hepatocellular carcinoma (HCC). We performed a systematic review of the MEDLINE, Scopus, Cochrane Library, and Web of Science databases (end-of-search d...

  • Article
  • Open Access
6 Citations
2,887 Views
13 Pages

Histopathological Spectrum and Molecular Characterization of Liver Tumors in the Setting of Fontan-Associated Liver Disease

  • Paola Francalanci,
  • Isabella Giovannoni,
  • Chantal Tancredi,
  • Maria Giulia Gagliardi,
  • Rosalinda Palmieri,
  • Gianluca Brancaccio,
  • Marco Spada,
  • Giuseppe Maggiore,
  • Andrea Pietrobattista and
  • Rita Alaggio
  • + 4 authors

11 January 2024

Purpose: Univentricular heart is corrected with the Fontan procedure (FP). In the long term, so-called Fontan-associated liver diseases (FALDs) can develop. The aim of this study is to analyze the molecular profile of FALDs. Methods: FALDs between Ja...

  • Article
  • Open Access
3 Citations
2,531 Views
14 Pages

A Comprehensive Analysis of HOXB13 Expression in Hepatocellular Carcinoma

  • Eun-A Jeong,
  • Moo-Hyun Lee,
  • An-Na Bae,
  • Jongwan Kim,
  • Jong-Ho Park and
  • Jae-Ho Lee

26 April 2024

Background and objectives: Hepatocellular carcinoma (HCC) is one of the most common malignancies worldwide and is caused by multiple factors. To explore novel targets for HCC treatment, we comprehensively analyzed the expression of HomeoboxB13 (HOXB1...

  • Article
  • Open Access
3 Citations
2,263 Views
11 Pages

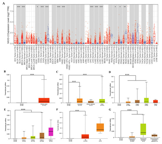
Comprehensive Analysis of NKX3.2 in Liver Hepatocellular Carcinoma by Bigdata

  • An-Na Bae,
  • Jongwan Kim,
  • Jong-Ho Park,
  • Jae-Ho Lee and
  • Euncheol Choi

6 October 2023

Background and Objectives: The gene NKX3.2 plays a role in determining cell fate during development, and mutations of NKX3.2 have been studied in relation to human skeletal diseases. However, due to the lack of studies on the link between NKX3.2 and...

  • Article
  • Open Access
2 Citations
2,041 Views
19 Pages

25 September 2024

Background/Objectives: PRKACA alterations have clear diagnostic and biological roles in the fibrolamellar variant of hepatocellular carcinoma and a potential predictive role in that cancer type. However, the roles of PRKACA have not been comprehensiv...

  • Article
  • Open Access
7 Citations
2,628 Views
16 Pages

Phosphorylation-Mediated Activation of β-Catenin-TCF4-CEGRs/ALCDs Pathway Is an Essential Event in Development of Aggressive Hepatoblastoma

  • Ruhi Gulati,
  • Margaret A. Hanlon,
  • Maggie Lutz,
  • Tyler Quitmeyer,
  • James Geller,
  • Gregory Tiao,
  • Lubov Timchenko and
  • Nikolai Timchenko

9 December 2022

Background and Aims: Hepatoblastoma (HBL), a deadly malignancy in children, is the most common type of pediatric liver cancer. We recently demonstrated that β-catenin, phosphorylated at S675 (ph-S675-β-catenin), causes pathological alterati...

  • Article
  • Open Access
1 Citations
1,560 Views
25 Pages

DNAJB1-PKAc Kinase Is Expressed in Young Patients with Pediatric Liver Cancers and Enhances Carcinogenic Pathways

  • Yasmeen Fleifil,
  • Ruhi Gulati,
  • Katherine Jennings,
  • Alexander Miethke,
  • Alexander Bondoc,
  • Gregory Tiao,
  • James I. Geller,
  • Rebekah Karns,
  • Lubov Timchenko and
  • Nikolai Timchenko

30 December 2024

Background and Aims: Hepatoblastoma (HBL) and fibrolamellar hepatocellular carcinoma (FLC) are the most common liver malignancies in children and young adults. FLC oncogenesis is associated with the generation of the fusion kinase, DNAJB1-PKAc (J-PKA...

  • Article
  • Open Access
1 Citations
987 Views
20 Pages

Does Chemotherapy Have an Effect on the Treatment Success of Children and Adolescents with Unresectable Hepatocellular Carcinoma? Findings from the German Liver Tumour Registry

  • Mark Rassner,
  • Beate Häberle,
  • Rebecca Maxwell,
  • Julia von Frowein,
  • Roland Kappler,
  • Michael Rassner,
  • Christian Vokuhl,
  • Dietrich von Schweinitz and
  • Irene Schmid

23 July 2025

Background: Paediatric hepatocellular carcinoma (HCC), including its fibrolamellar variant (FLC), is a rare malignancy with distinct biological behaviour and limited therapeutic options. While complete surgical resection is a key determinant of survi...