Sign in to use this feature.

Years

Between: -

Subjects

remove_circle_outline
remove_circle_outline
remove_circle_outline
remove_circle_outline
remove_circle_outline
remove_circle_outline
remove_circle_outline
remove_circle_outline
remove_circle_outline

Journals

remove_circle_outline
remove_circle_outline

Article Types

Countries / Regions

remove_circle_outline
remove_circle_outline
remove_circle_outline
remove_circle_outline
remove_circle_outline

Search Results (681)

Search Parameters:
Keywords = LPS-binding

Order results
Result details
Results per page
Select all
Export citation of selected articles as:
20 pages, 3879 KB  
Article
7-Ketolithocholic Acid Exerts Anti-Renal Fibrotic Effects Through FXR-Mediated Inhibition of TGF-β/Smad and Wnt/β-Catenin Pathways
by Qicheng Guo, Lianye Peng, Jingyi Zhang, Junming Hu, Yinyin Wang, Jiali Wei and Zhihao Zhang
Pharmaceuticals 2026, 19(1), 15; https://doi.org/10.3390/ph19010015 - 21 Dec 2025
Viewed by 66
Abstract
Background/Objectives: To explore the protective effects of 7-Ketolithocholic acid (7-KLCA) against renal fibrosis and its mechanism, focusing on its interaction with farnesoid X receptor (FXR). Methods: In vitro, TGF-β-induced fibrosis in HK-2/NRK-49F cells and LPS-induced inflammation in HK-2 cells were detected by CCK-8, [...] Read more.
Background/Objectives: To explore the protective effects of 7-Ketolithocholic acid (7-KLCA) against renal fibrosis and its mechanism, focusing on its interaction with farnesoid X receptor (FXR). Methods: In vitro, TGF-β-induced fibrosis in HK-2/NRK-49F cells and LPS-induced inflammation in HK-2 cells were detected by CCK-8, Western blot, and qPCR. In vivo, unilateral ureteral obstruction (UUO) and adenine (Ade)-induced mouse models were treated with a low/high-dose 7-KLCA or losartan. Renal injury was evaluated via H&E/Masson staining, serum creatinine (SCR), and blood urea nitrogen (BUN) levels. The 7-KLCA-FXR interaction was verified by molecular docking, CETSA, and DARTS. FXR downstream genes and related proteins were measured by WB and qPCR. Results: 7-KLCA inhibited the expression of fibrotic proteins (fibronectin, collagen-I) and reduced the LPS-induced release of inflammatory factors (IL-1β, IL-6). In mice, it alleviated renal swelling, collagen deposition, and tubular damage, while lowering serum SCR and BUN levels. Mechanistically, 7-KLCA stably bound to the FXR ligand-binding domain, enhanced its thermal stability and degradation resistance. It upregulated FXR and its downstream genes SHP and FGF15, thereby inhibiting the activation of TGF-β/Smad and Wnt/β-catenin pathways. Conclusions: This is the first study to clarify the molecular mechanism through which 7-KLCA targets FXR and dually suppresses the key pro-fibrotic pathways TGF-β/Smad and Wnt/β-catenin, thereby exerting anti-renal fibrosis effects. Full article
(This article belongs to the Special Issue Novel Drug Candidates for the Treatment of Cardiac and Renal Diseases)
Show Figures

Graphical abstract

22 pages, 10906 KB  
Article
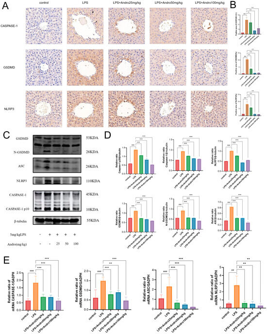
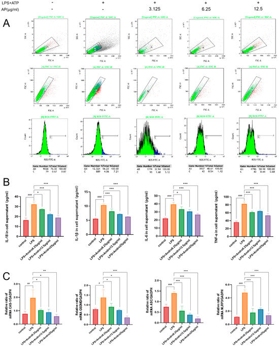
Integrating Network Pharmacology, Molecular Docking, and Experimental Validation: Andrographolide Attenuates Acute Liver Injury via the NLRP3/Caspase-1/GSDMD-Mediated Pyroptosis Pathway
by Yankun Zhang, Shuanghui Liu, Xiaoxia Liang, Lizi Yin and Changliang He
Biomolecules 2025, 15(12), 1743; https://doi.org/10.3390/biom15121743 - 16 Dec 2025
Viewed by 250
Abstract
Background/Objectives: Andrographolide (Andro), a natural diterpenoid lactone, possesses a wide range of pharmacological properties, including notable anti-inflammatory, antioxidant, antitumor, and immunomodulatory activities. Despite its acknowledged therapeutic promise, the exact protective mechanisms underlying its efficacy against acute liver injury (ALI) are still not fully [...] Read more.
Background/Objectives: Andrographolide (Andro), a natural diterpenoid lactone, possesses a wide range of pharmacological properties, including notable anti-inflammatory, antioxidant, antitumor, and immunomodulatory activities. Despite its acknowledged therapeutic promise, the exact protective mechanisms underlying its efficacy against acute liver injury (ALI) are still not fully understood. Consequently, determining the molecular mechanisms through which andrographolide alleviates ALI is of substantial scientific and clinical relevance. Methods: Andrographolide’s potential targets and pharmacological mechanisms against liver injury were initially identified using network pharmacology and molecular docking. An acute liver injury (ALI) rat model was induced by intraperitoneal injection of lipopolysaccharide (LPS). The therapeutic efficacy of andrographolide in ALI was evaluated by examining liver histopathology, measuring liver function and oxidative stress markers, and quantifying pro-inflammatory cytokine levels. Meanwhile, the expression of key constituents along the NLRP3/caspase-1/GSDMD signaling axis was quantified using RT-qPCR and Western blotting. In parallel, the protective effect of andrographolide via the canonical NLRP3/caspase-1/GSDMD pyroptosis pathway was further examined in vitro using LPS-plus-ATP-stimulated rat hepatocyte BRL-3A cells. Results: Network pharmacology analysis predicted that andrographolide (Andro) protects against liver injury mainly by targeting core regulators of pyroptosis. Molecular docking simulations further indicated stable binding interactions between Andro and key proteins involved in the pyroptotic pathway, such as NLRP3, ASC, GSDMD, and CASP1. These predictions were experimentally confirmed. Andro administration notably mitigated histopathological alterations, restored serum liver function indicators, lowered pro-inflammatory cytokine levels, and alleviated oxidative stress. Importantly, Andro substantially suppressed the expression of critical mediators along the pyroptosis signaling cascade. Conclusions: This study demonstrates that andrographolide (Andro) ameliorates acute liver injury (ALI) by specifically inhibiting the NLRP3/Caspase-1/GSDMD-mediated pyroptosis pathway. By elucidating this underlying molecular mechanism, our work highlights Andro’s potential as a novel and promising therapeutic candidate for ALI. Full article
(This article belongs to the Section Natural and Bio-derived Molecules)
Show Figures

Figure 1

18 pages, 7426 KB  
Article
Luteolin in Safflower Leaves Suppresses Microglial Inflammation Through FOXO3-Mediated Trem2 Transcription
by Tiantian Zhang, Shuangxi Zhang, Jiayang Ma, Dmitrii Atiakshin, Shujun Han, Mami Noda, Midori Hiramatsu, Jiankang Liu, Yunhua Peng and Jiangang Long
Antioxidants 2025, 14(12), 1495; https://doi.org/10.3390/antiox14121495 - 12 Dec 2025
Viewed by 376
Abstract
Neuroinflammation driven by microglial activation is a hallmark of Alzheimer’s disease (AD). Triggering receptor expressed on myeloid cells 2 (TREM2) is a key regulator of microglial inflammation, yet strategies to modulate its expression remain limited. Safflower leaves, a vegetable rich in flavonoids—particularly luteolin—were [...] Read more.
Neuroinflammation driven by microglial activation is a hallmark of Alzheimer’s disease (AD). Triggering receptor expressed on myeloid cells 2 (TREM2) is a key regulator of microglial inflammation, yet strategies to modulate its expression remain limited. Safflower leaves, a vegetable rich in flavonoids—particularly luteolin—were previously shown to attenuate neuroinflammation, reduce oxidative stress, and ameliorate cognitive impairment in APP/PS1 mice. Here, we demonstrated that safflower leaves inhibit microglial inflammation and upregulate TREM2 in APP/PS1 mice. Luteolin, the major active flavonoid in safflower leaves, exerted anti-inflammatory effects in lipopolysaccharides (LPS)-activated microglia. Mechanistically, luteolin enhanced Trem2 transcription by activating forkhead box protein O3 (FOXO3), a novel transcriptional regulator of Trem2 identified through promoter analysis. FOXO3 binding to the Trem2 promoter was essential for this regulation, and luteolin further promoted FOXO3 nuclear translocation. Crucially, Trem2 knockdown attenuated luteolin’s anti-inflammatory effects, confirming TREM2 as a key mediator. Overall, our study reveals the FOXO3-TREM2 axis as a potential therapeutic target for neuroinflammation and highlights luteolin present in safflower leaves as a candidate dietary intervention for AD, providing new mechanistic insights into the anti-inflammatory activity of this natural antioxidant. Full article
Show Figures

Graphical abstract

24 pages, 15211 KB  
Article
Integrative Network Pharmacology and Multi-Omics Analysis Reveal Key Targets and Mechanisms of Saikosaponin B1 Against Acute Lung Injury
by Yuanfei Niu, Meiting Liu, Shuang Cui, Kaiyang Liu, Mengyuan Yang, Xiaozhen Hu, Changhui Zheng, Lianmei Wang and Junling Cao
Metabolites 2025, 15(12), 782; https://doi.org/10.3390/metabo15120782 - 4 Dec 2025
Viewed by 314
Abstract
Background/Objectives: Acute lung injury (ALI) is a severe condition driven largely by inflammation and has limited therapeutic options. Although saikosaponin B1 (SSB1), a primary bioactive saponin from Bupleurum Radix, has demonstrated anti-inflammatory properties, its efficacy against ALI and its corresponding molecular mechanisms [...] Read more.
Background/Objectives: Acute lung injury (ALI) is a severe condition driven largely by inflammation and has limited therapeutic options. Although saikosaponin B1 (SSB1), a primary bioactive saponin from Bupleurum Radix, has demonstrated anti-inflammatory properties, its efficacy against ALI and its corresponding molecular mechanisms remain largely unexplored. This study employed an integrated approach combining network pharmacology, transcriptomics, and metabolomics to decipher the protective mechanisms of SSB1 against ALI. Methods: Potential targets were identified via network pharmacology, and core targets were validated through molecular docking, dynamics simulations, and independent GEO transcriptomic datasets. Experimental validation was performed in an LPS-induced murine ALI model, combining histopathology, ELISA, and integrated transcriptomic and metabolomic analyses. Results: Integrated analyses identified IL1B, TNF, and IL6 as core targets through which SSB1 exerts its anti-ALI effects. These targets were validated by high-affinity binding in simulations, confirmed in independent GEO transcriptomic datasets, and shown to be normalized by SSB1 treatment in vivo. Mechanistically, SSB1 appears to modulate the NOD-like receptor and cGAS-STING signaling pathways and rectify the key metabolic pathways orchestrated by these targets, including glycerophospholipid, arachidonic acid, and linoleic acid metabolism. Conclusions: This study systematically investigates the therapeutic effects of SSB1 against ALI by identifying its potential targets and underlying pathways. These results provide crucial mechanistic insights and robust experimental support, thereby paving the way for the clinical translation of SSB1. Full article
(This article belongs to the Section Pharmacology and Drug Metabolism)
Show Figures

Figure 1

21 pages, 4041 KB  
Article
Network Pharmacology Analysis and Experimental Study of Yinchen Against Neuroinflammation in Ischemic Stroke
by Minmin Guo, Yijie Ma, Linlin Wang, Ruipeng Ge, You Wang, Gefei Ma, Guanhua Du and Li Li
Pharmaceuticals 2025, 18(12), 1852; https://doi.org/10.3390/ph18121852 - 4 Dec 2025
Viewed by 377
Abstract
Objective: Ischemic stroke (IS) is an acute neurologic injury in which inflammatory responses play a key role. Yinchen, a common medicinal plant used in Traditional Chinese Medicine (TCM), has been proven to possess strong anti-inflammatory effects. However, its efficacy in treating IS remains [...] Read more.
Objective: Ischemic stroke (IS) is an acute neurologic injury in which inflammatory responses play a key role. Yinchen, a common medicinal plant used in Traditional Chinese Medicine (TCM), has been proven to possess strong anti-inflammatory effects. However, its efficacy in treating IS remains unclear. In this study, we aimed to investigate the therapeutic potential of Yinchen for IS and the material basis of this potential. Methods: The main active components in Artemisia scoparia extract (ASE, the extract of Yinchen), were identified by HPLC and MS. The targets of Yinchen and IS were obtained from public databases. Network pharmacology, molecular docking, and experimental investigation were further applied to acquire the core constituents in Yinchen that work against the neuroinflammation that occuring during IS. The neurological outcomes were evaluated in a transient Middle Cerebral Artery Occlusion (tMCAO) rat model. Additionally, the changes in the inflammatory responses in both the ischemic brain and in lipopolysaccharide (LPS)-treated microglial cells were examined using real-time qPCR. Results: Four active compounds of ASE, including isochlorogenic acid C (ICGA-C), isochlorogenic acid B (ICGA-B), isochlorogenic acid A (ICGA-A), and chlorogenic acid (CGA), were identified by HPLC and MS. Network pharmacology predicted that 103 compounds of Yinchen had 198 intersection targets with IS. The top five of these targets were TNF, STAT3, IL1B, AKT1, and SRC. Molecular docking results demonstrated that the abovementioned four compounds detected in ASE showed good interaction with all of the above five core targets. Moreover, both the four compounds and ASE were observed to attenuate NO release and suppress the release of various inflammatory factors (TNF-α, IL-1β, IL-6, and MCP-1) in a dose-dependent manner in LPS-induced BV2 microglial cells. ASE was further found to exert neuroprotective effects against ischemia–reperfusion (I/R) injury and inhibit the production of inflammatory factors in tMCAO rats. Conclusions: Yinchen exerts an anti-neuroinflammatory effect on IS, and its constituents with high scores binding to five core targets contribute to this effect. This supports its potential as an anti-inflammatory agent for the treatment of IS. Full article
(This article belongs to the Special Issue Network Pharmacology of Natural Products, 2nd Edition)
Show Figures

Graphical abstract

18 pages, 7600 KB  
Article
Quercetin Enhances the Antibacterial Activity of Polymyxin E Against MCR-1-Positive Bacteria by Inhibiting the Biological Functions of the Cell Membrane
by Yongjie Zhang, Liyang Guo, Shun Wang, Jie Zhang, Xinlei Ren, Rui Li, Jichang Li and Chunli Chen
Animals 2025, 15(23), 3491; https://doi.org/10.3390/ani15233491 - 3 Dec 2025
Viewed by 330
Abstract
In animal husbandry and livestock farming, with the spread of the plasmid-mediated MCR-1 gene, polymyxin E, as the last line of defense against drug-resistant Gram-negative bacteria, is facing severe challenges. This study investigated the in vitro and in vivo synergistic effects and mechanisms [...] Read more.
In animal husbandry and livestock farming, with the spread of the plasmid-mediated MCR-1 gene, polymyxin E, as the last line of defense against drug-resistant Gram-negative bacteria, is facing severe challenges. This study investigated the in vitro and in vivo synergistic effects and mechanisms of QUE combined with polymyxin E against MCR-1-positive chicken E. coli JD37. In vitro experiments showed that QUE could restore the sensitivity of E. coli JD37 to polymyxin E (FIC = 0.34375) and enhance the bactericidal effect of polymyxin E by increasing cell membrane permeability, fluidity, and membrane potential, downregulating the expression of the AcrAB-TolC efflux pump and LPS-related genes. Molecular docking further identified the key residues for QUE binding to the MCR-1 protein. The in vivo chick infection model confirmed that combination therapy increased survival rates, reduced bacterial load in tissues, alleviated pathological damage, and decreased levels of intestinal inflammatory factors. Our results demonstrate the synergistic bactericidal effect of the QUE-polymyxin E combination against MCR-1-positive E. coli and elucidate its underlying mechanism. Full article
(This article belongs to the Section Poultry)
Show Figures

Figure 1

23 pages, 3358 KB  
Article
“Super Sandwich” Assay Using Phenylboronic Acid for the Detection of E. coli Contamination: Methods for Application
by Anna N. Berlina, Svetlana I. Kasatkina, Margarita O. Shleeva, Anatoly V. Zherdev and Boris B. Dzantiev
Microorganisms 2025, 13(12), 2745; https://doi.org/10.3390/microorganisms13122745 - 2 Dec 2025
Viewed by 481
Abstract
This paper proposes a method for E. coli detection in a microplate format using low-molecular-weight compounds that specifically interact with the lipopolysaccharides (LPSs) of E. coli cell walls. These compounds can amplify analytical signals by binding to multiple repeating cell surface structures, while [...] Read more.
This paper proposes a method for E. coli detection in a microplate format using low-molecular-weight compounds that specifically interact with the lipopolysaccharides (LPSs) of E. coli cell walls. These compounds can amplify analytical signals by binding to multiple repeating cell surface structures, while the selectivity for E. coli is ensured by preliminary cultivation on selective media, such as Endo or MacConkey agar. 3-Aminophenylboronic acid (APBA) was selected as the binding reagent for detecting E. coli LPSs. Conjugates of streptavidin (STP) and bovine serum albumin (BSA) with APBA and conjugates of biotin and soybean trypsin inhibitor (STI) and BSA were synthesized. The conditions for the sequential formation of “sandwich” type complexes (BSA-APBA conjugate/E. coli/STP-APBA/STI–biotin/STP–peroxidase) and their colorimetric detection using chromogenic peroxidase substrate were determined. The detection limit was 3 × 102 cells/mL, and the range of quantitative determination covered five orders of magnitude—from 103 to 108 cells/mL. The developed assay was successfully tested using inactivated cells of pathogenic E. coli strains, confirming its potential for application. The assay was demonstrated to have universality, with the ability to detect E. coli, other bacterial pathogens, and LPS alone. This method could be adopted for the quantitative determination of different specific bacterial species using different selective media. Full article
(This article belongs to the Special Issue Detection and Identification of Emerging and Re-Emerging Pathogens)
Show Figures

Figure 1

13 pages, 1260 KB  
Article
AraR Transcription Factor Affects the Sugar Metabolism and Acid Tolerance of Lactiplantibacillus plantarum
by Lili Zhao, Mengrong Chen, Chunjing Fu, Tao Pan and Qiling Chen
Foods 2025, 14(23), 4123; https://doi.org/10.3390/foods14234123 - 1 Dec 2025
Viewed by 291
Abstract
Microorganism employs sophisticated strategies to adapt to acidic environments, with transcription factors occupying pivotal nodes within their hierarchical regulatory networks. In this study, we performed functional characterization of the AraR transcription factor LP_RS14895 via integrated multiomics approaches. RNA sequencing revealed 40 acid-responsive targets [...] Read more.
Microorganism employs sophisticated strategies to adapt to acidic environments, with transcription factors occupying pivotal nodes within their hierarchical regulatory networks. In this study, we performed functional characterization of the AraR transcription factor LP_RS14895 via integrated multiomics approaches. RNA sequencing revealed 40 acid-responsive targets that were enriched in pathways related to pentose/glucuronate interconversions and amino sugar and nucleotide sugar metabolism. A genome-wide binding analysis via DAP-seq identified 1279 interaction sites and the most significantly enriched motif is “ARCCMATMAHC”. The results revealed that AraR plays a crucial role in regulating acid tolerance and metabolizable sugar (including arabinose, glucose, fructose, ribose, mannose, and trehalose). Overall, these findings offer mechanistic insights into microbial stress responses and provide a valuable method for addressing inhibitory processes of carbohydrate metabolizability under high-acid conditions. Full article
(This article belongs to the Special Issue Bio-Functional Properties of Lactic Acid Bacteria in Functional Foods)
Show Figures

Figure 1

18 pages, 5368 KB  
Article
Integrative Discovery Through Network Pharmacology and Molecular Docking Approaches of Phenolic Compounds Isolated from Torreya nucifera to Treat Rheumatoid Arthritis
by Duc Dat Le, Thinhulinh Dang, Vinhquang Truong, Soojung Yu, Seung-Hwa Yang, Moon-Hee Choi and Mina Lee
Int. J. Mol. Sci. 2025, 26(23), 11629; https://doi.org/10.3390/ijms262311629 - 30 Nov 2025
Viewed by 326
Abstract
Torreya nucifera, a consumable botanical species native to the southern regions of Korea, has a history of ethnopharmacological application to treat inflammatory conditions. This study employed feature-based molecular networking and integrated with the GNPS database to separate and identify ten phenolic compounds [...] Read more.
Torreya nucifera, a consumable botanical species native to the southern regions of Korea, has a history of ethnopharmacological application to treat inflammatory conditions. This study employed feature-based molecular networking and integrated with the GNPS database to separate and identify ten phenolic compounds from T. nucifera. We further investigated the therapeutic potential of these isolated compounds and their structural features in the context of rheumatoid arthritis. Protein–protein interaction networks, constructed using compound–target and disease-associated target data, identified NFKB1, RELA, and TNFRSF1A as key hub genes. Gene Ontology (GO) enrichment analysis revealed inflammatory response as the most significantly modulated biological process. Kyoto Encyclopedia of Genes and Genomes (KEGG) pathway analysis indicated that the NF–kB signaling pathway is the most critical of the regulatory cascades influencing the pathogenesis of rheumatoid arthritis. Molecular docking studies verified strong binding affinities between the identified compounds and key target proteins. Furthermore, Western blot results validate that T. nucifera extract suppressed the LPS-activated NF–kB signaling pathways by inhibiting p65 and IκBα phosphorylation. The results underscore the significance of T. nucifera and its anti-inflammatory properties in relation to rheumatoid arthritis, establishing a scientific basis to formulate plant-based products within functional foods, nutraceuticals, and therapeutic interventions targeting rheumatoid arthritis. Full article
Show Figures

Figure 1

22 pages, 5471 KB  
Article
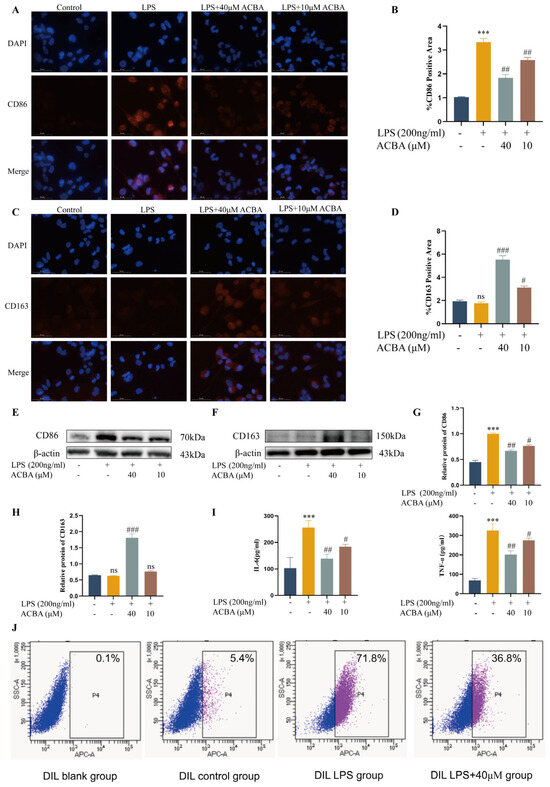
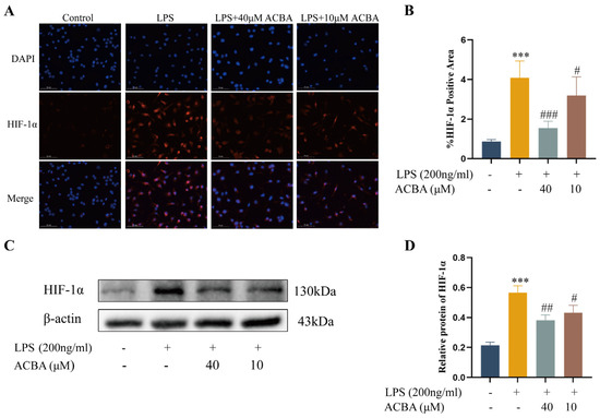
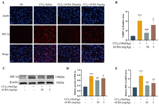
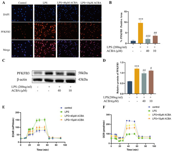
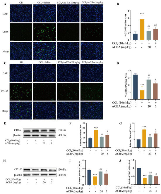
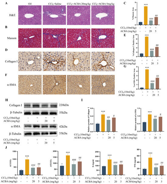
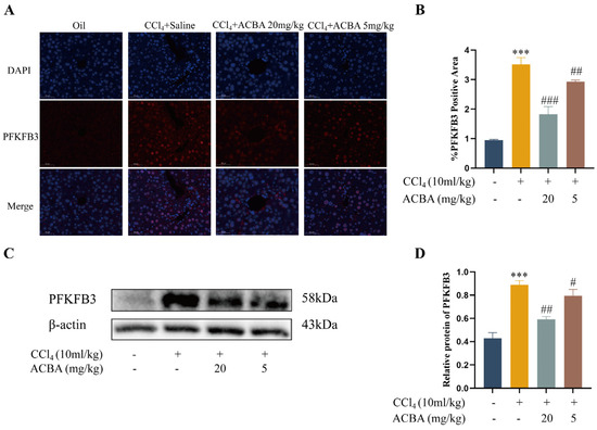
Acetylbinankadsurin A Decreases Macrophage Glycolysis and Pro-Inflammatory Phenotype Polarization via Inhibiting HIF-1α to Alleviate Hepatic Fibrosis in Mice
by Qiang Yao, Wangxia Peng, Huaguan Lu, Yupei Yang, Ziti Rao, Xin Xie, Dan Huang, Wei Wang, Jianye Yan and Jianjun Liu
Molecules 2025, 30(23), 4571; https://doi.org/10.3390/molecules30234571 - 27 Nov 2025
Viewed by 510
Abstract
Hepatic fibrosis is a prevalent pathological process of chronic liver injury, which can progress to cirrhosis and hepatocellular carcinoma, representing a major cause of mortality in patients with chronic liver disease. Kadsura coccinea (Lem.) A. C. Smith possesses pharmacological properties, including antitumor and [...] Read more.
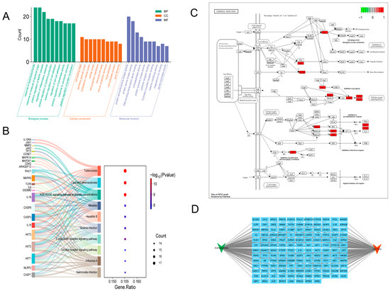
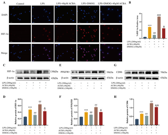
Hepatic fibrosis is a prevalent pathological process of chronic liver injury, which can progress to cirrhosis and hepatocellular carcinoma, representing a major cause of mortality in patients with chronic liver disease. Kadsura coccinea (Lem.) A. C. Smith possesses pharmacological properties, including antitumor and anti-inflammatory effects, and is primarily used to treat rheumatism, hepatotoxicity injury, and chronic hepatitis. Acetylbinankadsurin A (ACBA) is a natural compound extracted from the roots of Kadsura coccinea. However, there have been few studies on the pharmacological activity of ACBA. This study aimed to investigate whether ACBA decreases macrophage glycolysis and pro-inflammatory phenotype polarization by inhibiting HIF-1α to alleviate hepatic fibrosis in mice. In this study, CCl4-induced mouse liver fibrosis models and lipopolysaccharide (LPS)-induced THP-1 monocytic cell lines were utilized to simulate macrophage polarization. Techniques such as Western blotting and immunofluorescence were applied to analyze macrophage glycolysis and phenotypes. Our findings revealed that ACBA alleviated CCl4-induced hepatic fibrosis in mice and suppressed LPS-induced M1 macrophage polarization. We observed that ACBA significantly reduced the expression of HIF-1α and macrophage glycolysis in liver fibrosis tissue and LPS-induced M1 macrophages. Furthermore, molecular docking, molecular dynamics simulations, and SPR assays demonstrated that there are three sites on the HIF-1α amino acid residues that can stably bind with ACBA in vitro. In conclusion, these results suggest that ACBA inhibits the activity of HIF-1α, thereby decreasing macrophage glycolysis and the pro-inflammatory phenotype, which alleviates hepatic fibrosis in mice. Full article
Show Figures

Graphical abstract

16 pages, 11473 KB  
Article
Integrated Transcriptomics and Network Pharmacology Reveal the Mechanism of Poplar-Type Propolis on the Mouse Mastitis Model
by Meifei Zhu, Ruike Wei, Bin Yuan, Shanshan Li and Fuliang Hu
Nutrients 2025, 17(23), 3683; https://doi.org/10.3390/nu17233683 - 25 Nov 2025
Viewed by 399
Abstract
Background/Objectives: Mastitis adversely affects human lactation, and there is a need for effective natural therapeutic agents. Poplar-type propolis is known for its anti-inflammatory properties, but its protective effects and mechanisms against mastitis remain unclear. This study aimed to investigate the therapeutic potential and [...] Read more.
Background/Objectives: Mastitis adversely affects human lactation, and there is a need for effective natural therapeutic agents. Poplar-type propolis is known for its anti-inflammatory properties, but its protective effects and mechanisms against mastitis remain unclear. This study aimed to investigate the therapeutic potential and underlying mechanisms of ethanol extract of Chinese propolis (EECP) against lipopolysaccharide (LPS)-induced mastitis. Methods: An integrated approach combining network pharmacology and transcriptomics was employed. In vivo validation was conducted using an LPS-induced mouse mastitis model in female BALB/c mice. Molecular docking was used to confirm interactions between key EECP components and core targets. Results: Network pharmacology identified 36 potential targets, primarily involved in inflammatory and immune pathways such as tumor necrosis factor (TNF), nuclear factor kappa B (NF-κB), janus kinase-signal transducers and activators of transcription (JAK-STAT), phosphatidylinositol 3-kinase/protein kinase B (PI3K-AKT), and interleukin (IL)-17 pathways. In vivo experiments demonstrated that EECP significantly alleviated LPS-induced histopathological damage, reduced neutrophil infiltration, and decreased the expression of proinflammatory cytokines (TNFα, IL1β, and IL6). Furthermore, EECP restored the expression and distribution of tight junction proteins (ZO-1 and occludin), thereby preserving blood–milk barrier integrity. Transcriptomic analysis confirmed that EECP reversed LPS-induced gene expression changes and downregulated key inflammation-related pathways, including TNF, NF-κB, JAK-STAT, and IL-17. Integrated analysis identified TNF, IL6, IL1B, interferon gamma (IFNG), STAT3, and CXCL8 as core targets. Molecular docking confirmed strong binding interactions between characteristic propolis polyphenols (e.g., chrysin, CAPE, and galangin) and these core targets. Conclusions: EECP exerts protective effects against LPS-induced mastitis through the synergistic actions of multiple components. This study lays the preclinical foundation for considering poplar-type propolis as a candidate for the prevention or alleviation of mastitis, meriting further evaluation. Full article
(This article belongs to the Special Issue Modern Trends in Nutrition of Animal Products)
Show Figures

Figure 1

17 pages, 6186 KB  
Article
5-Hydroxymethylfurfural Alleviates Lipopolysaccharide-Induced Depression-like Behaviors by Suppressing Hypothalamic Oxidative Stress and Regulating Neuroinflammation in Mice
by Bailiu Ya, Haiyan Yin, Lili Yuan, Aihong Jing, Yuxuan Li, Fenglian Yan, Hui Zhang, Huabao Xiong and Mingsheng Zhao
Antioxidants 2025, 14(11), 1366; https://doi.org/10.3390/antiox14111366 - 17 Nov 2025
Viewed by 674
Abstract
5-hydroxymethylfurfural (5-HMF) has been shown to exert neuroprotective effects in a global cerebral ischemia mouse model in our previous study, where it demonstrated antioxidant and anti-inflammatory properties. However, studies on its antidepressant mechanisms remain scarce. Since oxidative stress and neuroinflammation are closely associated [...] Read more.
5-hydroxymethylfurfural (5-HMF) has been shown to exert neuroprotective effects in a global cerebral ischemia mouse model in our previous study, where it demonstrated antioxidant and anti-inflammatory properties. However, studies on its antidepressant mechanisms remain scarce. Since oxidative stress and neuroinflammation are closely associated with depression, this study investigated the antidepressant effects of 5-HMF, focusing on its potential inhibition of oxidative stress via the Nrf2 pathway and its role in microglial M1 polarization-mediated neuroinflammation. An acute depression mouse model induced by intraperitoneal injection of lipopolysaccharide (LPS) was utilized. Mice received 5-HMF (12 mg/kg) or an equal volume of vehicle via intraperitoneal injection 30 min prior to and 5 min after LPS administration. At 24 h post-modeling, behavioral tests (sucrose preference, forced swim, and open field tests) were conducted to evaluate the antidepressant effect of 5-HMF. Histological damage in the hypothalamus was assessed using Nissl staining and terminal deoxynucleotidyl transferase-mediated dUTP nick-end labeling (TUNEL) staining. Immunofluorescence was performed to evaluate M1 polarization of hypothalamic microglia. Oxidative stress damage was assessed by measuring malondialdehyde (MDA), carbonyl groups, and 8-hydroxy-2′-deoxyguanosine (8-OHdG) levels. Nrf2 DNA-binding activity was examined using an ELISA-based assay. The expression of inflammatory cytokines, Nrf2, and downstream antioxidant proteins was analyzed by ELISA kits and Western blotting. 5-HMF significantly alleviated LPS-induced depression-like behaviors, reduced hypothalamic neuronal damage, decreased oxidative stress, and inhibited microglial M1 polarization. It also regulated the expression of inflammatory cytokines (IL-1β, IL-6, TNF-α, IL-4, and IL-10) and activated the Nrf2 signaling pathway, enhancing nuclear translocation efficiency. Notably, these effects were significantly attenuated by the Nrf2 inhibitor brusatol. In conclusion, 5-HMF exerts neuroprotective effects by modulating Nrf2-mediated oxidative stress responses and suppressing microglial M1 polarization-driven neuroinflammation. These findings suggest that 5-HMF may provide therapeutic potential for alleviating depression symptoms induced by acute inflammation. Full article
Show Figures

Figure 1

14 pages, 2363 KB  
Article
MicroRNA-210 Suppresses NF-κB Signaling in Lipopolysaccharide-Stimulated Dental Pulp Cells Under Hypoxic Conditions
by Xiyuan Bai, Nobuyuki Kawashima, Shihan Wang, Peifeng Han, Mayuko Fujii, Keisuke Sunada-Nara, Ziniu Yu, Takashi Okiji and Yoshio Yahata
Int. J. Mol. Sci. 2025, 26(22), 10837; https://doi.org/10.3390/ijms262210837 - 7 Nov 2025
Viewed by 500
Abstract
Dental pulp tissue, enclosed within rigid dentin, is susceptible to bacterial invasion via dentinal tubules, often leading to severe pulpal inflammation. This condition is typically associated with a hypoxic microenvironment, yet the mechanistic link between hypoxia and inflammation remains unclear. We identified a [...] Read more.
Dental pulp tissue, enclosed within rigid dentin, is susceptible to bacterial invasion via dentinal tubules, often leading to severe pulpal inflammation. This condition is typically associated with a hypoxic microenvironment, yet the mechanistic link between hypoxia and inflammation remains unclear. We identified a marked upregulation of microRNA-210 (miR-210) in human dental pulp cells (hDPCs) cultured under hypoxic conditions. This study investigated the role of miR-210 in modulating inflammation in lipopolysaccharide (LPS)-stimulated hDPCs. Hypoxic conditions and enforced expression of hypoxia-inducible factor 1α (HIF1α) significantly increased miR-210 levels. While LPS stimulation elevated proinflammatory cytokines (Interleukin-6, Monocyte Chemoattractant Protein-1, and Tumor Necrosis Factor Alpha) and activated nuclear factor-kappa B (NF-κB) signaling, miR-210 overexpression suppressed LPS-mediated cytokine production and NF-κB activity. Luciferase assays revealed that miR-210 targets and negatively regulates TGF-beta activated kinase 1 binding protein 1 (TAB1), a key upstream regulator of NF-κB. Transfection with an miR-210 mimic reduced TAB1 expression, NF-κB activation, and cytokine output in both LPS-stimulated hDPCs and rat pulp tissue ex vivo. Conversely, miR-210 inhibition enhanced TAB1 levels and inflammatory cytokine expression under hypoxic conditions. These findings suggest that miR-210 mitigates inflammation via the TAB1–NF-κB pathway, functioning as a negative feedback regulator. miR-210 may represent a promising therapeutic target for pulpal inflammation. Full article
Show Figures

Figure 1

18 pages, 2342 KB  
Article
Total Flavonoid Extraction from Baihao Yinzhen Utilizing Ultrasound-Assisted Deep Eutectic Solvent: Optimization of Conditions, Anti-Inflammatory, and Molecular Docking Analysis
by Ziqi Zhang, Yan Chu, Wanting Huang, Huan Chen, Shengbao Hong, Dingfeng Kong and Liyong Du
Cosmetics 2025, 12(6), 245; https://doi.org/10.3390/cosmetics12060245 - 5 Nov 2025
Viewed by 592
Abstract
Background: Despite extensive phytochemical research on white tea varieties, flavonoid profiling in Baihao Yinzhen remains scarce. The development of green and efficient extraction methods is essential to facilitate its potential application in cosmetic formulations. Methods: A deep eutectic solvent-based ultrasound-assisted extraction (DES-UAE) was [...] Read more.
Background: Despite extensive phytochemical research on white tea varieties, flavonoid profiling in Baihao Yinzhen remains scarce. The development of green and efficient extraction methods is essential to facilitate its potential application in cosmetic formulations. Methods: A deep eutectic solvent-based ultrasound-assisted extraction (DES-UAE) was developed for Baihao Yinzhen flavonoids. After screening of 14 DESs and optimizing the conditions via single-factor and response surface methodology, the extracts were analyzed by UPLC-MS. Anti-inflammatory activity was assessed in LPS-induced RAW264.7 cells by measuring TNF-α and IL-6 levels, with molecular docking simulating flavonoid–cytokine interactions; Results: Among 14 tested deep eutectic solvents, hydroxypropyl-β-cyclodextrin/lactic acid (HP-β-CD/La) was identified as the most effective solvent for flavonoid extraction. Under optimized conditions (HBD/HBA mass ratio 3:1, temperature 60 °C, water content 40%, solid–liquid ratio 1:19, extraction time 62 min), the maximum flavonoid yield reached 108.72 mg RE/g DW. The DES extract (2.5 μg/mL) significantly suppressed TNF-α and IL-6 secretion in LPS-stimulated RAW264.7 cells compared to the water extract. UPLC-MS identified five major flavonoid glycosides, and molecular docking revealed their strong binding affinities with TNF-α and IL-6 proteins. Conclusions: DES-UAE provides an efficient green method for flavonoid extraction. The extract demonstrates significant anti-inflammatory activity, supporting its potential as a natural cosmetic ingredient. This study aimed to develop an efficient and green DES-UAE method for the extraction of flavonoids from Baihao Yinzhen, in order to evaluate the antioxidant and anti-inflammatory activities of the extract and to explore the potential interaction mechanisms of key flavonoids with inflammatory targets via molecular docking. Full article
(This article belongs to the Section Cosmetic Formulations)
Show Figures

Figure 1

16 pages, 5455 KB  
Article
IKK/NF-κB Inactivation by Salidroside via Targeting TNF-α for the Treatment of LPS-Induced Colitis
by Qi Ouyang, Hao Zhou, Zixuan Yu, Hong Jiang, Chenhao Ji, Yijia Sun, Fang Zhou, Shuanglin Xiang and Xiang Hu
Curr. Issues Mol. Biol. 2025, 47(11), 896; https://doi.org/10.3390/cimb47110896 - 28 Oct 2025
Viewed by 780
Abstract
Background: Tumor necrosis factor-alpha (TNF-α) serves as a central mediator of inflammation and represents key therapeutic target in inflammatory bowel disease (IBD). This study investigates the protective effects of salidroside (Sal) against inflammation and explores its underlying molecular mechanisms. Methods: We employed network [...] Read more.
Background: Tumor necrosis factor-alpha (TNF-α) serves as a central mediator of inflammation and represents key therapeutic target in inflammatory bowel disease (IBD). This study investigates the protective effects of salidroside (Sal) against inflammation and explores its underlying molecular mechanisms. Methods: We employed network pharmacology to identify potential targets of Sal. The anti-inflammatory effects of Sal were evaluated in LPS-Induced cellular models using NCM460 colonic epithelial cells and RAW264.7 macrophages, as well as in a murine model of acute colonic inflammation. Direct target engagement was confirmed through cellular thermal shift assay (CETSA) and co-immunoprecipitation (Co-IP). The mechanism was further elucidated via site-directed mutagenesis and analysis of the IKK/NF-κB signaling pathway. Results: Network pharmacology predicted TNF-α as a key target. Sal significantly attenuated LPS-Induced inflammation in vitro and ameliorated colitis symptoms in vivo. Notably, CETSA and Co-IP assays confirmed direct interaction between Sal and TNF-α. Mutagenesis studies identified Arg179, Lys188, and Tyr191 as critical residues for this binding. Mechanistically, Sal inhibited TNF-α-mediated activation of the IKK/NF-κB pathway and the subsequent production of pro-inflammatory cytokines. Conclusion: Our findings demonstrate that Sal alleviates inflammation by directly binding to TNF-α and suppressing the downstream NF-κB signaling cascade, thereby positioning it as a promising therapeutic candidate for TNF-α-driven inflammatory diseases. Full article
(This article belongs to the Section Molecular Medicine)
Show Figures

Figure 1

Back to TopTop