-
Mixtures of p,p′-DDE, PCB153, BDE47, and PFOS Alter Adipocytic Differentiation of 3T3-L1 Cells -
Airborne Dental Material Particulates and Occupational Exposure: Computational and Field Insights into Airflow Dynamics and Control Strategies -
Molecular Determinants of Per- and Polyfluoroalkyl Substances Binding to Estrogen Receptors -
Heavy Metal Content in Tattoo and Permanent Makeup Inks and European Standards—Is There Still a Health Risk? -
Multi- and Transgenerational Effects of Silver Ions (Ag+) in the ng/L Range on Life Cycle Parameters and Population Growth of the Midge Chironomus riparius (Diptera, Chironomidae)
Journal Description
Toxics
Toxics
is an international, peer-reviewed, open access journal on all aspects of the toxic chemicals and materials, published monthly online by MDPI.
- Open Access— free for readers, with article processing charges (APC) paid by authors or their institutions.
- High Visibility: indexed within Scopus, SCIE (Web of Science), PubMed, PMC, Embase, CAPlus / SciFinder, AGRIS, and other databases.
- Journal Rank: JCR - Q1 (Toxicology) / CiteScore - Q1 (Chemical Health and Safety)
- Rapid Publication: manuscripts are peer-reviewed and a first decision is provided to authors approximately 17.8 days after submission; acceptance to publication is undertaken in 2.4 days (median values for papers published in this journal in the second half of 2025).
- Recognition of Reviewers: reviewers who provide timely, thorough peer-review reports receive vouchers entitling them to a discount on the APC of their next publication in any MDPI journal, in appreciation of the work done.
Impact Factor:
4.1 (2024);
5-Year Impact Factor:
4.6 (2024)
Latest Articles
Chemical Characteristics and Source Identification of PM2.5 in Industrial Complexes, Korea
Toxics 2026, 14(2), 111; https://doi.org/10.3390/toxics14020111 - 23 Jan 2026
Abstract
The composition of air pollutants in industrial complexes differs from that of general urban areas, often containing more hazardous substances that pose significant health risks to both workers and residents nearby. In this study, PM2.5 and its 29 chemical components (eight ions,
[...] Read more.
The composition of air pollutants in industrial complexes differs from that of general urban areas, often containing more hazardous substances that pose significant health risks to both workers and residents nearby. In this study, PM2.5 and its 29 chemical components (eight ions, two carbon species, and 19 trace elements) were measured and analyzed at five monitoring sites adjacent to the Yeosu and Gwangyang industrial complexes from August 2020 to December 2024. Chemical characterization and source identification were conducted. The average PM2.5 concentration was 18.63 ± 9.71 μg/m3, with notably higher levels observed during winter and spring. A low correlation (R = 0.56) between elemental carbon (EC) and organic carbon (OC) suggests a dominance of secondary aerosols. The charge balance analysis of [NH4+] with [SO42−], [NO3−], and [Cl−] showed slopes below the 1:1 line, indicating that NH4+ is capable of neutralizing these anions. Positive matrix factorization (PMF) identified eight contributing sources—biomass burning (10.4%), sea salt (11.8%), suspended particles (7.1%), industrial sources (4.6%), Asian dust (5.2%), steel industry (21.8%), secondary nitrate (16.4%), and secondary sulfate (22.7%). These findings provide valuable insights for the development of targeted mitigation strategies and the establishment of effective emission control policies in industrial regions.
Full article
(This article belongs to the Section Air Pollution and Health)
►
Show Figures
Open AccessReview
Acrylamide in Food: From Maillard Reaction to Public Health Concern
by
Gréta Törős, Walaa Alibrahem, Nihad Kharrat Helu, Szintia Jevcsák, Aya Ferroudj and József Prokisch
Toxics 2026, 14(2), 110; https://doi.org/10.3390/toxics14020110 - 23 Jan 2026
Abstract
Acrylamide is a heat-induced food contaminant that can be formed through the Maillard reaction between reducing sugars and asparagine in carbohydrate-rich foods. It is recognized as having carcinogenic, neurotoxic, and reproductive risks, prompting global regulatory and research attention. This review synthesizes recent advances
[...] Read more.
Acrylamide is a heat-induced food contaminant that can be formed through the Maillard reaction between reducing sugars and asparagine in carbohydrate-rich foods. It is recognized as having carcinogenic, neurotoxic, and reproductive risks, prompting global regulatory and research attention. This review synthesizes recent advances (2013–2025) in understanding acrylamide’s formation mechanisms, detection methods, mitigation strategies, and health implications. Analytical innovations such as LC–MS/MS have enabled detection at trace levels (≤10 µg/kg), supporting process optimization and compliance monitoring. Effective mitigation strategies combine cooking adjustments, ingredient reformulation, and novel technologies, including vacuum frying, ohmic heating, and predictive modeling, which can achieve up to a 70% reduction in certain food categories. Dietary polyphenols and fibers also hold promise, lowering acrylamide formation and bioavailability through carbonyl trapping and enhanced detoxification. However, significant gaps remain in bioavailability assessment, analysis of metabolic fate (glycidamide conversion), and standardized global monitoring. This review emphasizes that a sustainable reduction in dietary acrylamide requires a multidisciplinary framework integrating mechanistic modeling, green processing, regulatory oversight, and consumer education. Bridging science, industry, and policy is essential to ensure safer food systems and minimize long-term public health risks.
Full article
(This article belongs to the Special Issue Health Risk Assessment for Food Contaminants: Exposure and Human Toxicology)
►▼
Show Figures

Graphical abstract
Open AccessArticle
Toxicity of Landfill Leachate to Stream-Dwelling Benthic Macroinvertebrates
by
Neal D. Mundahl and Erik D. Mundahl
Toxics 2026, 14(2), 109; https://doi.org/10.3390/toxics14020109 - 23 Jan 2026
Abstract
Laboratory and field investigations were used to assess the toxicity of leachate from a closed sanitary landfill on benthic macroinvertebrates in coldwater trout streams located near a landfill in southeastern Minnesota, USA. Field-collected invertebrates were exposed to a range of concentrations (0–100%) of
[...] Read more.
Laboratory and field investigations were used to assess the toxicity of leachate from a closed sanitary landfill on benthic macroinvertebrates in coldwater trout streams located near a landfill in southeastern Minnesota, USA. Field-collected invertebrates were exposed to a range of concentrations (0–100%) of leachate during a series of 24 h and 7-day laboratory toxicity tests. Benthic macroinvertebrates also were collected from two stream sites on either side of the landfill and at a third site downstream to assess potential pollution exposure of the stream communities. Ten different taxa exposed to 100% leachate for 24 h exhibited survival ranging from 0 to 100%, with survivorship not correlated to published invertebrate pollution tolerance values. More extensive 24 h tests with the least tolerant Brachycentrus caddisfly larvae found 100% mortality at leachate concentrations > 70%, with the first mortalities observed after 3 h. Brachycentrus had 100% survival at leachate concentrations < 40%. During 7-day tests, Brachycentrus had 100% survival at all leachate concentrations of 40% and lower, but all Brachycentrus died after 2 days at concentrations of 60% and higher. Instream benthic communities, averaging 12 to 17 different taxa at the various stream sites, were rated from good to excellent based on biotic index values, with intolerant taxa present at all three stream sites. Landfill leachate has not impacted the benthic invertebrate communities in streams nearby, but leachate at higher concentrations has the potential to be toxic to a variety of local taxa.
Full article
(This article belongs to the Special Issue Ecotoxicological Effects of Anthropogenic Contaminants in Aquatic Organisms)
►▼
Show Figures

Graphical abstract
Open AccessArticle
Microplastics in Greylag Goose (Anser anser) Feces from Lake Erçek (Eastern Anatolia, Türkiye): Occurrence, Temporal Variation, and Polymer Characterization
by
Emrah Celik
Toxics 2026, 14(2), 108; https://doi.org/10.3390/toxics14020108 - 23 Jan 2026
Abstract
Background: Microplastics (MPs; <5 mm) are pervasive contaminants that can compromise freshwater wetland integrity and wildlife health, yet field evidence from inland systems and non-invasive biomonitoring remains limited. To address this gap, we provide a non-invasive, feces-based baseline for a key wintering waterbird
[...] Read more.
Background: Microplastics (MPs; <5 mm) are pervasive contaminants that can compromise freshwater wetland integrity and wildlife health, yet field evidence from inland systems and non-invasive biomonitoring remains limited. To address this gap, we provide a non-invasive, feces-based baseline for a key wintering waterbird in an inland soda-lake wetland of Türkiye, supported by polymer confirmation. Methods: We evaluated MP occurrence in fecal deposits of the Greylag Goose (Anser anser), a key wintering waterbird at Lake Erçek (Eastern Anatolia, Türkiye), using non-invasive sampling across five periods (October 2024–February 2025). We collected 400 fecal deposits and pooled them into five time-specific composite samples. Accordingly, temporal comparisons are presented descriptively at the composite (period) level rather than as individual-level statistical inference and quantified suspected MPs by type, shape, size, and color; a representative subset (>300 µm; ~20%) was polymer-confirmed by FT-IR, and particle surfaces were examined by SEM–EDX. Results: In total, 959 suspected MP items were recovered, corresponding to an estimated 1.75–2.85 items per fecal deposit (composite-derived; mean 2.40). MP counts peaked in late autumn–early winter (Time 2–Time 3) and declined toward late winter (Time 5). Fibers predominated (37.22%), followed by fragments (30.55%) and pellets (18.77%); the most frequent size class was 100–300 µm (30.25%), and white/transparent particles were most common (38.52%). FT-IR identified polystyrene, polyethylene, and polyvinyl chloride, while SEM–EDX indicated weathered polymeric surfaces. Conclusions: These findings provide baseline evidence of MP exposure in an inland wetland waterbird and support feces-based monitoring for comparative assessments.
Full article
(This article belongs to the Section Emerging Contaminants)
►▼
Show Figures

Graphical abstract
Open AccessArticle
Pyrrhotite Facilitates Growth and Cr Accumulation in Leersia hexandra Swartz for Effective Cr(VI) Removal in Constructed Wetlands
by
Xinyue Zhang, Xuehong Zhang, Yue Lin, Jiang Lv, Minmin Jiang, Sijia Cheng and Jun Yan
Toxics 2026, 14(1), 107; https://doi.org/10.3390/toxics14010107 - 22 Jan 2026
Abstract
Hexavalent chromium (Cr(VI)) is a hazardous pollutant frequently found in industrial wastewater. Constructed wetlands (CWs) provide an alternative for Cr(VI) removal, but their effective removal is essentially governed by the extent of Cr accumulation in plants. This study evaluated the effects of pyrrhotite
[...] Read more.
Hexavalent chromium (Cr(VI)) is a hazardous pollutant frequently found in industrial wastewater. Constructed wetlands (CWs) provide an alternative for Cr(VI) removal, but their effective removal is essentially governed by the extent of Cr accumulation in plants. This study evaluated the effects of pyrrhotite addition on a Cr-hyperaccumulator Leersia hexandra Swartz (L. hexandra) in CW microcosms with different substrates (pyrrhotite and gravel) and influent Cr(VI) concentrations (2 and 10 mg·L−1). All microcosms achieved substantial Cr(VI) removal, while pyrrhotite significantly facilitated the removal of NO3−-N, COD, and TP. Pyrrhotite alleviated Cr-induced oxidative stress and thus promoted photosynthesis in L. hexandra, reflected by 27.32–39.09% lower malondialdehyde levels, 1.67–8.37% higher total chlorophyll contents, and 17.36–39.61% higher net photosynthetic rates. Consequently, maximum aboveground Cr standing stock reached 164.50 mg·m−2 in the P10 group, where L. hexandra contributed 6.63% to the total Cr removal. Microbial analysis showed reduced Cr-stress responses in pyrrhotite groups. Structural equation modeling indicated that pyrrhotite and its dissolution products promote Cr standing stock of L. hexandra through establishing in/ex planta defensive mechanisms. These findings provide new perspectives on phytoremediation coupled with CWs for the treatment of Cr(VI)-containing wastewater.
Full article
(This article belongs to the Special Issue Ecological Remediation of Heavy Metal-Polluted Environment)
►▼
Show Figures

Figure 1
Open AccessArticle
Water Quality Criteria and Ecological Risk Assessment of Fluoride for the Protection of Water Organisms in Surface Water
by
Jiahao Zhang, Yuting Pu, Jing Ye, Xiaojun Hu and Chenglian Feng
Toxics 2026, 14(1), 106; https://doi.org/10.3390/toxics14010106 - 22 Jan 2026
Abstract
The widespread occurrence of fluoride pollution in water bodies and its toxic effects on aquatic organisms have raised significant environmental concerns; however, studies on water quality criteria for fluoride remain relatively limited. This study aimed to derive such criteria and assess the ecological
[...] Read more.
The widespread occurrence of fluoride pollution in water bodies and its toxic effects on aquatic organisms have raised significant environmental concerns; however, studies on water quality criteria for fluoride remain relatively limited. This study aimed to derive such criteria and assess the ecological risks of fluoride in China’s surface waters, for the reference of readers. Acute and chronic toxicity data were collected globally, covering 34 species (14 families, 4 phyla) and 7 species (5 families, 3 phyla), respectively. Using species sensitivity distribution (SSD) methods, the short-term water quality criterion (SWQC) and long-term water quality criterion (LWQC) were derived as 17.47 mg/L and 3.334 mg/L. Ecological risk assessment based on the risk quotient (RQ) identified several high-risk areas among 32 major river and lake basins, with RQ values of 6.326 (Xihe River), 1.953 (Ebinur Lake), 1.368 (Chagan Lake), and 1.158 (Shahe River). At the provincial level, Guangxi Zhuang Autonomous Region showed as no risk (RQ = 0.0001140), while other regions were classified as moderate or low risk. This study achieved its objectives of deriving water quality criteria for fluoride and conducting an ecological risk assessment for surface waters in China. It also highlights current limitations, including insufficient fluoride toxicity data and the frequent oversight of key indicators in existing assessments. Future research could focus on improving water quality criteria derivation and risk assessment methods through integrated predictive modeling and expanded toxicity datasets.
Full article
(This article belongs to the Special Issue Occurrence and Environmental Risks of Organic Pollutants in Aquatic Environment—2nd Edition)
Open AccessArticle
A Cost-Effective Standardized Quantitative Detection Method for Soil Microplastics in Different Substrates
by
Xinlei Ling, Yuting Gao, Rongxiang Li, Rongfang Chang, Yanpeng Li and Wen Xiao
Toxics 2026, 14(1), 105; https://doi.org/10.3390/toxics14010105 - 22 Jan 2026
Abstract
Microplastics (MPs) are emerging pollutants with widespread global distribution, continuously accumulating in soils and posing risks of cross-media pollution. Current soil MP detection methods lack unified standards, suffering from high inter-laboratory variability and cost, which become key bottlenecks limiting data comparability and global
[...] Read more.
Microplastics (MPs) are emerging pollutants with widespread global distribution, continuously accumulating in soils and posing risks of cross-media pollution. Current soil MP detection methods lack unified standards, suffering from high inter-laboratory variability and cost, which become key bottlenecks limiting data comparability and global microplastics pollution control. Here, we systematically reviewed soil MPs studies (2020–2024) and based on stepwise verification, we established a standardized, reproducible detection method: soil samples were dried at 80 °C for 12 h; density separation was performed in Erlenmeyer flasks with decantation, 10 s glass rod stirring, and 12 h settling, repeated five times; digestion was conducted using a 1:2 volume ratio of H2O2 to supernatant at 80 °C for 8 h; and MPs were quantified via stereo-microscopy combined with ImageJ. It should be noted that the use of NaCl limits the recovery of high-density polymers (e.g., PVC, PET), and the minimum detectable particle size is approximately 127 µm. The method was validated in sandy, loam, and clay soils, achieving an average recovery rate of 96.4%, with a processing time of 68 h and a cost of USD 9.77 per sample. In contrast to previous fragmented, non-standardized protocols, this workflow synergistically optimizes high recovery efficiency, cost-effectiveness, and broad applicability, offering a low-cost, efficient, and widely applicable approach for soil MPs monitoring, supporting data comparability across studies and contributing to global pollution assessment and the United Nations 2030 Sustainable Development Goals.
Full article
(This article belongs to the Section Emerging Contaminants)
►▼
Show Figures

Graphical abstract
Open AccessArticle
Mechanisms Governing the Stability of Fe-As Complexes: Roles of Environmental and Material Intrinsic Factors
by
Zhonglan Yang, Tianlai Ouyang, Shiming Su, Yanan Wang, Fengxian Yao, Zhiqiang Ding, Mengmeng Yan and Xibai Zeng
Toxics 2026, 14(1), 104; https://doi.org/10.3390/toxics14010104 - 22 Jan 2026
Abstract
Arsenic (As) contamination threatens ecosystems and human health, and iron (hydr)oxides-mediated formation of Fe-As composites is a key strategy for arsenic immobilization, while the long-term stability of these composites under complex environmental conditions remains a critical concern. This study systematically investigated the interactive
[...] Read more.
Arsenic (As) contamination threatens ecosystems and human health, and iron (hydr)oxides-mediated formation of Fe-As composites is a key strategy for arsenic immobilization, while the long-term stability of these composites under complex environmental conditions remains a critical concern. This study systematically investigated the interactive effects of environmental factors (temperature: 5–35 °C, pH: 4–8, competing ions: phosphate and citrate) and material intrinsic properties (ferrihydrite aging: 0–60 days, Fe/As molar ratio: 1.875 and 5.66, adsorption time) on Fe-As composite stability using multiscale characterization techniques and theoretical modeling. Results showed that temperature was the dominant controlling factor, with arsenic release increasing by 4.25% per 1 °C rise (178% higher at 35 °C vs. 20 °C) and an exponential relationship model established (R2 = 0.96). Ferrihydrite aging enhanced stability, as 60-day aged composites (Fh60d-As) exhibited minimal arsenic release (18.83%) at pH 4/20 °C, attributed to increase As(V)-O-Fe binding energy (1.2 eV) and -OH group enhancement (12.5%). Phosphate induced 2.4-fold higher arsenic release than citrate, and lower pH (4–6) reduced release via enhanced protonation. A stability prediction model was developed (R2 = 0.91), and practical remediation strategies were proposed: maintaining temperatures below 25 °C in arsenic-containing waste repositories and using pre-aged iron-based materials. This work provides quantitative benchmarks and mechanistic insights for contaminated site rehabilitation.
Full article
(This article belongs to the Special Issue Ecological Remediation of Heavy Metal-Polluted Environment)
►▼
Show Figures

Figure 1
Open AccessArticle
Prevalence of Psychoactive Substance Use and Violent Death: Toxicological and Geospatial Evidence from a Four-Metropolitan-Area Cross-Sectional Study in Brazil
by
Henrique Silva Bombana, Vanderlei Carneiro da Silva, Ivan Dieb Miziara, Heráclito Barbosa Carvalho, Mauricio Yonamine and Vilma Leyton
Toxics 2026, 14(1), 103; https://doi.org/10.3390/toxics14010103 - 22 Jan 2026
Abstract
External causes account for over four million deaths globally each year, with psychoactive substance use being a major risk factor. However, the true impact and regional patterns of psychoactive substance use in these deaths remains undefined in Brazil. To address this critical knowledge
[...] Read more.
External causes account for over four million deaths globally each year, with psychoactive substance use being a major risk factor. However, the true impact and regional patterns of psychoactive substance use in these deaths remains undefined in Brazil. To address this critical knowledge gap, this pioneering four-city study sought to elucidate the prevalence of alcohol and drug use by external cause victims. We collected postmortem blood from 3577 victims of violent death across four distinct Brazilian cities (Belém, Recife, Vitória, and Curitiba), representing the North, Northeast, Southeast, and South regions, respectively, using a standardized protocol to identify alcohol, illicit drugs, and psychoactive medicines. Analysis revealed a predominantly male cohort (89.7%; 56.0% aged 30 years or more), with homicide as the primary manner of death (67.3%). Over half of the victims (53.0%) tested positive for at least one psychoactive substance prior to death; cocaine (29.6%) and alcohol (27.7%) were most common. Substance use was highest among homicide victims (55.7%), especially cocaine (36.0%), and among self-harm cases (54.6%), which showed elevated benzodiazepine prevalence (20.0%). Substance use patterns varied regionally: alcohol-related deaths were more common in Recife (Northeast), drug-only deaths concentrated in Vitória (Southeast) and Belém (North), and Curitiba (South) showed a higher prevalence of alcohol use versus drug use. This widespread, regionally heterogeneous prevalence underscores the urgent need for targeted, region-specific interventions. By critically linking psychoactive substance use to various modes of violent death, these data provide crucial forensic and public health insights to inform tailored preventive strategies.
Full article
(This article belongs to the Special Issue Forensic and Post-Mortem Toxicology)
►▼
Show Figures

Figure 1
Open AccessArticle
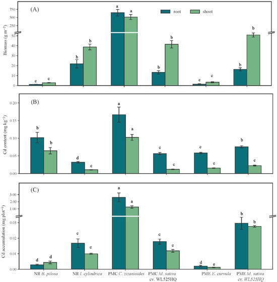
Vegetation Restoration in Karst Southwest China: Effects of Plant Community Diversity and Soil Physicochemical Properties on Soil Cadmium
by
Yun Xing, Lin Zhang, Zhuoyi Mei, Xiuwen Wang, Chao Li, Zuran Li and Yuan Li
Toxics 2026, 14(1), 102; https://doi.org/10.3390/toxics14010102 - 21 Jan 2026
Abstract
In southwest China, vegetation restoration is widely used in karst rocky desertification control projects. However, mechanistic evidence explaining how plant community composition and species diversity regulate cadmium (Cd) bioavailability remains limited. Here, the plant community’s species diversity, soil properties, Cd, and available Cd
[...] Read more.
In southwest China, vegetation restoration is widely used in karst rocky desertification control projects. However, mechanistic evidence explaining how plant community composition and species diversity regulate cadmium (Cd) bioavailability remains limited. Here, the plant community’s species diversity, soil properties, Cd, and available Cd contents were evaluated. Four plant community types, NR (natural recovery), PMC (Pistacia weinmannifolia + Medicago sativa + Chrysopogon zizanioides), and PME (Pistacia weinmannifolia + Medicago sativa + Eragrostis curvula), were selected as the research objects. The species composition was recorded, and dominant plant species and soil samples were collected to analyze Cd accumulation characteristics. Relative to NR, composite restorations increased plant diversity and soil nutrient availability and reduced soil compaction, with PMC showing the strongest remediation, decreasing total Cd by 49.4% and available Cd by 59.5%. Model-averaged regression and hierarchical partitioning analyses further identified nitrogen availability and community structure as the dominant drivers. Specifically, available nitrogen (AN), vegetation coverage, Margalef species richness (DMG), ammonium nitrogen (NH4+–N), and total N (TN) were the main factors of soil total Cd, and BD, TN, nitrate nitrogen (NO3−–N), mean crown diameter (MCD), and Shannon–Wiener index (H′) were the main factors of soil available Cd. The results indicate that PMC provides a plant community structure configuration decisions of a scalable, site-adaptable strategy for durable Cd stabilization and soil conservation in thin, carbonate-rich karst soils.
Full article
(This article belongs to the Special Issue Plant Responses to Heavy Metal)
►▼
Show Figures

Graphical abstract
Open AccessArticle
Pollution Characteristics, Sources, and Health Risks of Organochlorine Pesticides and Polychlorinated Biphenyls in Oviductus Ranae from Northern China
by
Shizhan Tang, Haonan Zhang, Peng Wang, Dongli Qin, Zhongxiang Chen and Guo Hu
Toxics 2026, 14(1), 101; https://doi.org/10.3390/toxics14010101 - 21 Jan 2026
Abstract
This study systematically analyzed the pollution levels, distribution characteristics, and associated health risks of 17 organochlorine pesticides (OCPs) and 9 polychlorinated biphenyls (PCBs) in Oviductus Ranae (Rana dybowskii) from major production areas in Heilongjiang Province, China. OCPs and PCBs were detected
[...] Read more.
This study systematically analyzed the pollution levels, distribution characteristics, and associated health risks of 17 organochlorine pesticides (OCPs) and 9 polychlorinated biphenyls (PCBs) in Oviductus Ranae (Rana dybowskii) from major production areas in Heilongjiang Province, China. OCPs and PCBs were detected in all samples. The total concentration of OCPs ranged from 11.7 to 67.9 ng/g (dry weight), while that of total PCBs ranged from 4.43 to 8.06 ng/g. Endosulfans constituted the predominant OCP group, accounting for 54.5% of ∑OCPs, with an α/β-endosulfan ratio (~2:1) indicative of recent agricultural input. Among DDTs, the dominance of p,p′-DDE and the absence of parent DDT suggested aerobic degradation of historical residues. For HCHs, the isomer profile (β-HCH predominance, α/γ-HCH = 0.27) pointed to weathered lindane sources. The PCB profile was uniquely dominated by lower-chlorinated congeners (PCB1 and PCB29), implying influences from atmospheric transport and/or in situ microbial dechlorination of legacy PCBs. The persistent organic pollutants (POPs) contamination profile in Oviductus Ranae reflects a combined influence of recent pesticide application, weathered historical residues, and long-range transport. Although the concentrations are below current regulatory limits, the cumulative and persistent nature of these POPs, coupled with the product’s medicinal use, justifies a precautionary stance regarding long-term consumption. The distinct congener patterns underscore the necessity for future research to prioritize the environmental behavior and toxicology of dominant transformation products within such specific agro-ecosystems.
Full article
(This article belongs to the Section Agrochemicals and Food Toxicology)
►▼
Show Figures

Graphical abstract
Open AccessReview
Toxic Effects of Sulfur Dioxide: A Review
by
Connor B. Stauffer and John Tat
Toxics 2026, 14(1), 100; https://doi.org/10.3390/toxics14010100 - 21 Jan 2026
Abstract
Sulfur dioxide (SO2) is a colorless, pungent gas that is a significant contributor to air pollution, with well-documented environmental and health impacts. It is emitted both naturally (e.g., in volcanic activities) and anthropogenically (e.g., fossil fuel combustion, sulfuric acid production, papermaking,
[...] Read more.
Sulfur dioxide (SO2) is a colorless, pungent gas that is a significant contributor to air pollution, with well-documented environmental and health impacts. It is emitted both naturally (e.g., in volcanic activities) and anthropogenically (e.g., fossil fuel combustion, sulfuric acid production, papermaking, and wine preservation). Inhalation represents the primary route of human exposure, particularly in urban and industrial settings. Acute SO2 exposure can lead to airway irritation, laryngospasm, bronchoconstriction, pulmonary edema, and death in severe cases. Chronic exposure, even at low concentrations, can contribute to the development of pulmonary and extrapulmonary diseases. Despite its classification as a hazardous air pollutant, a comprehensive understanding of dose-response relationships, exposure thresholds, and mechanisms of toxicity for SO2 remains limited. This review synthesizes current knowledge on environmental sources, exposure routes, mechanisms of toxicity, and health impacts of SO2, highlighting findings from epidemiological, toxicological, and mechanistic studies. We also discuss gaps in knowledge regarding SO2, approaches to monitor and assess SO2 exposure in ambient environments, the emerging role of SO2 as a gasotransmitter, and areas where further research is needed to better understand health risks and support evidence-based public health decision-making.
Full article
(This article belongs to the Special Issue Unraveling the Health Impacts of Air Pollution: Assessments and Mechanisms)
►▼
Show Figures

Graphical abstract
Open AccessArticle
Inhibition of the T2R/α-Defensin Pathway Mediates Nauclea officinalis-Induced Intestinal Barrier Dysfunction and Microbiota Alterations
by
Xiaoman Li, Yao Yi, Tegele Si, Lianqian Wang, Zhiyong Hu, Jiayue Xiong, Xuemei Bao, Jun Jun, Sachurula Bao, Xiaoping Ji and Minghai Fu
Toxics 2026, 14(1), 99; https://doi.org/10.3390/toxics14010099 (registering DOI) - 21 Jan 2026
Abstract
Clinical reports have shown that administration of Nauclea officinalis (Danmu in Chinese, DM) preparations may cause significant gastrointestinal discomfort. This study aimed to systematically evaluate the adverse effects of DM and its primary active constituent, strictosamide, on gastrointestinal motility, intestinal barrier integrity, and
[...] Read more.
Clinical reports have shown that administration of Nauclea officinalis (Danmu in Chinese, DM) preparations may cause significant gastrointestinal discomfort. This study aimed to systematically evaluate the adverse effects of DM and its primary active constituent, strictosamide, on gastrointestinal motility, intestinal barrier integrity, and gut microbiota homeostasis. Furthermore, we sought to investigate the potential role of the bitter taste receptor (T2R) signaling pathway in mediating these effects. In vitro cell cultures and ex vivo intestinal tissues were employed to assess cell viability and molecular alterations. In vivo studies involved short-term (2 weeks) gavage of DM (0.54 and 1.08 g/kg) and long-term (16 weeks) intervention (0.4, 0.8, and 1.2 g/kg) in rodents. Evaluations included histopathological examination, serum levels of cytokines and oxidative stress markers (ELISA), expression of tight junction proteins (Western blot and qPCR), and 16S rDNA sequencing of cecal microbiota. Mechanistic analyses focused on α-defensin secretion and T2R-associated gene and protein expression. Administration of DM resulted in significant gastrointestinal dysfunction, characterized by delayed intestinal propulsion and increased gastric retention. Dose-dependent histopathological damage, disruption of the intestinal barrier (reduced occludin and claudin-1 expression), and elevated levels of pro-inflammatory cytokines (IL-6, TNF-α, and IL-1β), oxidative stress markers (MDA, SOD, and GSH-Px), and immune mediators (IFN-γ) were observed. Gut microbiota analysis revealed dysbiosis, marked by a decline in beneficial genera (e.g., Mucispirillum, Butyricicoccus, Roseburia) and an increase in potentially pathogenic bacteria (e.g., Citrobacter, Helicobacter). Mechanistically, DM suppressed α-defensin secretion and downregulated the expression of TAS2R108, TAS2R138, and Gα-gustducin both in vitro and in vivo. DM and strictosamide disrupt gut microbiota composition and compromise intestinal barrier function, likely through inhibition of the T2R/α-defensin pathway. These findings provide important mechanistic insights into drug-induced gastrointestinal toxicity and underscore the potential risks associated with prolonged use of DM-containing preparations.
Full article
(This article belongs to the Special Issue Mechanisms of Toxicity of Chemical Compounds and Natural Compounds)
►▼
Show Figures

Graphical abstract
Open AccessReview
Study on the Influencing Factors of the Migration and Transformation Behavior of Hexavalent Chromium in a Soil–Groundwater System: A Review
by
Xiangyi Zhao, Mengqiuyue Hao, Tuantuan Fan, Ang Liu and Chenglian Feng
Toxics 2026, 14(1), 98; https://doi.org/10.3390/toxics14010098 - 21 Jan 2026
Abstract
The migration and transformation of Cr(VI) are primarily regulated by soil minerals, soil flora and fauna, hydrological conditions, and microbial communities, with these mechanisms being influenced by pH, temperature, and oxygen levels. In terms of single environmental media, relatively extensive research has been
[...] Read more.
The migration and transformation of Cr(VI) are primarily regulated by soil minerals, soil flora and fauna, hydrological conditions, and microbial communities, with these mechanisms being influenced by pH, temperature, and oxygen levels. In terms of single environmental media, relatively extensive research has been conducted on the behaviors of Cr(VI). However, studies on the migration and transformation of Cr(VI) from the perspective of the soil–groundwater multimedia system are rarely published. Therefore, this study comprehensively analyzes the migration and transformation behaviors of Cr(VI) from the perspective of the entire soil–groundwater system. By synthesizing the effects of individual factors, such as pH and organic matter, on Cr(VI) in both soil and groundwater, as well as interactions among these factors, we systematically clarify the patterns governing Cr(VI) migration and transformation under multi-factor coupling. Through the analysis of multiple factors in the complex system, the redox fluctuation zone at the soil–groundwater interface is a hot spot for Cr(VI) transformation, and the synergistic effect among climatic conditions, microbial community structure, and the aquifer interface significantly affects the transport efficiency of Cr(VI). The results of the present study could provide a theoretical framework for future research on the environmental behavioral effects of Cr(VI) at the soil–groundwater interface. Moreover, this study could provide important theoretical bases for the prevention and control of heavy metal pollution.
Full article
(This article belongs to the Special Issue Advances in Remediation of Environmental Pollutants in Soil-Water System)
►▼
Show Figures

Graphical abstract
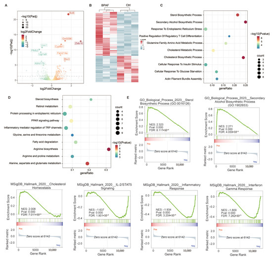
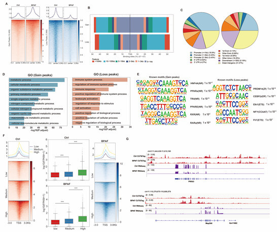
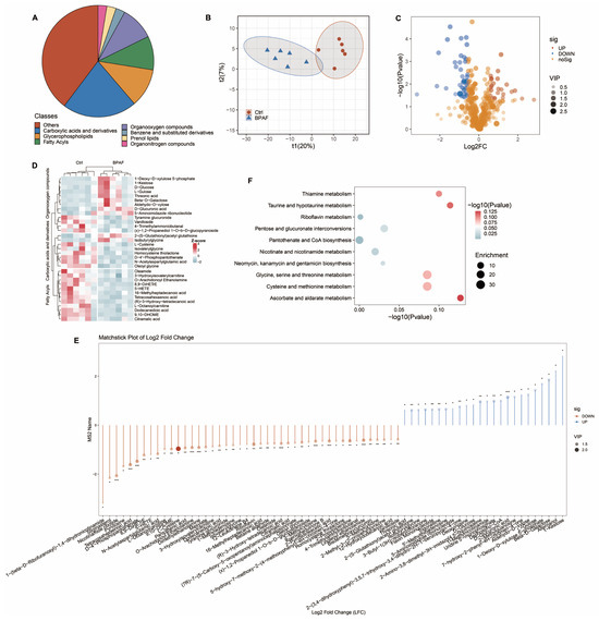
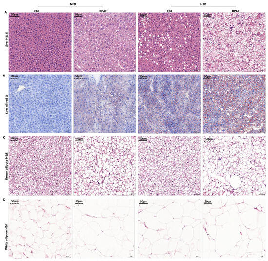
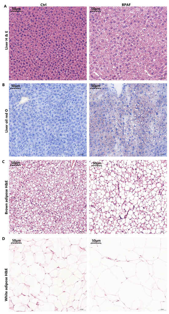
Open AccessArticle
Perinatal BPAF Exposure Reprograms Offspring’s Immune–Metabolic Axis: A Multi-Omics Investigation of Intergenerational Hepatotoxicity
by
Shengjun Bai, Xiaorong Wu, Wei Mao, Mengan Guo, Yufeng Qin and Guizhen Du
Toxics 2026, 14(1), 97; https://doi.org/10.3390/toxics14010097 - 21 Jan 2026
Abstract
Bisphenol AF (BPAF), a prevalent bisphenol A (BPA) substitute, raises concerns due to its environmental persistence and endocrine-disrupting potency. While metabolic effects of direct exposure are documented, its intergenerational consequences remain unclear. Here, we demonstrated that perinatal BPAF exposure induced persistent metabolic syndrome
[...] Read more.
Bisphenol AF (BPAF), a prevalent bisphenol A (BPA) substitute, raises concerns due to its environmental persistence and endocrine-disrupting potency. While metabolic effects of direct exposure are documented, its intergenerational consequences remain unclear. Here, we demonstrated that perinatal BPAF exposure induced persistent metabolic syndrome in offspring, including glucose intolerance, hepatic steatosis, and adipose hypotrophy. Integrating multi-omics data, we observed that BPAF exposure shaped offspring’s hepatic epigenome, as demonstrated by genome-wide alterations in H3K27ac-marked regulatory elements. This epigenetic rewiring indicated a dual regulatory effect on transcriptomes that suppressed interferon-γ responses while activating sterol biosynthesis, ultimately perturbating hepatic metabolome, including depleted pantothenate levels and accumulation of pro-inflammatory eicosanoids. Our findings suggest that BPAF may act as a developmental toxicant capable of persistently disrupting the immune–metabolic axis through epigenomic mechanisms, highlighting the need for careful re-evaluation of its use as a BPA substitute in consumer products.
Full article
(This article belongs to the Special Issue State-of-the-Art Environmental Chemical Exposomics and Metabolomics—2nd Edition)
►▼
Show Figures

Graphical abstract
Open AccessArticle
Prostate Cancer in the MENA Region: Attributable Burden of Behavioral and Environmental Exposures
by
Magie Tamraz, Razan Al Tartir, Sara El Meski and Sally Temraz
Toxics 2026, 14(1), 96; https://doi.org/10.3390/toxics14010096 - 21 Jan 2026
Abstract
►▼
Show Figures
Background: Prostate cancer in the Middle East and North Africa (MENA) region is shaped by a complex interplay of behavioral and environmental risk factors, yet comprehensive estimates of preventable cases remain scarce. To address this gap, we estimated population-attributable fractions (PAFs) for a
[...] Read more.
Background: Prostate cancer in the Middle East and North Africa (MENA) region is shaped by a complex interplay of behavioral and environmental risk factors, yet comprehensive estimates of preventable cases remain scarce. To address this gap, we estimated population-attributable fractions (PAFs) for a range of modifiable exposures among men aged 50 years and older and assessed potential reductions in incidence under feasible intervention scenarios. Methods: Regional prevalence data were combined with relative risks from meta-analyses to compute closed-form PAFs for tobacco smoking, obesity, physical inactivity, high dairy and calcium intake, heavy alcohol use, drinking water nitrates, trihalomethanes, arsenic, lead, selenium status, ambient PM2.5 and NO2, and occupational diesel exhaust, covering an estimated 47 million men. Estimates were validated using a synthetic cohort simulation of 100,000 individuals, with uncertainty quantified through Monte Carlo sampling. Results: Results showed that drinking water nitrate exposure accounted for the largest single fraction (17.4%), followed by tobacco smoking (9.5%), physical inactivity (6.7%), and trihalomethane exposure (5.0%), while other exposures contributed smaller but meaningful shares. Joint elimination of all exposures projected a 45.5% reduction in incidence, and simultaneous feasible reductions in four targeted exposures yielded a combined potential impact fraction of 12.1%. Conclusions: These findings suggest that integrated water quality management, tobacco control, lifestyle interventions, and targeted environmental surveillance should be prioritized to reduce prostate cancer burden in the MENA region. However, estimates of drinking-water nitrate exposure rely on limited evidence from a single case–control study with a relatively small sample size, and should therefore be considered exploratory and primarily hypothesis-generating.
Full article

Graphical abstract
Open AccessArticle
Novel Non-Invasive Biomonitoring Using Avian Faecal Sacs Reveals Dependence of Pesticide Exposure on Field Distance
by
Moritz Meinken, Johannes Amshoff, Sascha Buchholz, Kathrin Fisch, Sebastian Fischer and Alexandra Esther
Toxics 2026, 14(1), 95; https://doi.org/10.3390/toxics14010095 (registering DOI) - 21 Jan 2026
Abstract
Pesticides remain among the most significant threats to biodiversity and natural ecosystems. Non-invasive methods, such as the analysis of bird faeces, have shown great potential for detecting pesticide exposure. In this study with a new approach, we analysed faecal sacs from nestlings of
[...] Read more.
Pesticides remain among the most significant threats to biodiversity and natural ecosystems. Non-invasive methods, such as the analysis of bird faeces, have shown great potential for detecting pesticide exposure. In this study with a new approach, we analysed faecal sacs from nestlings of Blue tits (Cyanistes caeruleus) and Great tits (Parus major) to gain deeper insights into pesticide contamination during the breeding period. Samples were collected from three distinct sites near Münster, Germany. In total, we detected 65 substances from 57 different pesticides, as well as caffeine, with pesticides present in 16.07% of the 168 samples. Concentrations varied between species and sites and were higher for fungicides and insecticides in nests located closer to agricultural fields. While no direct effects on reproductive success were found, our results underscore the potential of faecal sac analysis as a valuable tool for spatially resolved pesticide monitoring. The novel, non-invasive approach to pesticide monitoring offers crucial exposure data on juvenile birds during their sensitive breeding period.
Full article
(This article belongs to the Section Ecotoxicology)
►▼
Show Figures

Graphical abstract
Open AccessReview
From Kitchen to Cell: A Critical Review of Microplastic Release from Consumer Products and Its Health Implications
by
Zia Ur Rehman, Jing Song, Paolo Pastorino, Chunhui Wang, Syed Shabi Ul Hassan Kazmi, Chenzhe Fan, Zulqarnain Haider Khan, Muhammad Azeem, Khadija Shahid, Dong-Xing Guan and Gang Li
Toxics 2026, 14(1), 94; https://doi.org/10.3390/toxics14010094 - 20 Jan 2026
Abstract
Microplastics (MPs) are pervasive environmental pollutants, widely distributed from aquatic ecosystems to the terrestrial food chain, and represent a potential route of human exposure. Although several reviews have addressed MP contamination, a critical synthesis focusing on pathways through which consumer goods directly enter
[...] Read more.
Microplastics (MPs) are pervasive environmental pollutants, widely distributed from aquatic ecosystems to the terrestrial food chain, and represent a potential route of human exposure. Although several reviews have addressed MP contamination, a critical synthesis focusing on pathways through which consumer goods directly enter food and beverages, along with corresponding industry and regulatory responses, is lacking. This review fills this gap by proposing the direct release of MPs from common sources such as food packaging, kitchen utensils, and household appliances, linking the release mechanisms to human health risks. The release mechanisms of MPs under thermal stress, mechanical abrasion, chemical leaching, and environmental factors, as well as a risk-driven framework for MP release, are summarized. Human exposure through ingestion is the predominant route, while inhalation and dermal contact are additional pathways. In vitro and animal studies have associated MP exposure to inflammatory responses and oxidative stress, neurotoxicity, and genomic instability as endpoints, though direct causal evidence in humans remains lacking, and extrapolation from model systems necessitates caution. This review revealed that dietary intake from kitchen sources is the primary pathway for MP exposure, higher than the inhalation pathway. Most importantly, this review critically sheds light on the initiatives that should be taken by industries with respect to global strategies and new policies to alleviate these challenges. However, while there has been an upsurge in research commenced in this area, there are still research gaps that need to be addressed to explore food matrices such as dairy products, meat, and wine in the context of the supply chain. In conclusion, we pointed out the challenges that limit this research with the aim of improving standardization; research approaches and a risk assessment framework to protect health; and the key differences between MP and nanoplastic (NP) detection, toxicity, and regulatory strategies, underscoring the need for size-resolved risk assessments.
Full article
(This article belongs to the Special Issue Computational and Experimental Insights into Transformation of Environmental Pollutants)
►▼
Show Figures

Graphical abstract
Open AccessArticle
Insight into the Formation of Winter Black Carbon and Brown Carbon over Xi’an in Northwestern China
by
Dan Li, Qian Zhang, Ziqi Meng, Hongmei Xu, Peng Wei, Yu Wang and Zhenxing Shen
Toxics 2026, 14(1), 93; https://doi.org/10.3390/toxics14010093 - 20 Jan 2026
Abstract
This study evaluates the effectiveness of air pollution control measures in Xi’an, China, by investigating long-term changes in the concentrations, optical properties, and sources of black carbon (BC) and brown carbon (BrC). Wintertime observations of PM2.5 carbonaceous aerosols were conducted over multiple
[...] Read more.
This study evaluates the effectiveness of air pollution control measures in Xi’an, China, by investigating long-term changes in the concentrations, optical properties, and sources of black carbon (BC) and brown carbon (BrC). Wintertime observations of PM2.5 carbonaceous aerosols were conducted over multiple years using a continuous Aethalometer. The data were analyzed using advanced aethalometer models, potential source contribution function (PSCF) analysis, and generalized additive models (GAMs) to deconstruct emission sources and formation pathways. Our results revealed a significant decrease in the mass concentration and light absorption coefficient of BC (babs-BC) between the earlier and later study periods, indicating successful emission reductions. In contrast, the light absorption from BrC (babs-BrC) remained relatively stable, suggesting persistent and distinct emission sources. Source apportionment analysis demonstrated a temporal shift in dominant regional influences, from biomass burning in the initial years to coal combustion in later years. In addition, GAMs showed that the primary driver for liquid fuel-derived BC transitioned from gasoline to diesel vehicle emissions. For solid fuels, residential coal combustion consistently contributed over 50% of BC, highlighting that improvements in coal combustion technology were effective in reducing BC emissions. Furthermore, a substantial fraction of BrC was increased, with nocturnal peaks associated with high relative humidity, emphasizing the aqueous-phase formation influences. Collectively, these findings demonstrated that although certain control strategies successfully mitigated BC, the persistent challenge of BrC pollution necessitates targeted measures addressing secondary formation and primary fossil fuel sources.
Full article
(This article belongs to the Special Issue Atmospheric Emissions Characteristics and Its Impact on Human Health—2nd Edition)
►▼
Show Figures

Figure 1
Open AccessReview
Extractables and Leachables in Pharmaceutical Products: Potential Adverse Effects and Toxicological Risk Assessment
by
Samo Kuzmič, Tjaša Zlobec, Marija Sollner Dolenc, Robert Roškar and Tina Trdan Lušin
Toxics 2026, 14(1), 92; https://doi.org/10.3390/toxics14010092 (registering DOI) - 20 Jan 2026
Abstract
During production, storage, and administration, drug products (and their intermediates) are in contact with many different types of materials, which include manufacturing components, container closure systems, and administration materials; therefore, there is a potential for their interactions and the introduction of leachables. The
[...] Read more.
During production, storage, and administration, drug products (and their intermediates) are in contact with many different types of materials, which include manufacturing components, container closure systems, and administration materials; therefore, there is a potential for their interactions and the introduction of leachables. The presence of leachables may impact key quality attributes of drug products in many ways. These include potential alterations in drug product stability, resulting in a reduced shelf-life, compromised drug product efficacy due to degradation or inactivation of active pharmaceutical ingredients, and impaired drug product physical acceptability due to precipitation, discolouration and/or change in odour or flavour. Moreover, some leachables may be inherently toxic (mutagenic, carcinogenic, immunogenic, etc.) posing direct risks to patient safety. Comprehensive toxicological evaluation of extractables and leachables is therefore essential. Documented cases demonstrate that presence of leachables can lead to serious and clinically significant adverse effects, underscoring the importance of their identification, quantification, and toxicological assessment during pharmaceutical development. This paper provides an overview of the toxicological limits used in the analyses of extractables and leachables and illustrates how they are translated into analytical limits. It also outlines the workflow for toxicological risk assessment of extractables and/or leachables, including evaluations of mutagenicity and other relevant toxicological endpoints. Special attention is given to the interpretation of the draft ICH Q3E guideline, which represents a pivotal development in harmonizing global expectations for extractables and leachables safety assessments. Understanding and correctly applying ICH Q3E is crucial, as it will shape regulatory strategies, analytical approaches, and risk management practices across the pharmaceutical industry. The paper concludes by highlighting emerging challenges that demand sustained advancements in both scientific methodologies and regulatory frameworks.
Full article
(This article belongs to the Section Exposome Analysis and Risk Assessment)
►▼
Show Figures

Figure 1
Journal Menu
► ▼ Journal Menu-
- Toxics Home
- Aims & Scope
- Editorial Board
- Reviewer Board
- Topical Advisory Panel
- Instructions for Authors
- Special Issues
- Topics
- Sections & Collections
- Article Processing Charge
- Indexing & Archiving
- Editor’s Choice Articles
- Most Cited & Viewed
- Journal Statistics
- Journal History
- Journal Awards
- Conferences
- Editorial Office
Journal Browser
► ▼ Journal BrowserHighly Accessed Articles
Latest Books
E-Mail Alert
News
Topics
Topic in
Applied Sciences, Toxics, IJERPH, Biology, Cancers, Radiation
Disease Risks from Environmental Radiological Exposure
Topic Editors: Valentina Venuti, Francesco CaridiDeadline: 1 April 2026
Topic in
Clean Technol., Sustainability, Toxics, Water, Environments, Agriculture
Soil/Sediment Remediation and Wastewater Treatment
Topic Editors: Francesco Bianco, Silvio Matassa, Armando OlivaDeadline: 30 April 2026
Topic in
Applied Sciences, Toxics, Water, ChemEngineering, Processes
Environmental Remediation: Research Advances Towards a Comprehensive Sustainability Approach
Topic Editors: Rongkui Su, Giovanni Vinti, Franco Hernan Gomez, Lei HuangDeadline: 31 May 2026
Topic in
IJERPH, Microplastics, Polymers, Toxics
Plastic Contamination (Plastamination): An Environmental and Public Health-Related Concern
Topic Editors: Rosaria Meccariello, Antonino Testa, Francesco Cappello, Antonietta SantoroDeadline: 30 June 2026
Conferences
Special Issues
Special Issue in
Toxics
Emerging PFAS: Environmental Fate, Health Risks, and Innovative Remediation Approaches
Guest Editor: Daochen ZhuDeadline: 30 January 2026
Special Issue in
Toxics
Occurrence of Contaminants of Emerging Concern and Their Risks to Aquatic Animals
Guest Editor: Liping HouDeadline: 30 January 2026
Special Issue in
Toxics
Food Contamination: Analysis, Control, Exposure & Risk Assessment
Guest Editor: Yun LiDeadline: 30 January 2026
Special Issue in
Toxics
Occurrence and Environmental Risks of Organic Pollutants in Aquatic Environment—2nd Edition
Guest Editors: Chenglian Feng, Bingli Lei, Weiying FengDeadline: 30 January 2026
Topical Collections
Topical Collection in
Toxics
Exposure and Effects of Environmental Pollution on Vulnerable Populations
Collection Editors: Matteo Vitali, Carmela Protano, Arianna Antonucci
Topical Collection in
Toxics
Artificial Intelligence and Data Mining for Toxicological Sciences
Collection Editors: Emilio Benfenati, Noel Aquilina





