- Article
Soil Antibiotic Pollution and Ecological Risk Assessment in the Pearl River Delta Region, China
- Yong’an Chen,
- Zhenxian He,
- Haochuan Wu,
- Xueqin Tao,
- Xiaolong Yu,
- Xiaojun Niu and
- Jianteng Sun
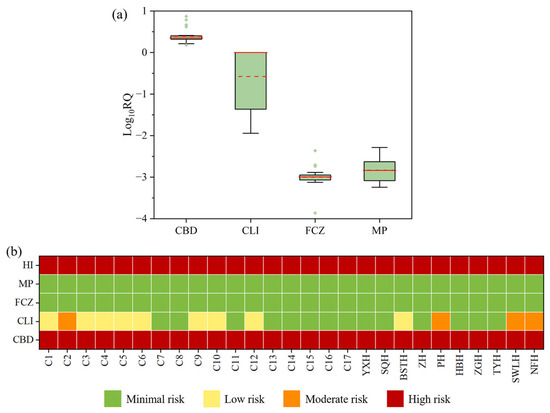
Excessive antibiotic use and their release into soils leads to alterations in soil processes, adversely affecting terrestrial organisms and presenting a serious threat to crop growth and productivity. Herein, the spatial patterns and prevalence of 22...

