-
Manganese Superoxide Dismutase: Structure, Function, and Implications in Human Disease -
Oxidative Stress in the Pathophysiology of Chronic Venous Disease -
Inhibitory Infrared Light Restores Mitochondrial Homeostasis in an Oxygen–Glucose Deprivation/Reoxygenation Model -
In Silico and In Vitro Analysis of Synergistic Bioactivities of Morus alba and Pinus densiflora Extracts with Methyl Gallate
Journal Description
Antioxidants
Antioxidants
is an international, peer-reviewed, open access journal, published monthly online by MDPI. The International Coenzyme Q10 Association (ICQ10A), Israel Society for Oxygen and Free Radical Research (ISOFRR) and European Academy for Molecular Hydrogen Research (EAMHR) are affiliated with Antioxidants and their members receive discounts on the article processing charge.
- Open Access— free for readers, with article processing charges (APC) paid by authors or their institutions.
- High Visibility: indexed within Scopus, SCIE (Web of Science), PubMed, PMC, FSTA, PubAg, CAPlus / SciFinder, and other databases.
- Journal Rank: JCR - Q1 (Chemistry, Medicinal) / CiteScore - Q1 (Food Science)
- Rapid Publication: manuscripts are peer-reviewed and a first decision is provided to authors approximately 17.4 days after submission; acceptance to publication is undertaken in 2.4 days (median values for papers published in this journal in the first half of 2025).
- Recognition of Reviewers: reviewers who provide timely, thorough peer-review reports receive vouchers entitling them to a discount on the APC of their next publication in any MDPI journal, in appreciation of the work done.
- Testimonials: See what our editors and authors say about Antioxidants.
- Companion journal: Oxygen.
Impact Factor:
6.6 (2024);
5-Year Impact Factor:
7.3 (2024)
Latest Articles
Dysfunction of the ABCA1 and ABCG1 Transporters and Their Impact on HDL Metabolism
Antioxidants 2025, 14(11), 1362; https://doi.org/10.3390/antiox14111362 - 14 Nov 2025
Abstract
High-density lipoprotein (HDL) metabolism depends on several key factors, including ATP-binding cassette (ABC) transporters such as ABCA1 and ABCG1. These transporters are essential for maintaining cholesterol homeostasis by mediating the efflux of cellular lipids and promoting HDL formation and maturation. Dysfunction in these
[...] Read more.
High-density lipoprotein (HDL) metabolism depends on several key factors, including ATP-binding cassette (ABC) transporters such as ABCA1 and ABCG1. These transporters are essential for maintaining cholesterol homeostasis by mediating the efflux of cellular lipids and promoting HDL formation and maturation. Dysfunction in these pathways compromises HDL biogenesis, leading to lipid accumulation in macrophages and peripheral cells. Together with oxidized low-density lipoproteins (LDLs), these alterations promote foam cell formation, atherosclerotic plaque development, and the progression of cardiovascular and metabolic diseases. Oxidative stress plays a central role in disturbing lipid balance and impairing ABC transporter activity. Unlike previous reviews that have mainly summarized mechanisms of oxidative regulation, this work integrates recent molecular findings to propose a unifying framework in which oxidative stress sequentially disrupts ABCA1 and ABCG1 function, thereby altering HDL metabolism. Moreover, it highlights emerging pharmacological strategies aimed at restoring cholesterol homeostasis and mitigating oxidative damage, contributing to the prevention of cardiovascular and metabolic disorders.
Full article
(This article belongs to the Special Issue Prevention of Atherosclerosis and of Low-Density Lipoprotein Oxidation: Role of Dietary Antioxidant Compounds and Altered Redox Pathways. A Commemorative Special Issue in Honour of Professor Stanley Omaye)
►
Show Figures
Open AccessArticle
Exploring the Cytotoxic and Redox-Modulatory Effects of Nanoceria in MCF7 Breast Cancer Cells Using Integrated Molecular and Proteomic Analyses
by
Rukhsana Gul, Hicham Benabdelkamel, Mushtaq Ahmad Dar, Arwa Bazighifan, Afshan Masood, Salini Scaria Joy, Ousman Mahmood Ousman and Assim A. Alfadda
Antioxidants 2025, 14(11), 1361; https://doi.org/10.3390/antiox14111361 - 14 Nov 2025
Abstract
Background: Cerium oxide nanoparticles (nanoceria) have attracted growing attention as promising anticancer agents due to their unique redox properties. Their selective cytotoxicity in cancer cells is thought to be mediated primarily through disruption of redox homeostasis. However, the precise molecular mechanisms underlying their
[...] Read more.
Background: Cerium oxide nanoparticles (nanoceria) have attracted growing attention as promising anticancer agents due to their unique redox properties. Their selective cytotoxicity in cancer cells is thought to be mediated primarily through disruption of redox homeostasis. However, the precise molecular mechanisms underlying their action in breast cancer remain unclear. To address this gap, the present study investigates the dose-dependent cytotoxic, oxidative, and mitochondrial effects of nanoceria in MCF7 breast cancer cells, with mechanistic insights gained through gene expression and proteomic analyses. Methods: MCF7 breast cancer cells were treated with nanoceria (200 µg/mL and 400 µg/mL). Cytotoxicity, ROS levels, and mitochondrial membrane potential were assessed via MTT, DCFDA staining, and MitoTracker, respectively. Gene expression and label-free LC-MS/MS proteomics were used to evaluate molecular and pathway-level changes. Results: Nanoceria exhibited dose-dependent cytotoxicity, significantly reducing MCF7 cell viability to 61 ± 1.5% (p < 0.01) and 57 ± 1.8% (p < 0.01) at 200 µg/mL and 400 µg/mL, respectively, compared with the control. ROS levels increased 1.4-fold (p < 0.01) and 1.5-fold (p < 0.0001), accompanied by a decreased mitochondrial membrane potential by 11% (p < 0.01) and 25% (p < 0.05), indicating oxidative stress and mitochondrial dysfunction. Gene expression analysis supported activation of apoptotic pathways demonstrated by upregulation of BNIP3, the BAX/BCL-2 ratio (p < 0.05), and disruption of mitochondrial homeostasis. Proteomic profiling revealed dose-specific alterations in >150 proteins (fold change ≥ 1.5, p < 0.05) related to redox balance, mitochondrial function, apoptosis, and cell cycle regulation. Conclusions: Nanoceria induces dose-dependent oxidative stress and mitochondrial dysfunction in MCF7 breast cancer cells, triggering apoptotic pathways and widespread alterations in protein expression. These results offer valuable mechanistic insights into nanoceria’s selective anticancer activity and highlight its potential as a promising therapeutic agent for breast cancer.
Full article
(This article belongs to the Special Issue Oxidative Stress and Antioxidants in Carcinogenesis: A Multifaceted Approach—2nd Edition)
►▼
Show Figures

Figure 1
Open AccessArticle
CoQ10-Supported HIIT Modulates Skeletal Muscle and Hippocampal Biomarkers in Rats: A Randomized, Repeated-Measures, Post-Test Controlled Design
by
Büşra Yılmaz, Ömer Şenel, Ayşen Çalıkuşu, Elif Gülçiçek Abbasoğlu, Yavuz Yasul, Elvan Anadol, Fatih Sarısoy, Kerem Atalar, Meltem Bahçelioğlu and Canan Yılmaz
Antioxidants 2025, 14(11), 1360; https://doi.org/10.3390/antiox14111360 - 14 Nov 2025
Abstract
This study examined how coenzyme Q10-supported high-intensity interval training (HIIT) influences plasma lactate threshold, skeletal muscle oxidative capacity, circulating irisin and corticosterone, and hippocampal brain-derived neurotrophic factor (BDNF) and glial fibrillary acidic protein (GFAP) levels in rats. Forty-eight male Sprague Dawley rats (8
[...] Read more.
This study examined how coenzyme Q10-supported high-intensity interval training (HIIT) influences plasma lactate threshold, skeletal muscle oxidative capacity, circulating irisin and corticosterone, and hippocampal brain-derived neurotrophic factor (BDNF) and glial fibrillary acidic protein (GFAP) levels in rats. Forty-eight male Sprague Dawley rats (8 weeks old; 250.4 ± 11.2 g) were randomized into four groups: control (C), coenzyme Q10 (Supp), HIIT, and HIIT with coenzyme Q10 (HIITsupp). HIIT was performed five days per week on a treadmill following a four-stage familiarization. Coenzyme Q10 (5 mg/kg/day) was given by gavage 30 min before HIIT during weeks II–IV. Plasma lactate threshold, corticosterone, irisin, and citrate synthase (CS) activity were measured by ELISA, while hippocampal BDNF and GFAP were analyzed by both ELISA and immunohistochemistry. The HIITsupp group showed greater muscle mass, CS activity, plasma irisin, and hippocampal BDNF, along with lower GFAP and lactate threshold than the C, Supp, and HIIT groups. The Supp group had the lowest corticosterone, while the HIIT group maintained the highest lactate threshold before supplementation. Principal Component Analysis (PCA) indicated distinct clustering, with the C group closely associated with GFAP and corticosterone, whereas the HIITsupp group aligned with oxidative and neurotrophic markers. Coenzyme Q10-supported HIIT improved muscle oxidative capacity, lowered lactate, and modulated corticosterone, GFAP, and hippocampal BDNF, indicating integrated metabolic and neurobiological adaptations.
Full article
(This article belongs to the Special Issue Unveiling the Essential Role of Coenzyme Q in Health)
►▼
Show Figures

Figure 1
Open AccessArticle
Dynamic Characterization of Antioxidant-Related, Non-Volatile, and Volatile Metabolite Profiles of Cherry Tomato During Ripening
by
Zhimiao Li, Sihui Guan, Rongqing Wang, Meiying Ruan, Qingjing Ye, Zhuping Yao, Chenxu Liu, Hongjian Wan, Guozhi Zhou and Yuan Cheng
Antioxidants 2025, 14(11), 1359; https://doi.org/10.3390/antiox14111359 - 13 Nov 2025
Abstract
Cherry tomato is a notable dietary source of metabolites associated with antioxidant functions. However, how ripening reshapes primary, specialized, and volatile metabolites remains incompletely resolved. Green-ripe and red-ripe fruits were comparatively analyzed using targeted HPLC assays for quality indices and vitamins, UPLC–MS/MS for
[...] Read more.
Cherry tomato is a notable dietary source of metabolites associated with antioxidant functions. However, how ripening reshapes primary, specialized, and volatile metabolites remains incompletely resolved. Green-ripe and red-ripe fruits were comparatively analyzed using targeted HPLC assays for quality indices and vitamins, UPLC–MS/MS for non-volatile metabolites, and HS-SPME–GC–MS for volatiles. Ripening was accompanied by a pronounced accumulation of lycopene and an increase in soluble solids, reflecting a shift of sugars toward glucose and fructose while sucrose remained low. Organic acids declined overall, with citric acid remaining predominant. The free-amino-acid pool expanded, with redistribution from GABA toward glutamate and aspartate. Vitamins exhibited stage-dependent patterns; antioxidant-related vitamins (A, E, and C) were higher at the red-ripe stage, indicating a compositional enhancement relevant to nutritional quality. Non-volatile metabolomics revealed 618 differentially accumulated metabolites, with phenolic acids, flavonoids, alkaloids, amino acids, and lipids as major classes. Phenolic acids and flavonols, dominated by hydroxycinnamoyl-quinic acids and quercetin/kaempferol glycosides, accumulated at the red-ripe stage, whereas steroidal glycoalkaloids decreased, suggesting conversion away from bitter or anti-nutritional constituents. GC–MS profiling identified 788 volatiles, with esters, terpenoids, and ketones contributing more than half of the volatilome. Ripening favored fruity–floral odorants such as β-ionone and (5Z)-octa-1,5-dien-3-one, while reducing green-leaf aldehydes. These stage-specific shifts in metabolite composition jointly define the sensory and nutritional maturation of cherry tomato. The identified metabolite markers provide a foundation for evaluating fruit maturity and guiding breeding toward improved quality attributes.
Full article
(This article belongs to the Special Issue Bioactive Compounds in Functional Foods and Their Role in Combating Oxidative Stress)
►▼
Show Figures

Figure 1
Open AccessArticle
In Vivo and In Vitro Antioxidant Effects of Arthrospira platensis Polysaccharide Component 1 (PAP-1)
by
Haifeng Yuan, Yuheng Wei, Zhaoyuan He, Xinrui Wang, Xiaoli Yu, Qiuhua Wang, Meiling Yu and Tingjun Hu
Antioxidants 2025, 14(11), 1358; https://doi.org/10.3390/antiox14111358 - 13 Nov 2025
Abstract
Arthrospira platensis polysaccharide component 1 (PAP-1), a purified polysaccharide monomer isolated from Arthrospira platensis, exhibits pronounced antioxidant activity. To investigate the in vivo and in vitro regulatory effects of PAP-1 on antioxidant enzyme activities and inflammatory mediators in mice and RAW264.7 cells,
[...] Read more.
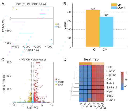
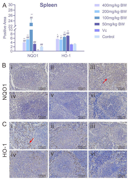
Arthrospira platensis polysaccharide component 1 (PAP-1), a purified polysaccharide monomer isolated from Arthrospira platensis, exhibits pronounced antioxidant activity. To investigate the in vivo and in vitro regulatory effects of PAP-1 on antioxidant enzyme activities and inflammatory mediators in mice and RAW264.7 cells, the mice were administered PAP-1 by gavage, and the cells were cultured with PAP-1. Subsequently, serum, lung, spleen, and thymus tissues from mice, as well as the cultured RAW264.7 cells, were collected for analysis using RNA sequencing, commercial assay kits, immunohistochemistry, RT-qPCR, and Western blotting. The results demonstrated that PAP-1 significantly reduced the levels of oxidative stress-related indicators (NO, iNOS, MDA, MPO, and XOD), while markedly enhancing the activities of antioxidant enzymes (SOD, CAT, and GSH-Px) (p < 0.05), a trend consistently observed in both in vivo and in vitro experiments. Furthermore, PAP-1 upregulated the expression of key antioxidant genes and proteins, including HO-1, NQO1, GCLM, p62, Prdx1, and SLC7A11. Collectively, these findings indicate that PAP-1 exerts regulatory antioxidant effects in mice and RAW264.7 cells by enhancing antioxidant enzyme activity and suppressing oxidative stress responses, underscoring its potential as a natural antioxidant agent.
Full article
(This article belongs to the Section Health Outcomes of Antioxidants and Oxidative Stress)
►▼
Show Figures

Figure 1
Open AccessArticle
Dietary Antioxidants Influence IER5 Activation and DNA Repair: Implications for Radioprotection and Healthy Aging
by
Petr Novotný, Ivana Laknerová, Milan Jakubek and Jana Petrusová
Antioxidants 2025, 14(11), 1357; https://doi.org/10.3390/antiox14111357 - 13 Nov 2025
Abstract
Radioprotective agents derived from natural food sources represent promising candidates for reducing the harmful effects of ionizing radiation and supporting healthy aging. In this study, we investigated the effects of selected micronized bioactive compounds and their mixes on DNA damage response pathways in
[...] Read more.
Radioprotective agents derived from natural food sources represent promising candidates for reducing the harmful effects of ionizing radiation and supporting healthy aging. In this study, we investigated the effects of selected micronized bioactive compounds and their mixes on DNA damage response pathways in human retinal epithelial cells (hTERT-RPE1). Individual compounds and their combinations were applied to cultured cells, and the expression of IER5, a radiation-inducible gene associated with DNA repair and cell survival, was evaluated, showing that most potent compound to be lycopene and quercetin. Thus, in the next step, commonly consumed foods available on the Czech market rich in moth—tomato and garlic—were analyzed for their antioxidant capacity. The results revealed marked variability in antioxidant potential among food sources, with specific cultivars exhibiting significantly higher values. Importantly, experimental mixtures of pure and micronized compounds demonstrated distinct and sometimes opposing effects on IER5 expression. These findings indicate that the radioprotective activity of dietary antioxidants depends not only on the properties of individual compounds but also on their specific combinations. Our study provides evidence that phytochemicals such as quercetin, lycopene, but also partially resveratrol and curcumin can modulate DNA-repair-associated pathways and underscores their potential as combinatory agents in strategies aimed at promoting genomic stability and potentially healthy aging.
Full article
(This article belongs to the Section Health Outcomes of Antioxidants and Oxidative Stress)
►▼
Show Figures

Figure 1
Open AccessArticle
Integrated Probiotic Benefits of Bacillus velezensis AAHM-BV2302 Drive Growth, Antioxidant Enhancement, and Immune Protection Against Streptococcus agalactiae in Tilapia (Oreochromis spp.)
by
Pakapon Meachasompop, Benchawan Kumwan, Putita Chokmangmeepisarn, Phornphan Phrompanya, Phunsin Kantha, Patcharapong Thangsunan, Prapansak Srisapoome, Pattanapong Thangsunan, Passakorn Kingwascharapong, Kentaro Imaizumi, Natthapong Paankhao, Kanokporn Saenphet, Supap Saenphet, Wararut Buncharoen and Anurak Uchuwittayakul
Antioxidants 2025, 14(11), 1356; https://doi.org/10.3390/antiox14111356 - 13 Nov 2025
Abstract
Intensive aquaculture practices heighten oxidative stress and infectious disease risk, necessitating sustainable alternatives to antibiotics. This study evaluated the integrative probiotic and postbiotic potential of Bacillus velezensis AAHM-BV2302 in red tilapia (Oreochromis spp.), focusing on growth, antioxidant defense, immune modulation, and resistance
[...] Read more.
Intensive aquaculture practices heighten oxidative stress and infectious disease risk, necessitating sustainable alternatives to antibiotics. This study evaluated the integrative probiotic and postbiotic potential of Bacillus velezensis AAHM-BV2302 in red tilapia (Oreochromis spp.), focusing on growth, antioxidant defense, immune modulation, and resistance to Streptococcus agalactiae. Whole-genome sequencing confirmed its classification as B. velezensis (4.16 Mb, GC 45.9%, ANI 99.4% with NRRL B-41580). Fish were fed diets supplemented with probiotic cells (Cell), cell-free supernatant (Cfs), or their combination (Cell + Cfs) for 30 days, followed by 30 days without probiotic supplementation. Growth performance significantly improved in Cell and Cell + Cfs groups at both Day 30 and Day 60 (p < 0.05). Antioxidant enzymes (SOD, CAT, GSH) increased significantly across tissues at Day 30, while malondialdehyde (MDA) declined (p < 0.05), indicating enhanced redox homeostasis. Humoral immunity was elevated, with higher lysozyme, bactericidal activity, and total IgM persisting post-supplementation (p < 0.05). Expression of il1b, il6, and il8 was upregulated in immune-related and mucosal tissues, reflecting robust immune activation (p < 0.05). After S. agalactiae challenge, survival rates were 55% in Cfs, 60% in Cell, and 70% in Cell + Cfs, corresponding to relative percent survivals (RPS) of 43.8%, 50.0%, and 62.5%, respectively (p < 0.05). These results demonstrate that B. velezensis AAHM-BV2302 enhances growth, antioxidant capacity, and immune resilience through complementary probiotic–postbiotic mechanisms, supporting its application as a safe, multifunctional biotic for antibiotic-free tilapia aquaculture.
Full article
(This article belongs to the Special Issue Antioxidants Benefits in Aquaculture—3rd Edition)
►▼
Show Figures

Figure 1
Open AccessArticle
Unlocking the Antioxidant Potential of Sea Cucumber Viscera: Pre-Treatment Modulates the Keap1-Nrf2 Pathway and Gut Microbiota to Attenuate Cold Stress-Induced Oxidative Damage
by
Yang Gao, Xin Qiao, Xueyi Jing, Weiyue Li, Dongchao Zhang, Lei Pu, Jianbin Zhang, Hua Yang, Xingyao Pei and Liang Hong
Antioxidants 2025, 14(11), 1355; https://doi.org/10.3390/antiox14111355 - 13 Nov 2025
Abstract
The internal organs of sea cucumbers (SCV) are a byproduct of the seafood processing industry and hold untapped potential as a functional food. This study investigates the antioxidant capacity of SCV and its regulatory effects on the gut microbiota in a mouse model
[...] Read more.
The internal organs of sea cucumbers (SCV) are a byproduct of the seafood processing industry and hold untapped potential as a functional food. This study investigates the antioxidant capacity of SCV and its regulatory effects on the gut microbiota in a mouse model of oxidative stress induced by chronic cold exposure. The results indicate that SCV possesses a rich nutritional composition, containing various components such as calcium, phosphorus, and polysaccharides, and exhibit strong scavenging activity against three types of free radicals in vitro: DPPH, OH−, and O2−. SCV significantly reduced MDA levels in both serum and liver, while activating the Keap1-Nrf2/HO-1 pathway, leading to a significant decrease in the expression of HSP70 and HSP90 genes and a marked increase in Nrf2 gene expression, thereby alleviating oxidative damage. Histological analysis revealed that SCV alleviated liver damage, reducing hepatocellular vacuolization and inflammatory cell infiltration. Additionally, SCV modulated the diversity of the gut microbiota, increasing the abundance of Allobaculum, Turicibacter, Bifidobacterium, and Akkermansia, while enriching the synthesis pathway of vitamin B12 (PWY-7377). This study is the first to repurpose sea cucumber viscera waste into a functional food, demonstrating its dual mechanism of alleviating oxidative stress by activating the Keap1-Nrf2/HO-1 antioxidant pathway and regulating the gut microbiota. These findings offer an innovative strategy for the high-value utilization of agricultural by-products and the development of multifunctional health-promoting products.
Full article
(This article belongs to the Special Issue From Waste to Health: Upcycling Agrifood By-Products into Functional Antioxidant-Rich Ingredients and Products)
►▼
Show Figures

Graphical abstract
Open AccessArticle
Antimicrobial, Antioxidant, Antitumor, and Anti-Inflammatory Properties of Gleichenella pectinata, a Bioprospecting of Medicinal Ferns
by
Elena Coyago-Cruz, Rebeca Gonzalez-Pastor, Gabriela Méndez, Mateo Moya-Coyago, Juan A. Puente-Pineda, Johana Zúñiga-Miranda, Marco Cerna and Jorge Heredia-Moya
Antioxidants 2025, 14(11), 1354; https://doi.org/10.3390/antiox14111354 - 12 Nov 2025
Abstract
Gleichenella pectinata, known as ‘Star fern’, is a species traditionally used by Amazonian indigenous communities to treat various diseases. The objective of this study was to evaluate the bioactive compounds and antioxidant, antimicrobial, antitumor, and anti-inflammatory activities of G. pectinata leaves. The
[...] Read more.
Gleichenella pectinata, known as ‘Star fern’, is a species traditionally used by Amazonian indigenous communities to treat various diseases. The objective of this study was to evaluate the bioactive compounds and antioxidant, antimicrobial, antitumor, and anti-inflammatory activities of G. pectinata leaves. The study included the determination of physicochemical parameters (pH, soluble solids, titratable acidity, moisture, and ash), phytochemical screening, mineral analysis by atomic absorption and quantification of bioactive compounds (vitamin C, organic acids, carotenoids, chlorophylls, and phenols) by liquid chromatography (RRLC). Antioxidant (ABTS and DPPH), antimicrobial (ATCC bacteria and fungi, and multi-resistant strains), antitumor and anti-inflammatory activities were evaluated. The results showed the presence of acetogenins, high concentrations of malic acid (56,559.7 mg/100 g DW), β-carotene (266.6 mg/100 g DW), chlorophyll b (684.7 mg/100 g DW), ferulic acid (3163.5 mg/100 g DW) and quercetin glucoside (945.9 mg/100 g DW). The freeze-dried ethanolic extracts showed greater efficacy against Pseudomonas aeruginosa ATCC (12.0 mg/mL) and multidrug-resistant strains of E. coli (6.6 mg/mL) and P. aeruginosa (6.6 mg/mL). In addition, the extract exhibited moderate antiproliferative activity (IC50: 0.98–1.98 mg/mL) in hepatocellular and cervical carcinoma cell lines. In conclusion, this study provides the first evidence of the antitumor and bioactive potential of G. pectinata, supporting its value as a natural source of functional compounds with potential pharmacological applications.
Full article
(This article belongs to the Special Issue Natural Products: Biological, Antioxidant Properties and Health Effects—4th Edition)
►▼
Show Figures

Graphical abstract
Open AccessArticle
Antioxidant Properties and Antinutritional Components of Flowers from Five Pumpkin Species
by
Małgorzata Stryjecka, Tomasz Cebulak, Barbara Krochmal-Marczak and Anna Kiełtyka-Dadasiewicz
Antioxidants 2025, 14(11), 1353; https://doi.org/10.3390/antiox14111353 - 12 Nov 2025
Abstract
The contents of total polyphenols, flavonoids, phenolic acids, anthocyanins, and carotenoids were determined using spectrophotometric and chromatographic methods, alongside antioxidant activity: 2,2-diphenyl-1-picrylhydrazyl (DPPH), Ferric Reducing Antioxidant Power (FRAP), Cupric Reducing Antioxidant Capacity (CUPRAC), and hydroxyl radical scavenging assays). Additionally, the levels of antinutritional
[...] Read more.
The contents of total polyphenols, flavonoids, phenolic acids, anthocyanins, and carotenoids were determined using spectrophotometric and chromatographic methods, alongside antioxidant activity: 2,2-diphenyl-1-picrylhydrazyl (DPPH), Ferric Reducing Antioxidant Power (FRAP), Cupric Reducing Antioxidant Capacity (CUPRAC), and hydroxyl radical scavenging assays). Additionally, the levels of antinutritional compounds (tannins, phytates, oxalates, alkaloids, and saponins) were assessed in the flowers of five pumpkin species: giant pumpkin, summer squash, butternut squash, fig-leaf gourd, and cushaw squash (Cucurbita maxima, C. pepo, C. moschata, C. ficifolia, and C. argyrosperma). The results revealed significant interspecific variation in both bioactive and antinutritional compounds. Giant pumpkin flowers exhibited the highest content of polyphenols and phenolic acids, fig-leaf gourd flowers were the richest in carotenoids, whereas butternut squash flowers had the highest anthocyanin levels. The strongest antioxidant activity was observed in giant pumpkin flowers, which can be attributed to their high phenolic and flavonoid content. Despite the presence of moderate amounts of antinutritional compounds, pumpkin flowers can be considered a valuable edible raw material with nutraceutical potential.
Full article
(This article belongs to the Special Issue Plant Materials and Their Antioxidant Potential, 3rd Edition)
Open AccessReview
Oxalis corniculata L. As a Source of Natural Antioxidants: Phytochemistry, Bioactivities, and Application Potential
by
Tao Zhong, Junying He, Hao Zhao, Chang Tan, Wenjing Zhou, Congming Wu and Jijun Kang
Antioxidants 2025, 14(11), 1352; https://doi.org/10.3390/antiox14111352 - 11 Nov 2025
Abstract
Oxalis corniculata L. (O. corniculata) has attracted increasing attention as a natural source of antioxidants with diverse pharmacological potential. Phytochemical studies have identified a diverse spectrum of metabolites, dominated by flavonoids, polysaccharides, and organic acids. These compounds exhibit antioxidant properties as
[...] Read more.
Oxalis corniculata L. (O. corniculata) has attracted increasing attention as a natural source of antioxidants with diverse pharmacological potential. Phytochemical studies have identified a diverse spectrum of metabolites, dominated by flavonoids, polysaccharides, and organic acids. These compounds exhibit antioxidant properties as well as related biological activities, including anti-inflammatory, antimicrobial, neuroprotective, hypoglycemic, and anticancer effects. Its long-standing use in traditional remedies, along with its incorporation into approved Chinese patent medicines, underscores its safety and translational value. This review synthesizes recent advances in the chemical composition, bioactivities, and molecular mechanisms of O. corniculata, emphasizing its antioxidant-driven pharmacological prospects. The review highlights O. corniculata as a sustainable and accessible botanical resource with significant potential for the development of pharmaceuticals, dietary supplements, and health-promoting applications.
Full article
(This article belongs to the Topic Recent Advances in Veterinary Pharmacology and Toxicology)
►▼
Show Figures

Figure 1
Open AccessArticle
Anti-Tumoral Treatment with Thioredoxin Reductase 1 Inhibitor Auranofin Fosters Regulatory T Cell and B16F10 Expansion in Mice
by
Michael Y. Bonner, Tamas Vancsik, Ana Oliveira-Coelho, Pierre Sabatier, Christian M. Beusch, Kejsi Zeqiraj, Carolin Svensson, Roman A. Zubarev, Elias S. J. Arnér and Rikard Holmdahl
Antioxidants 2025, 14(11), 1351; https://doi.org/10.3390/antiox14111351 - 11 Nov 2025
Abstract
Auranofin, an FDA-approved antirheumatic drug and thioredoxin reductase 1 (TXNRD1) inhibitor, has demonstrated anti-tumoral properties, but its immunological effects are not well characterized. Here, we report that auranofin unexpectedly promotes regulatory T cell (Treg) expansion. In a B16F10 melanoma model, auranofin treatment increased
[...] Read more.
Auranofin, an FDA-approved antirheumatic drug and thioredoxin reductase 1 (TXNRD1) inhibitor, has demonstrated anti-tumoral properties, but its immunological effects are not well characterized. Here, we report that auranofin unexpectedly promotes regulatory T cell (Treg) expansion. In a B16F10 melanoma model, auranofin treatment increased lung tumor coverage, IL-10 serum levels, and FOXP3+CD44+CD4+ T cell frequencies. It also altered the proportion of antigen-presenting cells (APCs), increasing B cells and reducing dendritic cells. To test whether Treg expansion occurs independently of tumor antigens, we stimulated T cells ex vivo in lymph node cultures from naïve mice using anti-CD3/CD28, with or without auranofin. Auranofin increased Treg frequency in these cultures, as well as in treated human PBMCs. Similar effects were observed with the TXNRD1 inhibitor TRi-1, suggesting a ROS-dependent mechanism. Using mice with conditional expression of neutrophil cytosolic factor 1 (NCF1), we found that both TXNRD1 inhibition and APC-specific NCF1-NOX2-ROS expression enhanced tumor burden and Treg expansion. Alternatively, sorted T cells from mice harboring conditional TXNRD1 knockouts showed reduced FOXP3 and GITR expression in the naïve state and reduced tumor burden when challenged with B16F10. These data suggest TXNRD1 inhibitors likely drive Treg expansion by elevating ROS levels in APCs during T cell priming and less by intrinsic Treg TXNRD1 blockade. Our findings reveal a paradoxical immunosuppressive effect of TXNRD1 inhibitors that may contribute to their limited efficacy in immunocompetent cancer models. This work provides mechanistic insight and underscores the need to consider Treg-mediated immune suppression when designing TXNRD1-targeted therapies.
Full article
(This article belongs to the Section Health Outcomes of Antioxidants and Oxidative Stress)
►▼
Show Figures

Figure 1
Open AccessReview
MitoQ as a Mitochondria-Targeted Antioxidant in Sperm Cryopreservation: An Updated Review on Its Mechanisms, Efficacy, and Future Perspectives
by
Abbas Farshad and Axel Wehrend
Antioxidants 2025, 14(11), 1350; https://doi.org/10.3390/antiox14111350 - 11 Nov 2025
Abstract
Sperm cryopreservation is a key technique in assisted reproductive technologies (ART), livestock breeding, fertility preservation, and wildlife conservation. However, the freeze–thaw process induces significant oxidative stress through the production of reactive oxygen species (ROS) by mitochondria, which can lead to impaired sperm motility,
[...] Read more.
Sperm cryopreservation is a key technique in assisted reproductive technologies (ART), livestock breeding, fertility preservation, and wildlife conservation. However, the freeze–thaw process induces significant oxidative stress through the production of reactive oxygen species (ROS) by mitochondria, which can lead to impaired sperm motility, membrane damage, DNA fragmentation, and reduced fertilization potential. MitoQ is a mitochondria-targeted antioxidant consisting of a ubiquinone moiety conjugated to triphenylphosphonium (TPP+). MitoQ selectively accumulates in the mitochondrial matrix, where it efficiently scavenges reactive oxygen species (ROS) at their point of origin. This targeted action helps preserve mitochondrial function, sustain ATP production, and inhibit apoptotic signaling. Extensive experimental evidence across diverse species, including bulls, rams, boars, humans, dogs, and goats, shows that MitoQ supplementation during cryopreservation enhances post-thaw sperm viability, motility, membrane integrity, and DNA stability. Optimal dosing between 50 and 150 nM achieves these benefits without cytotoxicity, although higher doses may paradoxically increase oxidative damage. Compared to conventional antioxidants, MitoQ offers superior mitochondrial protection and enhanced preservation of sperm bioenergetics. Future directions involve exploring synergistic combinations with other cryoprotectants, advanced delivery systems such as nanoparticles and hydrogels, and detailed mechanistic studies on long-term effects. Overall, MitoQ represents a promising adjunct for improving sperm cryopreservation outcomes across clinical, agricultural, and conservation settings.
Full article
(This article belongs to the Collection Feature Papers in ROS, RNS, RSS)
►▼
Show Figures

Figure 1
Open AccessSystematic Review
Oxidative Stress and Postoperative Outcomes: An Umbrella Review of Systematic Reviews and Meta-Analyses
by
Miguel Angel Cuevas-Budhart, María Sánchez-Garre, Alba Sánchez-Bermúdez, Aurora Sobrino-Rodríguez, María Mastel Arniella-Blanco, Alina Renghea, Almudena Crespo-Cañizares, Iván Cavero-Redondo, Juan Manuel Gallardo and Mercedes Gómez del Pulgar
Antioxidants 2025, 14(11), 1349; https://doi.org/10.3390/antiox14111349 - 11 Nov 2025
Abstract
Background: Oxidative stress (OS) is a key biological mechanism influencing surgical recovery, contributing to impaired healing, infectious complications, cardiovascular events, and mortality. This umbrella review aimed to synthesize evidence from systematic reviews and meta-analyses exclusively focused on the relationship between validated oxidative stress
[...] Read more.
Background: Oxidative stress (OS) is a key biological mechanism influencing surgical recovery, contributing to impaired healing, infectious complications, cardiovascular events, and mortality. This umbrella review aimed to synthesize evidence from systematic reviews and meta-analyses exclusively focused on the relationship between validated oxidative stress biomarkers and postoperative outcomes. Narrative and non-systematic reviews were excluded. Methods: A comprehensive search of PubMed, Scopus, and Web of Science was conducted on 15 March 2024 and updated on 12 December 2024 to identify systematic reviews and meta-analyses including adult surgical patients, validated oxidative stress biomarkers, and clinical outcomes. Methodological quality was evaluated with AMSTAR 2 and ROBIS. The SANRA checklist was used only to verify that narrative or bibliometric reviews did not meet the inclusion criteria. These non-systematic reviews were excluded from the synthesis and cited solely as contextual references. Findings: From 527 records, ten systematic reviews of moderate to high methodological quality were included, encompassing approximately 230 primary studies. The most frequently reported biomarkers were total antioxidant capacity (TAC), glutathione (GSH), superoxide dismutase (SOD), malondialdehyde (MDA), and 8-hydroxy-2′-deoxyguanosine (8-OHdG). Lower TAC, GSH, and SOD levels were consistently associated with poor recovery and multiorgan dysfunction, whereas elevated MDA and 8-OHdG levels correlated with infectious complications, delayed healing, cardiovascular events, persistent pain, and mortality. Antioxidant-based interventions such as vitamin C, N-acetylcysteine, and propofol showed heterogeneous but promising effects, particularly in high-risk surgical populations. The main limitations were the heterogeneity of biomarkers, variability in perioperative protocols, and partial overlap of primary evidence across reviews. Interpretation: The findings were organized into three main clinical domains: (1) infectious complications and impaired healing; (2) cardiovascular and systemic complications; and (3) predictive and prognostic value of OS biomarkers for perioperative risk assessment. This thematic synthesis integrates evidence across different surgical specialties, highlighting consistent mechanistic patterns and key research gaps to inform future investigations and clinical decision-making.
Full article
(This article belongs to the Section Health Outcomes of Antioxidants and Oxidative Stress)
►▼
Show Figures

Figure 1
Open AccessArticle
Olivomycin A Targets Epithelial–Mesenchymal Transition, Apoptosis, and Mitochondrial Quality Control in Renal Cancer Cells
by
Ching-Yu Hsieh, Yih-Farng Liou, Yu-Tung Shih, Alexander S. Tikhomirov, Andrey E. Shchekotikhin and Pin Ju Chueh
Antioxidants 2025, 14(11), 1348; https://doi.org/10.3390/antiox14111348 - 10 Nov 2025
Abstract
Here, we show that the aureolic acid-class antibiotic, olivomycin A, exerts potent anticancer activity in renal cell carcinoma (RCC) by disrupting both cell survival and metastatic programs. In A-498 (wild-type p53) and 786-O (loss-of-function in p53 and PTEN) cells, olivomycin A markedly inhibited
[...] Read more.
Here, we show that the aureolic acid-class antibiotic, olivomycin A, exerts potent anticancer activity in renal cell carcinoma (RCC) by disrupting both cell survival and metastatic programs. In A-498 (wild-type p53) and 786-O (loss-of-function in p53 and PTEN) cells, olivomycin A markedly inhibited migratory capacity and reversed epithelial–mesenchymal transition (EMT), as shown by downregulation of nuclear Snail and the mesenchymal marker N-cadherin and restoration of the epithelial markers, E-cadherin and ZO-1. In parallel, olivomycin A induced apoptosis through distinct p53-dependent mechanisms: In A-498 cells, apoptosis was primarily mediated through the intrinsic pathway, characterized by the upregulation of Puma, Bak, and activation of caspase-9. In 786-O cells, caspase-8 activation and Bid truncation were observed alongside mitochondrial involvement, suggesting possible cross-talk apoptotic cascades. Notably, in p53-mutant 786-O cells, treatment with olivomycin A elicited severe genotoxic stress accompanied by robust DNA damage signaling, excessive reactive oxygen species (ROS) accumulation, and lysosomal activation, culminating in extensive mitochondrial removal. Such changes were weaker in p53-wild-type A-498 cells, suggesting that the altered p53 context sensitizes RCC cells to olivomycin A-mediated mitochondrial quality control mechanisms. Collectively, our findings delineate a multifaceted mechanism whereby olivomycin A coordinates EMT suppression, apoptotic induction, and mitochondrial clearance. Thus, olivomycin A has potential as a therapeutic candidate that can target both survival and metastatic pathways in heterogeneous genetic backgrounds.
Full article
(This article belongs to the Section Health Outcomes of Antioxidants and Oxidative Stress)
►▼
Show Figures

Graphical abstract
Open AccessArticle
Effects of Vitamin E Supplementation on Growth Performance, Antioxidant Capacity, and Hepatic Lipid Metabolism in Juvenile Chinese Sturgeon (Acipenser sinensis)
by
Pei Chen, Wei Jiang, Xu Cheng, Baifu Guo, Yacheng Hu, Xiaofang Liang, Kaiyong Jiang, Wenchao Zhu and Jing Yang
Antioxidants 2025, 14(11), 1347; https://doi.org/10.3390/antiox14111347 - 10 Nov 2025
Abstract
This study investigated the effects of vitamin E supplementation on growth performance, antioxidant capacity, and hepatic lipid metabolism in one-year-old juvenile Chinese sturgeon (Acipenser sinensis). A total of 270 fish (initial weight 1.37 ± 0.04 kg) were allocated into 9 fiberglass
[...] Read more.
This study investigated the effects of vitamin E supplementation on growth performance, antioxidant capacity, and hepatic lipid metabolism in one-year-old juvenile Chinese sturgeon (Acipenser sinensis). A total of 270 fish (initial weight 1.37 ± 0.04 kg) were allocated into 9 fiberglass tanks and fed isonitrogenous and isolipidic diets with graded concentrations of vitamin E (DL-α-tocopherol acetate) including, 0, 1000, and 2000 mg/kg, respectively, for 2 months. Results showed that 1000 mg/kg vitamin E significantly improved growth performance and decreased hepatosomatic index. Dietary vitamin E supplementation significantly reduced the hepatic crude protein and crude lipid levels, withnot significantly affecting moisture and crude ash. Dietary vitamin E led to significant increases in plasma high-density lipoprotein cholesterol and vitamin E levels, while decreasing plasma low-density lipoprotein cholesterol. Additionally, it raised liver vitamin E content and reduced hepatic triglycerides, total cholesterol, crude protein, and crude lipid levels. Vitamin E also significantly downregulated mRNA levels of lipogenesis-related genes (ACC1, acetyl-CoA carboxylase 1; FASN, fatty acid synthase; and PPARγ, peroxisome proliferator activated receptor γ) and inhibited the enzyme activities of ACC1 and FASN, while upregulating lipolysis-related genes (HSL, hormone-sensitive lipase; CPT1, carnitine palmitoyltransferase 1α, and PPARα, peroxisome proliferator activated receptor α) and enhancing the activities of HSL and CPT1α. Furthermore, vitamin E supplementation significantly improved plasma reduced glutathione and superoxide dismutase activities, lowered plasma reactive oxygen species, malondialdehyde levels, and hepatic malondialdehyde contents, and upregulated mRNA levels of hepatic Nrf2 (nuclear factor-erythroid 2 related factor 2), Keap1 (Kelch-like epichlorohydrin associating protein 1), and CuZnSOD (copper/zinc superoxide dismutase). In conclusion, dietary 1000 mg/kg vitamin E supplementation could improve growth performance, enhance antioxidant capacity, and reduce liver fat deposition, indicating its potential as a beneficial dietary additive for promoting health and lipid regulation in juvenile Chinese sturgeon.
Full article
(This article belongs to the Section Health Outcomes of Antioxidants and Oxidative Stress)
►▼
Show Figures

Figure 1
Open AccessArticle
Multi-Omics Insights into the Role of Dulcitol in Weaned Piglets’ Growth Performance and Intestinal Health
by
Zhengqun Liu, Ning Li, Han Wang, Ruqing Zhong, Shanchuan Cao, Zi Zheng, Jingbo Liu, Liang Chen, Jun Yan and Shuqin Mu
Antioxidants 2025, 14(11), 1346; https://doi.org/10.3390/antiox14111346 - 10 Nov 2025
Abstract
Weaning is known to induce oxidative stress and dysregulated inflammatory responses, thus damaging performance growth. This research was conducted to investigate the effects of dulcitol (Dul) on the growth performance and gut health of weaned piglets using multi-omics technologies. Two groups (n
[...] Read more.
Weaning is known to induce oxidative stress and dysregulated inflammatory responses, thus damaging performance growth. This research was conducted to investigate the effects of dulcitol (Dul) on the growth performance and gut health of weaned piglets using multi-omics technologies. Two groups (n = 6, 6 pigs per replicate) of piglets (28 days old, BW, 8.91 ± 0.18 kg) were randomly assigned to receive either a basal diet supplemented with Dul (500 mg/kg) or without it for a period of 28 days. The findings indicated that the addition of Dul to the diet improved growth performance and had positive effects on antioxidant and anti-inflammatory statuses in weaned piglets (p < 0.05). Dul also strengthened intestinal barrier integrity via decreased diamine oxidase and D-lactate and elevated tight junction proteins (i.e., ZO-1, CLDN, and OCLN, p < 0.05). Multi-omics analyses demonstrated that Dul induced modifications in colonic protein expression associated with oxidative stress and glucose metabolism, altered linoleic acid metabolic pathways, and restructured the gut microbiota. This restructuring was characterized by a decreased prevalence of genera linked to inflammation and oxidative stress, including Proteobacteria, Prevotella, and Prevotellaceae_NK3B31_group. Collectively, the findings indicate that Dul promotes intestinal wellness and growth in weaned piglets through intricate interactions between gut microbiota and host metabolic processes.
Full article
(This article belongs to the Special Issue Oxidative Stress in Livestock and Poultry—3rd Edition)
►▼
Show Figures

Graphical abstract
Open AccessArticle
Granulosa Cell-Secreted KITL Is Involved in Maintaining Zinc Homeostasis in the Oocytes of Neonatal Mouse Ovaries
by
Yan Du, Lincheng Han, Hongwei Wei, Xiaodan Zhang, Wenbo Zhang, Yashuang Weng, Weiyong Wang, Luchun Zhang, Sihui He, Meijia Zhang and Jingjie Li
Antioxidants 2025, 14(11), 1345; https://doi.org/10.3390/antiox14111345 - 10 Nov 2025
Abstract
Proto-oncogenic receptor tyrosine kinase (KIT) ligand (KITL) secreted by granulosa cells and its receptor KIT on oocytes are crucial for primordial follicle formation and activation, and follicular development. In the present study, ZnSO4 decreased the number of primordial and growing follicles in
[...] Read more.
Proto-oncogenic receptor tyrosine kinase (KIT) ligand (KITL) secreted by granulosa cells and its receptor KIT on oocytes are crucial for primordial follicle formation and activation, and follicular development. In the present study, ZnSO4 decreased the number of primordial and growing follicles in cultured neonatal mouse ovaries when KITL-KIT signaling was inhibited by ISCK03. ZnSO4 also significantly increased the mRNA and protein levels of Zrt/Irt-like protein 6 (ZIP6, a zinc importer) and zinc levels in the oocytes of cultured neonatal mouse ovaries in the presence of ISCK03, suggesting that the increase in ZIP6 levels results in zinc overload in the oocytes of cultured neonatal mouse ovaries. Further experiments indicated that zinc overload resulted in oocyte apoptosis in cultured neonatal mouse ovaries via oxidative stress-driven dual mechanisms: irreversible DNA damage in the nucleus and autophagic flux blockade in the cytoplasm of oocytes. Moreover, the intraperitoneal injection of ZnSO4 and ISCK03 significantly increased ZIP6 expression, DNA damage, autophagic flux blockade, and apoptosis of oocytes in neonatal mice. Taken together, these findings indicate that granulosa cell-secreted KITL is involved in maintaining zinc homeostasis in the oocytes of neonatal mouse ovaries. This study not only reveals a novel function of granulosa cells in supporting oocyte homeostasis, but also provides a theoretical basis for identifying individuals susceptible to zinc dyshomeostasis caused by the impaired KITL-KIT signaling.
Full article
(This article belongs to the Special Issue Dietary Antioxidants, Oxidative Stress, and Women’s Reproductive Health)
►▼
Show Figures

Graphical abstract
Open AccessArticle
N-Acetylcysteine Prevents Skeletal Muscle Cisplatin-Induced Atrophy by Inducing Myogenic microRNAs and Maintaining the Redox Balance
by
Teminijesu Dorcas Aremu, Tonali Blanco Ayala, Karla F. Meza-Sosa, Daniela Ramírez Ortega, Dinora F. González Esquivel, Gustavo I. Vázquez Cervantes, Itamar Flores, Wendy Leslie González Alfonso, Verónica Custodio Ramírez, Alelí Salazar, Benjamin Pineda, Gonzalo Pérez de la Cruz, Saul Gómez Manzo, Gabriel Roldan Roldan, Paul Carrillo Mora and Verónica Pérez de la Cruz
Antioxidants 2025, 14(11), 1344; https://doi.org/10.3390/antiox14111344 - 8 Nov 2025
Abstract
Cisplatin (CIS) is a widely used chemotherapeutic agent known for its efficacy; however, it induces several adverse effects, most notably cachexia, which is characterized by progressive loss of skeletal muscle mass, weakness, and reduced body weight. N-acetylcysteine (NAC) a compound with antioxidants properties,
[...] Read more.
Cisplatin (CIS) is a widely used chemotherapeutic agent known for its efficacy; however, it induces several adverse effects, most notably cachexia, which is characterized by progressive loss of skeletal muscle mass, weakness, and reduced body weight. N-acetylcysteine (NAC) a compound with antioxidants properties, has been shown to mitigate CIS-induced neurotoxicity in experimental models. This study aimed to investigate the myoprotective effects of NAC during CIS treatment and explore the redox and molecular mechanisms involved in this response. For this, female Wistar rats were divided into four experimental groups: Control, NAC (300 mg/day/8 days), CIS (3 mg/kg i.p for 5 days), and NAC + CIS (NAC for 8 days, with CIS administered from day 4 onward). After treatment, muscle strength, redox status, mitochondrial biogenesis, expression of myogenic microRNAs and morphological changes were evaluated. CIS treatment caused muscle atrophy, decreased GSH/GSSG ratio, impaired cellular function, increased lipid peroxidation and altered antioxidant enzymes activity. These effects were mitigated by NAC coadministration. CIS also reduced the mtDNA/nDNA ratio; however, NAC treatment tended to increase TFAM and PGC-1α expression levels. Furthermore, CIS suppressed the expression of muscular miR-1-3p, miR-133a-3p and miR-206-3p, while NAC restored their levels when co-administered with CIS. These findings suggest that NAC may serve as a promising adjuvant therapeutic strategy to counteract CIS-induced myotoxicity through redox regulation and modulation of molecular pathways related to muscle integrity and regeneration.
Full article
(This article belongs to the Special Issue Role of Skeletal Muscle and Exercise in Oxidative Stress-Related Diseases)
►▼
Show Figures

Figure 1
Open AccessArticle
Protective Effects of Thyme Leaf Extract Against Particulate Matter-Induced Pulmonary Injury in Mice
by
Jae-Kyoung Lee, Khawaja Muhammad Imran Bashir, Hye-Rim Park, Jin-Gwan Kwon, Beom-Rak Choi, Jae-Suk Choi and Sae-Kwang Ku
Antioxidants 2025, 14(11), 1343; https://doi.org/10.3390/antiox14111343 - 7 Nov 2025
Abstract
Airborne particulate matter (PM), particularly PM2.5, contributes to pulmonary injury by inducing oxidative stress and inflammation. Thyme (Thymus vulgaris L.) contains bioactive compounds with anti-inflammatory, antioxidant, and expectorant properties. Here, we evaluated the dose-dependent protective effects of thyme extract (TV)
[...] Read more.
Airborne particulate matter (PM), particularly PM2.5, contributes to pulmonary injury by inducing oxidative stress and inflammation. Thyme (Thymus vulgaris L.) contains bioactive compounds with anti-inflammatory, antioxidant, and expectorant properties. Here, we evaluated the dose-dependent protective effects of thyme extract (TV) against PM2.5-induced pulmonary injury in mice, using dexamethasone (DEXA) as a reference anti-inflammatory drug. Subacute pulmonary injury was induced in male Balb/c mice via intranasal administration of PM2.5 (1 mg/kg, twice at 48 h intervals). Mice received oral TV (50, 100, or 200 mg/kg) or DEXA (0.75 mg/kg) daily for 10 days. Assessments included lung weight, serum AST/ALT, bronchoalveolar lavage fluid (BALF) leukocyte counts, cytokines (TNF-α, IL-6), chemokines, oxidative stress markers (ROS, lipid peroxidation, antioxidant enzymes), histopathology, and mRNA expression of genes related to inflammation (PI3K/Akt, MAPK, and NF-κB), mucus production (MUC5AC, MUC5B), and apoptosis (Bcl-2, Bax). Exposure to PM2.5 caused oxidative stress, pulmonary inflammation, mucus hypersecretion, and histopathological changes. TV treatment dose-dependently reduced leukocyte infiltration, cytokine/chemokine release, ROS generation, and mucus overproduction, while enhancing antioxidant defenses and improving tissue pathology. Effects were comparable but slightly less potent than DEXA. Notably, unlike DEXA, TV reduced mucus hyperplasia and enhanced expectorant activity. No hepatotoxicity was observed. These results indicate that thyme extract could serve as a promising natural candidate for alternative respiratory therapeutics or functional food development.
Full article
(This article belongs to the Special Issue Oxidative Stress Induced by Air Pollution, 2nd Edition)
►▼
Show Figures

Figure 1
Journal Menu
► ▼ Journal Menu-
- Antioxidants Home
- Aims & Scope
- Editorial Board
- Reviewer Board
- Topical Advisory Panel
- Instructions for Authors
- Special Issues
- Topics
- Sections & Collections
- Article Processing Charge
- Indexing & Archiving
- Editor’s Choice Articles
- Most Cited & Viewed
- Journal Statistics
- Journal History
- Journal Awards
- Society Collaborations
- Conferences
- Editorial Office
Journal Browser
► ▼ Journal BrowserHighly Accessed Articles
Latest Books
E-Mail Alert
News
Topics
Topic in
Biomolecules, Cancers, IJMS, Nutrients, Antioxidants
Advances in Adiponectin
Topic Editors: Puran S. Bora, Mayank ChoubeyDeadline: 24 November 2025
Topic in
Antioxidants, Chemistry, IJMS, Molecules, Pharmaceutics
Natural Bioactive Compounds as a Promising Approach to Mitigating Oxidative Stress
Topic Editors: Andrea Ragusa, Filomena CorboDeadline: 31 December 2025
Topic in
Antioxidants, Cancers, Gastroenterology Insights, Life, Nutrients
Oxidative Stress and Diet: The Health Implications of Advanced Glycation and Lipid Oxidation End-Products
Topic Editors: Joseph Kanner, Ron KohenDeadline: 31 March 2026
Topic in
Antioxidants, Molecules, Nutraceuticals, Nutrients, Plants
Memory-Enhancing Activity of Bioactive Compounds: From Natural Sources to Brain, 2nd Edition
Topic Editors: Lucian Hritcu, Simone CarradoriDeadline: 30 April 2026
Conferences
Special Issues
Special Issue in
Antioxidants
Alcohol-Induced Oxidative Stress in Health and Disease, 2nd Edition
Guest Editor: Marco FioreDeadline: 20 November 2025
Special Issue in
Antioxidants
Oxidative Stress and NRF2 in Health and Disease—2nd Edition
Guest Editor: Lidija MilkovićDeadline: 20 November 2025
Special Issue in
Antioxidants
Oxidative Stress in Hepatic Diseases
Guest Editor: Miquel MuleroDeadline: 21 November 2025
Special Issue in
Antioxidants
Antioxidant Compounds and Health Benefits of Mediterranean Functional Food
Guest Editor: Stefania D'AngeloDeadline: 25 November 2025
Topical Collections
Topical Collection in
Antioxidants
Advances in Antioxidant Ingredients from Natural Products
Collection Editors: Carla Susana Correia Pereira, Lillian Barros


