A Network Analysis of Symptoms of Post-Traumatic Stress Disorder and Facets of Mindfulness
Abstract
1. Introduction
2. Materials and Methods
2.1. Participants
2.2. Measures
2.2.1. Five Facet Mindfulness Questionnaire-15 (FFMQ-15)
2.2.2. The PTSD Checklist (PCL-5)
2.2.3. Life Events Checklist (LEC)
2.3. Data Analysis
2.3.1. Undirected Network
2.3.2. Directed Network
3. Results
3.1. Undirected Network Findings
3.2. Directed Network Findings
4. Discussion
Supplementary Materials
Funding
Institutional Review Board Statement
Informed Consent Statement
Data Availability Statement
Conflicts of Interest
References
- Goldberg, S.B.; Tucker, R.P.; Greene, P.A.; Davidson, R.J.; Wampold, B.E.; Kearney, D.J.; Simpson, T.L. Mindfulness-based interventions for psychiatric disorders: A systematic review and meta-analysis. Clin. Psychol. Rev. 2018, 59, 52–60. [Google Scholar] [CrossRef] [PubMed]
- Williston, S.K.; Grossman, D.; Mori, D.L.; Niles, B.L. Mindfulness interventions in the treatment of posttraumatic stress disorder. Prof. Psychol. Res. Pract. 2021, 52, 46–57. [Google Scholar] [CrossRef]
- Zhang, X.; Li, Y.; Wang, J.; Mao, F.; Wu, L.; Huang, Y.; Sun, J.; Cao, F. Effectiveness of Digital Guided Self-help Mindfulness Training During Pregnancy on Maternal Psychological Distress and Infant Neuropsychological Development: Randomized Controlled Trial. J. Med. Internet Res. 2023, 25, e41298. [Google Scholar] [CrossRef] [PubMed]
- Hilton, L.; Maher, A.R.; Colaiaco, B.; Apaydin, E.; Sorbero, M.E.; Booth, M.; Shanman, R.M.; Hempel, S. Meditation for posttraumatic stress: Systematic review and meta-analysis. Psychol. Trauma Theory Res. Pract. Policy 2017, 9, 453–460. [Google Scholar] [CrossRef]
- Duek, O.; Spiller, T.R.; Pietrzak, R.H.; Fried, E.I.; Harpaz-Rotem, I. Network analysis of PTSD and depressive symptoms in 158,139 treatment-seeking veterans with PTSD. Depress. Anxiety 2021, 38, 554–562. [Google Scholar] [CrossRef] [PubMed]
- Heeren, A.; Lannoy, S.; Coussement, C.; Hoebeke, Y.; Verschuren, A.; Blanchard, M.A.; Chakroun-Baggioni, N.; Philippot, P.; Gierski, F. A network approach to the five-facet model of mindfulness. Sci. Rep. 2021, 11, 15094. [Google Scholar] [CrossRef] [PubMed]
- Rubin, M.; Papini, S.; Dainer-Best, J.; Zaizar, E.D.; Smits, J.A.J.; Telch, M.J. Exploratory and Confirmatory Bayesian Networks Identify the Central Role of Non-judging in Symptoms of Depression. Mindfulness 2021, 12, 2544–2551. [Google Scholar] [CrossRef] [PubMed]
- Baer, R.A.; Smith, G.T.; Lykins, E.; Button, D.; Krietemeyer, J.; Sauer, S.; Walsh, E.; Duggan, D.; Williams, J.M.G. Construct Validity of the Five Facet Mindfulness Questionnaire in Meditating and Nonmeditating Samples. Assessment 2008, 15, 329–342. [Google Scholar] [CrossRef] [PubMed]
- Blevins, C.A.; Weathers, F.W.; Davis, M.T.; Witte, T.K.; Domino, J.L. The Posttraumatic Stress Disorder Checklist for DSM-5 (PCL-5): Development and Initial Psychometric Evaluation. J. Trauma. Stress 2015, 28, 489–498. [Google Scholar] [CrossRef] [PubMed]
- Gray, M.J.; Litz, B.T.; Hsu, J.L.; Lombardo, T.W. Psychometric Properties of the Life Events Checklist. Assessment 2004, 11, 330–341. [Google Scholar] [CrossRef] [PubMed]
- R Core Team. R: A Language and Environment for Statistical Computing v. 4.2.1; R Foundation Statistical Computing: Vienna, Austria, 2021. [Google Scholar]
- Williams, D.; Mulder, J. BGGM: Bayesian Gaussian Graphical Models in R. J. Open Source Softw. 2020, 5, 2111. [Google Scholar] [CrossRef]
- Wetzels, R.; Wagenmakers, E.-J. A default Bayesian hypothesis test for correlations and partial correlations. Psychon. Bull. Rev. 2012, 19, 1057–1064. [Google Scholar] [CrossRef]
- Jones, P. Networktools: Tools for Identifying Important Nodes in Networks. Version 1.5.2. 2024. Available online: https://cran.r-project.org/web/packages/networktools/index.html (accessed on 30 March 2024).
- Scutari, M. Learning Bayesian Networks with the bnlearn R Package. J. Stat. Softw. 2010, 35, 1–22. [Google Scholar] [CrossRef]
- Rudkin, E.; Medvedev, O.N.; Siegert, R.J. The Five-Facet Mindfulness Questionnaire: Why the Observing Subscale Does Not Predict Psychological Symptoms. Mindfulness 2018, 9, 230–242. [Google Scholar] [CrossRef]
- Bergomi, C.; Tschacher, W.; Kupper, Z. The Assessment of Mindfulness with Self-Report Measures: Existing Scales and Open Issues. Mindfulness 2013, 4, 191–202. [Google Scholar] [CrossRef]
- Praissman, S. Mindfulness-based stress reduction: A literature review and clinician’s guide. J. Am. Acad. Nurse Pract. 2008, 20, 212–216. [Google Scholar] [CrossRef] [PubMed]
- Justice, L.; Brems, C.; Ehlers, K. Bridging Body and Mind: Considerations for Trauma-Informed Yoga. Int. J. Yoga Ther. 2018, 28, 39–50. [Google Scholar] [CrossRef]


| Observe | Describe | Aware | Non-Judge | Non-React | Re-Exp | Avoid | Neg-Cog | Arousal | |
|---|---|---|---|---|---|---|---|---|---|
| observe | 0.377 | −0.172 | −0.181 | 0.194 | 0.118 | 0 | −0.208 | 0 | |
| describe | 0.377 | 0.150 | 0.198 | 0.316 | 0 | 0 | 0 | 0 | |
| aware | −0.172 | 0.150 | 0.139 | 0 | 0 | 0 | 0 | −0.239 | |
| non-judge | −0.181 | 0.198 | 0.139 | 0 | 0 | 0 | −0.299 | 0 | |
| non-react | 0.194 | 0.316 | 0 | 0 | −0.155 | 0 | 0 | 0 | |
| re-exp | 0.118 | 0 | 0 | 0 | −0.155 | 0.458 | 0.143 | 0.336 | |
| avoid | 0 | 0 | 0 | 0 | 0 | 0.458 | 0.282 | 0 | |
| neg-cog | −0.208 | 0 | 0 | −0.299 | 0 | 0.143 | 0.282 | 0.472 | |
| arousal | 0 | 0 | −0.239 | 0 | 0 | 0.336 | 0 | 0.472 |
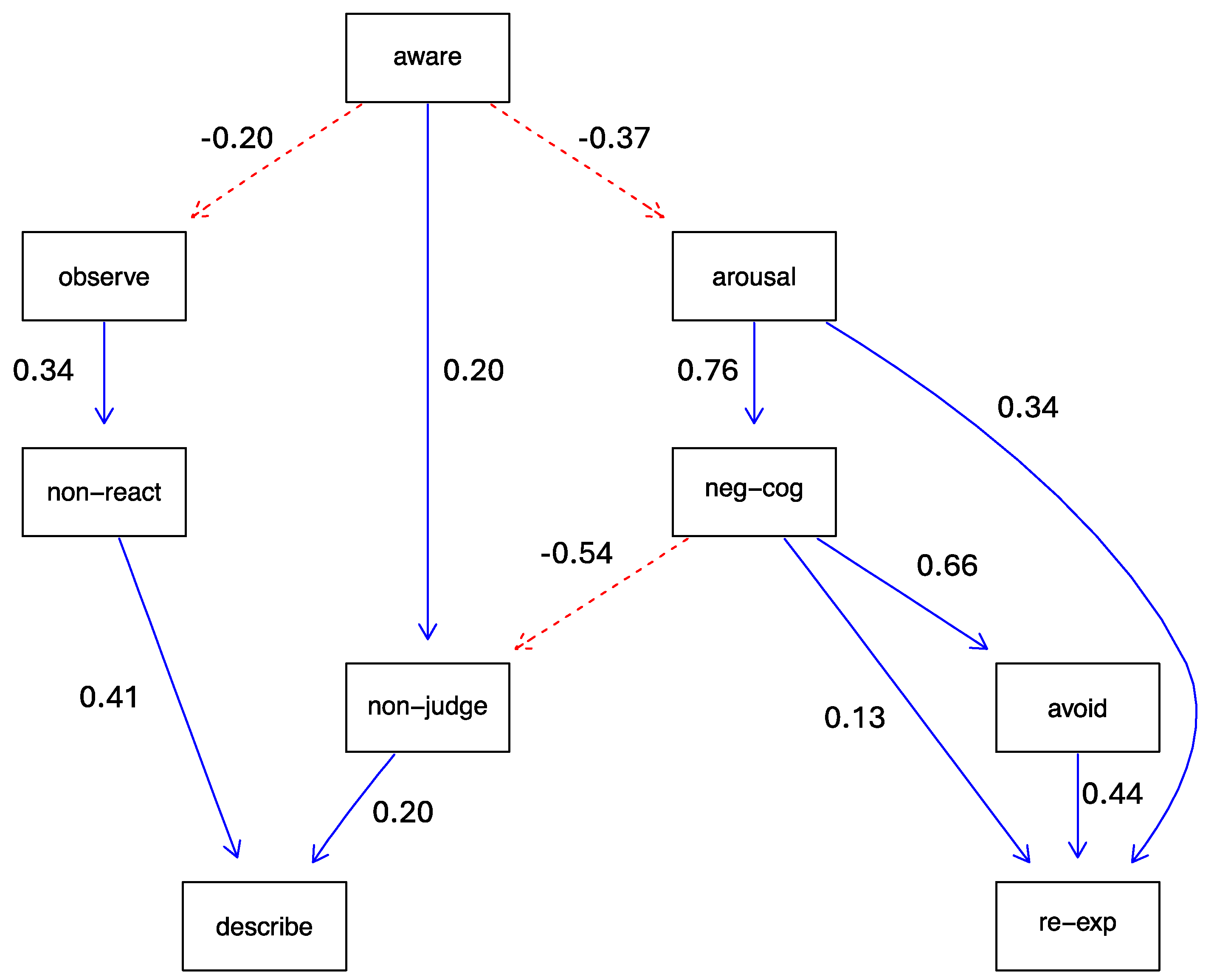
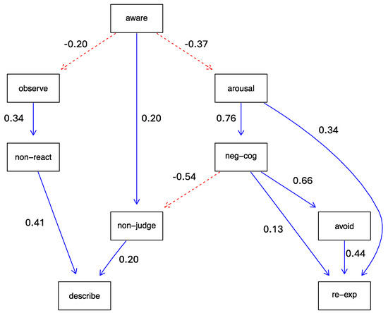
| From | To | Strength | Direction | Coefficient |
|---|---|---|---|---|
| observe | non-react | 0.69 | 0.56 | 0.34 |
| aware | observe | 0.60 | 0.79 | −0.20 |
| aware | non-judge | 0.68 | 0.67 | 0.20 |
| aware | arousal | 0.93 | 0.50 | −0.37 |
| non-judge | describe | 0.68 | 0.75 | 0.20 |
| non-react | describe | 0.99 | 0.52 | 0.41 |
| avoid | re-exp | 1.00 | 0.52 | 0.44 |
| neg-cog | non-judge | 0.98 | 0.79 | −0.54 |
| neg-cog | re-exp | 0.52 | 0.57 | 0.13 |
| neg-cog | avoid | 0.99 | 0.56 | 0.66 |
| arousal | re-exp | 1.00 | 0.56 | 0.34 |
| arousal | neg-cog | 1.00 | 0.50 | 0.76 |
Disclaimer/Publisher’s Note: The statements, opinions and data contained in all publications are solely those of the individual author(s) and contributor(s) and not of MDPI and/or the editor(s). MDPI and/or the editor(s) disclaim responsibility for any injury to people or property resulting from any ideas, methods, instructions or products referred to in the content. |
© 2024 by the author. Licensee MDPI, Basel, Switzerland. This article is an open access article distributed under the terms and conditions of the Creative Commons Attribution (CC BY) license (https://creativecommons.org/licenses/by/4.0/).
Share and Cite
Rubin, M. A Network Analysis of Symptoms of Post-Traumatic Stress Disorder and Facets of Mindfulness. Trauma Care 2024, 4, 167-173. https://doi.org/10.3390/traumacare4020013
Rubin M. A Network Analysis of Symptoms of Post-Traumatic Stress Disorder and Facets of Mindfulness. Trauma Care. 2024; 4(2):167-173. https://doi.org/10.3390/traumacare4020013
Chicago/Turabian StyleRubin, Mikael. 2024. "A Network Analysis of Symptoms of Post-Traumatic Stress Disorder and Facets of Mindfulness" Trauma Care 4, no. 2: 167-173. https://doi.org/10.3390/traumacare4020013
APA StyleRubin, M. (2024). A Network Analysis of Symptoms of Post-Traumatic Stress Disorder and Facets of Mindfulness. Trauma Care, 4(2), 167-173. https://doi.org/10.3390/traumacare4020013
