Next Article in Journal
Finding Earthquake Victims by Voice Detection Techniques
Previous Article in Journal
Evaluating Temperature Influence on Low-Cost Microphone Response for 3D Printing Process Monitoring
 
 
Font Type:
Arial Georgia Verdana
Font Size:
Aa Aa Aa
Line Spacing:
Column Width:
Background:
Proceeding Paper

Design of a LIOR-Based De-Dust Filter for LiDAR Sensors in Off-Road Vehicles †

1
Department of Automotive and Mechatronics Engineering, Ontario Tech University, Oshawa, ON L1G 0C5, Canada
2
Department of Smart Industrial Machine Technologies, Korean Institute of Machinery & Materials, Daejeon 34103, Korea
*
Author to whom correspondence should be addressed.
Presented at the 8th International Electronic Conference on Sensors and Applications, 1–15 November 2021; Available online: https://ecsa-8.sciforum.net.
Eng. Proc. 2021, 10(1), 70; https://doi.org/10.3390/ecsa-8-11338
Published: 1 November 2021

Abstract

:
LiDAR sensors have played an important role in a variety of related applications due to their merits of providing high-resolution and accurate information about the environment. However, their detection performance significantly degrades under dusty conditions, thereby making the whole perception of the vehicles prone to failure. To deal with this problem, we designed a de-dust filter using a LIOR filtering technique that offers a viable method of eliminating dust particles from the measurement data. Experimental results confirm that the proposed method is robust in the face of dust particles by successfully removing them from the measured point cloud with good filtering accuracy while maintaining rich information about the environment.

1. Introduction

Recently, many researchers have been developing autonomous solutions for off-road vehicles in various industrial sectors, including construction and mining. One of the most widely used sensors for achieving autonomy in these vehicles is LiDAR (Light Detection and Ranging), as it can provide rich geometry and intensity information about the environment. Perception is a major issue in this field due to harsh working environments, such as dusty conditions. For example, measured data by the LiDAR sensor can be corrupted due to light backscattering from dust particles [1], thereby making the whole perception of these vehicles prone to failure. However, despite its importance, there has been little effort spent to resolve this de-dusting issue.
The author in [2] applied a voxel-based machine learning techniques such as Support Vector Machine, Random Forest and the neural network (NN) algorithm for dust classification. This study also compared the performance of both methods and showed the NN-based approach outperformed the machine learning method. A deep learning approach was also adopted for dust classification [3], in which point-wise classification and voxel-wise classification were proposed based on the features input to the network architecture.
A major drawback of the above artificial intelligence (AI)-based methods is that the filtering or classification performance is heavily dependent on the quality of training data. Moreover, tuning several parameters to find a good solution requires extremely high computation, especially when large training data sets are needed.
On the other hand, there have been non-AI-based methods due to the merit of requiring fewer parameters for optimization while considering fewer features compared to AI-based methods for classification. The non-AI-based methods such as the Low-Intensity Removal (LIOR) filter and the Dynamic Radius Outlier Removal (DROR) filter have been used to de-noise LiDAR points for adverse weather conditions such as snow [4,5], but to the best of our knowledge, no one has implemented these methods for the dust problem yet.
By taking the above advantage of the non-AI method and exploring its extensive applications to dust filtering, this study proposes a de-dusting algorithm based on LIOR filtering principles. The proposed algorithm was evaluated using labeled sensory data collected from a VLP-16 LiDAR. In the test results, the developed algorithm demonstrated superior de-dusting performance by achieving high accuracy, with a mean F1 score of 82.88 percent.
The remainder of this paper is divided as follows: In Section 2 and Section 3, the research methodology and corresponding results are described. The conclusion is provided in Section 4.

2. LIOR Method

The LIOR method [5] employs a two-step filtering procedure, as shown in Figure 1. The first step (Step 1) is based on the fact that dust particles have a lower intensity than other non-dust objects. Points with intensity values below a threshold were eliminated during the filtering process. As the second step (Step 2), a radius outlier removal (ROR) filter was applied to the points identified as outliers in Step 1. Specifically, the ROR filter iterates through the points suspected as dust in the previous step and counts the number of points n located within the specified search radius (SR), as illustrated in Figure 2. If the counted number is greater than a cutoff value, the corresponding points are considered as inliers; otherwise, they are eliminated as outliers. Step 2 is required to preserve non-dust object points that have low intensity but are incorrectly classified as dust.
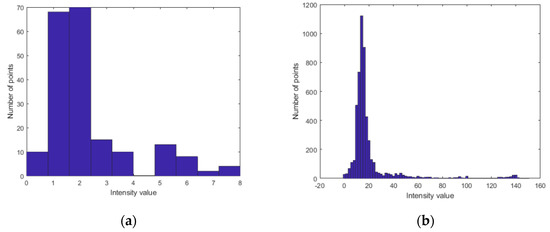
To find an appropriate threshold intensity value that can be used to distinguish dust from other non-dust points, we gathered real data sets containing 18 packets of data in various dusty conditions, each of which includes around 60 frames. We then manually labeled our data to identify dust and non-dust points using a determined threshold intensity. The histograms below illustrate the intensity values of dust and non-dust points for one example frame (Figure 3a,b). As shown in Figure 3a, the intensity values of all of the dust points are low (less than 8). However, choosing a high threshold may result in the removal of low-intensity (non-dust) data from the environment. For example, it can be seen from Figure 3b that a minor portion of non-dust points has an intensity value below 10.
An overview of the optimized LIOR conditions used in this experiment is presented in Table 1.

3. Results and Evaluation

The performance of our developed filter was evaluated using the labeled data described in Section 2. Four different metrics (accuracy, precision, recall, and F1 score) were used, which are defined in Equations (1)–(4).
Accuracy = T P + T N Total   number   of   points
Precision = T P T P + F P
Recall = T P T P + F N
F 1   score = 2 × precision × recall precision + recall
where TP is the number of dust points predicted truly, TN is the number of non-dust points predicted truly, FP is the number of dust points predicted falsely, and FN is the number of non-dust points predicted falsely.
For one packet of data containing 19 frames, the evaluation results of LIOR filtering are presented in Table 2. These values represent the mean, maximum, and minimum values in each criterion for the entire frames in the considered packet data. Figure 3 visualizes a point cloud before (Figure 4a) and after filtering (Figure 4b) to illustrate the effect of filtration.
Experimental results confirm that the proposed LIOR-based de-dusting algorithm is robust in the face of dust particles by successfully removing them from the measured point cloud while maintaining rich information about the environment.

4. Conclusions

This study proposes a de-dusting filtering method for LiDAR sensors that stems from the LIOR technique. Experimental validation using four evaluation metrics showed that the developed algorithm is capable of filtering dust particles from the original point cloud data. In addition, this approach has the advantage of simplicity and less computational cost over AI-based methods while providing satisfactory performance in removing dust. Therefore, the proposed method can be applied to LiDAR sensors mounted on off-road vehicles in various industrial fields with dust exposure, such as construction, mining, and agriculture.

Author Contributions

Writing—original draft preparation, A.A.; writing—review and editing, J.S.; Conceptualization and project administration, D.L. and H.L. All authors have read and agreed to the published version of the manuscript.

Funding

This research was funded by Korean Institute of Machinery & Materials (2021-A1215).

Institutional Review Board Statement

Not applicable.

Informed Consent Statement

Not applicable.

Data Availability Statement

Not applicable.

Conflicts of Interest

The authors declare no conflict of interest.

References

  1. Phillips, T.G.; Guenther, N.; McAree, P.R. When the dust settles: The four behaviors of LiDAR in the presence of fine airborne particulates. J. Field Robot. 2017, 34, 985–1009. [Google Scholar] [CrossRef]
  2. Stanislas, L.; Sünderhauf, N.; Peynot, T. LiDAR-based detection of airborne particles for robust robot perception. In Proceedings of the Australasian Conference on Robotics and Automation (ACRA) 2018, Canterbury, New Zealand, 4–6 December 2018. [Google Scholar]
  3. Stanislas, L.; Nubert, J.; Dugas, D.; Nitsch, J.; Sünderhauf, N.; Siegwart, R.; Cadena, C.; Peynot, T. Airborne particle classification in lidar point clouds using deep learning. In Field and Service Robotics; Springer: Singapore, 2021; pp. 395–410. Available online: https://leo-stan.github.io/particles_detection_fsr (accessed on 1 September 2021).
  4. Charron, N.; Phillips, S.; Waslander, S.L. De-noising of lidar point clouds corrupted by snowfall. In Proceedings of the 15th Conference on Computer and Robotic Vision, Toronto, ON, Canada, 9–11 May 2018; pp. 254–261. [Google Scholar]
  5. Park, J., II; Park, J.; Kim, K.S. Fast and accurate desnowing algorithm for LiDAR point clouds. IEEE Access 2020, 8, 160202–160212. [Google Scholar] [CrossRef]
Figure 1. Pseudocode of the LIOR filter.
Figure 1. Pseudocode of the LIOR filter.
Engproc 10 00070 g001
Figure 2. Illustration of how the ROR filter works.
Figure 2. Illustration of how the ROR filter works.
Engproc 10 00070 g002
Figure 3. Histogram for intensity value: (a) dust points; (b) non-dust points.
Figure 3. Histogram for intensity value: (a) dust points; (b) non-dust points.
Engproc 10 00070 g003
Figure 4. Visualization of LIOR filtering: (a) point cloud before filtering; (b) point cloud after filtering.
Figure 4. Visualization of LIOR filtering: (a) point cloud before filtering; (b) point cloud after filtering.
Engproc 10 00070 g004
Table 1. Optimized LIOR parameters.
Table 1. Optimized LIOR parameters.
LIOR ParametersValue
Threshold intensity7
Radius search (m)0.044
Cutoff value6
Table 2. Results of LIOR filtering evaluation.
Table 2. Results of LIOR filtering evaluation.
Evaluation MetricsMean ValueMin. ValueMax. Value
Accuracy (%)98.4996.8699.3
Precision (%)75.4455.4382.13
Recall (%)92.5888.1297
F1 score (%)82.8870.05587.28
Publisher’s Note: MDPI stays neutral with regard to jurisdictional claims in published maps and institutional affiliations.

Share and Cite

MDPI and ACS Style

Afzalaghaeinaeini, A.; Seo, J.; Lee, D.; Lee, H. Design of a LIOR-Based De-Dust Filter for LiDAR Sensors in Off-Road Vehicles. Eng. Proc. 2021, 10, 70. https://doi.org/10.3390/ecsa-8-11338

AMA Style

Afzalaghaeinaeini A, Seo J, Lee D, Lee H. Design of a LIOR-Based De-Dust Filter for LiDAR Sensors in Off-Road Vehicles. Engineering Proceedings. 2021; 10(1):70. https://doi.org/10.3390/ecsa-8-11338

Chicago/Turabian Style

Afzalaghaeinaeini, Ali, Jaho Seo, Dongwook Lee, and Hanmin Lee. 2021. "Design of a LIOR-Based De-Dust Filter for LiDAR Sensors in Off-Road Vehicles" Engineering Proceedings 10, no. 1: 70. https://doi.org/10.3390/ecsa-8-11338

APA Style

Afzalaghaeinaeini, A., Seo, J., Lee, D., & Lee, H. (2021). Design of a LIOR-Based De-Dust Filter for LiDAR Sensors in Off-Road Vehicles. Engineering Proceedings, 10(1), 70. https://doi.org/10.3390/ecsa-8-11338

Article Metrics

Back to TopTop