Transcriptome Analysis of Hybrid Progeny of Caucasian Clover and White Clover in the Early Stages of Rhizobia Infection
Abstract
1. Introduction
2. Materials and Methods
2.1. Collection and Purification of Rhizobia
2.2. Plant Materials and Growth Conditions
2.3. Plant Growth Phenotype Determination
2.4. RNA Extraction and RNA-Seq Library Construction
2.5. Quantification of Gene Expression Levels and Differentially Expressed Gene (DEG) Analysis
2.6. DEG Functional Annotation and Enrichment Analyses
2.7. RNA Extraction and RNA-Seq Library Construction
2.8. Statistical Analysis
3. Results
3.1. Plant Growth Phenotype Determination
3.2. De Novo Assembly Transcriptome
3.3. Gene Annotation
3.4. Screening of DEGs
3.5. KEGG Pathway Enrichment Analysis
3.6. Interpretation of Nitrogen Metabolism Pathway
3.7. Interpretation of Flavonoid Synthesis Pathway
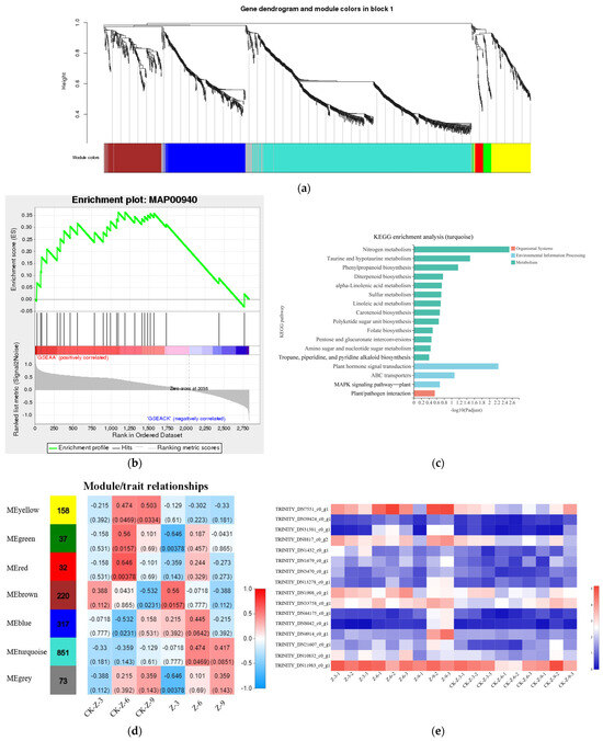
3.8. Weighted Gene Co-Expression Network Analysis (WGCNA) and Gene Set Enrichment Analysis (GSEA)
3.9. qRT-PCR Identification of DEGs
4. Discussion
4.1. Effect of Rhizobia Inoculation on Plant Growth and Nodulation
4.2. Transcriptomic Study of Inoculated Rhizobia
5. Conclusions
Supplementary Materials
Author Contributions
Funding
Data Availability Statement
Acknowledgments
Conflicts of Interest
References
- Walker, L.; Lagunas, B.; Gifford, M.L. Determinants of Host Range Specificity in Legume-Rhizobia Symbiosis. Front. Microbiol. 2020, 11, 585749. [Google Scholar] [CrossRef] [PubMed]
- Mitchell, A.; Andrews, M.E. Specificity in Legume-Rhizobia Symbioses. Int. J. Mol. Sci. 2017, 18, 705. [Google Scholar] [CrossRef] [PubMed]
- White, J.; Prell, J.; James, E.K.; Poole, P. Nutrient Sharing between Symbionts. Plant Physiol. 2007, 144, 604–614. [Google Scholar] [CrossRef] [PubMed]
- Zhang, X.X.; Turner, S.L.; Guo, X.W.; Yang, H.J.; Debelle, F.; Yang, G.P.; Denarie, J.; Young, J.; Li, F.D. The Common Nodulation Genes of Astragalus sinicus Rhizobia Are Conserved despite Chromosomal Diversity. Appl. Environ. Microbiol. 2000, 66, 2988–2995. [Google Scholar] [CrossRef] [PubMed]
- Boivin, C.M.; Giraud, E.; Perret, X.; Batut, J. Establishing nitrogen-fixing symbiosis with legumes: How many rhizobium recipes? Trends Microbiol. 2009, 17, 458–466. [Google Scholar] [CrossRef] [PubMed]
- Liu, C.W.; Jeremy, M. The Role of Flavonoids in Nodulation Host-Range Specificity: An Update. Plants 2016, 5, 33. [Google Scholar] [CrossRef]
- Laberge, G.; Seguin, P.; Peterson, P.R.; Sheaffer, C.C.; Mathison, R.D. Establishment of Kura Clover No-Tilled into Grass Pastures with Herbicide Sod Suppression and Nitrogen Fertilization. Agron. J. 2005, 97, 250–256. [Google Scholar] [CrossRef]
- Allinson, D.W.; Speer, G.S.; Taylor, R.W.; Guillard, K. Nutritional characteristics of kura clover (Trifolium ambiguum Bieb.) compared with other forage legumes. J. Agric. Sci. 1985, 104, 227–229. [Google Scholar] [CrossRef]
- Patrick, H.N.; Lowther, W.L. Influence of the number of rhizobia on the nodulation and establishment of Trifolium ambiguum. Soil Biol. Biochem. 1995, 27, 717–720. [Google Scholar] [CrossRef]
- Erdman, L.W.; Means, U.M. Strains of Rhizobia Effective on Trifolium ambiguum. Agron. J. 1956, 48, 341–343. [Google Scholar] [CrossRef]
- Abberton, M.T.; MacDuff, J.H.; Marshall, A.H.; Michaelson-Yeates, T.P.T. Nitrogen Fixation by Hybrids of White Clover (Trifolium repens L.) and Trifolium nigrescens. J. Agron. Crop Sci. 1999, 183, 27–33. [Google Scholar] [CrossRef]
- Niyikiza, D.; Piya, S.; Routray, P.; Miao, L.; Kim, W.; Burch-Smith, T.; Gill, T.; Sams, C.; Arelli, P.R.; Pantalone, V.; et al. Interactions of gene expression, alternative splicing, and DNA methylation in determining nodule identity. Plant J. 2020, 103, 1744–1766. [Google Scholar] [CrossRef] [PubMed]
- Hayashi, S.; Reid, D.E.; Lorenc, M.T.; Stiller, J.; Edwards, D.; Gresshoff, P.M.; Ferguson, B.J. Transient Nod factor-dependent gene expression in the nodulation-competent zone of soybean (Glycine max [L.] Merr.) roots: Soybean root responses during early nodulation. Plant Biotechnol. J. 2012, 10, 995–1010. [Google Scholar] [CrossRef]
- Barros de Carvalho, G.A.; Batista, J.S.S.; Marcelino-Guimarães, F.C.; Costa do Nascimento, L.; Hungria, M. Transcriptional analysis of genes involved in nodulation in soybean roots inoculated with Bradyrhizobium japonicum strain CPAC 15. BMC Genom. 2013, 14, 153. [Google Scholar] [CrossRef] [PubMed]
- Koskey, G.; Mburu, S.W.; Njeru, E.M.; Kimiti, J.M.; Ombori, O.; Maingi, J.M. Potential of Native Rhizobia in Enhancing Nitrogen Fixation and Yields of Climbing Beans (Phaseolus vulgaris L.) in Contrasting Environments of Eastern Kenya. Front. Plant Sci. 2017, 8, 443. [Google Scholar] [CrossRef]
- Love, M.I.; Huber, W.; Anders, S. Moderated estimation of fold change and dispersion for RNA-seq data with DESeq2. Genome Biol. 2014, 15, 550. [Google Scholar] [CrossRef] [PubMed]
- Saeed, A.I.; Sharov, V.; White, J.; Li, J.; Liang, W.; Bhagabati, N.; Braisted, J.; Klapa, M.; Currier, T.; Thiagarajan, M.; et al. TM4: A Free, Open-Source System for Microarray Data Management and Analysis. BioTechniques 2003, 34, 374–378. [Google Scholar] [CrossRef]
- Yin, X.; Yi, K.; Zhao, Y.; Hu, Y.; Li, X.; He, T.; Liu, J.; Cui, G. Revealing the full-length transcriptome of caucasian clover rhizome development. BMC Plant Biol. 2020, 20, 429. [Google Scholar] [CrossRef]
- Livak, K.J.; Schmittgen, T.D. Analysis of relative gene expression data using real-time quantitative PCR and the 2(-Delta Delta C(T)) Method. Methods 2001, 25, 402–408. [Google Scholar] [CrossRef]
- Abdel-Lateif, K.; Bogusz, D.; Hocher, V. The role of flavonoids in the establishment of plant roots endosymbioses with arbuscular mycorrhiza fungi, rhizobia and Frankia bacteria. Plant Signal. Behav. 2012, 7, 636–641. [Google Scholar] [CrossRef] [PubMed]
- Ng, J.L.P.; Hassan, S.; Truong, T.T.; Hocart, C.H.; Laffont, C.; Frugier, F.; Mathesius, U. Flavonoids and Auxin Transport Inhibitors Rescue Symbiotic Nodulation in the Medicago truncatula Cytokinin Perception Mutant cre1. Plant Cell 2015, 27, 2210–2226. [Google Scholar] [CrossRef] [PubMed]
- Webster, G.; Jain, V.; Davey, M.R.; Gough, C.; Vasse, J.; Denarie, J.; Cocking, E.C. The flavonoid naringenin stimulates the intercellular colonization of wheat roots by Azorhizobium caulinodans. Plant Cell Environ. 1998, 21, 373–383. [Google Scholar] [CrossRef]
- Langfelder, P.; Horvath, S. WGCNA: An R package for weighted correlation network analysis. BMC Bioinform. 2008, 9, 559. [Google Scholar] [CrossRef] [PubMed]
- Trabelsi, D.; Mengoni, A.; Ben Ammar, H.; Mhamdi, R. Effect of on-field inoculation of Phaseolus vulgaris with rhizobia on soil bacterial communities: Effect of inoculation on soil bacterial communities. FEMS Microbiol. Ecol. 2011, 77, 211–222. [Google Scholar] [CrossRef]
- Herridge, D.F.; Peoples, M.B.; Boddey, R.M. Global inputs of biological nitrogen fixation in agricultural systems. Plant Soil 2008, 311, 1–18. [Google Scholar] [CrossRef]
- Denton, M.D.; Pearce, D.J.; Peoples, M.B. Nitrogen contributions from faba bean (Vicia faba L.) reliant on soil rhizobia or inoculation. Plant Soil 2013, 365, 363–374. [Google Scholar] [CrossRef]
- Zahir, Z.A.; Zafar-ul-Hye, M.; Sajjad, S.; Naveed, M. Comparative effectiveness of Pseudomonas and Serratia sp. containing ACC-deaminase for coinoculation with Rhizobium leguminosarum to improve growth, nodulation, and yield of lentil. Biol. Fertil. Soils 2011, 47, 457–465. [Google Scholar] [CrossRef]
- Jach, M.E.; Sajnaga, E.; Ziaja, M. Utilization of Legume-Nodule Bacterial Symbiosis in Phytoremediation of Heavy Metal-Contaminated Soils. Biology 2022, 11, 676. [Google Scholar] [CrossRef] [PubMed]
- Okereke, G.U.; Onochie, C.; Onunkwo, A.; Onyeagba, E. Effectiveness of foreign bradyrhizobia strains in enhancing nodulation, dry matter and seed yield of soybean (Glycine max L.) cultivars in Nigeria. Biol. Fertil. Soils 2001, 33, 3–9. [Google Scholar] [CrossRef]
- Meghvansi, M.K.; Prasad, K.; Harwani, D.; Mahna, S.K. Response of soybean cultivars toward inoculation with three arbuscular mycorrhizal fungi and Bradyrhizobium japonicum in the alluvial soil. Eur. J. Soil Biol. 2008, 44, 316–323. [Google Scholar] [CrossRef]
- Takács, T.; Cseresnyés, I.; Kovács, R.; Parádi, I.; Kelemen, B.; Szili-Kovács, T.; Füzy, A. Symbiotic Effectivity of Dual and Tripartite Associations on Soybean (Glycine max L. Merr.) Cultivars Inoculated with Bradyrhizobium japonicum and AM Fungi. Front. Plant Sci. 2018, 9, 1631. [Google Scholar] [CrossRef]
- Matse, D.T.; Huang, C.H.; Huang, Y.M.; Yen, M.Y. Nitrogen uptake and growth of white clover inoculated with indigenous and exotic Rhizobium strains. J. Plant Nutr. 2020, 43, 2013–2027. [Google Scholar] [CrossRef]
- Chu, H.; Lin, X.; Fujii, T.; Morimoto, S.; Yagi, K.; Hu, J.; Zhang, J. Soil microbial biomass, dehydrogenase activity, bacterial community structure in response to long-term fertilizer management. Soil Biol. Biochem. 2007, 39, 2971–2976. [Google Scholar] [CrossRef]
- Yang, R.; Tang, J.; Chen, X.; Hu, S. Effects of coexisting plant species on soil microbes and soil enzymes in metal lead contaminated soils. Appl. Soil Ecol. 2007, 37, 240–246. [Google Scholar] [CrossRef]
- Cai, H.; Bai, Y.; Guo, C. Comparative genomics of 151 plant-associated bacteria reveal putative mechanisms underlying specific interactions between bacteria and plant hosts. Genes Genom. 2018, 40, 857–864. [Google Scholar] [CrossRef]
- Mostasso, L.; Mostasso, F.L.; Dias, B.G.; Vargas, M.A.T.; Hungria, M. Selection of bean (Phaseolus vulgaris L.) rhizobial strains for the Brazilian Cerrados. Field Crops Res. 2002, 73, 121–132. [Google Scholar] [CrossRef]
- Bourion, V.; Heulin-Gotty, K.; Aubert, V.; Tisseyre, P.; Chabert-Martinello, M.; Pervent, M.; Delaitre, C.; Vile, D.; Siol, M.; Duc, G.; et al. Co-inoculation of a Pea Core-Collection with Diverse Rhizobial Strains Shows Competitiveness for Nodulation and Efficiency of Nitrogen Fixation Are Distinct traits in the Interaction. Front. Plant Sci. 2018, 8, 2249. [Google Scholar] [CrossRef] [PubMed]
- Wu, Q.; Peng, X.; Yang, M.; Zhang, W.; Dazzo, F.B.; Uphoff, N.; Jing, Y.; Shen, S. Rhizobia promote the growth of rice shoots by targeting cell signaling, division and expansion. Plant Mol. Biol. 2018, 97, 507–523. [Google Scholar] [CrossRef] [PubMed]
- Doernenburg, H. Evaluation of immobilisation effects on metabolic activities and productivity in plant cell processes. Process Biochem. 2004, 39, 1369–1375. [Google Scholar] [CrossRef]
- Garcia-Seco, D.; Zhang, Y.; Gutierrez-Mañero, F.J.; Martin, C.; Ramos-Solano, B. Application of Pseudomonas fluorescens to Blackberry under Field Conditions Improves Fruit Quality by Modifying Flavonoid Metabolism. PLoS ONE 2015, 10, e0142639. [Google Scholar] [CrossRef]
- Cross, A.; Sohi, S.P. The priming potential of biochar products in relation to labile carbon contents and soil organic matter status. Soil Biol. Biochem. 2011, 43, 2127–2134. [Google Scholar] [CrossRef]
- Udvardi, M.; Poole, P.S. Transport and Metabolism in Legume-Rhizobia Symbioses. Annu. Rev. Plant Biol. 2013, 64, 781. [Google Scholar] [CrossRef] [PubMed]
- Gallego-Giraldo, L.; Bhattarai, K.; Pislariu, C.I.; Nakashima, J.; Jikumaru, Y.; Kamiya, Y.; Udvardi, M.K.; Monteros, M.J.; Dixon, R.A. Lignin modification leads to increased nodule numbers in alfalfa. Plant Physiol. 2014, 164, 1139–1150. [Google Scholar] [CrossRef] [PubMed]
- Ohri, P.; Pannu, S.K. Effect of phenolic compounds on nematodes. A review. J. Appl. Nat. Sci. 2010, 2, 344–350. [Google Scholar] [CrossRef]
- Colebatch, G.; Desbrosses, G.; Ott, T.; Krusell, L.; Udvardi, M.K. Global changes in transcription orchestrate metabolic differentiation during symbiotic nitrogen fixation in Lotus japonicus. Plant J. 2010, 39, 487–512. [Google Scholar] [CrossRef] [PubMed]
- Zhang, Y.; Aono, T.; Poole, P.; Finan, T.M. NAD(P)+-malic enzyme mutants of Sinorhizobium sp. strain NGR234, but not Azorhizobium caulinodans ORS571, maintain symbiotic N2 fixation capabilities. Appl. Environ. Microbiol. 2012, 78, 2803. [Google Scholar] [CrossRef]
- Venkateshwaran, M.; Volkening, J.D.; Sussman, M.R.; Ané, J.-M. Symbiosis and the social network of higher plants. Curr. Opin. Plant Biol. 2013, 16, 118–127. [Google Scholar] [CrossRef]
- Genre, A.; Russo, G. Does a Common Pathway Transduce Symbiotic Signals in Plant–Microbe Interactions? Front. Plant Sci. 2016, 7, 96. [Google Scholar] [CrossRef]
- Kim, S.; Zeng, W.; Bernard, S.; Liao, J.; Venkateshwaran, M.; Ane, J.-M.; Jiang, Y. Publisher Correction: Ca2+-regulated Ca2+ channels with an RCK gating ring control plant symbiotic associations. Nat. Commun. 2019, 10, 4607. [Google Scholar] [CrossRef] [PubMed]
- Mukherjee, A. What do we know from the transcriptomic studies investigating the interactions between plants and plant growth-promoting bacteria? Front. Plant Sci. 2022, 13, 997308. [Google Scholar] [CrossRef]
- Cope, K.R.; Bascaules, A.; Irving, T.B.; Venkateshwaran, M.; Maeda, J.; Garcia, K.; Rush, T.A.; Ma, C.; Labbé, J.; Jawdy, S.; et al. The Ectomycorrhizal Fungus Laccaria bicolor Produces Lipochitooligosaccharides and Uses the Common Symbiosis Pathway to Colonize Populus Roots. Plant Cell 2019, 31, 2386–2410. [Google Scholar] [CrossRef] [PubMed]
- Blilou, I.; Ocampo, J.A.; García-Garrido, J.M. Induction of Ltp (lipid transfer protein) and Pal (phenylalanine ammonia-lyase) gene expression in rice roots colonized by the arbuscular mycorrhizal fungus Glomus mosseae. J. Exp. Bot. 2000, 51, 1969–1977. [Google Scholar] [CrossRef] [PubMed]
- Chen, Y.; Li, F.; Tian, L.; Huang, M.; Deng, R.; Li, X.; Chen, W.; Wu, P.; Li, M.; Jiang, H.; et al. The Phenylalanine Ammonia Lyase Gene LjPAL1 Is Involved in Plant Defense Responses to Pathogens and Plays Diverse Roles in Lotus japonicus-Rhizobium Symbioses. MPMI 2017, 30, 739–753. [Google Scholar] [CrossRef]
- Li, J.; Tax, F.E. Receptor-Like Kinases: Key Regulators of Plant Development and Defense: Receptor-Like Kinases. J. Integr. Plant Biol. 2013, 55, 1184–1187. [Google Scholar] [CrossRef] [PubMed]
- Antolín-Llovera, M.; Petutsching, E.K.; Ried, M.K.; Lipka, V.; Nürnberger, T.; Robatzek, S.; Parniske, M. Knowing your friends and foes—Plant receptor-like kinases as initiators of symbiosis or defence. New Phytol. 2014, 204, 791–802. [Google Scholar] [CrossRef]
- Buendia, L.; Girardin, A.; Wang, T.; Cottret, L.; Lefebvre, B. LysM Receptor-Like Kinase and LysM Receptor-Like Protein Families: An Update on Phylogeny and Functional Characterization. Front. Plant Sci. 2018, 9, 1531. [Google Scholar] [CrossRef] [PubMed]
- Clare, G.; Ludovic, C.; Benoit, L.; Jean-Jacques, B. Evolutionary History of Plant LysM Receptor Proteins Related to Root Endosymbiosis. Front. Plant Sci. 2018, 9, 923. [Google Scholar]








Disclaimer/Publisher’s Note: The statements, opinions and data contained in all publications are solely those of the individual author(s) and contributor(s) and not of MDPI and/or the editor(s). MDPI and/or the editor(s) disclaim responsibility for any injury to people or property resulting from any ideas, methods, instructions or products referred to in the content. |
© 2025 by the authors. Licensee MDPI, Basel, Switzerland. This article is an open access article distributed under the terms and conditions of the Creative Commons Attribution (CC BY) license (https://creativecommons.org/licenses/by/4.0/).
Share and Cite
Zhu, P.; Wang, S.; Cao, K. Transcriptome Analysis of Hybrid Progeny of Caucasian Clover and White Clover in the Early Stages of Rhizobia Infection. Nitrogen 2025, 6, 11. https://doi.org/10.3390/nitrogen6010011
Zhu P, Wang S, Cao K. Transcriptome Analysis of Hybrid Progeny of Caucasian Clover and White Clover in the Early Stages of Rhizobia Infection. Nitrogen. 2025; 6(1):11. https://doi.org/10.3390/nitrogen6010011
Chicago/Turabian StyleZhu, Peizhi, Sijing Wang, and Kefan Cao. 2025. "Transcriptome Analysis of Hybrid Progeny of Caucasian Clover and White Clover in the Early Stages of Rhizobia Infection" Nitrogen 6, no. 1: 11. https://doi.org/10.3390/nitrogen6010011
APA StyleZhu, P., Wang, S., & Cao, K. (2025). Transcriptome Analysis of Hybrid Progeny of Caucasian Clover and White Clover in the Early Stages of Rhizobia Infection. Nitrogen, 6(1), 11. https://doi.org/10.3390/nitrogen6010011
