LncRNA 3222401L13Rik Is Upregulated in Aging Astrocytes and Regulates Neuronal Support Function Through Interaction with Npas3
Abstract
1. Introduction
2. Results
2.1. Total RNA Sequencing of Glia of Young and Aged Mice Identifies Differentially Regulated lncRNAs
2.2. 3222401L13Rik Is a Glial-Enriched lncRNA Showing Increased Expression in Astrocytes of Aged Mice
2.3. Loss of 3222401L13Rik Leads to Expression Changes in Genes Involved in Neuronal Support and Inflammatory Processes
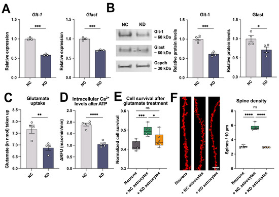
2.4. 3222401L13Rik Is Important for Glutamate Uptake, Ca2+ Signaling, and Neuronal Support
2.5. The Regulation of Synaptic Support Genes Is Conserved in Human iPSC-Derived Astrocytes
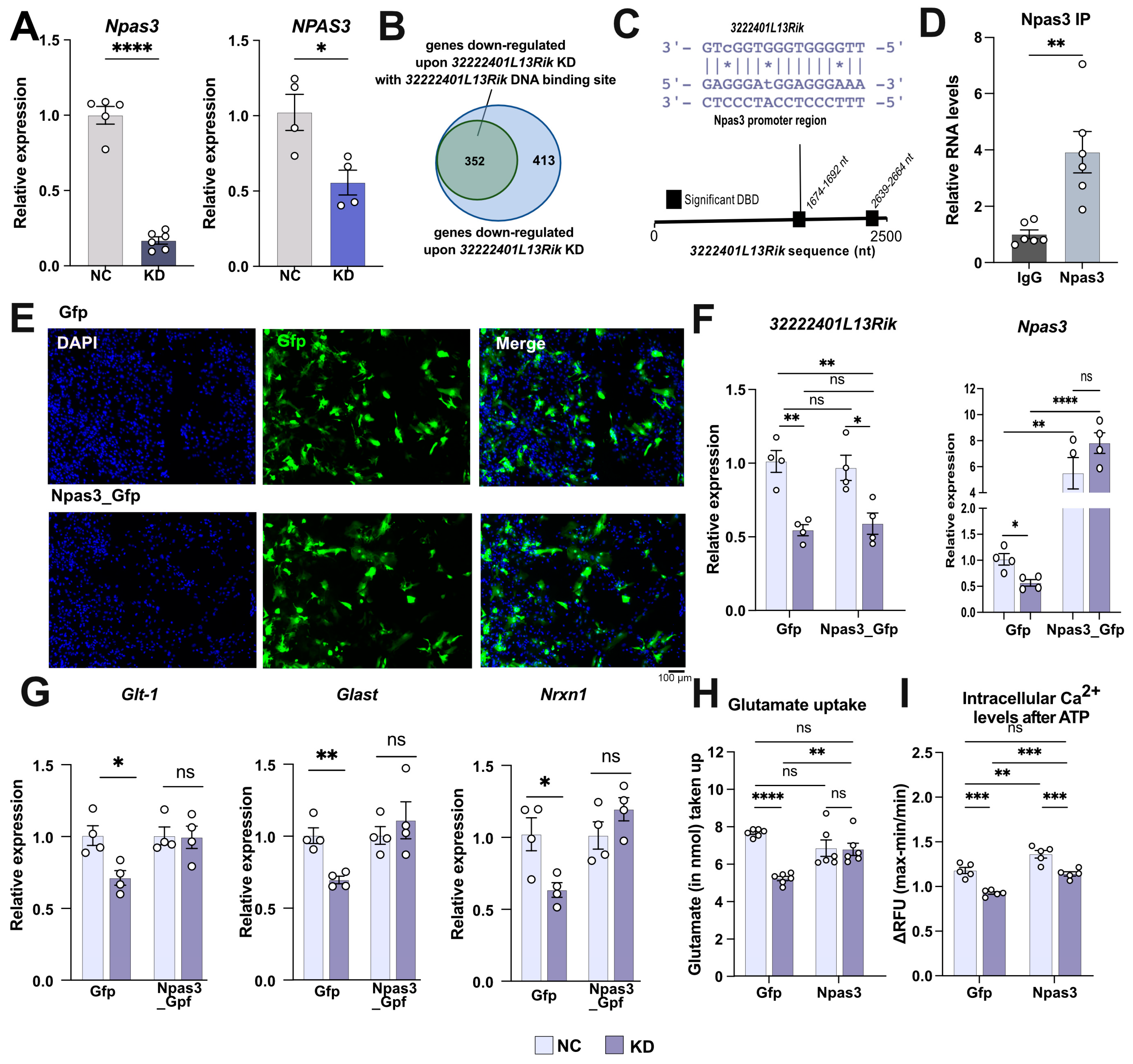
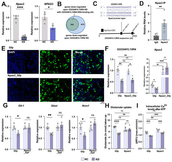
2.6. 3222401L13Rik Interacts with Npas3 to Control Gene Expression
3. Discussion
4. Materials and Methods
4.1. Animals
4.2. Sorting of Neuronal and Non-Neuronal Nuclei from Mouse Brain
4.3. Primary Astrocyte Culture
4.4. Primary Neuron Culture
4.5. Human iPSC-Derived Astrocytes
4.6. Antisense LNA Gapmers
4.7. Npas3 Overexpression
4.8. Glutamate Uptake
4.9. Measurement of Intracellular Ca2+ Levels
4.10. Collection of Astrocyte-Conditioned Medium (ACM)
4.11. Glutamate Treatment of Primary Neurons
4.12. Multielectrode Array
4.13. Dendrite and Spine Analysis
4.14. Sorting of Astrocytes, Oligodendrocytes, and Microglia Using MACS
4.15. RNAscope Combined with Immunofluorescence
4.16. Imaging
4.17. Cytoplasmic and Nuclear Fractionation
4.18. RNA Isolation
4.19. cDNA Synthesis and qPCR
4.20. Library Preparation and Total RNA Sequencing
4.21. Bioinformatic Analysis
4.22. Western Blot
4.23. RNA Immunoprecipitation (RNA-IP)
4.24. Statistical Analysis
Supplementary Materials
Author Contributions
Funding
Institutional Review Board Statement
Informed Consent Statement
Data Availability Statement
Conflicts of Interest
References
- Hou, Y.; Dan, X.; Babbar, M.; Wei, Y.; Hasselbalch, S.G.; Croteau, D.L.; Bohr, V.A. Ageing as a risk factor for neurodegenerative disease. Nat. Rev. Neurol. 2019, 15, 565–581. [Google Scholar] [CrossRef] [PubMed]
- Berchtold, N.C.; Cribbs, D.H.; Coleman, P.D.; Rogers, J.; Head, E.; Kim, R.; Beach, T.; Miller, C.; Troncoso, J.; Trojanowski, J.Q.; et al. Gene expression changes in the course of normal brain aging are sexually dimorphic. Proc. Natl. Acad. Sci. USA 2008, 105, 15605–15610. [Google Scholar] [CrossRef] [PubMed]
- Peleg, S.; Sananbenesi, F.; Zovoilis, A.; Burkhardt, S.; Bahari-Java, S.; Agis-Balboa, R.C.; Cota, P.; Wittnam, J.; Gogul-Doering, A.; Opitz, L.; et al. Altered histone acetylation is associated with age-dependent memory impairment in mice. Science 2010, 328, 753–756. [Google Scholar] [CrossRef] [PubMed]
- Royall, D.R.; Palmer, R.; Chiodo, L.K.; Polk, M.J. Normal rates of cognitive change in successful aging: The freedom house study. J. Int. Neuropsychol. Soc. 2005, 11, 899–909. [Google Scholar] [CrossRef] [PubMed]
- Murman, D.L. The Impact of Age on Cognition. Semin. Hear. 2015, 36, 111–121. [Google Scholar] [CrossRef] [PubMed]
- Rodríguez, J.J.; Yeh, C.Y.; Terzieva, S.; Olabarria, M.; Kulijewicz-Nawrot, M.; Verkhratsky, A. Complex and region-specific changes in astroglial markers in the aging brain. Neurobiol. Aging 2014, 35, 15–23. [Google Scholar] [CrossRef] [PubMed]
- Wang, M.; Gamo, N.J.; Yang, Y.; Jin, L.E.; Wang, X.J.; Laubach, M.; Mazer, J.A.; Lee, D.; Arnsten, A.F. Neuronal basis of age-related working memory decline. Nature 2011, 476, 210–213. [Google Scholar] [CrossRef]
- Pannese, E. Morphological changes in nerve cells during normal aging. Brain Struct. Funct. 2011, 216, 85–89. [Google Scholar] [CrossRef]
- Hayakawa, N.; Kato, H.; Araki, T. Age-related changes of astorocytes, oligodendrocytes and microglia in the mouse hippocampal CA1 sector. Mech. Ageing Dev. 2007, 128, 311–316. [Google Scholar] [CrossRef] [PubMed]
- Hong, S.; Beja-Glasser, V.F.; Nfonoyim, B.M.; Frouin, A.; Li, S.; Ramakrishnan, S.; Merry, K.M.; Shi, Q.; Rosenthal, A.; Barres, B.A.; et al. Complement and microglia mediate early synapse loss in Alzheimer mouse models. Science 2016, 352, 712–716. [Google Scholar] [CrossRef] [PubMed]
- Lu, T.; Pan, Y.; Kao, S.-Y.; Li, C.; Kohane, I.; Chan, J.; Yankner, B.A. Gene regulation and DNA damage in the ageing human brain. Nature 2004, 429, 883–891. [Google Scholar] [CrossRef] [PubMed]
- Stilling, R.M.; Benito, E.; Gertig, M.; Barth, J.; Capece, V.; Burkhardt, S.; Bonn, S.; Fischer, A. De-regulation of gene expression and alternative splicing affects distinct cellular pathways in the aging hippocampus. Front. Cell. Neurosci. 2014, 8, 373. [Google Scholar] [CrossRef]
- Mattick, J.S.; Amaral, P.P.; Carninci, P.; Carpenter, S.; Chang, H.Y.; Chen, L.L.; Chen, R.; Dean, C.; Dinger, M.E.; Fitzgerald, K.A.; et al. Long non-coding RNAs: Definitions, functions, challenges and recommendations. Nat. Rev. Mol. Cell Biol. 2023, 24, 430–447. [Google Scholar] [PubMed]
- Damase, T.R.; Sukhovershin, R.; Boada, C.; Taraballi, F.; Pettigrew, R.I.; Cooke, J.P. The Limitless Future of RNA Therapeutics. Frontiers in bioengineering and biotechnology. Front. Bioeng. Biotechnol. 2021, 9, 628137. [Google Scholar] [CrossRef]
- Kapranov, P.; Cheng, J.; Dike, S.; Nix, D.A.; Duttagupta, R.; Willingham, A.T.; Stadler, P.F.; Hertel, J.; Hackermüller, J.; Hofacker, I.L.; et al. RNA maps reveal new RNA classes and a possible function for pervasive transcription. Science 2007, 316, 1484–1488. [Google Scholar] [CrossRef] [PubMed]
- Khorkova, O.; Hsiao, J.; Wahlestedt, C. Basic biology and therapeutic implications of lncRNA. Adv. Drug Deliv. Rev. 2015, 87, 15–24. [Google Scholar] [CrossRef]
- Warner, K.D.; Hajdin, C.E.; Weeks, K.M. Principles for targeting RNA with drug-like small molecules. Nat. Rev. Drug Discov. 2018, 17, 547–558. [Google Scholar] [CrossRef] [PubMed]
- Liau, W.S.; Samaddar, S.; Banerjee, S.; Bredy, T.W. On the functional relevance of spatiotemporally-specific patterns of experience-dependent long noncoding RNA expression in the brain. RNA Biol. 2020, 18, 1025–1036. [Google Scholar]
- Derrien, T.; Johnson, R.; Bussotti, G.; Tanzer, A.; Djebali, S.; Tilgner, H.; Guernec, G.; Martin, D.; Merkel, A.; Knowles, D.G.; et al. The GENCODE v7 catalog of human long noncoding RNAs: Analysis of their gene structure, evolution, and expression. Genome Res. 2012, 22, 1775–1789. [Google Scholar] [CrossRef]
- Briggs, J.A.; Wolvetang, E.J.; Mattick, J.S.; Rinn, J.L.; Barry, G. Mechanisms of Long Non-coding RNAs in Mammalian Nervous System Development, Plasticity, Disease, and Evolution. Neuron 2015, 88, 861–877. [Google Scholar] [CrossRef]
- Musgrove, M.R.B.; Mikhaylova, M.; Bredy, T.W. Fundamental Neurochemistry Review: At the intersection between the brain and the immune system: Non-coding RNAs spanning learning, memory and adaptive immunity. J. Neurochem. 2024, 168, 961–976. [Google Scholar] [PubMed]
- Schröder, S.; Fuchs, U.; Gisa, V.; Pena, T.; Krüger, D.M.; Hempel, N.; Burkhardt, S.; Salinas, G.; Schütz, A.L.; Delalle, I.; et al. PRDM16-DT: A Brain and Astrocyte-Specific lncRNA Implicated in Alzheimer’s Disease. Acta Neuropathol. 2024, 148, 32. [Google Scholar] [CrossRef] [PubMed]
- Faghihi, M.A.; Modarresi, F.; Khalil, A.M.; Wood, D.E.; Sahagan, B.G.; Morgan, T.E.; Finch, C.E.; St Laurent, G., 3rd; Kenny, P.J.; Wahlestedt, C. Expression of a noncoding RNA is elevated in Alzheimer’s disease and drives rapid feed-forward regulation of beta-secretase. Nat. Med. 2008, 14, 723–730. [Google Scholar]
- He, B.; Chen, W.; Zeng, J.; Tong, W.; Zheng, P. Long noncoding RNA NKILA transferred by astrocyte-derived extracellular vesicles protects against neuronal injury by upregulating NLRX1 through binding to mir-195 in traumatic brain injury. Aging 2021, 13, 8127–8145. [Google Scholar] [PubMed]
- Irwin, A.B.; Martina, V.; Jago, S.C.S.; Bahabry, R.; Schreiber, A.M.; Lubin, F.D. The lncRNA Neat1 is associated with astrocyte reactivity and memory deficits in a mouse model of Alzheimer’s disease. bioRxiv 2023. [Google Scholar]
- Magistri, M.; Velmeshev, D.; Makhmutova, M.; Faghihi, M.A. Transcriptomics Profiling of Alzheimer’s Disease Reveal Neurovascular Defects, Altered Amyloid-β Homeostasis, and Deregulated Expression of Long Noncoding RNAs. J. Alzheimer’s Dis. 2015, 48, 647–665. [Google Scholar]
- Zhang, Y.; Wang, J.; Zhang, Y.; Wei, J.; Wu, R.; Cai, H. Overexpression of long noncoding RNA Malat1 ameliorates traumatic brain injury induced brain edema by inhibiting AQP4 and the NF-κB/IL-6 pathway. J. Cell. Biochem. 2019, 120, 17584–17592. [Google Scholar] [PubMed]
- Liau, W.S.; Zhao, Q.; Bademosi, A.; Gormal, R.S.; Gong, H.; Marshall, P.R.; Periyakaruppiah, A.; Madugalle, S.U.; Zajaczkowski, E.L.; Leighton, L.J.; et al. Fear extinction is regulated by the activity of long noncoding RNAs at the synapse. Nat. Commun. 2023, 14, 7616. [Google Scholar]
- Wang, F.; Liang, R.; Soibam, B.; Yang, J.; Liu, Y. Coregulatory long non-coding RNA and protein-coding genes in serum starved cells. Biochim. Biophys. Acta Gene Regul. Mech. 2019, 1862, 84–95. [Google Scholar]
- Bridges, M.C.; Daulagala, A.C.; Kourtidis, A. LNCcation: lncRNA localization and function. J. Cell Biol. 2021, 220, e202009045. [Google Scholar]
- Yu, G.; Wang, L.G.; Han, Y.; He, Q.Y. clusterProfiler: An R package for comparing biological themes among gene clusters. Omics J. Integr. Biol. 2012, 16, 284–286. [Google Scholar] [CrossRef]
- Bazargani, N.; Attwell, D. Astrocyte calcium signaling: The third wave. Nat. Neurosci. 2016, 19, 182–189. [Google Scholar] [CrossRef]
- Fellin, T.; Pascual, O.; Gobbo, S.; Pozzan, T.; Haydon, P.G.; Carmignoto, G. Neuronal synchrony mediated by astrocytic glutamate through activation of extrasynaptic NMDA receptors. Neuron 2004, 43, 729–743. [Google Scholar] [CrossRef] [PubMed]
- Perea, G.; Navarrete, M.; Araque, A. Tripartite synapses: Astrocytes process and control synaptic information. Trends Neurosci. 2009, 32, 421–431. [Google Scholar] [CrossRef]
- Lin, D.T.; Wu, J.; Holstein, D.; Upadhyay, G.; Rourk, W.; Muller, E.; Lechleiter, J.D. Ca2+ signaling, mitochondria and sensitivity to oxidative stress in aging astrocytes. Neurobiol. Aging 2007, 28, 99–111. [Google Scholar] [CrossRef] [PubMed]
- Kuchibhotla, K.V.; Lattarulo, C.R.; Hyman, B.T.; Bacskai, B.J. Synchronous hyperactivity and intercellular calcium waves in astrocytes in Alzheimer mice. Science 2009, 323, 1211–2151. [Google Scholar] [CrossRef] [PubMed]
- Li, Y.; Fan, T.; Li, X.; Liu, L.; Mao, F.; Li, Y.; Miao, Z.; Zeng, C.; Song, W.; Pan, J.; et al. Npas3 deficiency impairs cortical astrogenesis and induces autistic-like behaviors. Cell Rep. 2022, 40, 111289. [Google Scholar] [CrossRef] [PubMed]
- Michaelson, J.J.; Shin, M.K.; Koh, J.Y.; Brueggeman, L.; Zhang, A.; Katzman, A.; McDaniel, L.; Fang, M.; Pufall, M.; Pieper, A.A. Neuronal PAS Domain Proteins 1 and 3 Are Master Regulators of Neuropsychiatric Risk Genes. Biol. Psychiatry 2017, 82, 213–223. [Google Scholar] [CrossRef] [PubMed]
- Kuo, C.C.; Hänzelmann, S.; Sentürk Cetin, N.; Frank, S.; Zajzon, B.; Derks, J.P.; Akhade, V.S.; Ahuja, G.; Kanduri, C.; Grummt, I.; et al. Detection of RNA-DNA binding sites in long noncoding RNAs. Nucleic Acids Res. 2019, 47, e32. [Google Scholar] [CrossRef] [PubMed]
- Sanchez, D.; Bajo-Grañeras, R.; Del Caño-Espinel, M.; Garcia-Centeno, R.; Garcia-Mateo, N.; Pascua-Maestro, R.; Ganfornina, M.D. Aging without Apolipoprotein D: Molecular and cellular modifications in the hippocampus and cortex. Exp. Gerontol. 2015, 67, 19–47. [Google Scholar] [CrossRef] [PubMed]
- Pérez, R.F.; Tezanos, P.; Peñarroya, A.; González-Ramón, A.; Urdinguio, R.G.; Gancedo-Verdejo, J.; Tejedor, J.R.; Santamarina-Ojeda, P.; Alba-Linares, J.J.; Sainz-Ledo, L.; et al. A multiomic atlas of the aging hippocampus reveals molecular changes in response to environmental enrichment. Nat. Commun. 2023, 15, 5829. [Google Scholar] [CrossRef]
- Methi, A.; Islam, M.R.; Kaurani, L.; Sakib, M.S.; Krüger, D.M.; Pena, T.; Burkhardt, S.; Liebetanz, D.; Fischer, A. A Single-Cell Transcriptomic Analysis of the Mouse Hippocampus After Voluntary Exercise. Mol. Neurobiol. 2024, 61, 5628–5645. [Google Scholar] [CrossRef] [PubMed]
- Mathys, H.; Davila-Velderrain, J.; Peng, Z.; Gao, F.; Mohammadi, S.; Young, J.Z.; Menon, M.; He, L.; Abdurrob, F.; Jiang, X.; et al. Single-cell transcriptomic analysis of Alzheimer’s disease. Nature 2018, 570, 332–337. [Google Scholar] [CrossRef]
- Mathys, H.; Boix, C.A.; Akay, L.A.; Xia, Z.; Davila-Velderrain, J.; Ng, A.P.; Jiang, X.; Abdelhady, G.; Galani, K.; Mantero, J.; et al. Single-cell multiregion dissection of Alzheimer’s disease. Nature. 2024, 632, 858–886. [Google Scholar] [CrossRef]
- Feichtenschlager, V.; Chen, L.; Zheng, Y.J.; Ho, W.; Sanlorenzo, M.; Vujic, I.; Fewings, E.; Lee, A.; Chen, C.; Callanan, C.; et al. The therapeutically actionable long non-coding RNA ‘T-RECS’ is essential to cancer cells’ survival in NRAS/MAPK-driven melanoma. Mol. Cancer 2024, 23, 40. [Google Scholar] [CrossRef] [PubMed]
- Fasolo, F.; Jin, H.; Winski, G.; Chernogubova, E.; Pauli, J.; Winter, H.; Li, D.Y.; Glukha, N.; Bauer, S.; Metschl, S.; et al. Long Noncoding RNA MIAT Controls Advanced Atherosclerotic Lesion Formation and Plaque Destabilization. Circulation 2021, 144, 1567–1583. [Google Scholar] [CrossRef] [PubMed]
- Cabili, M.N.; Dunagin, M.C.; McClanahan, P.D.; Biaesch, A.; Padovan-Merhar, O.; Regev, A.; Rinn, J.L.; Raj, A. Localization and abundance analysis of human lncRNAs at single-cell and single-molecule resolution. Genome Biol. 2015, 16, 20. [Google Scholar] [CrossRef]
- Li, J.; Pan, L.; Pembroke, W.G.; Rexach, J.E.; Godoy, M.I.; Condro, M.C.; Alvarado, A.G.; Harteni, M.; Chen, Y.W.; Stiles, L.; et al. Conservation and divergence of vulnerability and responses to stressors between human and mouse astrocytes. Nat. Commun. 2021, 12, 3958. [Google Scholar] [CrossRef] [PubMed]
- Brase, L.; You, S.F.; D’Oliveira Albanus, R.; Del-Aguila, J.L.; Dai, Y.; Novotny, B.C.; Soriano-Tarraga, C.; Dykstra, T.; Fernandez, M.V.; Budde, J.P.; et al. Single-nucleus RNA-sequencing of autosomal dominant Alzheimer disease and risk variant carriers. Nat. Commun. 2023, 14, 2314. [Google Scholar] [CrossRef] [PubMed]
- Zheng, H.; Zhang, G.; Liu, G.; Wang, L. Up-regulation of lncRNA NEAT1 in cerebral ischemic stroke promotes activation of astrocytes by modulation of miR-488-3p/RAC1. Exp. Brain Res. 2023, 241, 395–406. [Google Scholar] [CrossRef] [PubMed]
- Nassar, A.; Kodi, T.; Satarker, S.; Chowdari Gurram, P.; Upadhya, D.; Sm, F.; Mudgal, J.; Nampoothiri, M. Astrocytic MicroRNAs and Transcription Factors in Alzheimer’s Disease and Therapeutic Interventions. Cells 2022, 11, 4111. [Google Scholar] [CrossRef]
- Kamnasaran, D.; Muir, W.J.; Ferguson-Smith, M.A.; Cox, D.W. Disruption of the neuronal PAS3 gene in a family affected with schizophrenia. J. Med. Genet. 2003, 40, 325–332. [Google Scholar] [CrossRef]
- Lavedan, C.; Licamele, L.; Volpi, S.; Hamilton, J.; Heaton, C.; Mack, K.; Lannan, R.; Thompson, A.; Wolfgang, C.D.; Polymeropoulos, M.H. Association of the NPAS3 gene and five other loci with response to the antipsychotic iloperidone identified in a whole genome association study. Mol. Psychiatry 2009, 14, 804–819. [Google Scholar]
- Macintyre, G.; Alford, T.; Xiong, L.; Rouleau, G.A.; Tibbo, P.G.; Cox, D.W. Association of NPAS3 exonic variation with schizophrenia. Schizophr. Res. 2010, 120, 143–149. [Google Scholar] [CrossRef] [PubMed]
- Brunskill, E.W.; Ehrman, L.A.; Williams, M.T.; Klanke, J.; Hammer, D.; Schaefer, T.L.; Sah, R.; Dorn, G.W., 2nd; Potter, S.S.; Vorhees, C.V. Abnormal neurodevelopment, neurosignaling and behaviour in Npas3-deficient mice. Eur. J. Neurosci. 2010, 22, 1265–1276. [Google Scholar]
- Erbel-Sieler, C.; Dudley, C.; Zhou, Y.; Wu, X.; Estill, S.J.; Han, T.; Diaz-Arrastia, R.; Brunskill, E.W.; Potter, S.S.; McKnight, S.L. Behavioral and regulatory abnormalities in mice deficient in the NPAS1 and NPAS3 transcription factors. Proc. Natl. Acad. Sci. USA 2004, 101, 13648–13653. [Google Scholar]
- Batiuk, M.Y.; Martirosyan, A.; Wahis, J.; de Vin, F.; Marneffe, C.; Kusserow, C.; Koeppen, J.; Viana, J.F.; Oliveira, J.F.; Voet, T.; et al. Identification of region-specific astrocyte subtypes at single cell resolution. Nat. Commun. 2020, 11, 1220. [Google Scholar] [CrossRef]
- Butler, A.A.; Johnston, D.R.; Kaur, S.; Lubin, F.D. Long noncoding RNA NEAT1 mediates neuronal histone methylation and age-related memory impairment. Sci. Signal. 2019, 12, eaaw9277. [Google Scholar] [PubMed]
- Zhao, Y.; Wang, Z.; Mao, Y.; Li, B.; Zhu, Y.; Zhang, S.; Wang, S.; Jiang, Y.; Xu, N.; Xie, Y.; et al. NEAT1 regulates microtubule stabilization via FZD3/GSK3β/P-tau pathway in SH-SY5Y cells and APP/PS1 mice. Aging 2020, 12, 23233–23250. [Google Scholar]
- Yamada, A.; Toya, H.; Tanahashi, M.; Kurihara, M.; Mito, M.; Iwasaki, S.; Kurosaka, S.; Takumi, T.; Fox, A.; Kawamura, Y.; et al. Species-specific formation of paraspeckles in intestinal epithelium revealed by characterization of NEAT1 in naked mole-rat. RNA Biol. 2022, 28, 1128–1143. [Google Scholar]
- Yadav, M.; Harding, R.J.; Li, T.; Xu, X.; Gall-Duncan, T.; Khan, M.; Bardile, C.F.; Sequiera, G.L.; Duan, S.; Chandrasekaran, R.; et al. Huntingtin is an RNA binding protein and participates in NEAT1-mediated paraspeckles. Sci. Adv. 2024, 10, eado5264. [Google Scholar]
- Xu, B.; Zheng, C. Analysis of Long Noncoding RNAs-Related Regulatory Mechanisms in Duchenne Muscular Dystrophy Using a Disease-Related lncRNA-mRNA Pathway Network. Genet. Res. 2022, 2022, 8548804. [Google Scholar] [CrossRef]
- Sun, L.; Cen, Y.; Liu, X.; Wei, J.; Ke, X.; Wang, Y.; Liao, Q.; Chang, M.; Zhou, M.; Wu, W. Systemic whole transcriptome analysis identified underlying molecular characteristics and regulatory networks implicated in the retina following optic nerve injury. Exp. Eye Res. 2024, 244, 109929. [Google Scholar] [PubMed]
- Simchovitz, A.; Hanan, M.; Yayon, N.; Lee, S.; Bennett, E.R.; Greenberg, D.S.; Kadener, S.; Soreq, H. A lncRNA survey finds increases in neuroprotective LINC-PINT in Parkinson’s disease substantia nigra. Aging Cell 2020, 19, e13115. [Google Scholar] [PubMed]
- Keihani, S.; Kluever, V.; Mandad, S.; Bansal, V.; Rahman, R.; Fritsch, E.; Gomes, L.C.; Gärtner, A.; Kügler, S.; Urlaub, H.; et al. The long noncoding RNA neuroLNC regulates presynaptic activity by interacting with the neurodegeneration-associated protein TDP-43. Sci. Adv. 2019, 5, eaay2670. [Google Scholar] [PubMed]
- De Strooper, B.; Karran, E. The Cellular Phase of Alzheimer’s Disease. Cell Tissue Res. 2016, 164, 603–615. [Google Scholar]
- Sakib, M.S.; Sokpor, G.; Nguyen, H.P.; Fischer, A.; Tuoc, T. Intranuclear immunostaining-based FACS protocol from embryonic cortical tissue. Star Protoc. 2021, 2, 100318. [Google Scholar]
- Michurina, A.; Sakib, S.; Kerimoglu, C.; Krüger, D.M.; Kaurani, L.; Islam, R.; Pena Centeno, T.; Cha, J.; Xu, X.; Zeisberg, E.M.; et al. Postnatal expression of the lysine methyltransferase SETD1B is essential for learning and the regulation of neuron-enriched genes. EMBO J. 2022, 41, e106459. [Google Scholar] [PubMed]
- Wolfes, A.C.; Dean, C. Culturing In Vivo-like Murine Astrocytes Using the Fast, Simple, and Inexpensive AWESAM Protocol. J. Vis. Exp. 2018, 131, 56092. [Google Scholar]
- Castro-Hernández, R.; Berulava, T.; Metelova, M.; Epple, R.; Peña Centeno, T.; Richter, J.; Kaurani, L.; Pradhan, R.; Sakib, M.S.; Burkhardt, S.; et al. Conserved reduction of m6A RNA modifications during aging and neurodegeneration is linked to changes in synaptic transcripts. Proc. Natl. Acad. Sci. USA 2023, 120, e2204933120. [Google Scholar] [PubMed]
- Cheng, C.; Trzcinski, O.; Doering, L.C. Fluorescent labeling of dendritic spines in cell cultures with the carbocyanine dye “DiI”. Front. Neuroanat. 2014, 8, 30. [Google Scholar]
- Livak, K.J.; Schmittgen, T.D. Analysis of relative gene expression data using real-time quantitative PCR and the 2−ΔΔCT method. Methods 2001, 25, 402–408. [Google Scholar] [PubMed]
- Love, M.I.; Huber, W.; Anders, S. Moderated estimation of fold change and dispersion for RNA-seq data with DESeq2. Genome Biol. 2014, 15, 550. [Google Scholar] [CrossRef]
- Risso, D.; Ngai, J.; Speed, T.P.; Dudoit, S. Normalization of RNA-seq data using factor analysis of control genes or samples. Nat. Biotechnol. 2014, 32, 896. [Google Scholar]






| lncRNA Name | log2FC 3 vs. 16 Months | p-adj | Log2FC Neu–vs. NeuN+ | p-adj | Conserved | Human Homolog |
|---|---|---|---|---|---|---|
| Upregulated in 16-month-old mice | ||||||
| Neat1 | 0.36 | 1.08 × 10−5 | 7.82 | 0.00 × 10+00 | Yes | Neat1 |
| Gm42756 | 0.40 | 2.36 × 10−5 | 9.48 | 3.67 × 10−83 | No | |
| A330023F24Rik | 0.31 | 1.58 × 10−4 | −1.90 | 2.71 × 10−112 | Yes | MIR29B2CHG |
| 9330111N05Rik | 0.58 | 4.96 × 10−7 | 4.97 | 7.96 × 10−198 | No | |
| Lncpint | 0.47 | 1.32 × 10−4 | −1.19 | 1.15 × 10−25 | Yes | LINC-PINT |
| 3222401L13Rik | 0.31 | 1.44 × 10−3 | 4.31 | 2.50 × 10−177 | Yes | ENSG00000272070 |
| E230029C05Rik | 0.31 | 4.72 × 10−2 | 1.60 | 4.67 × 10−43 | No | |
| 7630403G23Rik | 0.86 | 3.96 × 10−13 | 9.74 | 4.32 × 10−33 | No | |
| Gm43242 | 0.31 | 1.41 × 10−2 | 8.54 | 4.00 × 10−53 | No | |
| B230216N24Rik | 0.51 | 6.73 × 10−4 | −0.97 | 1.99 × 10−19 | No | |
| AU020206 | 0.47 | 1.31 × 10−3 | 7.18 | 1.94 × 10−51 | No | |
| C130073E24Rik | 0.54 | 1.45 × 10−4 | −2.18 | 2.03 × 10−77 | No | |
| Gm5086 | 0.41 | 1.50 × 10−2 | 3.60 | 4.94 × 10−41 | No | |
| A530053G22Rik | 2.11 | 1.47 × 10−29 | 7.10 | 4.60 × 10−21 | No | |
| Gm12689 | 0.44 | 2.16 × 10−2 | 1.72 | 1.83 × 10−15 | Yes | ENSG00000237163 |
| Gm15802 | 0.45 | 4.73 × 10−2 | 1.78 | 1.13 × 10−9 | No | |
| Gm10069 | 0.77 | 1.78 × 10−3 | 0.99 | 3.31 × 10−3 | No | |
| Downregulated in 16-month-old mice | ||||||
| Mir124-2hg | −0.41 | 2.67 × 10−3 | −2.74 | 9.96 × 10−267 | Yes | MIR124-2HG |
| Gm4221 | −1.19 | 4.48 × 10−12 | 3.78 | 1.11 × 10−48 | No | |
| Gm10530 | −0.46 | 3.75 × 10−2 | 1.48 | 2.29 × 10−16 | No | |
| B130024G19Rik | −0.53 | 3.22 × 10−2 | −1.04 | 4.10 × 10−10 | Yes | NR2F2-AS1 |
| C430049B03Rik | −0.82 | 6.31 × 10−5 | 9.66 | 2.49 × 10−28 | Yes | MIR503HG |
| Gm13270 | −0.55 | 4.66 × 10−2 | 1.77 | 1.65 × 10−13 | No | |
| Gm45847 | −0.79 | 4.20 × 10−2 | −0.88 | 6.30 × 10−4 | Yes | TNRC6A |
Disclaimer/Publisher’s Note: The statements, opinions and data contained in all publications are solely those of the individual author(s) and contributor(s) and not of MDPI and/or the editor(s). MDPI and/or the editor(s) disclaim responsibility for any injury to people or property resulting from any ideas, methods, instructions or products referred to in the content. |
© 2025 by the authors. Licensee MDPI, Basel, Switzerland. This article is an open access article distributed under the terms and conditions of the Creative Commons Attribution (CC BY) license (https://creativecommons.org/licenses/by/4.0/).
Share and Cite
Schröder, S.; Sakib, M.S.; Krüger, D.M.; Pena, T.; Burkhardt, S.; Schütz, A.-L.; Sananbenesi, F.; Fischer, A. LncRNA 3222401L13Rik Is Upregulated in Aging Astrocytes and Regulates Neuronal Support Function Through Interaction with Npas3. Non-Coding RNA 2025, 11, 2. https://doi.org/10.3390/ncrna11010002
Schröder S, Sakib MS, Krüger DM, Pena T, Burkhardt S, Schütz A-L, Sananbenesi F, Fischer A. LncRNA 3222401L13Rik Is Upregulated in Aging Astrocytes and Regulates Neuronal Support Function Through Interaction with Npas3. Non-Coding RNA. 2025; 11(1):2. https://doi.org/10.3390/ncrna11010002
Chicago/Turabian StyleSchröder, Sophie, M. Sadman Sakib, Dennis M. Krüger, Tonatiuh Pena, Susanne Burkhardt, Anna-Lena Schütz, Farahnaz Sananbenesi, and André Fischer. 2025. "LncRNA 3222401L13Rik Is Upregulated in Aging Astrocytes and Regulates Neuronal Support Function Through Interaction with Npas3" Non-Coding RNA 11, no. 1: 2. https://doi.org/10.3390/ncrna11010002
APA StyleSchröder, S., Sakib, M. S., Krüger, D. M., Pena, T., Burkhardt, S., Schütz, A.-L., Sananbenesi, F., & Fischer, A. (2025). LncRNA 3222401L13Rik Is Upregulated in Aging Astrocytes and Regulates Neuronal Support Function Through Interaction with Npas3. Non-Coding RNA, 11(1), 2. https://doi.org/10.3390/ncrna11010002

