Hydroxyapatite-Tethered Peptide Hydrogel Promotes Osteogenesis
Abstract
1. Introduction
2. Results and Discussion
2.1. Synthesis and Characterizations
2.2. Formation of HAp-Anchoring Hydrogels
2.3. Structural Characterizations of FmocFFRR/HAp Hydrogels
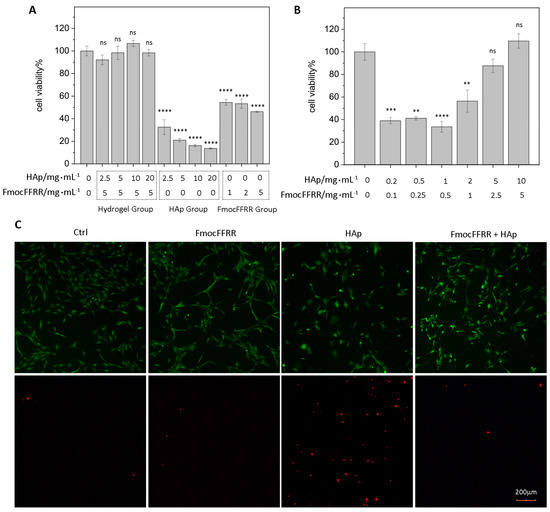
2.4. Biocompatibility of FmocFFRR/HAp Hydrogels
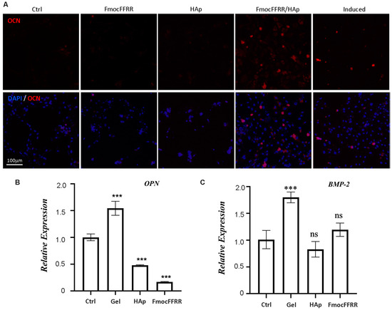
2.5. Osteoinductive Properties of FmocFFRR/HAp Hydrogels
3. Conclusions
4. Materials and Methods
4.1. Materials and Instruments
4.2. Synthesis
4.3. Preparation of FmocFFRR/HAp Hydrogels
4.4. Transmittance Measurements
4.5. Rheological Analysis
4.6. Transmission Electron Microscopy (TEM)
4.7. XRD Analysis
4.8. FTIR Analysis
4.9. Cell Culture
4.10. Cell Viability Analysis
4.11. Cell Staining
4.12. Immunofluorescent Staining
4.13. RNA Quantification
- hBMP-2: 5′-CAGAACACAAGTCAGTGGGAGAGC-3′ (F), 5′-GAGGTGCCACGATCCAGTCATTC-3′ (R);
- hOPN: 5′-ATGGACGACGATGATGACGATGATG-3′ (F), 5′-ATGGCTGCCCTTTCCGTTGTTG-3′ (R);
- hGADPH: 5′-TGAACGGGAAGCTCACTGG-3′ (F), 5′-TCCACCACCCTGTTGCTGTA-3′ (R).
4.14. Statistical Analysis
Supplementary Materials
Author Contributions
Funding
Institutional Review Board Statement
Informed Consent Statement
Data Availability Statement
Conflicts of Interest
References
- Wang, W.; Yeung, K.W.K. Bone grafts and biomaterials substitutes for bone defect repair: A review. Bioact. Mater. 2017, 2, 224–247. [Google Scholar] [CrossRef] [PubMed]
- Orciani, M.; Fini, M.; Di Primio, R.; Mattioli-Belmonte, M. Biofabrication and Bone Tissue Regeneration: Cell Source, Approaches, and Challenges. Front. Bioeng. Biotechnol. 2017, 5, 17. [Google Scholar] [CrossRef] [PubMed]
- Henkel, J.; Woodruff, M.A.; Epari, D.R.; Steck, R.; Glatt, V.; Dickinson, I.C.; Choong PF, M.; Schuetz, M.A.; Hutmacher, D.W. Bone Regeneration Based on Tissue Engineering Conceptions—A 21st Century Perspective. Bone Res. 2013, 1, 216–248. [Google Scholar] [CrossRef] [PubMed]
- Wang, Z.; Han, T.; Zhu, H.; Tang, J.; Guo, Y.; Jin, Y.; Wang, Y.; Chen, G.; Gu, N.; Wang, C. Potential Osteoinductive Effects of Hydroxyapatite Nanoparticles on Mesenchymal Stem Cells by Endothelial Cell Interaction. Nanoscale Res. Lett. 2021, 16, 67. [Google Scholar] [CrossRef]
- Pupo, Y.M.; Leite, L.M.B.; Senegaglia, A.C.; Antunes, L.; Nadal, J.M.; de Lara, E.L.; Saito, R.E.; Antunes, S.R.M.; Lacerda, W.F.; Farago, P.V. Effect of Hydroxyapatite Microspheres, Amoxicillin–Hydroxyapatite and Collagen–Hydroxyapatite Composites on Human Dental Pulp-Derived Mesenchymal Stem Cells. Materials 2021, 14, 7515. [Google Scholar] [CrossRef]
- Yu, F.; Lian, R.; Liu, L.; Liu, T.; Bi, C.; Hong, K.; Zhang, S.; Ren, J.; Wang, H.; Ouyang, N.; et al. Biomimetic Hydroxyapatite Nanorods Promote Bone Regeneration via Accelerating Osteogenesis of BMSCs through T Cell-Derived IL-22. ACS Nano 2022, 16, 755–770. [Google Scholar] [CrossRef]
- Shi, H.; Zhou, Z.; Li, W.; Fan, Y.; Li, Z.; Wei, J. Hydroxyapatite Based Materials for Bone Tissue Engineering: A Brief and Comprehensive Introduction. Crystals 2021, 11, 149. [Google Scholar] [CrossRef]
- Jeong, J.; Kim, J.H.; Shim, J.H.; Hwang, N.S.; Heo, C.Y. Bioactive calcium phosphate materials and applications in bone regeneration. Biomater. Res. 2019, 23, 4. [Google Scholar] [CrossRef]
- Alrebaish, A.S.; Wilson, O.C., Jr. Mesocrystal aggregation of biological apatite nanocrystals. Med. Devices Sens. 2021, 4, e10155. [Google Scholar] [CrossRef]
- Zhang, J.; Jia, J.; Kim, J.P.; Shen, H.; Yang, F.; Zhang, Q.; Xu, M.; Bi, W.; Wang, X.; Yang, J.; et al. Ionic Colloidal Molding as a Biomimetic Scaffolding Strategy for Uniform Bone Tissue Regeneration. Adv. Mater. 2017, 29, 1605546. [Google Scholar] [CrossRef]
- Koons, G.L.; Diba, M.; Mikos, A.G. Materials design for bone-tissue engineering. Nat. Rev. Mater. 2020, 5, 584–603. [Google Scholar] [CrossRef]
- Tang, G.; Liu, Z.; Liu, Y.; Yu, J.; Wang, X.; Tan, Z.; Ye, X. Recent Trends in the Development of Bone Regenerative Biomaterials. Front. Cell Dev. Biol. 2021, 9, 665813. [Google Scholar] [CrossRef] [PubMed]
- Pu, X.; Tong, L.; Wang, X.; Liu, Q.; Chen, M.; Li, X.; Lu, G.; Lan, W.; Li, Q.; Liang, J.; et al. Bioinspired Hydrogel Anchoring 3DP GelMA/HAp Scaffolds Accelerates Bone Reconstruction. ACS Appl. Mater. Interfaces 2022, 14, 20591–20602. [Google Scholar] [CrossRef] [PubMed]
- Choi, S.; Lee, J.S.; Shin, J.; Lee, M.S.; Kang, D.; Hwang, N.S.; Lee, H.; Yang, H.S.; Cho, S.-W. Osteoconductive hybrid hyaluronic acid hydrogel patch for effective bone formation. J. Control. Release 2020, 327, 571–583. [Google Scholar] [CrossRef] [PubMed]
- Li, X.; Chen, M.; Wang, P.; Yao, Y.; Han, X.; Liang, J.; Jiang, Q.; Sun, Y.; Fan, Y.; Zhang, X. A highly interweaved HA-SS-nHAp/collagen hybrid fibering hydrogel enhances osteoinductivity and mineralization. Nanoscale 2020, 12, 12869–12882. [Google Scholar] [CrossRef] [PubMed]
- El-Habashy, S.E.; Eltaher, H.M.; Gaballah, A.; Zaki, E.I.; Mehanna, R.A.; El-Kamel, A.H. Hybrid bioactive hydroxyapatite/polycaprolactone nanoparticles for enhanced osteogenesis. Mater. Sci. Eng. C 2021, 119, 111599. [Google Scholar] [CrossRef]
- Hao, Z.; Li, H.; Wang, Y.; Hu, Y.; Chen, T.; Zhang, S.; Guo, X.; Cai, L.; Li, J. Supramolecular Peptide Nanofiber Hydrogels for Bone Tissue Engineering: From Multihierarchical Fabrications to Comprehensive Applications. Adv. Sci. 2022, 9, 2103820. [Google Scholar] [CrossRef]
- Sheehan, F.; Sementa, D.; Jain, A.; Kumar, M.; Tayarani-Najjaran, M.; Kroiss, D.; Ulijn, R.V. Peptide-Based Supramolecular Systems Chemistry. Chem. Rev. 2021, 121, 13869–13914. [Google Scholar] [CrossRef]
- Levin, A.; Hakala, T.A.; Schnaider, L.; Bernardes, G.J.L.; Gazit, E.; Knowles, T.P.J. Biomimetic peptide self-assembly for functional materials. Nat. Rev. Chem. 2020, 4, 615–634. [Google Scholar] [CrossRef]
- Song, J.; Zhang, Q.; Li, G.; Zhang, Y. Constructing ECM-like Structure on the Plasma Membrane via Peptide Assembly to Regulate the Cellular Response. Langmuir 2022, 38, 8733–8747. [Google Scholar] [CrossRef]
- Fleming, S.; Ulijn, R.V. Design of nanostructures based on aromatic peptide amphiphiles. Chem. Soc. Rev. 2014, 43, 8150–8177. [Google Scholar] [CrossRef] [PubMed]
- Ghosh, M.; Halperin-Sternfeld, M.; Grigoriants, I.; Lee, J.; Nam, K.T.; Adler-Abramovich, L. Arginine-Presenting Peptide Hydrogels Decorated with Hydroxyapatite as Biomimetic Scaffolds for Bone Regeneration. Biomacromolecules 2017, 18, 3541–3550. [Google Scholar] [CrossRef] [PubMed]
- Wang, Y.L.; Lin, S.P.; Nelli, S.R.; Zhan, F.K.; Cheng, H.; Lai, T.S.; Yeh, M.Y.; Lin, H.C.; Hung, S.C. Self-Assembled Peptide-Based Hydrogels as Scaffolds for Proliferation and Multi-Differentiation of Mesenchymal Stem Cells. Macromol. Biosci. 2017, 17, 1600192. [Google Scholar] [CrossRef] [PubMed]
- Vitale, M.; Ligorio, C.; McAvan, B.; Hodson, N.W.; Allan, C.; Richardson, S.M.; Hoyland, J.A.; Bella, J. Hydroxyapatite-decorated Fmoc-hydrogel as a bone-mimicking substrate for osteoclast differentiation and culture. Acta Biomater. 2022, 138, 144–154. [Google Scholar] [CrossRef] [PubMed]
- Shao, L.; Liu, S.; Li, G.; Zhang, Y. Capture Phosphates via Peptide Self-assembly to Construct Templates Assisting Mineralization. ChemNanoMat 2022, 8, e202100542. [Google Scholar] [CrossRef]
- Woods, A.S.; Ferré, S. Amazing stability of the arginine-phosphate electrostatic interaction. J. Proteome Res. 2005, 4, 1397–1402. [Google Scholar] [CrossRef] [PubMed]
- Lin, K.; Zhou, Y.; Zhou, Y.; Qu, H.; Chen, F.; Zhu, Y.; Chang, J. Biomimetic hydroxyapatite porous microspheres with co-substituted essential trace elements: Surfactant-free hydrothermal synthesis, enhanced degradation and drug release. J. Mater. Chem. 2011, 21, 16558–16565. [Google Scholar] [CrossRef]
- Arkharova, N.A.; Suvorova, E.I.; Severin, A.V.; Khripunov, A.K.; Krasheninnikov, S.V.; Klechkovskaya, V.V. SEM and TEM for structure and properties characterization of bacterial cellulose/hydroxyapatite composites. Scanning 2016, 38, 757–765. [Google Scholar] [CrossRef]
- Bagińska, K.; Makowska, J.; Wiczk, W.; Kasprzykowski, F.; ChmurzyńSKI, L. Conformational studies of alanine-rich peptide using CD and FTIR spectroscopy. J. Pept. Sci. 2008, 14, 283–289. [Google Scholar] [CrossRef]
- Wang, Z.; Chen, L.; Wang, Y.; Chen, X.; Zhang, P. Improved Cell Adhesion and Osteogenesis of op-HA/PLGA Composite by Poly(dopamine)-Assisted Immobilization of Collagen Mimetic Peptide and Osteogenic Growth Peptide. ACS Appl. Mater. Interfaces 2016, 8, 26559–26569. [Google Scholar] [CrossRef]
- Amarasekara, D.S.; Kim, S.; Rho, J. Regulation of Osteoblast Differentiation by Cytokine Networks. Int. J. Mol. Sci. 2021, 22, 2851. [Google Scholar] [CrossRef] [PubMed]
- Salazar, V.S.; Gamer, L.W.; Rosen, V. BMP signalling in skeletal development, disease and repair. Nat. Rev. Endocrinol. 2016, 12, 203–221. [Google Scholar] [CrossRef] [PubMed]
- Tavafoghi, M.; Cerruti, M. The role of amino acids in hydroxyapatite mineralization. J. R. Soc. Interface 2016, 13, 20160462. [Google Scholar] [CrossRef] [PubMed]
- Yanyan, S.; Guangxin, W.; Guoqing, S.; Yaming, W.; Wuhui, L.; Osaka, A. Effects of amino acids on conversion of calcium carbonate to hydroxyapatite. RSC Adv. 2020, 10, 37005–37013. [Google Scholar] [CrossRef] [PubMed]
- Xia, H.; Dong, L.; Hao, M.; Wei, Y.; Duan, J.; Chen, X.; Yu, L.; Li, H.; Sang, Y.; Liu, H. Osteogenic Property Regulation of Stem Cells by a Hydroxyapatite 3D-Hybrid Scaffold with Cancellous Bone Structure. Front. Chem. 2021, 9, 798299. [Google Scholar] [CrossRef]
- Lenton, S.; Hervø-Hansen, S.; Popov, A.M.; Tully, M.D.; Lund, M.; Skepö, M. Impact of Arginine–Phosphate Interactions on the Reentrant Condensation of Disordered Proteins. Biomacromolecules 2021, 22, 1532–1544. [Google Scholar] [CrossRef]
- Takashima, I.; Kusamori, K.; Hakariya, H.; Takashima, M.; Vu, T.H.; Mizukami, Y.; Noda, N.; Takayama, Y.; Katsuda, Y.; Sato, S.I.; et al. Multifunctionalization of Cells with a Self-Assembling Molecule to Enhance Cell Engraftment. ACS Chem. Biol. 2019, 14, 775–783. [Google Scholar] [CrossRef] [PubMed]
- Takemoto, N.; Suehara, T.; Frisco, H.L.; Sato, S.; Sezaki, T.; Kusamori, K.; Kawazoe, Y.; Park, S.M.; Yamazoe, S.; Mizuhata, Y.; et al. Small-molecule-induced clustering of heparan sulfate promotes cell adhesion. J. Am. Chem. Soc. 2013, 135, 11032–11039. [Google Scholar] [CrossRef]







Publisher’s Note: MDPI stays neutral with regard to jurisdictional claims in published maps and institutional affiliations. |
© 2022 by the authors. Licensee MDPI, Basel, Switzerland. This article is an open access article distributed under the terms and conditions of the Creative Commons Attribution (CC BY) license (https://creativecommons.org/licenses/by/4.0/).
Share and Cite
Yu, H.; Song, J.; Zhang, X.; Jiang, K.; Fan, H.; Li, Y.; Zhao, Y.; Liu, S.; Hao, D.; Li, G. Hydroxyapatite-Tethered Peptide Hydrogel Promotes Osteogenesis. Gels 2022, 8, 804. https://doi.org/10.3390/gels8120804
Yu H, Song J, Zhang X, Jiang K, Fan H, Li Y, Zhao Y, Liu S, Hao D, Li G. Hydroxyapatite-Tethered Peptide Hydrogel Promotes Osteogenesis. Gels. 2022; 8(12):804. https://doi.org/10.3390/gels8120804
Chicago/Turabian StyleYu, Hongwen, Jiaqi Song, Xianpeng Zhang, Kuo Jiang, Hong Fan, Yibing Li, Yuanting Zhao, Shichang Liu, Dingjun Hao, and Guanying Li. 2022. "Hydroxyapatite-Tethered Peptide Hydrogel Promotes Osteogenesis" Gels 8, no. 12: 804. https://doi.org/10.3390/gels8120804
APA StyleYu, H., Song, J., Zhang, X., Jiang, K., Fan, H., Li, Y., Zhao, Y., Liu, S., Hao, D., & Li, G. (2022). Hydroxyapatite-Tethered Peptide Hydrogel Promotes Osteogenesis. Gels, 8(12), 804. https://doi.org/10.3390/gels8120804

