Chiral Supramolecular Hydrogels Regulating Both Osteoblastogenesis and Osteoclastogenesis
Abstract
1. Introduction
2. Results and Discussion
2.1. Morphological Characterization of L/DPF_Mg Hydrogel
2.2. Mechanical Characterizations of the L/DPF_Mg Hydrogel
2.3. Chiral Characterizations of the L/DPF_Mg Hydrogel
2.4. Spectral Characterizations of the Chiral Supramolcelcuar Hydrogel
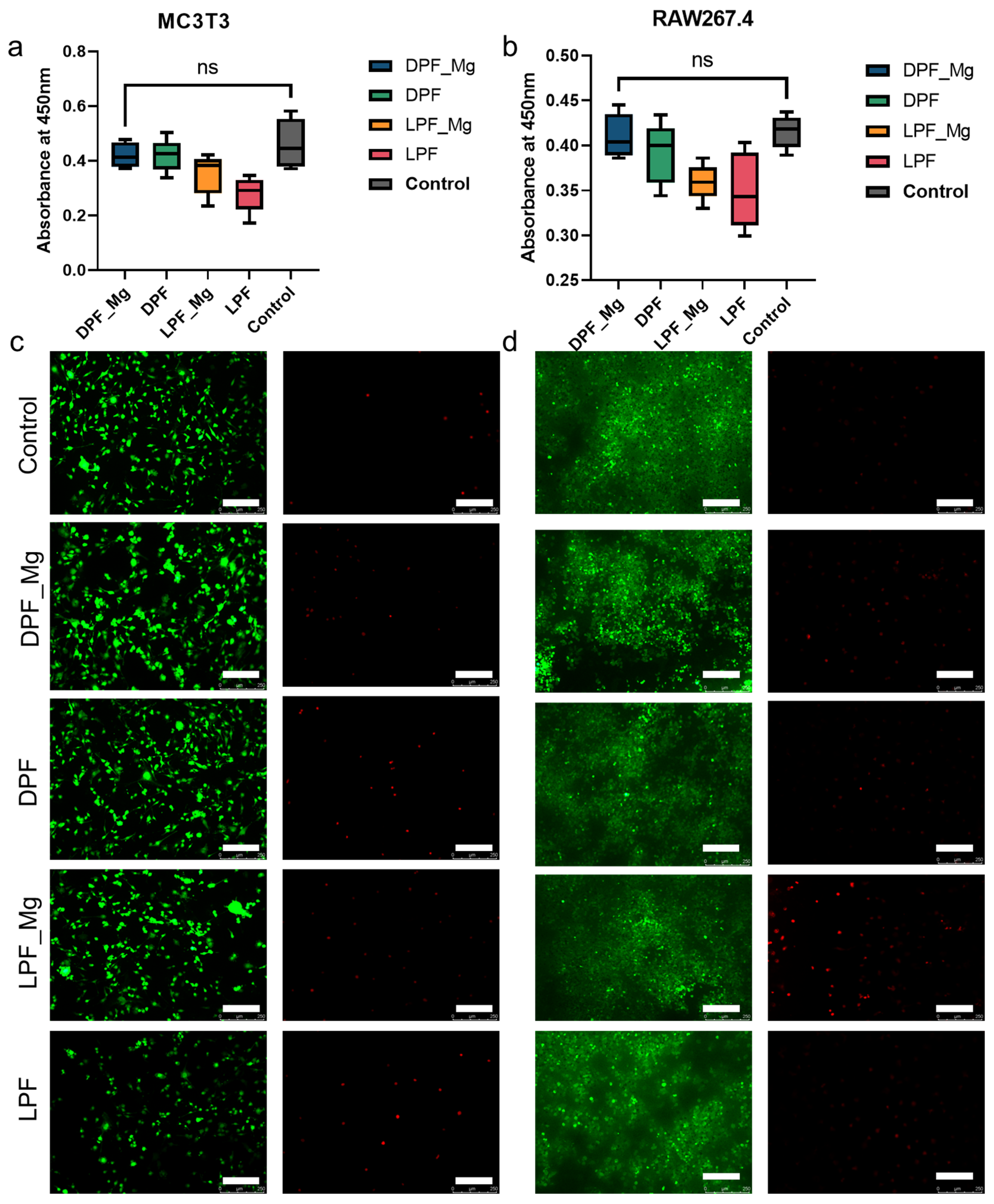
2.5. Cytotoxicity of the Chiral Supramolecular Hydrogel
2.6. Regulation of Osteogenesis and Osteoclastogenesis by Chiral Nanofibers
2.7. Disccusion
3. Conclusions
4. Materials and Methods
4.1. Materials
4.2. L/DPF Synthesis
4.3. Fabrication of Chiral Supramolecular Hydrogel
4.4. Morphological Characterization
4.5. Rheological Characterization
4.6. Structural Characterizations
4.7. Cell Culture
4.8. Osteogenic Differentiation
4.9. LIVE/DEAD Cell Viability Assays
4.10. Cell Growth Assays
4.11. Alkaline Phosphatase (ALP) Activity Assay
4.12. Tartrate-Resistant Acid Phosphatase (Trap) Staining
4.13. Quantitative Real-Time PCR
4.14. Statistical Analysis
Supplementary Materials
Author Contributions
Funding
Institutional Review Board Statement
Informed Consent Statement
Data Availability Statement
Conflicts of Interest
References
- Cheng, Z.Z.H.; Zhu, Y.Z.S.; Myat, P.; Li, T.H.; Li, P. Dual Targeting of SREBP2 and ERR α by Carnosic Acid Suppresses RANKL-Mediated Osteoclastogenesis and Prevents Ovariectomy-Induced Bone Loss. Cell Death Differ. 2020, 27, 2048–2065. [Google Scholar] [CrossRef]
- Zeng, J.; Guo, J.; Sun, Z.; Deng, F.; Ning, C.; Xie, Y. Bioactive Materials Osteoblastic and Anti-Osteoclastic Activities of Strontium-Substituted Silicocarnotite Ceramics: In Vitro and in Vivo Studies. Bioact. Mater. 2020, 5, 435–446. [Google Scholar] [CrossRef] [PubMed]
- Nakamura, Y.; Suzuki, T.; Kamimura, M.; Ikegami, S.; Murakami, K. Two-Year Clinical Outcome of Denosumab Treatment Alone and in Combination with Teriparatide in Japanese Treatment-Naive Postmenopausal Osteoporotic Women. Bone Res. 2017, 5, 16055. [Google Scholar] [CrossRef]
- Seweryn, A.; Alicka, M.; Fal, A.; Garbowska, K.K.; Jablonska, K.L.; Ozga, M.; Kuzmiuk, P. Hafnium (IV) Oxide Obtained by Atomic Layer Deposition (ALD) Technology Promotes Early Osteogenesis via Activation of Runx2-OPN-Mir21A Axis While Inhibits Osteoclasts Activity. J. Nanobiotechnol. 2020, 18, 132. [Google Scholar] [CrossRef]
- Lorentzon, M.; Johansson, H.; Harvey, N.C.; Liu, E.; Vandenput, L.; Kanis, J.A.; Johansson, H.; Harvey, N.C.; Liu, E.; Vandenput, L. Osteoporosis and Fractures in Women: The Burden of Disease. Climacteric 2022, 25, 4–10. [Google Scholar] [CrossRef]
- Wang, Y.; Hu, Y.; Lan, S.; Chen, Z.; Zhang, Y.; Guo, X.; Cai, L. A Recombinant Parathyroid Hormone-Related Peptide Locally Applied in Osteoporotic Bone Defect. Adv. Sci. 2023, 10, e2300516. [Google Scholar] [CrossRef]
- Cui, J.; Yu, B.; Li, D.; Fu, Z.; Yang, X.; Jiang, L.; Wang, X.; Lin, K. Remodeling Electrophysiological Microenvironment for Promoting Bone Defect Repair via Electret Hybrid Electrospun Fibrous Mat. Adv. Fiber Mater. 2024, 6, 1855–1873. [Google Scholar] [CrossRef]
- Chen, R.; Wang, Y.; Yu, C.; Zhang, X.; Wang, Y.; Yu, T.; Wu, T. Bioactive Glass—Reinforced Hybrid Microfibrous Spheres Promote Bone Defect Repair via Stem Cell Delivery. Adv. Fiber Mater. 2024, 7, 240–253. [Google Scholar] [CrossRef]
- Liu, Y.; Guo, Q.; Zhang, X.; Wang, Y.; Mo, X.; Wu, T. Progress in Electrospun Fibers for Manipulating Cell Behaviors; Springer Nature: Singapore, 2023; Volume 5, pp. 1241–1272. [Google Scholar] [CrossRef]
- Liu, P.; Lee, S.; Knoll, J.; Rauch, A.; Ostermay, S.; Luther, J.; Malkusch, N.; Lerner, U.H.; Zaiss, M.M.; Neven, M.; et al. Loss of Menin in Osteoblast Lineage Affects Osteocyte—Osteoclast Crosstalk Causing Osteoporosis. Cell Death Differ. 2017, 24, 672–682. [Google Scholar] [CrossRef] [PubMed]
- Jacome-galarza, C.E.; Percin, G.I.; Muller, J.T.; Mass, E.; Lazarov, T.; Eitler, J.; Rauner, M.; Yadav, V.K.; Crozet, L.; Loyher, P.; et al. Developmental Origin, Functional Maintenance and Genetic Rescue of Osteoclasts. Nature 2019, 568, 541–545. [Google Scholar] [CrossRef] [PubMed]
- Zhang, C.; Zhang, W.; Zhu, D.; Li, Z.; Wang, Z.; Li, J.; Mei, X.; Xu, W. Nanoparticles Functionalized with Stem Cell Secretome and CXCR4—Overexpressing Endothelial Membrane for Targeted Osteoporosis Therapy. J. Nanobiotechnol. 2022, 20, 35. [Google Scholar] [CrossRef]
- Liu, W.; Wang, T.; Zhao, X.; Dan, X.; Lu, W.W.; Pan, H. Akermanite Used as an Alkaline Biodegradable Implants for the Treatment of Osteoporotic Bone Defect. Bioact. Mater. 2016, 1, 151–159. [Google Scholar] [CrossRef] [PubMed]
- Gowen, M.; Stroup, G.B.; Dodds, R.A.; James, I.E.; Votta, B.J.; Smith, B.R.; Bhatnagar, P.K.; Lago, A.M.; Callahan, J.F.; Delmar, E.G.; et al. Antagonizing the Parathyroid Calcium Receptor Stimulates Parathyroid Hormone Secretion and Bone Formation in Osteopenic Rats. J. Clin. Investig. 2000, 105, 1595–1604. [Google Scholar] [CrossRef]
- Gesty-palmer, D.; Flannery, P.; Yuan, L.; Corsino, L.; Spurney, R.; Lefkowitz, R.J.; Luttrell, L.M. Aβ-Arrestin–Biased Agonist of the Parathyroid Hormone Receptor (PTH1R) Promotes Bone Formation Independent of G Protein Activation. Sci. Transl. Med. 2010, 1, 1ra1. [Google Scholar] [CrossRef]
- Schilcher, J.; Koeppen, V.; Aspenberg, P.; Michaëlsson, K. Risk of Atypical Femoral Fracture During and After Bisphos-Phonate Use Full Report of a Nationwide Study. Acta. Orthop. 2015, 86, 100–107. [Google Scholar] [CrossRef]
- Reginster, R.J.; Boonen, S.; Cooper, C. Adverse Reactions and Drug—Drug Interactions in the Management of Women with Postmenopausal Osteoporosis. Calcif. Tissue Int. 2011, 89, 91–104. [Google Scholar] [CrossRef]
- Ferron, M.; Wei, J.; Yoshizawa, T.; Del Fattore, A.; Ronald, A.; Teti, A.; Ducy, P.; Karsenty, G. Insulin Signaling in Osteoblasts Integrates Bone Remodeling and Energy Metabolism. Cell 2011, 142, 296–308. [Google Scholar] [CrossRef]
- Zhang, M.; Zeng, Q.; Pan, W.; Dong, W.; Qi, X.; Shen, J. Mussel-Inspired Agarose Hydrogel Scaffolds for Skin Tissue Engineering. Bioact. Mater. 2021, 6, 579–588. [Google Scholar] [CrossRef]
- Dou, X.; Wu, B.; Liu, J.; Zhao, C.; Qin, M.; Wang, Z.; Scho, H.; Feng, C. Effect of Chirality on Cell Spreading and Differentiation: From Chiral Molecules to Chiral Self-Assembly. ACS Appl. Mater. Interfaces 2019, 11, 38568–38577. [Google Scholar] [CrossRef]
- Wu, B.; Dou, X.; Zhao, Y.; Wang, X.; Zhao, C.; Xia, J.; Xing, C. Chiral Supramolecular Nanofibers Regulated Tumor-Derived Exosomes Secretion for Constructing an Anti-Tumor Extracellular Microenvironment. Small 2024, e2308335. [Google Scholar] [CrossRef]
- Akbari, S.; Taghavi, S.M. From Breakup to Coiling and Buckling Regimes in Buoyant Viscoplastic Injections. J. Fluid Mech. 2022, 940, 1–42. [Google Scholar] [CrossRef]
- Dou, X.; Zhang, D.; Feng, C.; Jiang, L. Bioinspired Hierarchical Surface Structures with Tunable Wettability for Regulating Bacteria Adhesion. ACS Nano 2015, 9, 10664–10672. [Google Scholar] [CrossRef]
- Xing, P.; Chen, H.; Bai, L.; Hao, A.; Zhao, Y. Superstructure Formation and Topological Evolution Achieved by Self-Organization of a Highly Adaptive Dynamer. ACS Nano 2016, 10, 1711–2984. [Google Scholar] [CrossRef] [PubMed]
- Yang, C.; Wang, X.; Shen, L.; Deng, W.; Liu, H.; Ge, S.; Yan, M.; Song, X. An Aldehyde Group-Based P-Acid Probe for Selective Fl Uorescence Turn- on Sensing of Cysteine and Homocysteine. Biosens. Bioelectron. 2016, 80, 17–23. [Google Scholar] [CrossRef]
- Bonifacio, M.A.; Cochis, A.; Cometa, S.; Gentile, P.; Scalzone, A.; Scalia, A.C.; Rimondini, L.; Giglio, E. De from the Sea to the Bee: Gellan Gum-Honey-Diatom Composite to Deliver Resveratrol for Cartilage Regeneration under Oxidative Stress Conditions. Carbohydr. Polym. 2020, 245, 116410. [Google Scholar] [CrossRef]
- Qiu, H.; Tu, Q.; Gao, P.; Li, X.; Maitz, M.F.; Xiong, K.; Huang, N.; Yang, Z. Phenolic-Amine Chemistry Mediated Synergistic Modification with Polyphenols and Thrombin Inhibitor for Combating the Thrombosis and Inflammation of Cardiovascular Stents. Biomaterials 2021, 269, 120626. [Google Scholar] [CrossRef] [PubMed]
- Ganugula, R.; Arora, M.; Zou, D.; Agarwal, S.K.; Mohan, C.; Kumar, M.N.V.R. A Highly Potent Lymphatic System—Targeting Nanoparticle Cyclosporine Prevents Glomerulonephritis in Mouse Model of Lupus. Sci. Adv. 2020, 6, eabb3900. [Google Scholar] [CrossRef] [PubMed]
- Qin, M.; Li, Y.; Zhang, Y.; Xing, C.; Zhao, C.; Dou, X.; Zhang, Z.; Feng, C. Solvent-Controlled Topological Evolution from Nanospheres to Superhelices. Small 2020, 16, 2004756. [Google Scholar] [CrossRef]
- Han, M.; Abe, I.; Oh, J.; Jung, J.; Son, Y.J.; Noh, J.; Hara, M.; Seki, T. Solvent- and Light-Sensitive AIEE-Active Azo Dye: From Spherical to 1D and 2D Assemblies. Int. J. Mol. Sci. 2022, 23, 965. [Google Scholar] [CrossRef]
- Baddi, S.; Madugula, S.S.; Sarma, D.S.; Soujanya, Y.; Palanisamy, A. Combined Experimental and Computational Study of the Gelation of Cyclohexane-Based Bis (Acyl-Semicarbazides) and the Multi-Stimuli-Responsive Properties of Their Gels. Langmuir 2016, 32, 889–899. [Google Scholar] [CrossRef] [PubMed]
- Zhang, Y.; Qin, M.; Xing, C.; Zhao, C.; Dou, X.; Feng, C. Redox-Driven in Situ Helix Reversal of Graphene-Based Hydrogels. ACS Nano 2020, 14, 17151–17162. [Google Scholar] [CrossRef]
- Wang, X.; Cai, Y.; Han, T.; Fang, M.; Chen, K.; Tan, X. Phosphate Functionalized Layered Double Hydroxides (Phos-LDH) for Ultrafast and efficient U(VI) Uptake from Polluted Solutions. J. Hazard. Mater. 2020, 399, 123081. [Google Scholar] [CrossRef] [PubMed]
- Yan, Y.; Zhai, D.; Liu, Y.; Gong, J.; Chen, J.; Zan, P.; Zeng, Z.; Li, S.; Huang, W. Van Der Waals Heterojunction between a Bottom-Up Grown Doped Graphene Quantum Dot and Graphene for Photoelectrochemical Water Splitting. ACS Nano 2020, 14, 1185–1195. [Google Scholar] [CrossRef] [PubMed]
- Sun, Y.; Liu, S.; Sun, L.; Wu, S.; Hu, G.; Pang, X.; Smith, A.T.; Hu, C.; Zeng, S.; Wang, W.; et al. Ultralong Lifetime and Efficient Room Temperature Phosphorescent Carbon Dots through Multi-Confinement Structure Design. Nat. Commun. 2020, 11, 5591. [Google Scholar] [CrossRef] [PubMed]
- Liang, Y.; Yong, J.; Yu, Y.; Nirmalathas, A.; Ganesan, K.; Evans, R.; Nasr, B.; Ska, E. Direct Electrohydrodynamic Patterning of High-Performance All Metal Oxide Thin-Film Electronics. ACS Nano 2019, 13, 13605–14558. [Google Scholar] [CrossRef]
- Jia, B.; Yang, H.; Zhang, Z.; Qu, X.; Jia, X.; Wu, Q.; Han, Y.; Zheng, Y.; Dai, K. Biodegradable Zn–Sr Alloy for Bone Regeneration in Rat Femoral Condyle Defect Model: In Vitro and In Vivo Studies. Bioact. Mater. 2021, 6, 1588–1604. [Google Scholar] [CrossRef] [PubMed]
- Siddiqui, J.A.; Seshacharyulu, P.; Muniyan, S.; Pothuraju, R.; Khan, P. GDF15 Promotes Prostate Cancer Bone Metastasis and Colonization through Osteoblastic CCL2 and RANKL Activation. Bone Res. 2022, 10, 6. [Google Scholar] [CrossRef] [PubMed]
- Sook, K.; Hwa, J.; Hee, H.; Young, J.; Khang, G.; Lee, B.; Bang, H.; Suk, M. The Osteogenic Differentiation of Rat Muscle-Derived Stem Cells In Vivo Within In Situ-Forming Chitosan Scaffolds. Biomaterials 2008, 29, 4420–4428. [Google Scholar] [CrossRef]
- Ueki, Y.; Lin, C.; Senoo, M.; Ebihara, T.; Agata, N.; Onji, M.; Saheki, Y.; Kawai, T.; Mukherjee, P.M.; Reichenberger, E.; et al. Increased Myeloid Cell Responses to M-CSF and RANKL Cause Bone Loss and Inflammation in SH3BP2 “Cherubism” Mice. Cell 2007, 128, 71–83. [Google Scholar] [CrossRef]
- Li, C.; Ryffel, B. The Osteoprotective Role of USP26 in Coordinating Bone Formation and Resorption. Cell Death Differ. 2022, 29, 1123–1136. [Google Scholar] [CrossRef] [PubMed]
- Wang, W.; Xiong, Y.; Zhao, R.; Li, X.; Jia, W. A Novel Hierarchical Biofunctionalized 3D-Printed Porous Ti6Al4V Scaffold with Enhanced Osteoporotic Osseointegration Through Osteoimmunomodulation. J. Nanobiotechnol. 2022, 20, 68. [Google Scholar] [CrossRef] [PubMed]
- Xian, L.; Wu, X.; Pang, L.; Lou, M.; Rosen, C.; Qiu, T.; Crane, J.; Frassica, F.; Zhang, L.; Rodriguez, J.P.; et al. Matrix IGF-1 Regulates Bone Mass by Activation of MTOR in Mesenchymal Stem Cells. Nat. Med. 2013, 18, 1095–1101. [Google Scholar] [CrossRef] [PubMed]
- Yao, M.; Cheng, S.; Zhong, G.; Zhou, J.; Shao, H. Enhanced Osteogenesis of Titanium with Nano-Mg (OH) 2 Film and a Mechanism Study via Whole Genome Expression Analysis. Bioact. Mater. 2021, 6, 2729–2741. [Google Scholar] [CrossRef]
- Bhosle, V.K.; Mukherjee, T.; Huang, Y.; Patel, S.; Wen, B.; Pang, F.; Liu, G.; Glogauer, M.; Wu, J.Y.; Philpott, D.J.; et al. SLIT2/ROBO1-Signaling Inhibits Macropinocytosis by Opposing Cortical Cytoskeletal Remodeling. Nat. Commun. 2020, 11, 4112. [Google Scholar] [CrossRef] [PubMed]
- Ferjaoui, Z.; López-mu, R.; Akbari, S.; Issa, H.; Semlali, A.; Chandad, F.; Rouabhia, M.; Mantovani, D.; Fanganiello, R. Enhancing Osteogenic Potential in Bone Tissue Engineering: Optimizing Pore Size in Alginate—Gelatin Composite Hydrogels. Adv. Eng. Mater. 2024, 26, 2400247. [Google Scholar] [CrossRef]







Disclaimer/Publisher’s Note: The statements, opinions and data contained in all publications are solely those of the individual author(s) and contributor(s) and not of MDPI and/or the editor(s). MDPI and/or the editor(s) disclaim responsibility for any injury to people or property resulting from any ideas, methods, instructions or products referred to in the content. |
© 2025 by the authors. Licensee MDPI, Basel, Switzerland. This article is an open access article distributed under the terms and conditions of the Creative Commons Attribution (CC BY) license (https://creativecommons.org/licenses/by/4.0/).
Share and Cite
Wu, B.; Dou, X.; Baddi, S.; Gao, F.; Zhao, C.; Feng, C. Chiral Supramolecular Hydrogels Regulating Both Osteoblastogenesis and Osteoclastogenesis. Gels 2025, 11, 112. https://doi.org/10.3390/gels11020112
Wu B, Dou X, Baddi S, Gao F, Zhao C, Feng C. Chiral Supramolecular Hydrogels Regulating Both Osteoblastogenesis and Osteoclastogenesis. Gels. 2025; 11(2):112. https://doi.org/10.3390/gels11020112
Chicago/Turabian StyleWu, Beibei, Xiaoqiu Dou, Sravan Baddi, Fengli Gao, Changli Zhao, and Chuanliang Feng. 2025. "Chiral Supramolecular Hydrogels Regulating Both Osteoblastogenesis and Osteoclastogenesis" Gels 11, no. 2: 112. https://doi.org/10.3390/gels11020112
APA StyleWu, B., Dou, X., Baddi, S., Gao, F., Zhao, C., & Feng, C. (2025). Chiral Supramolecular Hydrogels Regulating Both Osteoblastogenesis and Osteoclastogenesis. Gels, 11(2), 112. https://doi.org/10.3390/gels11020112
